劲拓股份表示公司专用设备产品目前不涉及共封装光学,企业将如何进行发展?
劲拓股份的产品主要有哪些?和瑞凌股份生产的产品一样?
劲拓股份好像是做焊接设备的吧,听说这个也跟航天航空也有关系。瑞凌主要产品是逆变直流手工弧焊机、逆变氩弧焊机、逆变半自动气体保护焊机、逆变空气等离子切割机、焊接小车等。劲拓股份主要产品是:各类电子工业专用设备,包括无铅波峰焊机、无铅回流焊机、选择性波峰焊机、AOI 视觉检测设备等电子整机装联设备及高温烧结炉等太阳能光伏设备。 随着随着科技的日益进步,航空航天领域对焊接技术的要求在不断提高,近几年用于航空领域的焊接技术也得到了飞速的发展,目前我们对于焊接技术的研究主要包括高效焊接、先进连接方法应用和新材料连接等几个方向,同时这几个方向又相互关联,研究高效焊接的主要目的是提高焊接效率和质量,其内容涉半导体国产替代空间巨大,如何挖掘机会?
众所周知,这两年因为中兴、华为事件,所以国产半导体国产替代被大家喊得越来越凶。当然事实也确实是如此,毕竟半导体是目前 科技 领域最不可或缺的高 科技 ,一旦被人卡脖子,只有掌握在自己手中,才能不被人卡脖子,那么国产替代的机会在哪里?可以从两个方面来看
一、从技术难度低的先发展起,比如封测
我们知道半导体尤其是大家常说的芯片,有三个主要流程,分别是封测、制造、设计。其中封测的门槛最低,国内也表现较好。
所以我认为国产替代,首先是从封测开始,因为门槛低,同时封测属于相对来讲劳动密集型的,这样国内是有优势的,另外大陆也有封测三强,台湾日月光更是全球第一封测企业。
二、再发展制造业,这个是基础
而在封测之后,再要发展制造业,毕竟制造业都是基础,目前国内技术最落后的,其实说起来还是制造,像封测、设计领域其实较之国际水平,并不差,但制造就差多了。
以台积电为例,目前已经进入7nm,今年会是5nm,但中芯国际才14nm,离5nm至少3-5年吧,并且台积电还在进步,3-5年之后,中芯国际肯定追不上,只能达到台积电现在的水平。
而设计领域是目前国内企业最多的,毕竟设计门槛说高不高,说低不低,在使用ARM、RISC-V等构架之后,设计门槛低多了,再加上投入也少,直接设计出来交给代工企业来生产,这就行了。
所以总体来看,半导体国产替代其实各个环节都是机会,毕竟目前在所有领域都是较为落后的,甚至上下游的材料,设备方面都落后,所有的企业在任何领域,有扎实的基础,都会迎来大发展的。
半导体行业在2019年日子并不好过,整个行业的公司业绩都不太好,严重依赖半导体行业的韩国人均GDP还出现了下降,半导体需求低迷,各类芯片出货量大幅下降,产业链的各个环节都受到了明显的影响。
但随幐5G时代的加速到来,将成为半导体行业拐点的催化剂,5G网络需要全产业链的支撑,包括5G基站、高速PCB以及相关的元器件,5G建设期大概三至五年,会首先带来相关行业的需求复苏。而由5G带来的技术升级,对相关新应用的的驱动,将会带来半导体行业的拐点。
未来几年,半导体行业将会重新进来景气周期,在这个过程中,整个产业链都有望获得复苏,从而带来预期差修复机会,对各细分行业的龙头公司来说,更有可能分享到行业增长的红利,从而带来业绩驱动和估值提升的双重利多预期。
挖掘半导体行业的机会,主要从这几个角度来思考:
第一,是芯片设计行业,芯片设计行业属于芯片产业链中的高附加值部分,包括高通、华为海思、三星、ARM、英特尔等公司,主要就是抢占了芯片设计制高点,通过积累的技术专利,最大化获得行业红利。在A股上市公司中,也有部分芯片设计公司,虽然不能与国际 科技 巨头抗衡,但在各自的细分领域具有明显的垄断优势。
第二,是国产化替代,虽然国内有些半导体公司,实力和美国先进公司尚有一定差距,但从过去几年的情况来看,未来半导体行业将会全面推行国产化替代,只有这样,才不会被西方国家掐脖子,这为很多具有竞争力的国内芯片公司提供了非常好的市场机会,比如在视频芯片方面,国产SOC芯片公司可以很好的替代美国英伟达的芯片。
第三,需补短板的环节,在半导体行业,我们目前在芯片设计方面已经有了海思等实力强大的公司,但在生产环节则不具优势,目前最具竞争力的是中芯国际,已经可以量产14nm制程的芯片,但更高技术的晶圆代工则需要借助于荷兰ASML的光刻机。未来我国将会投入更多技术和资金进行扶持,所以在光刻机方面有研发的公司,有预期支撑。
第四,优势环节公司,虽然在半导体产业链中,我国目前依然有些环节需继续追赶,但也有优势环节。比如说半导体封装行业,我国上市公司中有几家公司都在全球十大封测之列,虽然封测行业的毛利率和净利率都不高,但它是半导体最终成品的必须环节,这些公司具有很高的市场份额,一旦行业复苏,会明显受益。
从这四个方面入手,寻找行业中盈利能力最强、市占率最高、且一直在持续对开发进行投入的公司,这些公司将会进一步巩固自身在行业中的地位,在新一轮半导体行业上升周期中,业绩将会出现明显的改善,会获得半导体行业复苏和全面国产化带来的机会。
去年美国抵制华为事件,以及后来中美贸易战,国内集成电路产业“缺芯少魂”现状日益明显!其实早在2014年6月,国务院印发《国家集成电路产业发展推进纲要》,部署充分发挥国内市场优势,营造良好发展环境,激发企业活力和创造力,带动产业链协同可持续发展,加快追赶和超越的步伐,努力实现集成电路产业跨越式发展。随着近几年政策支持力度加大,集成电路,以及国产芯片发也势如破竹!今年1月中旬,中芯国际14nm生产线正式投产,提前一年实现量产,12nm亦开始客户导入。据中芯国际官网报道,中芯南方集成电路制造有限公司已于2019年第三季度成功量产第一代14纳米FinFET工艺,这是国内第一条14nm工艺生产线,成为中国内地最先进的集成电路生产基地。据悉,中芯国际从2015年开始研发14nm,目前良品率已经达到95%,意味着提前一年《国家集成电路产业发展推进纲要》完成了重要发展目标。
现状:中国连续多年成为全球最大的集成电路市场,占全球市场的需求比例逐年增加,2014年超过了全球市场的一半,2017年达到了全球市场的56.2%。集成电路是中国最大的单一进口商品,从2013年起连续第六年超过2000亿美元,2018年更是突破3000亿美元,是价值最高的进口商品。不仅如此,世界排名前20的集成电路企业中,三分之一的企业超50%的业绩来自中国,三分之二的企业30%的业绩来自中国,因此中国对全球大多数集成电路企业来说也是无可替代的重要市场,可见半导体国产替代空间巨大!
下面一张是国信证券半导体产业图可供挖掘:
在半导体行业当中,目前我们最有可能成长为国际主流的就是半导体封测行业,因为它最接近制造业的特征,需要大规模投资和大量的设备,土地,资金,我国在这些方面最有优势。在技术方面,半导体封测的技术发展不如半导体设计行业那么快,设备可以快速采购和研发升级,容易在庞大的国内市场需求下扩大生产规模和市场占有率,所以,聚焦我国已经具有庞大生产基础和市场基础的半导体封测行业,可能该行业能够最快速的产生类似台积电一样的世界一流企业,中芯国际,长电国际是目前的市场龙头企业,也最有发展潜力!
我国封测业未来展望,高级封测终将成为主流
近几年的海外并购让中国封测企业快速崛起,获得了技术、市场并弥补了一些结构性的缺陷。但是封测行业马太效应明显,海外优质并购标的显著减少,未来通过并购取得先进封装技术与市占率可能性很小,自主研发+技术升级将会成为主流。 我国封测行业未来发展方向应该由“量的增长”向“质的突破”转化。
量的增长:传统封装行业的特点是重人力成本、轻资本与技术。 半导体产业链三个环节中,设计对技术积累与人才要求最高;制造对资本投入要求高;封装产业对资本与人才要求相对较低,而对人工成本在三个环节中最 敏感。最终体现为设计和制造的附加值最高,封测的利润附加值最低。我国大陆 2018 年设计和制造合计占半导体销售额的 66%,封测占比 34%。台湾企业在全球封测市场占有率最高,但是 2018 年封测行业营收占台湾半导体市场总营收只有 19%,更多是利润来自于制造和设计。封装行业对人力成本最敏感,大陆封测行业上市公司 2018 年每百万营收需要职工数为 2.06 人,头部四家封测公司(长电、华天、通富、晶方)平均为 1.59 人,同期 IC 设计行业和制造行业(中芯、华宏)分别为 0.75 和 0.74 人。
后摩尔时代,在物理尺寸即将走到极限、制程技术不能带来有效的成本降低时,半导体硬件上的突破将会更加依赖先进封装技术。 因为先进封装更加灵活,不局限于晶体管尺寸的缩小,而是可以灵活的的结合现有封装技术降低成本;研发投入和设备投入也没有半导体制造资本支出高,这将成为延续摩尔定律的关键。
“质的突破”:传统封测由于技术壁垒低、同业竞争激烈,利润提高空间非常小,未来我国封测行业应该向利润附加值更高的高级封测转化,资本支出将取代人力成本作为新的行业推动力 。下一个半导体发展周期将依靠 AI、5G、IOT、智能 汽车 等新兴应用,这些新兴应用都对电子硬件有着共同的要求:高性能、高集成、高速度、低功耗、低成本。先进封装技术是解决各种性能需求和复杂异构集成需求等硬件方面的完美选择。
由于先进封装涉及中道晶圆制造所用技术与设备,利润附加值增长的同时资本和技术的投入也是远高于传统封测,先进封装资本支出类似于“晶圆制造”。先进封装涉及到晶圆研磨薄化、重布线、凸点制作(Bumping)及 3D-TSV 等制程,在制程中需要用到刻蚀、沉积等前道设备,这必然意味着大规模的资本支出,同时也意味着半导体中下游产业链业务分界模糊,相互渗透和拓展。例如 TSMC 推出的 InFO 集成扇出型高级封装和 CoWoS 晶圆基底芯片封装技术提供了一种除了 IC 设计业务外承包整个 IC 制造的商业模式,成功让 TSMC 拿到了 3 代苹果公司的订单;Intel 与 AMD 也已经推出嵌入式多芯片互连桥接(Embedded Multi-chip Interconnection Bridge, EMIB)技术,并成功运用在商业量产上,也就是英特尔的第八代 Core G 系列处理器。台积电 2016 年仅InFO 资本投入达 9.5 亿美元,而日月光 2016 年资本支出预计仅约 8 亿美元。与传统封装不同,先进封装资本支出才是核心驱动力。
A股核心标的介绍
(一)长电 科技 :封测龙头,管理层优化及大客户转单驱动公司成长
长电 科技 作为全球 IC 封测环节中的第一梯队企业,其分立器件以及集成电路封装测试业务已经涵盖全球主要半导体客户,且在先进封装方面亦不断向国际先进水平靠拢。2019 年,公司大刀阔斧的进行管理层优化整合,由经验丰富的中芯国际团队负责公司的产能优化和业务整合。2019 年 9 月郑力先生接任公司 CEO 及董事职务,郑力先生之前是恩智浦全球高级副总裁兼大中华区总裁,并承担多个高级管理职务,凭借其在集成电路领域近 30 年的经验,将带领长电 科技 迈向新的台阶。
此外,2019 年以来,受中美贸易摩擦影响,华为海思相关订单呈现加速转向中国大陆趋势。而长电 科技 作为本土规模最大,技术路线最丰富的半导体封测企业,毫无疑问将会是这一轮华为转单的最大收益者。
(二)华天 科技 :CIS+存储+射频,多维布局抢占先机
华天 科技 作为是一家本土前三、世界前十的半导体封装公司,主营业务覆盖全面,从传统封测到先进封测等多个系列。华天 科技 近几年一直稳健扩张,财务结构良好,毛利率一直维持稳定。随着 2019 年三季度以来行业整体回暖,订单逐月增加,各厂产能利用率逐步提升。
天水厂以中低端传统封装为主,包括引线框架、部分 BGA、MCM 和 FC 业务,2019Q2产能利用率回升至 90%,盈利稳定。
西安厂主要以 QFN 和 BGA 等中端封测技术为主,Q1 产能利用率在 70%左右, 2019Q2满产。
昆山厂主要业务是包括 WLP、Bumping、MEMS 和 TSV 等 2.5D-3D 高端封测技术,,,当前手机前置镜头 CIS 和安防镜头 CIS 封装订单饱满。随着全球市场恢复,国内市场在华为订单转移加持下恢复速度加快,高级封测需求量有望大幅度提升。
此外,南京新厂的产能扩充和海外先进封测业务拓展将会是华天 科技 最值得期待盈利增长点。公司南京基地主要部署存储器、MEMS、人工智能等高级封测产线,已于 2019年年初开工建设,预计 2020 年投产。海外并购公司 Unisem 拥有完整的 Bumping、SiP、FC、MEMS 等先进封装技术,公司财务状况良好,现阶段整合顺利。Unisem 主要客户包括 Broadcom、Qorvo、Skyworks 等公司,有望显著受益 5G 射频的芯片封装。
从华天 科技 各大业务布局来看:稳健扎实的传统封装是公司业绩的核心压舱石,而近年来积极部署的先进封装也正随着 CIS、存储和 5G 射频的景气高涨而开花结果,公司业绩正加速向前。
(三)通富微电:各大基地协同发力,AMD 合作渐入佳境
经过多年内生成长+外延并购的发展战略,公司现已具备六处生产基地,其产能规模及营收体量均跃居全球半导体封测行业前列,下游应用遍及手机终端、存储芯片、 汽车 电子、CPU、GPU 等众多领域。2018 年公司营收增长 10.79%,营收增速在全球前十大封测公司中排名第二,营收规模由 2017 年的全球第七上升至全球第六,行业地位进一步提升。
2019 年上半年,通富超威苏州、通富超威槟城实现逆势增长 32.16%的亮丽成绩;与此同时,通富超威苏州成为第一个为 AMD7 纳米全系列产品提供封测服务的工厂,第二季度末7纳米产品出货总量超出AMD预期8%,标志着苏州槟城两厂被纳入通富麾下之后,其业务能力日益精进。8 月 8 日,AMD 推出了全球首款 7 纳米芯片,谷歌与推特也宣布未来将会在数据中心的 CPU 部分采用 AMD 核心处理器的产品。通富超威苏州、槟城作为给 AMD 7nm 产品提供封测服务的两大基地,有望显著受益于 AMD 未来的营收增长。
(四)晶方 科技 :CIS 持续景气,多年深耕终结硕果
晶方 科技 是国内 WLP 先进封测技术的领军企业之一,主要专注于传感器领域的先进封测业务。产品应用于消费电子、安防、生物识别、 汽车 电子等诸多领域。目前公司是全球第二大能提供影像传感芯片晶圆级尺寸封装业务的服务商。2019 年 1 月,公司收购海外公司 Anteryon,其完整的晶圆级光学组件制造量产能力和技术与公司现有的WLCSP 封测形成良好的协同作用。
受“平安城市,天网工程,雪亮工程”驱动,我国视频监控市场增长率 15%左右,2020年有望达到 1683 亿。公司高阶 CMOS 封装产品有望持续受益于日渐增长的视频监控需求。此外 汽车 领域,ADAS 系统镜头数目的巨大需求量也是推动公司封测产片出货量增长的主要动力。据 HIS 数据,随着 ADAS 渗透率提升,2020 年全球 汽车 摄像头将达到8300 万枚,复合增速 20%。预计 汽车 电子、医疗 健康 、安防等其他应用将是未来 5 年市场成长新动能,作为主要下游封测厂商,晶方 科技 将优先受益。传感器封测市场中摄像头、指纹识别与 3D 传感仍占较大份额。目前,手机摄像头、指纹识别与 3D 传感渗透率增高,都加速图像传感器的发展,CIS 芯片封装需求快速增长将会是公司未来值得期待的看点。
受景气度高涨影响,公司当前产能呈现供不应求的状态。2019 年 12 月,晶方 科技 发布定增预案,拟募集资金不超过 14 亿,用于集成电路 12 英寸 TSV 及异质集 成智能传感器模块项目,项目建成后将形成年产 18 万片的生产能力;达产后预计年增 1.6 亿净利润。随着募投项目落地,公司业绩将被显著增厚。
(五)长川 科技 :显著受益于景气周期中封测环节 Capax 提升
长川 科技 作为一家专业的半导体设备公司,公司主要为集成电路封装测试企业、晶圆制造企业、芯片设计企业等提供测试设备,集成电路测试设备主要包括测试机、分选机、探针台、自动化生产线等,目前本公司主要产品包括测试机、分选机及自动化生产线。随着本轮半导体景气周期见底回升,以台积电为首的晶圆厂相济调高资本支出,大幅扩产以应对强劲的市场需求,按照半导体产业链的传导规律,晶圆厂的产能扩张也势必蔓延至中下游封装厂商。此外,在全球半导体产业向国内转移的过程中,对中国大陆来说,无论是晶圆厂还是封装厂都景气周期都将是强于全球行业周期。 与此同时我们也看到,随着长电/华天/通富/晶方的产能满载,其扩产意愿愈加迫切,故而我们认为长川 科技 作为国内领先的半导体封装测试设备供应商,将有望显著受益于此一轮半导体行业景气周期+国产化趋势。
投资建议
自 2019 年下半年以来,全球范围内新一轮半导体景气已基本确立并拉开帷幕。对于大陆 IC 从业者来说,华为转单与产业转移的逻辑将进一步强化本轮景气周期并使其在中国大陆的演绎更加淋漓尽致。封测环节作为本土半导体产业链中最为成熟的领域,其订单承接能力更具确定性。标的方面,我们看好封测环节的长电 科技 、晶方 科技 、通富微电、华天 科技 ,以及封测设备厂商长川 科技 。
半导体国产替代空间巨大,如何挖掘机会?
目前,中国
机电一体化毕业论文
毕 业 论 文 一、机电一体化技术发展历程及其趋势 自电子技术一问世,电子技术与机械技术的结合就开始了,只是出现了半导体集成电路,尤其是出现了以微处理器为代表的大规模集成电路以后,"机电一体化"技术之后有了明显进展,引起了人们的广泛注意. (一)机电一体化"的发展历程 1.数控机床的问世,写下了"机电一体化"历史的第一页; 2.微电子技术为"机电一体化''带来勃勃生机; 3.可编程序控制器、"电力电子"等的发展为"机电一体化"提供了坚强基础; 4.激光技术、模糊技术、信息技术等新技术使"机电一体化"跃上新台阶. (二)机电一体化"发展趋势 1.光机电一体化.一般的机电一体化系统是由传感系统、能机器视觉前景如何?
机器视觉行业主要上市公司:目前国内机器视觉行业的上市公司主要有天准科技(688003)、美亚光电(002690)、精测电子(300567)、赛腾股份(603283)、矩子科技(300802)、先导智能(300450)、康鸿智能(839416)、劲拓股份(300400)等。
本文核心数据:机器视觉行业市场规模、行业上市企业营收、市场规模预测
1、行业市场规模持续增长
根据GGII数据显示,2019年中国机器视觉市场规模65.50亿元(该数据未包含计算机视觉市场规模),同比增长21.77%,2014-2019年复合增长率为28.36%。结合2020年新冠疫情背景下的经济环境,前瞻预计2020年行业增长率不会超过20%,2020年中国机器视觉行业市场规模约79亿元。

2、行业上市企业机器视觉业务经营效益良好
本文选取了6个机器视觉行业相关的代表公司(天准科技、美亚光电、精测电子、赛腾股份、矩子科技、劲拓股份)来进行经营效益分析,仅供参考。
2017-2019年,部分上市企业机器视觉业务的平均营业收入持续增长,2018年营业收入达到6.8亿元,同比增长32.84%;2019年由于贸易战、市场环境等多方面因素的影响,部分企业的机器视觉业务平均营业收入为8.58亿元,增速降至26.13%。2020年,机器视觉业务平均营业收入为10.24亿元,较2019年增长19.34%。长远来看,机器视觉行业上市企业的机器视觉业务营收整体的发展仍是向上的态势。

2020年,部分上市企业的机器视觉业务平均净利润为1.63亿元,毛利率为44.61%,在疫情的影响下,机器视觉行业的上市企业营业成本上升,导致毛利率有所下降,但机器视觉业务整体毛利率水平较高,说明机器视觉行业上市企业的机器视觉业务具有良好的持续发展能力。

3、下游应用日趋广泛,行业发展前景广阔
中国的机器视觉行业是伴随中国工业化进程的发展而崛起的,中国正在成为世界机器视觉发展最活跃的地区之一。随着国内机器视觉技术与产品在实践中不断完善,机器视觉应用领域由集中在电子、消费电子、平板显示领域逐步拓展至包装、食品/药品等众多行业,应用范围几乎涵盖了国民经济中的各个领域,机器视觉的应用领域将日趋广泛。根据GGII预测,到2023年中国机器视觉市场规模将达到156亿元,2020-2023年复合增长率达到25.46%左右。前瞻结合中国机器视觉市场规模在全球中的占比进行测算,保守预计到2026年我国机器视觉市场规模将突破200亿元。


以上数据参考前瞻产业研究院《中国机器视觉产业发展前景与投资预测分析报告》。
现在国内专业做机器视觉系统的企业规模如何?市场发展如何?
机器视觉行业主要上市公司:目前国内机器视觉行业的上市公司主要有天准科技(688003)、美亚光电(002690)、精测电子(300567)、赛腾股份(603283)、矩子科技(300802)、先导智能(300450)、康鸿智能(839416)、劲拓股份(300400)等。
本文核心数据:机器视觉市场规模、机器视觉市场竞争格局、机器视觉市场规模预测
1、机器视觉行业概况
——机器视觉行业定义
机器视觉就是用机器来代替人眼做测量和判断的系统,它通过光学装置和非接触传感器自动获取目标对象的图像,并由图像处理设备根据所得图像的像素分布、亮度和颜色等信息进行各种运算处理和判别分析,以提取所需的特征信息或根据判别分析结果对某些现场设备进行运动控制。
相比人类视觉,机器视觉在精确性、速度性、适应性、客观性、重复性、可靠性、效率性、信息集成方面优势明显。从具体参数看,机器检测比人工视觉检测优势明显:机器视觉检测比人工视觉检测效率高、速度快、精度高、可靠性好,同时,工作时间更长、信息方便集成、适应恶劣环境。因此,在某些方面机器视觉能够代替人眼,更好的进行工作。同时,随着深度学习、3D视觉技术、高精度成像技术和机器视觉互联互通技术的持续发展,机器视觉的性能优势将进一步加大。

——机器视觉产业链剖析
机器视觉产业链的上游为光学设备等硬件和图像处理软件是机器视觉产业的基础;中游制造是机器视觉产业链的核心,分为设备制造环节和系统集成环节;下游应用领域主要为包装、人工智能、交通、医药、半导体、金属加工等行业。

机器视觉产业链上游为硬件造和软件,目前我国在镜头、工业相机等硬件和图像处理、算法等方面已经成熟,但目前国内仍缺少拥有完整产业链的机器视觉企业,这也导致了部分下游行业会选择拥有软硬件全套方案的外企康耐视和基恩士。
2、机器视觉行业发展历程:行业处在高速发展阶段
在中国,机器视觉应用起源于20世纪80年代的技术引进。中国机器视觉在中国起步较晚,真正在工业领域的广泛应用还不到十年的时间,远远落后于中国工业自动化市场的发展速度和规模。
从2004年开始,本土机器视觉企业开始起步探索由更多自主核心技术承载的机器视觉软硬件器件的研发,多个应用领域取得了关键性的突破。国内厂商陆续推出的全系列模拟接口和USB2.0的相机和采集卡,以及PCB检测设备、SMT检测设备、LCD前道检测设备等,逐渐开始占据入门级市场。随后众多机器视觉核心器件研发厂商不断涌现,一大批真正的系统级工程师被不断培养出来,推动了国内机器视觉行业的高速、高质量发展。

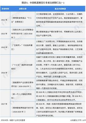
3、机器视觉行业政策背景:智能化和自动化促进政策支持机器视觉技术发展
中国对机器视觉行业的支持政策主要集中在人工智能、智能制造、高端装备制造及工业机器人等领域。自2012年以来,中国政府持续颁布支持政策以推动制造业向智能化、自动化方向发展,为机器视觉行业营造了良好的政策环境,不断引导和支持机器视觉技术的健康发展。


4、机器视觉行业发展现状
——机器视觉行业市场规模持续增长
根据GGII数据显示,2019年中国机器视觉市场规模65.50亿元(该数据未包含计算机视觉市场规模),同比增长21.77%,2014-2019年复合增长率为28.36%。结合2020年新冠疫情背景下的经济环境,前瞻预计2020年行业增长率不会超过20%,2020年中国机器视觉行业市场规模约79亿元。

——机器视觉行业上市企业业务经营效益良好
本文选取了6个机器视觉行业相关的代表公司(天准科技、美亚光电、精测电子、赛腾股份、矩子科技、劲拓股份)来进行经营效益分析,仅供参考。
2017-2019年,部分上市企业机器视觉业务的平均营业收入持续增长,2018年营业收入达到6.8亿元,同比增长32.84%;2019年由于贸易战、市场环境等多方面因素的影响,部分企业的机器视觉业务平均营业收入为8.58亿元,增速降至26.13%。
2020年,机器视觉业务平均营业收入为10.24亿元,较2019年增长19.34%。长远来看,机器视觉行业上市企业的机器视觉业务营收整体的发展仍是向上的态势。

2020年,部分上市企业的机器视觉业务平均净利润为1.63亿元,毛利率为44.61%,在疫情的影响下,机器视觉行业的上市企业营业成本上升,导致毛利率有所下降,但机器视觉业务整体毛利率水平较高,说明机器视觉行业上市企业的机器视觉业务具有良好的持续发展能力。

——机器视觉行业下游应用日趋广泛
近年来,机器视觉技术在工业领域的应用日趋广泛,随着国内机器视觉技术与产品在实践中不断完善,当前,机器视觉已渗入到电子、汽车、电池、半导体、包装、食品/药品等众多行业。其中,电子领域(特别是消费电子)是第一大应用市场,占比约达25%:其次是平板显示,占比为12.15%,与前几年多集中在电子、消费电子、平板显示的情况相比,机器视觉的应用领域明显拓展。

5、机器视觉行业竞争格局
——区域竞争:沿海地区行业竞争较为激烈
从机器视觉企业的区域分布情况来看,截至2021年8月,广东省、江苏省、山东省、浙江省和上海市的机器视觉企业数量合计占全国总数的62.32%,说明我国机器视觉企业的分布是较为集中的,行业发展在沿海地区较为密集。

——企业竞争:天准科技和矩子科技展现出较强竞争力
机器视觉行业依据企业的注册资本划分,可分为3个竞争梯队。其中,注册资本大于3亿元的企业有先导智能和亚美光电;注册资本在1-3亿元之间的企业有:精测电子、劲拓股份、天准科技、赛腾股份和矩子科技;其余企业的注册资本在1亿元以下。

从市场份额来看,根据企业机器视觉业务营收在机器视觉行业市场规模中的占比进行测算,2020年,在中国本土企业中,天准科技的市场份额较高,达到了12.2%,为当之无愧的工业视觉设备领域龙头;矩子科技和劲拓股份的机器视觉业务市场份额分别为2.6%和1%。

注:其他上市企业的机器视觉业务营收占比数据披露不够清晰,故未进行单独测算。上表中市场份额数据根据企业机器视觉业务营收占市场规模比例测算得到,仅供参考。
从产品应用领域来看,天准科技、矩子科技、先导智能、劲拓股份等企业的产品应用范围广泛;而精测电子、赛腾股份的产品应用主要集中在消费电子领域。从销售布局来看,国内多数厂商在境内、境外均有布局,产品销售范围较广。
从企业机器视觉业务的竞争力来看,目前天准科技在行业的市场份额较大,其机器视觉业务占比达100%,专注于机器视觉设备研发,竞争力较强。此外,矩子科技的机器视觉业务竞争力也相对较强,其3D AOI设备的技术性能及指标已达到国际先进水平,基本实现进口替代。

6、机器视觉行业发展前景及趋势分析
——百亿元机器视觉市场有待挖掘
在政策支持和下游应用拓展的共同促进下,中国机器视觉行业发展前景广阔。根据GGII预测,到2023年中国机器视觉市场规模将达到156亿元,2020-2023年复合增长率达到25.46%左右。前瞻结合中国机器视觉市场规模在全球中的占比进行测算,保守预计到2026年我国机器视觉市场规模将突破200亿元。

——与5G深度融合为机器视觉重要发展方向之一
机器视觉行业应用场景的不断延伸对行业技术提出更高的要求和更有针对性的需求,未来机器视觉行业将向着主动视觉、3D视觉、与5G融合、深度学习、嵌入式视觉等方向不断提升性能。

以上数据参考前瞻产业研究院《中国机器视觉产业发展前景与投资预测分析报告》。










