商业地产乙方,还有未来吗?
商业地产的发展前景如何?
商业地产是当前房地产市场的一个热点领域,国内经济持续高速增长、房地产开发水平不断提高、近年来住宅市场频遭调控,使得商业地产的发展备受关注。从当前发展情况看,商业地产的发展具有两个方面的特点,一是总量上供大于求,考虑到人均商业面积的承受范围这个约束条件,预计未来商业地产在总量上难有大的跳跃式发展;但另一方面,商业地产的环境会明显优化。一个标志是。越来越多的大型房企加入到商业地产领域,不仅出现了万达、中粮置业、SOHO中国等专注于商业地产开发的房企,华润、世茂、中海、保利等知名企业也持续提升商业地产比例,乃至万科、龙湖等原来集中住宅的房企也开始试水商业地产,并且随着商业地产比例上升,未来商业地产房地产还有未来么
总体来看,中国的房地产发展前景还是比较乐观的,理由如下: 一、城市化进程的加快。经济的快速发展、工业化进程的不断推进,会加速一个区域及一个国家城市化进程,这必将会有大量的农村人口向城市区域迁移,从而会带来巨大的房地产需求。 二、中国的传统观念。自古以来,中国人认为只有安居才能乐业,房子是乐业的前提,也是谈婚论嫁的必要的物质条件。这种观念对房地产市场的需求的影响将是长期的,很难一时就能改变,只要这种观念存在,必将会大大推动房地产市场的持续发展。 三、投资需求。房地产本身除了有社会属性及商品属性外,也有其一定的投资属性。在中国当前投资渠道比较狭窄的状况下,房地产投资仍是风险最低,获益最稳的行业。所以有相当一部分投资资金短期或长期的投向房地产,推动房地产不断向前发展。 四、改善性需求的增加。随着经济的发展,部分城市居民的住宅的面积、配套已无法满足其现有的需求,故会产生重新购房置业的需求。这部分需求也是带动房地产发展的重要因素。 五、2010及2011年诸多对房地产调控政策的出台,这一系列政策被称为史上最严厉的调控,但并没有使房价大幅回落,甚至部分二三线城市房价仍然高速上行,说明中国的房地产有着强大的市场需求支撑。
房地产最大的收益者是国家,房地产的利润空间构成很简单,土地价格+利润+成本(建安成本+税率+运营成本等)=房价,国家调控房价,土地价格居高不下,成本相对固定,利润空间当然受影响.那么房地产开发商势必会寻找其他的盈利模式,除了目前大量的毛坯房外,开展高附加值的其他地产形势,如精装修住宅,商业地产,城市综合体,旅游地产,餐饮地产,娱乐地产等等,
现在国家采取的策略是加大供应,限制价格,但这些措施未准确反映土地的稀缺性以及大众的需求,当开发商和购房者不断的调整自己的策略时,国家也势必出台新的政策,这就看国家是出于什么目的了,增加税收?提高政府收入?还是让利与民?但就目前来说,房地产已经成为很多地方政府的支柱性产业,如果国家不在产业方面做出战略调整,国内房地产的未来只是现在的延续和变化而已,国家继续卖地,继续所谓的调控房价,房地产继续买地,继续玩噱头花样,继续卖房,购房者继续骂娘,然后当房奴而已

做房地产销售有前途吗?
房地产销售目前看还是比较好做的。
入门门槛低,不需要太高的学历,只要你长得五官端正,口才好,擅长跟客户沟通,并且懂得销售技巧,及时参加公司的专业培训,那你做房地产销售应该是没有问题的。在销售房地产的时候,要跟顾客是面对面沟通的,要有诚意,要实事求是地介绍房子的具体情况。
不能欺骗顾客,要让顾客对你有信任感,为自己积累一些人脉,对你的销售工作是有好处的。很多朋友口才非常好,并且也非常擅长跟别人进行沟通,那么这种人就是做房地产销售的好苗子。但是你自己也要掌握销售技巧,同时也要对自家的楼盘有足够的了解。
商业地产发展现状及前景
商业地产行业产业链全景梳理:轻资产化成为趋势
商业地产行业的产业链主要是上游的地产开发、设备供应;中游的物业和商业地产运营以及商业地产的交易;下游则是个人或者企业租赁或购买后进行居住、商业、办公和其他等等的用途。商业地产行业产业链主要指得往往是上游的地产开发和中游的运营环节,目前随着我国房地产行业的持续发展,行业内部开始整合,大部分的商业地产企业往往都是多元化经营,不仅仅从事商业地产的开发,还涉及运营、交易以及住宅类房地产的开发运营等业务。但随着国家在房地产行业三道红线政策的下台,越来越多的房地产企业开始走向轻资产化运营的道路,开发与运营逐渐开始剥离,轻资产化运营成为行业趋势。

目前,我国房地产行业较为繁荣,行业内的企业数量较多,我国商业地产行业上游房地产开发参与企业主要有保利地产、万科地产和恒大地产等;设备供应商则种类较多,目前商业地产的设备需求逐渐向智能化、自动化发展,因此主要以大华股份、海康威视以及西门子电器等科技公司为主;行业中游物业、运营企业除了房地产开发企业外还包括了亚朵生活、凯德集团等专门的商业物业运营管理企业;交易平台则还有链家、太平洋房屋以及房天下等专门的第三方房屋中介平台企业。

商业地产行业产业链区域热力地图:广东省分布最集中
根据每年商业地产行业发布的行业TOP100名单数据来看,我国商业地产行业产业链优秀企业主要分布在广东省,其次是在上海市、江苏省、北京市等地区。

从代表性企业情况来看,广东省代表企业最多有恒大大地产、碧桂园、保利地产等等,除此之外,上海、江苏、北京等地代表企业也较多。

商业地产行业区域发展分布图:广东省投资规模最大
目前,根据我国各省披露的2020年商业地产(商铺+写字楼)投资规模来看,2020年全国商业地产投资建设活动最活跃的省份前三位是广东省、江苏省和上海市,其中广东省2020年投资额达2991.85亿元,超第二名江苏省一倍多。


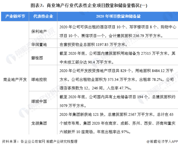
商业地产行业代表性企业项目数量和储备量情况
目前,商业地产行业产业链上的代表性企业2020年商业地产相关项目数量和土地储备等现状情况如下:


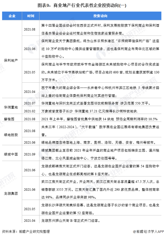
商业地产行业代表性企业最新投资动向
2020年以来,商业地产行业代表性企业的投资动向主要包括新开商业物业、签订新的建设运营项目和拍卖获得土地。商业地产行业代表性企业最新投资动向如下:


—— 以上数据参考前瞻产业研究院《中国商业地产行业市场前瞻与投资战略规划分析报告》
房地产行业的未来是怎样的?
——预见2023:《2023年中国房地产行业全景图谱》(附市场现状、竞争格局和发展趋势等)
房地产行业主要上市公司:万科A(000002)、保利地产(600048)、新城控股(601155)、招商蛇口(001979)、绿地控股(600606)、华侨城A(000069)、龙湖集团(00960.HK)
定义
房地产业是指以土地和建筑物为经营对象,从事房地产开发、建设、经营、管理以及维修、装饰和服务的集多种经济活动为一体的综合性产业,是具有先导性、基础性、带动性和风险性的产业。根据用途的不同,主要分为住宅房地产、商业房地产及产业房地产。住宅房地产是指用以居住的地产,包括普通住宅、公寓、别墅等房地产形式;商业地产通常指用于各种零售、批发、餐饮、娱乐、健身、休闲等经营用途的房地产形式;产业房地产是指以产业为依托,地产为载体,实现土地的整体开发与运营,打造产、学、研产业集群,帮助政府改善区域环境、提升区域竞争力的新型房地产形式。

行业发展前景及趋势预测
1、坚持“房住不炒”的定位与转型升级
自2016年第一次提出“房住不炒”的理念以来,国家层面及各省市陆续出台了相关房地产调控政策,以促进房地产市场的健康持续发展。《中华人民共和国国民经济和社会发展第十四个五年规划和2035年远景目标纲要》提出要坚持房子是用来住的、不是用来炒的定位,加快建立多主体供给、多渠道保障、租购并举的住房制度,让全体人民住有所居、职住平衡。目前,全国31个省、自治区和直辖市均对“十四五”期间房地产市场提出了发展目标及方向。其中,有部分地区对“十四五”期间房地产行业规划了具体目标,例如江西省在《江西省“十四五”住房城乡建设发展规划》中指出完成房地产开发投资12500亿元,江西指出在“十四五”期间完成房地产开发投资12500亿元,黑龙江提出城镇人均居住面积达到385平方米;部分地区对房地产行业的规划了发展方向,例如福建省在《福建省“十四五”规划和二〇三五年远景目标的建议》指出要坚持房住不炒,加快形成多主体供给、多渠道保障、租购并举的住房体系。

另外一方面,随着中国进入碳达峰碳中和关键窗口期,低碳经济将成为各行各业未来重要的发展机遇之一。而房地产行业作为绿色减碳的关键领域,尤其是目前正面临着发展模式转型的“阵痛期”,低碳发展无疑是房地产行业重要的经济发展长线逻辑,更将成为突破行业困局的全新机遇。在“双碳”政策的助推下,借助数字化技术向低碳发展转型,无疑将成为房地产行业转型的新风口,是实现告别“高杠杆、高负债、高风险”的“旧三高”模式,迈向“高质量、高品质、高效益”的“新三高”发展关键所在。

2、预期2022年房地产市场逐渐修复
2022年,受宏观经济下行、新一轮新冠肺炎疫情反弹以及前期调控政策对市场传导作用的滞后显现等因素影响,国内房地产市场景气度继续下行。在市场景气度加速下行背景下,为防范行业出现系统性风险、保持房地产市场平稳健康发展,2022年以来中央多次释放维稳信号,将“保交楼”作为下半年工作重点之一,具体措施包括设立“地产纾困基金”,通过资产处置、资源整合和重组等方式,参与问题楼盘盘活及困难房企救助等纾困工作等,但“房住不炒”仍为政策主基调。

在房地产政策相对平稳的条件下,《房地产蓝皮书:中国房地产发展报告(No.19·2022)》预计,全年商品房销售面积将增速回落,增长1.7%;房地产开发投资增速下降,增长0.8%,住宅开发投资由正转负,下降0.2%;在土地价格上涨的情况下,销售均价将保持小幅上涨,全年增长2.8%。

更多行业相关数据请参考前瞻产业研究院《中国房地产行业市场需求预测与投资战略规划分析报告》。









