经贸洽谈暨世界 500 强对话湖北活动中 24 个项目签约,这对当地汽车行业发展有何影响?
珠海产业做大做强,比亚迪特斯拉小鹏汽车正接洽,对当地经济发展有何帮助?
这能推动当地经济高质量发展的进程,并且有效提升经济生产总值。更重要的是,这能减轻地区经济发展压力,并且增强经济的韧性和潜力。因为产业布局对于一个地区而言至关重要,而且也会极大地影响地区经济的发展。
作为一个极具发展潜力的城市,珠海不仅能够为众多企业提供支持,而且也能适时出台相应的扶持政策。该地区致力于发挥产业的集群效应,并且力图做大做强。产业的发展速度和规模是地区经济发展的重要因素,引领产业发展能够为当地经济助力。
首先,这能提升经济的发展水平和质量。若能充分发挥产业优势,并且促进企业的发展,则珠海能够成功实现经济高质量发展的目标。该地区不仅能够成功获得更多发展机会,而且也能逐渐提升城市的吸引力和影响力,进而吸引更多人才,以建设更加强大的现代城市。正是因为如此,所以该城市将会逐渐向北上广靠拢。
其次,这能加快经济的发展步伐。在疫情如此严峻的时期,珠海同样遭受重创,而且经济发展速度有所减慢。珠海不仅需要拉动经济的有效增长,而且也需要提升经济恢复和发展的速度。通过优化产业布局,并且调整经济发展结构,该城市将会获得更加迅猛的发展。
最后,这能缓解经济发展困境,并刺激经济的发展。珠海同样面临巨大的经济发展压力,而且也会受到其他地区以及行业的影响。若无法及时制定正确的发展战略和落实具体举措,则珠海会重新陷入发展困境且难以自拔。企业的发展不仅能够为经济注入活力,而且也是解决难题的助推剂。珠海将会逐渐提升竞争力,并且脱颖而出。
汽车行业在未来几年内有发展前景吗目前汽车行业发展前景怎样
①国内汽车市场潜力巨大,乘用车市场仍将继续扩大 未来十年,我国仍将处于工业化和城镇化同步加速发展的阶段,国内生产总值和居民收入将持续增长,国家也将继续出台有利于扩大内需的各项政策,加之二、三线城市及农村市场的汽车需求增加,预计我国汽车消费市场将进一步扩大。 根据中国汽车技术研究中心《中国汽车发动机及变速器零部件行业调查研究报告》对 2012 年至 2015 年中国汽车产量和保有量进行的预测,预计到 2015 年我国汽车产销量将突破 2,500万辆,保有量将达到1.5 亿辆。 2014 年 1-3 月汽车产量为 589.17 万辆,同比增幅达到 9.16%,其中乘用车增幅达到 9.48%,增速高汽车智能网联发展前景如何?
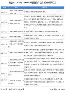
随着信息化与汽车的深度融合,汽车正在从传统的交通运输工具转变为新型的智能出行载体,发展智能网联车对一个国家而言具有战略意义,因此近年来各国大力支持智能网联车的发展,我国也不例外,从政策扶持、制定道路测试法规、建设示范区、基础数据平台、产业创新联盟和批准重点项目等多方面推进我国智能网联车的发展。
政策与法规双管齐下
智能网联汽车是指车联网与智能车的有机联合,是搭载先进的车载传感器、控制器、执行器等装置,并融合现代通信与网络技术,实现车与人、车、路、后台等智能信息交换共享,实现安全、舒适、节能、高效行驶,并最终可替代人来操作的新一代汽车。
发展智能网联车有助于改善交通安全,提高交通效率。另一方面,智能网联车能够有效减少污染物的排放量,起到环保的作用。近年来,各国纷纷推出相关政策大力支持智能网联车的发展,我国也不例外,将智能网联车上升到国家发展战略高度。从政策扶持、制定道路测试法规、建设示范区、基础数据平台、产业创新联盟和批准重点项目等多方面推进我国智能网联车的发展。
在政策上,2018年12月,国家发布《车联网(智能网联汽车)产业发展行动计划》,提出到2020年,实现LTE-V2X在部分高速公路和城市主要道路的覆盖,开展5G-V2X示范应用,建设窄带物联网(NB-loT)网络,构建车路协同环境。车联网用户渗透率达到30%以上,新车驾驶辅助系统(L2)搭载率达到30%以上,联网车载信息服务终端的新车装配率达到60%以上。2019年12月,《新能源汽车产业发展规划(2021-2035年)征求意见稿》提出到2025年,智能网联汽车新车销量占比达到30%,高度自动驾驶智能网联汽车实现限定区域和特定场景商业化应用。

道路测试是实现智能网联车产业化和商业化的基础,因此我国高度重视智能网联汽车公共道路测试情况,近年来加紧出台了各项智能驾驶上路法规。2018年4月,我国颁布了第一个规范自动驾驶汽车道路测试的法规文件《智能网联汽车道路测试管理规范(试行)》;2019年10月,工业和信息化部在智能网联汽车测试区交流研讨会上表示将会研究修订《智能网联汽车道路测试管理规范(试行)》,不断优化完善测试验证和应用示范环境。与此同时,重庆、北上海等地方政府也相继出台自动驾驶汽车道路测试法规文件加快推动智能网联车道路测试。


建立多样化的示范区
在智能网联车示范运行方面,我国早在2015年就开始在全国各地布局,目前已经在北京、上海、重庆、浙江、长春、武汉、无锡等地建设了超过23个智能网联汽车测试示范区,积极推动半封闭、开放道路的测试验证。

数据平台、创新联盟与重点项目助力
除了不断完善道路测试法律法规文件和建设多元化的智能网联汽车示范区外,国家还大力支持建设智能网联汽车基础数据平台,目前我国已经建立了交通行业网联化统一监管平台,其具有全国性平台的架构。与此同时,在国家工信部的支持下,中国汽车工程学会联合包括汽车整车企业、科研院所、通信运营商、软硬件厂商等30多家单位共同发起成立“车联盟产业技术创新战略联盟”,2015年7月更名为“智能网联汽车产业技术创新战略联盟”,旨在政策和战略研究、关键共性技术研发、学术交流与国际合作、人才培养等方面展开合作,进而推动我国智能网联车技术的快速发展。

为与国际先进智能网联汽车技术水平保持同步发展,开发具有自主知识产权的智能网联汽车产品和技术,我国也相继批准国家重点研发项目,如智能电动汽车电子电气架构研发、电动自动驾驶汽车关键技术研究与示范运行等项目,目前均已经进入中期检查阶段。

—— 以上数据来源于前瞻产业研究院《中国智能网联汽车( ICV )行业发展模式与投资战略规划分析报告》
电动汽车的发展前景如何
近年来,我国电动汽车行业快速发展,电动汽车保有量持续增长,其中纯电动车占据主导地位。在电动汽车相关技术快速发展的带动下,电动汽车的渗透率有望进一步提升。与此同时,新能源汽车补贴政策进一步滑坡,倒逼技术升级,有利于车企提高产品竞争力,过去完全由政策驱动的电动汽车行业将逐步回归市场。
电动汽车产业全景图
电动汽车是指以车载电源为动力,用电机驱动车轮行驶,符合道路交通、安全法规各项要求的车辆。
与传统汽车产业链不同,电动汽车产业链中游最重要的零部件为动力电池,因此,钴矿、镍矿、锂矿等矿产资源作为动力电池的重要原料,构成了电动汽车产业链的上游;
从电动汽车下游整车制造上来看,与传统汽车产业不同的是,电动汽车整车制造厂商可以外采电池、电控和电机,无需像传统汽车整车制造商一样需要掌握发动机、底盘和变速箱等核心技术,这极大的降低了电动汽车整车制造的进入门槛;在电动汽车后期市场中,充电桩、换电站等服务供应商占据了较为重要的位置。

电动汽车作为新能源汽车的最大分支,容易被误以为新能源汽车等同于电动汽车。其实,两者覆盖范畴各有不同,但也有重合的部分。
新能源汽车是指采用除汽油、柴油发动机之外的其他非常规车用燃料作为动力来源的汽车,包括纯电动汽车、增程式电动汽车、混合动力汽车、燃料电池电动汽车、氢发动机汽车、其他新能源汽车等。
电动汽车则一般采用高效率充电电池,或燃料电池为动力源。按动力源的不同,国内主流电动汽车可分为:纯电动汽车(BEV)、混合动力汽车(PHEV)、燃料电池汽车(FCEV)三类。由于技术、配套设施等条件的限制,三大主流电动汽车各有优缺点。

能源替换及环保压力为电动车发展提供契机
2019年2月到2020年9月,根据中国石油和化学工业联合会公布的石油进口依存度,我国石油进口依存度呈上升的态势。根据石油经济技术研究院发布的数据,2019年我国原油对外依存度突破70%,远超50%的国际警戒线。
我国石油对外的高依存度严重影响我国的能源安全,发展电能、氢能等替代能源已经提升到了国家战略高度,面对当前严峻的能源环境,我国必须减少对石油的依赖,电动汽车等新能源行业发展则至关重要。

传统机动车机动车在运行过程中会排出大量的一氧化碳、碳氢化合物、氮氧化物、细微颗粒物及硫化物等,造成空气污染,同时这些一次污染物还会通过大气化学反应生成光化学烟雾、酸沉降等二次污染物。汽车尾气对城市大气环境和人类健康以及生态系统造成一系列的不利影响。
根据《中国移动源环境管理年报(2020)》统计资料显示,2019年,全国机动车四项污染物排放总量为1603.8万吨。其中,一氧化碳(CO)771.6万吨,碳氢化合物(HC)189.2万吨,氮氧化物(NOx)635.6万吨,颗粒物(PM)7.4万吨。
相较于燃油汽车的污染问题,电动汽车则无内燃机汽车工作时产生的废气,不产生排气污染,对环境保护和空气的洁净是十分有益的,几乎是“零污染”,即使混合动力汽车在纯电动状态下为零污染但不可否认其在的打开内燃机时依然存在排放。因此,随着国家对环保重视程度的提升,电动汽车行业将迎来良好的发展契机。

技术不断成熟 电动汽车性能持续提升
电动汽车中最关键的技术是代替传统燃油汽车的内燃机、 变速器等装置的电动汽车“三电”系统,即电动汽车的电池、电机和电控系统,近年来,我国电动车技术快速发展,其中电池技术已经进入世界第一梯队,技术的进步推动电动汽车性能持续提升,国产电动汽车的性能逐渐追赶上国外电动汽车品牌。

保有量持续提升 产销长期向好
通过近几年的快速发展,我国电动汽车已经从萌芽期向成长期迈进,在我国坚持纯电驱动战略的推动下,我国纯电动汽车保有量在电动汽车中占比较大,根据公安部公布的数据显示,2019年我国新能源汽车保有量为381万辆,其中纯电动汽车保有量达310万辆,占比81.4%,前瞻预计2020年我国新能源汽车保有量将达到510万辆左右,其中纯电动汽车保有量将达到410万辆左右。

2020年受新冠疫情的影响,2020年上半年我国电动汽车产销量均出现大幅下滑,根据中汽协公布的数据显示,2020年上半年,我国电动汽车总产量为36.90万辆,总销量为37.17万辆,但值得注意的是,从三月份疫情逐渐得到控制开始,我国电动汽车的产销就已经开始逐渐恢复,2020年7月份,我国电动汽车产销迎来2020年以来的首次同比增长,得益于政府对新能源汽车消费的支持和企业的有力举措,预计2020年我国电动汽车产销量将逐渐恢复。


后补贴时代 电动汽车发展挑战与机遇并存
目前我国电动汽车处于发展初期,受政策的影响较大,近年来,国家出台了一系列政策引导推动我国电动汽车产业的发展,2020年11月,国务院印发《新能源汽车产业发展规划(2021-2035)》,提出到2025年新能源汽车新车销售量达到汽车新车销售总量的20%左右,到2035年纯电动汽车成为新销售车辆的主流,公共领域用车全面电动化,燃料电池汽车实现商业化应用,高度自动驾驶汽车实现规模化应用,有效促进节能减排水平和社会运行效率的提升。根据规划要求,预计我国新能源汽车行业将迎来快速发展,同时电动汽车作为主推新能源汽车市场成长空间较大。


发展至今,我国电动汽车行业从完全靠政策推动,逐渐过渡到了由政策和市场共同推动。值得注意的是,近年来,国家对电动汽车补贴力度不断下滑,对补贴所需的技术条件要求不断提高,给电动汽车车企提出了新的要求,补贴政策的变化在一定程度上引导车企加强技术研发,扩大规模以降低生产成本,有利于电动汽车行业的优胜劣汰。


国产车品牌快速发展
从新能源汽车品牌来看,各大厂商百家争鸣,美国特斯拉成为全球市场最受欢迎的新能源乘用车。

值得注意的是,2020年中国电动汽车品牌快速发展,其中比亚迪在高端电动汽车市场获得较好的口碑,上通五宏光自上市以来销量不断攀升,在经济车市场占据了主导地位。根据乘联会发布的11月销量数据显示, 2020年11月新能源汽车销量-EV销量排行榜中,宏光MINI EV销量为28246辆, 位居第一。
Model 3以21604辆的销量位居第二,本年累计销量达111645辆。11月欧拉黑猫销量9463辆,排名第三,比亚迪汉EV和秦EV的销量位居第四和第八。

电动汽车的快速发展吸引了众多造车新势力入局,从造车新势力车型销量情况开看,根据乘联会公布的数据显示,2020年1-11月理想ONE累计销量为26498辆,位居第一, 蔚来ES6累计销量为25468辆,位居第二,威玛EX5累计销量19648辆,位居第三。

多方资本布局 投资决策渐趋理性
近年来,我国电动汽车利好政策频发,行业投资火爆,无论是社会资本、国有资本还是互联网巨头均开始涉足电动汽车产业投资,值得注意的是,2019年起行业投资数量有所减少,但投资金额却有所增加,一方面表明行业投资方向开始倾向于较为成熟,成长性较好的优质企业,竞争能力较弱的企业缺少资金支持将逐渐被淘汰。

前瞻观点:电动汽车大发展时代已经到来
我国电动汽车的大推广基本已经万事俱备,随着地方补贴政策的陆续出台,我们有理由相信,电动汽车大发展的时代已经来临。然而,从近两年的市场数据和现实来看,电动汽车正在遭遇着“雷声大、雨点小”的尴尬,虽然政策很热,但市场反应却很冷。配套设施差、消费者对电池续航能力的担心以及长时间充电的麻烦等因素仍阻碍着电动汽车市场的进一步成熟。
随着我国电动汽车相关配套设施建设的不断完善,电动汽车的性能将持续提高,预计我国电动汽车行业规模有望快速增长,预计到2026年我国电动汽车销量将达到620万辆。

—— 以上数据及分析均来自于前瞻产业研究院《中国电动汽车行业市场需求预测与投资战略规划分析报告》。










