上海六部门发文称建设 1-2 家国家级专业性行业性人才市场,如何看待此事?
汽车行业的未来前景如何?
——【深度】双碳愿景下 中国交通动力有望形成“三足鼎立”格局
动力锂电池行业主要上市公司:目前国内动力锂电池行业的上市公司主要有宁德时代(300750)、比亚迪(002594)、孚能科技(688567)、亿纬锂能(300014)、国轩高科(002074)、澳洋顺昌(002245)、鹏辉能源(300438)、欣旺达(300207)。
本文核心数据:中国动力锂电池出货量与装机量、氢燃料电池汽车销量、中国加氢站数量
1、动力锂电池呈现快速发展,但仍存在诸多痛点待解决
——疫情影响下,动力锂电池需求保持增长
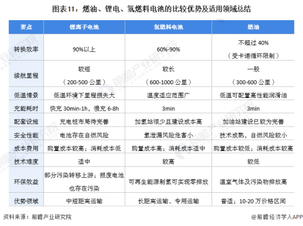
锂离子电池是当前动力电池的研发重点,具有能量损失小、转换效率高、加速快等显著优势。高工产研锂电研究所(GGII)调研数据显示,2021年我国动力电池市场供需规模较2019年大幅提升,2021年我国动力锂电池装机量为154.5
GWh,同比增长142.9%;出货量为220 GWh,同比增长175%。
——续航短、充电慢、安全问题为主要痛点
电气化是双碳愿景下交通动力的主要发展方向,电动汽车和混合动力汽车比内燃机汽车排放的。废气更少,若电力来自可再生能源,电动汽车便是交通领域实现碳中和目标的重要途径。
然而,锂电池作为交通动力存在续航短的劣势。相较于燃油汽车而言,纯电动汽车存在的最大痛点便是续航里程,传统燃油车加满一箱油可以开到600公里乃至更多,但普通的纯电动汽车只能跑200-400公里,而续航里程可达到500公里以上的高性能纯电车则将面临价格难以下调的困境。在雨天或低温天气,动力锂电池受环境影响明显,纯电动汽车实际续航里程还会进一步下降。
其次,充能耗时较长也是动力锂电池的一项短板。对比来说,传统燃油车仅需几分钟便能将油箱加满,而纯电动汽车即使是快充,充电至满格也需耗费一个小时左右,慢充耗时更是长达6-8小时。大幅上升的充能时间使得纯电动汽车使用体验感降低,是抑制动力锂电池需求增长的一大阻碍。
此外,安全隐患使得消费者望而却步。根据电动汽车用户联盟的不完全统计,2020年一共发生过72起新能源汽车起火事故,至少涉及25个品牌车企,38款不同车型,包括乘用车、客车,货车等多个不同用处车型。除了电池的自燃隐患外,电动汽车的智能化技术应用也存在诸多事故风险,例如“智能化”核心技术的自动驾驶系统失灵及辅助驾驶功能过度营销带来的安全隐患不容忽视。
2、氢燃料电池技术难度大,与锂电池互补为最佳发展方向
——氢燃料电池汽车市场尚处于起步阶段
氢燃料电池在动力锂电池存在的续航短、充能耗时长、安全隐患等问题上均具有显著优势,而且氢燃料电池的回收不会对环境造成污染,因此,被认为是未来交通动力低碳化的一大发展方向。然而,氢燃料电池的商业化应用面临着技术难度大、催化剂成本高昂等问题。
氢燃料电池汽车是氢能在交通领域落地的重要载体。从目前的销量情况来看,截至2021年底,全国氢燃料电池汽车累计销量仅有9246辆。可见,氢燃料电池汽车在中国市场刚刚起步,市场仍不成熟,处于幼稚期。据工信部于2021年初发布的《节能与新能源汽车技术路线图2.0》预计,2025年我国氢燃料电池汽车保有量将达到10万辆左右。
——中国加氢站建设慢,规模化应用困难
2016-2021年,中国加氢站数量逐步增长,但整体建设规模仍然较小。截至2022年3月底,中国加氢站有180座在运营、18座已建成,85座正在建设,148座规划建设。我国现有加氢站中多数投资规模超过1200万元,上海驿蓝金山加氢站甚至耗资高达5500万元。高昂的建设运营成本和较长的投资回报期是我国加氢站规模化发展的最大障碍,现阶段多数加氢站还处于亏损状态,存在终端用户用氢难、用氢贵的问题,终端需求增长乏力必然又反过来制约加氢站的建设与扩张。燃料电池被认为是未来理想的清洁能源之一,但其配套基础设施规模化建设困难,也是氢燃料电池在交通运输领域应用的一大障碍。
注:饼图数据为截至2022年3月底最新数据。
——氢燃料电池在专用运输领域具备优势
分析发现,无论是动力锂电池还是氢燃料电池都存在自身的比较优势和痛点,如何解决或规避痛点、充分发挥比较优势,成为新能源交通动力发展的关键。寻找各自最合适的应用场景便是优势利用最大化的重要途径,从销量结构来看,目前商用车是氢燃料电池汽车的推广重点。2021年,中国氢燃料电池汽车新增销量1894辆,商用车为绝对主力,其中客车1042辆、重卡777辆。
与燃油相比,氢燃料电池具有零碳排放、转化效率高等比较优势;与锂离子电池相比,氢燃料电池具有续航里程长、充能耗时短、安全隐患可控等比较优势。这些比较优势决定了氢燃料电池在长距离、连续工作时间长、载重大等应用场景的适用性较高。而针对加氢站建设成本高的问题,氢燃料电池发展可从应用场景清晰、行驶路线固定的专用车入手(例如物流车、环卫车等),利于加氢站的布置和建设。
——氢燃料电池在航空运输领域大有可为
民用航空碳排放规模占交通运输排放总量的10%左右,而且航空排放是在高海拔地区释放气体,对环境的影响是类似地源排放的2-4倍。可见,航空是交通动力降碳减排的重要抓手。
相较于锂离子电池而言,航空运输也是氢燃料电池的优势领域之一。氢能源的质量能量密度远超其他能源,且一个完整的氢燃料电池推进系统可以比同等质量的电池电力系统多储存3-5倍的能量。要想提高电池系统的能量供应,除了通过技术研发提高能量密度外,一般还可通过扩大电池体积的方式实现,然而,飞机对动力系统的质量和体积均存在较大限制,动力电池在航空领域应用困难,而氢燃料电池系统的能量密度具有显著优势,可作为锂电池的有利互补。
总体而言,未来氢燃料电池将在长距离运输、专用车领域及航空领域发展较快,与锂离子电池形成良性互补。
3、燃油份额将逐步减少,但在短时间内难以被完全取代
——“碳中和”目标下,燃油动力份额下降为必然趋势
“双碳”愿景下,国家陆续出台了一系列“降碳减排”相关目标规划,对新能源汽车在新增交通工具中的比例做出了明确的规划,未来燃油作为交通动力的份额必然呈现下降趋势。
——同款燃油车指导价普遍低于同款新能源车补贴价
但新能源汽车的普及还存在诸多障碍,高生产成本带来的高售价便是其中之一。目前来看,从低价低端到高价高端,无论是纯电动汽车还是混动汽车,其补贴后的价格普遍高于燃油版同款车型的指导价。以长安逸动以及逸动新能源为例,燃油版逸动的指导价为7.29-10.39万元,而逸动新能源(纯电)的补贴后指导价为12.99-14.99万元,即使政府对新能源车有补贴,新能源版的售价也比燃油版高出5.7万元。
注:指导价查询时间为2022年3月。
——煤电主导的大环境下,电车的真实环保效益有限
相较于燃油车而言,电动汽车的一大竞争优势为“绿色环保”。虽然纯电动汽车在排放上的绝对优势毋庸置疑,但值得思考的是,电能生产过程中的排放不可视而不见。数据显示,2021年我国电力格局仍以火力发电为主要途径,其中煤电发电量占比在六成以上。在煤电主导的大环境下,电动汽车的部分排放被转移到了上游。
此外,电池的循环利用寿命较低,大量废旧电池处理过程中也会对环境造成再度污染。根据绿色和平发布的《2030年新能源汽车电池循环经济潜力研究报告》中数据显示,2021-2030年,中国退役的动力电池将超过700
GWh,虽可通过有效地梯次利用减少部分碳排放,但电池回收端带来的污染仍不可忽视。
可见,电动汽车的清洁环保更多的只是在使用阶段,从整个生命周期来看,电车的真实环保效益有限。
——传统汽车厂商仍然在内燃机技术研发上持续发力
与此同时,内燃机技术也在不断地朝着高效化、低碳化方向进步,发动机热效率提升是燃油车减少碳排放的主要路径。目前,全世界主流发动机的热效率在30%-38%的范围内,少数发动机的量产热效率突破了40%。比亚迪推出的骁云-插混专用1.5L高效发动机的热效率达到了43.04%,超越丰田、本田、马自达成为当前全球热效率最高的量产汽油发动机。热效率提升助力燃油车节能减排,未来随着内燃机技术的进一步发展,燃油动力与新能源的环保效益差距有望缩小。相较而言发展更为成熟和稳定的内燃机技术,或许仍会更受商业应用的青睐。
综上所述,未来传统燃油车可能会逐渐减少,但基于燃油车的价格优势和不断进步的内燃机技术,真实环保效益存疑的锂电动力在短期内难以完全取代燃油动力。
4、未来或将形成燃油、锂电、氢燃料“三足鼎立”的格局
基于以上分析,前瞻碳中和战略研究院认为,燃油动力基于其长久以来积淀的稳定需求及部分性能的不可替代性,短时间内不会被新能源动力完全取代。锂离子电池和氢燃料电池在各自的比较优势领域发展,可形成良性互补。未来几十年,交通动力市场或将由燃油、锂离子电池、氢燃料电池“三足鼎立”。

以上数据参考前瞻产业研究院《中国动力锂电池行业市场需求预测与投资战略规划分析报告》
学硕「缩招甚至停招」,是不是意味着研究生也要分流了?
学硕缩招甚至停招并不意味着研究生要全部分流,而是在研究生培养领域进行一定的调整。这样的调整是基于对研究生培养模式和人才需求的认识和调查,希望能够更好地满足社会对各类人才的需求,提高研究生教育的质量和效果。以下是几个可能的分流方向:

首先,学硕缩招或停招意味着研究生教育将更加注重实践能力和专业技能培养。在专业硕士领域,由于具备一定的实践经验和技能培养,研究生更容易符合工业界对应聘者的需求。因此,该类研究生可能会得到更多的发展机会和推广,而学硕生就业前景可能会受到一定影响。
其次,学硕缩招可能会导致对学术研究和科学创新的资源减少。学硕生在科研方面接受更严格的训练,对学术界的贡献较大。因此,学硕生缩减或停招可能会导致学术研究和科学创新的人力和资源减少,进而影响到学术界的发展和创新。

最后,学硕缩减或停招也可能会引起学术界对研究生教育评价的重新调整。学硕和专硕各有其适用范围和优势,二者的优劣需要根据实际情况进行评价和调整。评价和调整可以通过细化课程设置、优化师资队伍和加强学硕与专硕之间的衔接机制等方式实现,以提高研究生教育的质量和学生能力培养效果。

学硕缩招甚至停招并不意味着研究生要全部分流,而是在研究生培养领域进行一定的调整。通过优化专硕研究生的培养,加强实践能力和专业技能的培养,可以更好地满足社会对各类人才的需求。同时,在评价和调整研究生教育时,要综合考虑学硕和专硕的优势和适用范围,保持学术传承和学风的衰退,适应行业发展和人才需求的变化。这样的调整有助于为研究生提供更好的平台和机会,同时提高研究生教育的质量和效果。
MBTI 性格测试可以用作职业选择的参考吗?
MBTI性格测试的目的是帮助个体更好地了解自己的优势、弱点和潜在的盲点,以便在工作环境中更好地发挥自己的潜力。那么,MBTI 性格测试可以用作职业选择的参考吗?我的答案是不能。
一、MBTI性格测试的局限性
1、缺乏标准化和可靠性
MBTI性格测试的可靠性和标准化程度受到一些质疑。与许多心理评估工具一样,MBTI性格测试的信度和效度可能会受到实施方式、解释方式和环境等因素的影响。
2、人格特质并非固定不变
人的性格特质并非一成不变。个体的MBTI类型可能会随着时间和情境的改变而发生变化。因此,将MBTI性格测试的结果作为终身不变的标签可能并不准确。
3、无法涵盖所有职业
MBTI性格测试并不能适用于所有职业。某些职业可能对特定性格类型的要求较高,而其他职业可能更加灵活。此外,新兴行业和职业可能需要不同的技能和特质,而这些特质可能无法通过MBTI性格测试预测。
4、无法预测成功
MBTI性格测试并不能预测个体在某个特定职业中的成功程度。虽然它可以提供某些线索,但成功往往受到多种因素影响,包括努力、教育背景、经验和环境等。
二、MBTI性格测试的优点
1、团队动态
在团队工作中,了解每个人的MBTI性格类型有助于提高团队的协作效率。不同性格类型的个体有不同的沟通方式和决策风格,通过理解这些差异,团队可以更好地协调工作。
2、自我认知
MBTI性格测试能够提供个体对自己性格特点的深刻理解。通过了解自己的优势和弱点,个人可以在职业规划中做出更明智的决策。
总之,MBTI性格测试具有一定的价值,但它不能完全作为职业选择的主要参考。在选择职业时,应该通过全面评估自己的兴趣和能力,以及了解不同职业的需求和发展前景,个体可以做出更明智的职业决策,实现更好的个人和职业发展。
上海自贸区相关政策问题
国务院关于印发中国(上海) 自由贸易试验区总体方案的通知 国发〔2013〕38号 各省、自治区、直辖市人民政府,国务院各部委、各直属机构: 国务院批准《中国(上海)自由贸易试验区总体方案》(以下简称《方案》),现予印发。 一、建立中国(上海)自由贸易试验区,是党中央、国务院作出的重大决策,是深入贯彻党的十八大精神,在新形势下推进改革开放的重大举措,对加快政府职能转变、积极探索管理模式创新、促进贸易和投资便利化,为全面深化改革和扩大开放探索新途径、积累新经验,具有重要意义。 二、上海市人民政府要精心组织好《方案》的实施工作。要探索建立投资准入前国民待遇和负面清单管理模式,深化行政审批制度改革,上一个末流211大学是什么感受?
上一个末流的211大学会带来一些特殊的感受,主要体现在以下几个方面:
首先,对于上一个末流的211大学的学生来说,会感到一定的压力和自卑。毕竟,211大学代表了一定的高水平教育资源和社会认可度,相比之下,末流的211大学在这些方面可能会存在一定的劣势。这种差距可能会影响整体的学习氛围和学术水平,导致学生对自己的学校和学习成绩不够自信,甚至会受到他人的质疑和歧视。

其次,可能会感到对就业的担忧。211大学通常拥有更为广泛的就业资源和更好的职业前景,而末流的211大学可能在这方面存在一些限制。学生可能会担心自己的学历和学校声誉对就业的影响,担心自己无法与其他211大学的学生竞争,面临就业困难的问题。

此外,上一个末流的211大学的学校和设施可能相对较为简陋,教学资源和环境可能相对不足。这可能会对学生的学习和发展产生一定的影响。学生可能需要更多的自主学习和积极主动地寻求学习机会,以弥补学校资源的不足。

然而,这并不意味着上一个末流的211大学的学生就没有任何机会和希望。学生可以通过积极主动的态度,充分利用和发展自己的学术能力和综合素质,提高自身在就业市场上的竞争力。同时,学生也可以通过积极参与社团和实践活动,培养自己的领导能力和综合素质。
在学习和生活中,学生应该保持积极的心态,寻找适合自己的发展路径,并为自己设定合理的目标和努力方向。同时,学生也可以通过与其他高水平学校的学生交流和合作,共同提高学习和发展水平。

最重要的是,学生应该相信自己的能力和潜力,坚定信心,努力追求自己的梦想和目标。尽管上一个末流的211大学可能带来一些特殊的感受,但正是这些感受和挑战,锻炼了学生的坚韧性格和适应能力,为他们未来的发展打下坚实的基础。








