大悦城地产附属获中国证监会批准发行境内公司债券,如何从商业的角度解读此举?
全球最大对冲基金持续加码中国资产,从商业的角度如何解读此举?
《前不久全球最大对冲基金——桥水基金发布了一份的内部报告,标题很直白,叫做“向中国资产的转向正开始”,核心观点是,中国资产市场已显示出各种改善迹象,全球投资者应该买入中国资产了。

这篇报从商业的角度如何解读此举?告有一个基本前提,就是如果你要进行全球资产配置,根据全球不同经济的资产权重,你就要重点关注这四个地方,分别是美国、欧洲、日本和中国。因为它们是代表性的经济体。资金在这四个地方如何分配呢,报告提出来,正常的水平,应该是40%的资产放到美国,30%的资产放到中国。但是,现在的实际情况是,全球资产在美、欧、日、中四个经济体的配置中,中国占不到10%,美国占到超过50%。
中国资产市场已经显示出各种改善迹象。对于全球投资者而言,中国资产提供了独特的分散化收益。言外之意,就像报告标题说的,转向中国的资产,开始买入吧。
注意到两个正在发生的变化,都和中国资产纳入全球性的指数相关。一个是债券市场的,2019年中国债券将纳入彭博巴克莱全球综合债券指数,为了这个事,最近几个月,中国采取了一系列重要的市场改革措施,包括明确外国人的税收待遇、实现批量交易、实施券款对付结算等等。第二个和股票市场相关。英国富时指数公司宣布,2019年6月将A股分阶段纳入它的全球股票指数,这标志着另一个里程牌。
中国具有开放资本市场的明确动力。中国期望利用外资流入,深化资本市场改革,进一步推动经济发展。2015年股市大跌之后,中国推进市场改革开放和提升外资参与度的进程有过间断,但基本趋势一直是推进这项重大改革,开放国内资本市场,使它和国际标准接轨。这些措施,正在提高中国市场的对外吸引力,外国投资者正在加快购买中国债券和股票。

相比中国的经济规模、在全球的经济地位和它庞大的金融资产数量,大多数全球投资者的中国资产持有量不足,甚至可以说,当前外国投资者的中国资产持有量只是应有水平的一小部分。投资过程中最需要关注的不是一时一日的股价涨跌,而是要关注那些能够带来长期影响的小变化。这些变化并不会马上带来翻天覆地的变化,但假以时日,你会发现,所有的果都在几年前种下了因。外资已经逐步进入股市和债市,市场未必马上就会给以热烈的回应。事实上,外资都是长线投资者,看重的也都是几年后才有的大机会。

房地产公司债监管之下
观点地产网 过去一个月内,包括央行、银保监会等都先后释放维护房地产市场健康发展的声音,引发市场对房地产信贷管理有所放松的期待。
10月20日,中共中央政治局委员、国务院副总理刘鹤表示,目前房地产市场出现了个别问题,但风险总体可控,合理的资金需求正在得到满足,房地产市场健康发展的整体态势不会改变。
证监会主席易会满则表示,要坚决从源头上遏制过度发债融资,同时要加强债券市场统一执法、妥善处理债券市场违约风险。
这或许意味着,在维持房地产健康发展的大前提下,业界过于期待“大放水”并不现实。即便如此,边际放松若能实现,对于房地产而言仍能一定程度上缓解资金链的紧张。
当前的房地产监管体系,已经逐步促使企业融资能力与其杠杆率挂钩,这令不少企业陷入融资困境。不止一位房企高层对观点地产新媒体表示,房地产现在基本属于借新还旧,在交易所、银行间都并未获得额度增加,更何况申报发行额度也不能超过拟偿还债券的85%。
从融资情况看,近期包括远洋、金融街、碧桂园、旭辉等房企仍在发行信用债,但这并不能掩饰行业总体融资走低的趋势。根据市场研究机构统计,今年前三季度房企境内外债券融资约7689亿元,同比降21%,降幅较上半年扩大5个点。
在行业转折信号出现前,房企仍耐心地等待。
审核监管
在房地产直接融资渠道中,公司债券占据了相当大的比重。Wind统计数据显示,截止10月18日,房地产类企业境内发行信用债共计约5302.39亿元,去年全年则为6811.37亿元;其中一般公司债占2091.72亿元,去年全年则为2101.1亿元左右。
上述公司债水平较数年前总体呈现大幅增长,主要得益于公司债券从过往的核准制朝注册制的转变。
比如2017年5月,上交所发布《关于房地产业公司债券的分类监管方案(试行)》,对房企公司债审核提高准入门槛和进行分类管理,包括限定为境内外上市房企,以房地产为主的央企,中房协排名前100的其它民营非上市房企等;设置总资产、营收、扣非净利润、扣除预收账款后的资产负债率等要求。
至2020年3月,公司债实行注册制,公开发行公司债由交易所负责发行上市审核,中国证监会进行发行注册。同时,公司债发行条件删除“最低公司净资产”及“累计债券余额不超过公司净资产的百分之四十”等条件。今年2月,证监会进一步取消了公开发行公司债的强制评级规定。
注册制缩短了发债周期,并简化了审批标准,对于房企而言增加了融资的可行性。Wind统计数据显示,2019年,房地产类企业境内发行的一般公司债约为1611.87亿元左右,仅相当于2020年的77%。
但从企业个体的感受观察,形势或许严峻不少。观点地产新媒体不完全统计,截止10月20日,年内主流房企在证监会申请注册并获批复的公司债总规模大约1780.31亿元,其中上半年逾1580亿元,包括碧桂园139亿元,大连万达商管128亿元;下半年则不足200亿元,规模最大的是世茂股份66.38亿元,审批量出现较大差异。
按照一般规定,房企申请注册公司债可采用分期发行方式,首期发行自同意注册之日起12个月内完成,其余各期则为24个月。
通过该规定,不少房企今年所发行公司债,实际上使用的是2020年所获批的额度。比如阳光城2020年注册80亿元债券,至今年7月已发行至第四期,剩余部分至今仍未发行完毕。
对于发行债券、票据融资,受访的房企高层均对观点地产新媒体表示,整体发债难度都不小。一位不具名的华南房企高层默认了融资渠道收紧的说法;某国有房企于上半年成功发行了公司债,该公司高层表示,尽管当下监管层仍批复房企发债,但审核属于“严格”的级别。
北京房企远洋集团,此前也曾提及房企融资的相关限制性政策。该公司指出,信贷融资方面,商业银行需在房企满足一定前提条件的基础上,方可向其发放贷款,且发放贷款的形式及用途亦需满足相关要求。
其续称,房企在目前阶段通过发行股票、债券等其他渠道进行融资亦需满足相关监管部门的额外审批要求。
以上交所为例,今年4月22日,该交易所发布《上海证券交易所公司债券发行上市审核规则适用指引第3号——审核重点关注事项》。
根据《指引》,上交所将重点关注发行人是否属于“母弱子强”的投资控股型发行人以及是否存在信用评级下调、债务违约记录等需要关注的情形,并对城市建设类企业和房地产企业等特定类型发行人信息披露要求进行了特别明确。
10月20日,证监会主席易会满亦对注册制改革一事表达看法。易会满表示,监管部门始终强调注册制绝不意味着放松审核要求,必须对信息披露的真实准确完整严格把关,从源头上提升上市公司质量。他还强调,必须深刻认识资本的“双重性”,严把资本市场“入口关”。
审批要求
房地产是资金流向的主要目的地之一,过去几年该行业持续处于调控之下。仅从发债端看,2015年证监会放松房企境内融资条件,并原则性同意红筹公司于境内发行中期票据、短期融资券及公司债;次年,交易所则要求将房企分三类监管,并要求公司债募集资金不得用于购置土地。
上述两项政策,再叠加2017年5月对房地产公司债分类监管政策,就已经使房企的直接融资遭遇了先扬后抑的过山车历程。观点地产新媒体曾报道,碧桂园从2016年到2018年间,所申请公开发行的一笔200亿元公司债项目两度中止。
与过往的调控相比,2020年8月住建部、央行明确对重点房企资金监测和融资管理的规则,影响则更为深远。随着“三条红线”政策出台,房企融资限制继续收紧,这被郁亮称为“金融红利时代结束”的标志。
某国有房企高层对观点地产新媒体表示,房企发债早已基本是借新还旧,而“三条红线”以来监管部门的额外审批要求之一,主要跟窗口指导“85折”有关。
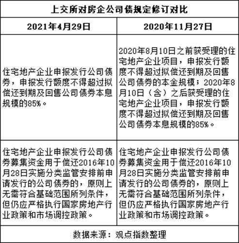
“85折”是对到期债务偿付比例的一种简称。实际上于去年11月27日,上交所已发布《上海证券交易所公司债券发行上市审核规则适用指引第1号——申请文件及编制》,明确以8月10日为节点,在该节点之后受理的房企公司债,申报额度不得超过拟偿还债券本息规模85%。
至今年4月底,上交所对《指引》进行修订,删除以去年8月10日为节点的相关表述,将“85折”的限定范围扩大到房企申报的所有公司债。

在实操中,“85折”上限并不会一定触及。比如阳光城,去年8月下旬发行10亿元新债,拟用于偿还“16阳城02”剩余本金12.89亿元,比例约77.58%;今年7月发行的15亿元新债,主要用于偿还和回售“16阳城01”及“19阳城02”共20.6亿元本金,比例约72.82%。
透过“85折”规则促使房企存量债务平稳下降的同时,受访的房企高层亦强调,现阶段房企包括公司债、中期票据等渠道并没有新增额度。
“现在交易所和银行间融资并没有按'三条红线'来区别对待(房企),就连'绿档'也没有增加额度。”工作于“绿档”国有房企的人士表示,现在连他们也感到融资收紧的压力。
根据外界所提及的说法,“三道红线”按三项指标达标数不同,从低到高归为红、橙、黄、绿四档,对应有息负债规模年增速不超过0、5%、10%、15%。
上述房企高层对观点地产新媒体确认,房地产融资环境的确尚未放松,监管层在发债审批时,严审的重要环节是“募资用途”。该人士解释,这主要是由于监管层担心房企的偿债能力。
上交所于6月披露数据显示,2020年,公司债券发行人平均实现营收增幅2.5%,房地产发行人平均收入上升11.95%;发行人筹资活动现金净流出同比上升13.35%,而房地产企业受“三条红线”等行业政策影响,筹资活动现金流较上年大幅下滑94.43%。
当时上交所回应公司债年报监管工作时重点提及,要聚焦风险导向,关注债券偿付重大事项披露。其中,交易所针对前期风险暴露程度较高、受疫情影响较为严重的企业,以及本年度偿债压力较大、经营状况或偿债能力等财务指标发生重大负面变化的发行人进行了详细分析。
标普信评在近期一份报告中亦指,在监管逐渐加大供给侧调控力度的情况下,过往激进拿地进行规模扩张导致高杠杆的房企或将面临更大的挑战。这主要是由于在当前偏紧的融资环境下,高杠杆房企很难继续借助再融资维持资金滚动,可能催化信用风险事件的发酵。
而观点地产新媒体了解到,相当一部分房企在融资时会设置特殊条款,包括但不限于交叉保护,财务指标承诺,控制权变更,评级承诺等,单一债容易引发蝴蝶效应。花样年创始人曾宝宝此前提及,9月底标普突然下调公司评级,致使公司境内外融资交叉严重受限,流动性出现阶段性紧张。
另一家已经出现债务违约的房企蓝光发展,于去年3月、7月发行共计15.5亿元公司债,仅占2019年11月获批29亿元发行额度的53%,此后鲜有新增公司债发行。按照规定,本次债券发行有效期截止今年11月。
夹缝之间
除了交易所市场,银行间市场常用的中期票据、短期融资券、超短期融资券等工具也并未继续成为房企的“乐土”。尽管继今年2月证监会取消公司债的强制评级后,3月交易商协会同样取消短期融资券的强制评级规定,但房企中期票据基本要受到“85折”等额外审批要求限制。
观点地产新媒体不完全统计,截止10月20日,交易商协会所披露于年内接受主流房企的中期票据注册申请总额度大约935.13亿元左右。
其中,和公司债申请批复数量分布类似,中期票据接受注册绝大部分集中于上半年,约占762亿元,涉及万科、阳光城、大连万达商管、华润置地、保利、金茂、大悦城等;三季度主要集中于9月获批注册,仅涉及天恒置业、首开股份。
接受采访的房企高管表示,行业基本都是借新还旧,票据注册的情况一定程度上只代表这个时间段内相应的企业有存续债到期。“没有太多特殊意义。”
据Wind统计数据显示,“三条红线”亦即2020年8月以来,通过公司债、中期票据、超短期融资债券、ABS等工具融资次数较多的房企是招商蛇口,包括10笔超短期融资券、5笔公司债及3笔中期票据,募资总额达245亿元;其次是华发股份16笔、首开股份14笔、保利发展13笔。
若只观察公司债(不含私募债)一项,这段时期内发行公司债最多的房企则分别是保利发展10笔,万科、中海、龙湖各8笔,金融街7笔。房企发债过程阻力较大,但成功从公开市场募集到资金仍会为它们带来不小的益处。
从直接影响看,今年发行公司债的万科、保利、阳光城等企业,按照既定的募集资金运用计划执行后,它们在合并财务报表所呈现的资产负债率基本增幅不大,流动资产对流动负债的覆盖能力却得到提升,短期偿债能力有所增强。

正常情况下,房企发债所需的偿债资金主要来源于其日常经营收入,这要求企业保持良好的经营状况、财务状况及资产质量。而受到过去几年地价占房价比例升高影响,房企盈利能力总体已较过往水平有所下降。
其次是通过现有的银行授信额度,以及销售回款提供流动性支持。比如截止今年上半年,远洋宣称未使用授信额度596亿元,并共享母公司的授信额度,后者尚未使用的授信额度为2424亿元。大部分房企年内均力图提高销售回款速度,推出包括降价、促销等营销措施。
而在银行贷款“两集中”的限制下,商业银行对房企的信贷融资条件增加,在商品房贷款方面亦陷入按揭额度快用完的局面。
海通证券曾统计,39 家上市银行中,个人住房贷款占比超出警戒线的银行依然为11家,但过线幅度普遍下降,房地产贷款占比超出警戒线的银行从10家下降为9家。
值得一提的是,对于房企而言,它们仍可以通过“住房租赁专项公司债券”公开获取到一部分资金。根据交易所的规则,该融资品种募集资金需有不低于70%用于租赁住房项目,项目涵盖居住用地、集体用地建设,商业办公用房、工业厂房等改造的租赁项目,并不受到“85折”限制。
包括万科、保利、金地、滨江、华润置地、大华集团、华发股份、阳光城等房企,过去一年以来都已获批或正申请住房租赁专项公司债券。从实操情况看,万科、保利等完成发行该品种的企业,除了将不少于70%资金用于租赁项目建设,剩余部分多用于“补充流动资金”。
不过,上述渠道获取的流动资金仍难以止渴。大部分从业者都未曾预料到,“三条红线”以来房地产监管造成的影响如此深远。若针对房企的融资限制性政策延续或进一步加强,这个群体在融资计划和融资成本方面都将面临一个极为艰辛的时刻。
面对这样局面,房企对于融资边际宽松抱有较高期待,监管层的表态则时刻牵动它们的神经。
9月底央行、银保监会对外表示,指导主要银行准确把握和执行好房地产金融审慎管理制度,保持房地产信贷平稳有序投放,维护房地产市场平稳健康发展。
10月中旬,央行金融市场司司长邹澜解释,部分金融机构对于30家试点房企“三线四档”融资管理规则也存在一些误解,将要求“红档”企业有息负债余额不得新增,误解为银行不得新发放开发贷款,企业销售回款偿还贷款后,原本应该合理支持的新开工项目得不到贷款,也一定程度上造成了一些企业资金链紧绷。
10月20日,中共中央政治局委员、国务院副总理刘鹤亦表态,房地产合理的资金需求正在得到满足。同日,央行副行长、国家外汇管理局局长潘功胜指出,在金融管理部门的预期引导下,金融机构和金融市场风险偏好过度收缩的行为逐步得以矫正,融资行为和金融市场价格正逐步恢复正常。
如何从公司治理的角度评价我国正在进行的商 业银行改革?
商业银行,英文缩写为CB,是银行的一种类型,职责是通过存款、贷款、汇兑、储蓄等业务,承担信用中介的金融机构。主要的业务范围是吸收公众存款、发放贷款以及办理票据贴现等。一般的商业银行没有货币的发行权,商业银行的传统业务主要集中在经营存款和贷款业务。
企业特征,必须具备业务经营所需的自有资本,并达到管理部门所规定的最低资本要求,必须照章纳税,实行自主经营,自担风险,自负盈亏,自我约束,以获取利润为经营目的和发展动力。
商业银行具有企业性质,拥有法人地位,企业是经济组织,以营利为目的,法人也是组织,但其范围不仅包括企业而且包括非企业组织和团体,企业法人可以作为复合词对待,其本身也是法人的一种分类,
企业法人是从事生产,经营,以创造社会财富,扩大社会积累为目的,实行经济核算制的法人,1993年12月29日通过的中华人民共和国公司法简称公司法将企业法人分为两大类三种形式。
1、有限责任公司 包括由若干股东共同投资组成的有限责任公司 国有独资有限责任公司两种形式。
2、股份有限公司 这类公司的股份公开发行并且可以以股票形式上市流通 商业银行的组织形式和机构设置都应符合公司法 规定。
因此中国商业银行的法律性质是成立的企业法人。
公司的优点:
1、公司股东的有限责任决定了对公司投资的股东既可满足投资者谋求利益的需求,又可使其承担的风险限定在一个合理的范围内,增加其投资的积极性。
2、公司特别是股份有限公司可以公开发行股票、债券,在社会上广泛集资,便于兴办大型企业。
3、公司实行彻底的所有权与经营权分离的原则,提高了公司的管理水平。
4、公司特有的组织结构形式使公司的资本、经营运作趋于利益最大化,更好地实现投资者的目的。办公条件
5、公司形态完全脱离个人色彩,是资本的永久性联合,股东的个人生存安危不影响公司的正常运营。
公司债券和企业债券有什么区别?
公司债,是指公司依照法定程序发行,约定在一定期限还本付息的有价证券,主体是公司。企业债指企业依照法定程序发行,约定在一定期限内还本付息的有价证券,适用的主体是在中国境内具有法人资格的企业在境内发行的债券。从分析角度看,企业债券与公司债券的主要区别有以下几个方面:第一,发行主体的差别。公司债券是由股份有限公司或有限责任公司发行的债券,非公司制企业不得发行公司债券。企业债券的发行主体为中央政府部门所处机构、国有独资企业、国有控股企业。第二,发行条件方面。公司债发行条件相对比较宽松。第三,担保上,公司债采取无担保形式,而企业债要求由银行或集团担保。第四,两者在发行定价上也有显著的区别。公司债的最终定价由发行人和保荐人通过市场询价来确定,而企业债的利率限制要求发债利率不高于同期银行存款利率的40%。第五,发行状况方面,公司债可采取一次核准,多次发行。企业债一般要求在通过审批后一年内发完。法律依据:《中华人民共和国公司法》第一百五十三条本法所称公司债券,是指公司依照法定程序发行、约定在一定期限还本付息的有价证券。公司发行公司债券应当符合《中华人民共和国证券法》规定的发行条件。《企业债券管理条例》第二条本条例适用于中华人民共和国境内具有法人资格的企业(以下简称企业)在境内发行的债券。但是,金融债券和外币债券除外。除前款规定的企业外,任何单位和个人不得发行企业债券。第五条本条例所称企业债券,是指企业依照法定程序发行、约定在一定期限内还本付息的有价证券。
绿地寻求美元债展期,将出售千亿资产,如何从商业角度解读此举?
绿地环球投资有限公司(简称“绿地环球”,为绿地控股全资离岸子公司)发布会议通知,称拟对5亿美元的境外美元债券“GRNLGR6.7506/25/22”进行若干修订以及豁免发起同意征集,内容包括延长到期日、加入发行人在到期前赎回全部或部分票据的赎回权、先行支付原到期日未偿还本金的10%,以及取消维持票据上市状态的契约。

作为头部TOP10房企,同时也是首家美元债申请展期的国资控股房企,绿地控股的流动性紧张不仅仅是受此轮疫情突发的影响,而是由来已久的问题。早在3月穆迪就提示过绿地今年的流动性风险,认为评级在B1或以下的开发商在2022年底前,流动性和融资渠道总体较弱,面临更高的再融资及违约风险。

国资控股房企的债务危机对于早已销售持续低迷、危如纍卵的房地产行业来说,无异于在融资信心层面雪上加霜:国企的地产债也不一定稳了。这或进一步恶化部分房企的融资环境,并加重购房者的观望情绪,延长行业艰难回款的周期,甚至彻底确认了行业转折点。

此次展期的同意征求需超66%的存续债余额参与,超50%参会比例同意则通过。另根据会议通知,为了安抚债权人及引导其同意展期方案,绿地表示,在2022年6月10日下午4时(伦敦时间)或之前授出同意指示的持有人,将获得票据本金1.0%的早鸟同意费;在2022年6月10日下午4时至2022年6月15日下午4时授出同意指示的持有人将获得票据本金0.5%的基础同意费。
我们认为,鱼死网破对债务双方无疑是囚徒困境的结局,大多数债权人预计将统一并在6月10日下午4时之前同意该展期。这就使得绿地将在此前6.75%的基础上增加约1%的融资成本。此外,尽管申请了展期,绿地也将在此次偿还本金的10%,以减少债权人的压力。并加入了期间绿地有提前赎回债券的权利,实际上这种权利大概率是表表态,在回款如此艰难的当下,绿地预计展期届满再还款。绿地预计将于2022年6月21日支付相关同意费,并使修订文件生效。










