新特能源上交所 IPO 首发 9 月 19 日上会,该公司日后发展前景如何?
新能源汽车未来会如何发展?有没有发展的前景?
有业内分析人士表示,国产化以来,受到补贴政策变化等影响,导致了国产特斯拉model 3的价格多次变动。因为频繁调整车型价格,导致买早的车主吃亏,于是就有了老车主怒撕特斯拉的一幕。再加上2020以来,油价的多次下调也对电动汽车造成了较大影响,4月份国产特斯拉Model 3的销量为3635辆,环比下跌64.2%。
另一方面的比亚迪却并未受到太多的影响,马上比亚迪“汉”车型即将上市,炫酷的外形,预计补贴后价格22-28万的四驱车型饱受期待,不出意外将会对特斯拉造成更大的影响。

包括最近风头正盛的小鹏电动车也推出了超长续航里程的车型,也会占有一部分市场。新能源汽车现阶段市场混乱,未来将会如何发展呢?
可以肯定地说,新能源汽车未来的前景是非常好的。现阶段客户选择燃油车型有三个主要因素,一是由于燃油价格下跌,不再是7元的高价格时代,每天的油钱不会花费太多;二是因为燃油汽车,发展史久远,价格较为经济实惠,几万块玩就可以买到,在普通家庭承受的范围内;三是因为电动汽车的续航里程存在缺陷,往往充满电却只能行驶燃油汽车一箱油的里程的一半,特别是天气寒冷,续航里程会大幅度缩短。


如果现在想从事汽车行业该从什么方向入手呢?汽车销量在18年一直呈现下降趋势,在2020年的4月首次出现正增长,但是未来还需要具体观察。与之相对应的是汽车后市场:汽车修理、汽车美容、汽车配件、汽车改装、钣金喷漆行业一直呈稳定的增长趋势。所以学会一门汽车技能,从后市场方向进入汽车行业就是最好的选择。
从汽车修理方向来说:现在的汽车修理真正的人才非常少,到正规的院校学习汽车修理不仅掌握了修理技能也获得了学历,可谓一举两得。从低端车型到高端车型可以放心地进行实训,这些都是去修理厂当学徒所得不到的。有方向的投资就会有回报,就业之后慢慢的薪资会远高于当学徒的人。

汽车美容方向,这个学习的周期比较短,可以学成之后,在有资金的情况下可轻松自己开店当老板。而且近些年随着汽车改装的增多,未来需要的汽车美容从业人员也会更多。

钣金喷漆:传统的喷漆技术经常会造成与原色不同色的情况,这些技术已经落后了,随着技术与材料的变革,新的钣金喷漆技术正在兴起,也只有到正规的院校才能学习到,才可以放心大胆的实践创新。也希望从事汽车行业的人员,找到正规的学习地点,从事适合自己的工作。
蔚来在新加坡交易所上市了,该公司未来发展前景如何?
蔚来在新加坡交易所上市对于公司的发展前景非常有利,一方面蔚来公司发展前景有利是因为有属于自己的汽车品牌形象和独特创新,因此,在市场中具有很强的竞争力;另一方面该公司建立了自动驾驶研发中心,以此来提高汽车的稳定性。因为蔚来公司研发的汽车本身数据完备和充足,因此,蔚来的发展方向会越来越多,前景也会越来越好。

蔚来的发展前景得益于这个环境日益变化的时代,蔚来公司的电动汽车逐渐会普及市场,而蔚来擅长做的就是电动汽车,该公司的电动汽车非常符合广大消费者的需要,它不仅看起来美观大方和动力感十足,而且价格也非常便宜,这些就是消费者想要的,蔚来的汽车也在不断改进,在改进过程中去提升汽车的充电性能,提升电能转化率,争取做到充电少走路远,蔚来的汽车发展方向和当今时代非常契合,因此,蔚来汽车发展前景很好。

蔚来的发展前景也得益于政府的支持,当下的政府大力支持发展电动汽车和新能源汽车,这符合国家环保的发展,因为汽油车排放的油烟不仅对环境有污染,而且对民众的身体也有伤害,因此,电动汽车代替汽油车已经成为必然趋势,这是民众想法,也是政府想法,再加上蔚来的汽车性能好,价格低和外观美等特点,这不仅提升了它的市场竞争力,而且也获得了更多消费者的支持。

虽然蔚来在汽车领域现在发展还不够成熟,但它的发展前景是可观的,它顺应时代发展,紧跟时代潮流,它在未来的发展中一片美好,在未来的市场中定会获得一席之地,我相信蔚来会越来越普遍,越来越受欢迎。
我国新能源汽车发展前景如何?
2022年我国新能源汽车产量和销量居世界第一。
2022年9月我国新能源汽车产销量分别为75.5万/70.8万辆,环比变动9.3%/6.3%,同比增长110.0%/93.9%。2022年1-9月我国新能源汽车产销量分别为471.7万/456.7万辆,同比增长120.0%/110.0%。
渗透率方面,我国新能源汽车9月27.1%,2022年1-9月达23.4%,继续创历史新高。海外市场整体销量抬升,欧洲9月7国新能源整体销量19.94万辆,同比增长12.43%,环比上升66.80%。

新能源汽车前三名:
1、比亚迪。
比亚迪在1995年成立,如今业务横跨汽车、新能源、轨道交通、和电子产业。在新能源汽车领域,比亚迪具备电池、电机、电控及芯片等全产业的核心技术,车型更是覆盖乘用车和商用车。从系能源汽车发展至今,比亚迪的销量每年都名列前茅,可见它的市场认可是比较高的。
2、特斯拉。
特斯拉在新能源汽车市场上是享有较高的知名度的,并且汽车销量也不低,排名仅次于比亚迪。在续航和电池使用寿命方面,特斯拉是有一定优势的,这得益于其bms技术,能做到对每一颗电芯进行独立监控,以此大幅度提升续航和的电池的表现。
3、上汽通用五菱。
上汽通用五菱在2002年成立,从名字就不难看出它是由上汽、通用、五菱三家汽车公司组成的合资公司。目前拥有四大生产基地,主要位于柳州、青岛和重庆。在发展上,上汽通用五菱有着集三方资源、南北联动、东西呼应的优势。
汽车行业的未来前景如何?
——【深度】双碳愿景下 中国交通动力有望形成“三足鼎立”格局
动力锂电池行业主要上市公司:目前国内动力锂电池行业的上市公司主要有宁德时代(300750)、比亚迪(002594)、孚能科技(688567)、亿纬锂能(300014)、国轩高科(002074)、澳洋顺昌(002245)、鹏辉能源(300438)、欣旺达(300207)。
本文核心数据:中国动力锂电池出货量与装机量、氢燃料电池汽车销量、中国加氢站数量
1、动力锂电池呈现快速发展,但仍存在诸多痛点待解决
——疫情影响下,动力锂电池需求保持增长
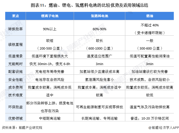
锂离子电池是当前动力电池的研发重点,具有能量损失小、转换效率高、加速快等显著优势。高工产研锂电研究所(GGII)调研数据显示,2021年我国动力电池市场供需规模较2019年大幅提升,2021年我国动力锂电池装机量为154.5
GWh,同比增长142.9%;出货量为220 GWh,同比增长175%。
——续航短、充电慢、安全问题为主要痛点
电气化是双碳愿景下交通动力的主要发展方向,电动汽车和混合动力汽车比内燃机汽车排放的。废气更少,若电力来自可再生能源,电动汽车便是交通领域实现碳中和目标的重要途径。
然而,锂电池作为交通动力存在续航短的劣势。相较于燃油汽车而言,纯电动汽车存在的最大痛点便是续航里程,传统燃油车加满一箱油可以开到600公里乃至更多,但普通的纯电动汽车只能跑200-400公里,而续航里程可达到500公里以上的高性能纯电车则将面临价格难以下调的困境。在雨天或低温天气,动力锂电池受环境影响明显,纯电动汽车实际续航里程还会进一步下降。
其次,充能耗时较长也是动力锂电池的一项短板。对比来说,传统燃油车仅需几分钟便能将油箱加满,而纯电动汽车即使是快充,充电至满格也需耗费一个小时左右,慢充耗时更是长达6-8小时。大幅上升的充能时间使得纯电动汽车使用体验感降低,是抑制动力锂电池需求增长的一大阻碍。
此外,安全隐患使得消费者望而却步。根据电动汽车用户联盟的不完全统计,2020年一共发生过72起新能源汽车起火事故,至少涉及25个品牌车企,38款不同车型,包括乘用车、客车,货车等多个不同用处车型。除了电池的自燃隐患外,电动汽车的智能化技术应用也存在诸多事故风险,例如“智能化”核心技术的自动驾驶系统失灵及辅助驾驶功能过度营销带来的安全隐患不容忽视。
2、氢燃料电池技术难度大,与锂电池互补为最佳发展方向
——氢燃料电池汽车市场尚处于起步阶段
氢燃料电池在动力锂电池存在的续航短、充能耗时长、安全隐患等问题上均具有显著优势,而且氢燃料电池的回收不会对环境造成污染,因此,被认为是未来交通动力低碳化的一大发展方向。然而,氢燃料电池的商业化应用面临着技术难度大、催化剂成本高昂等问题。
氢燃料电池汽车是氢能在交通领域落地的重要载体。从目前的销量情况来看,截至2021年底,全国氢燃料电池汽车累计销量仅有9246辆。可见,氢燃料电池汽车在中国市场刚刚起步,市场仍不成熟,处于幼稚期。据工信部于2021年初发布的《节能与新能源汽车技术路线图2.0》预计,2025年我国氢燃料电池汽车保有量将达到10万辆左右。
——中国加氢站建设慢,规模化应用困难
2016-2021年,中国加氢站数量逐步增长,但整体建设规模仍然较小。截至2022年3月底,中国加氢站有180座在运营、18座已建成,85座正在建设,148座规划建设。我国现有加氢站中多数投资规模超过1200万元,上海驿蓝金山加氢站甚至耗资高达5500万元。高昂的建设运营成本和较长的投资回报期是我国加氢站规模化发展的最大障碍,现阶段多数加氢站还处于亏损状态,存在终端用户用氢难、用氢贵的问题,终端需求增长乏力必然又反过来制约加氢站的建设与扩张。燃料电池被认为是未来理想的清洁能源之一,但其配套基础设施规模化建设困难,也是氢燃料电池在交通运输领域应用的一大障碍。
注:饼图数据为截至2022年3月底最新数据。
——氢燃料电池在专用运输领域具备优势
分析发现,无论是动力锂电池还是氢燃料电池都存在自身的比较优势和痛点,如何解决或规避痛点、充分发挥比较优势,成为新能源交通动力发展的关键。寻找各自最合适的应用场景便是优势利用最大化的重要途径,从销量结构来看,目前商用车是氢燃料电池汽车的推广重点。2021年,中国氢燃料电池汽车新增销量1894辆,商用车为绝对主力,其中客车1042辆、重卡777辆。
与燃油相比,氢燃料电池具有零碳排放、转化效率高等比较优势;与锂离子电池相比,氢燃料电池具有续航里程长、充能耗时短、安全隐患可控等比较优势。这些比较优势决定了氢燃料电池在长距离、连续工作时间长、载重大等应用场景的适用性较高。而针对加氢站建设成本高的问题,氢燃料电池发展可从应用场景清晰、行驶路线固定的专用车入手(例如物流车、环卫车等),利于加氢站的布置和建设。
——氢燃料电池在航空运输领域大有可为
民用航空碳排放规模占交通运输排放总量的10%左右,而且航空排放是在高海拔地区释放气体,对环境的影响是类似地源排放的2-4倍。可见,航空是交通动力降碳减排的重要抓手。
相较于锂离子电池而言,航空运输也是氢燃料电池的优势领域之一。氢能源的质量能量密度远超其他能源,且一个完整的氢燃料电池推进系统可以比同等质量的电池电力系统多储存3-5倍的能量。要想提高电池系统的能量供应,除了通过技术研发提高能量密度外,一般还可通过扩大电池体积的方式实现,然而,飞机对动力系统的质量和体积均存在较大限制,动力电池在航空领域应用困难,而氢燃料电池系统的能量密度具有显著优势,可作为锂电池的有利互补。
总体而言,未来氢燃料电池将在长距离运输、专用车领域及航空领域发展较快,与锂离子电池形成良性互补。
3、燃油份额将逐步减少,但在短时间内难以被完全取代
——“碳中和”目标下,燃油动力份额下降为必然趋势
“双碳”愿景下,国家陆续出台了一系列“降碳减排”相关目标规划,对新能源汽车在新增交通工具中的比例做出了明确的规划,未来燃油作为交通动力的份额必然呈现下降趋势。
——同款燃油车指导价普遍低于同款新能源车补贴价
但新能源汽车的普及还存在诸多障碍,高生产成本带来的高售价便是其中之一。目前来看,从低价低端到高价高端,无论是纯电动汽车还是混动汽车,其补贴后的价格普遍高于燃油版同款车型的指导价。以长安逸动以及逸动新能源为例,燃油版逸动的指导价为7.29-10.39万元,而逸动新能源(纯电)的补贴后指导价为12.99-14.99万元,即使政府对新能源车有补贴,新能源版的售价也比燃油版高出5.7万元。
注:指导价查询时间为2022年3月。
——煤电主导的大环境下,电车的真实环保效益有限
相较于燃油车而言,电动汽车的一大竞争优势为“绿色环保”。虽然纯电动汽车在排放上的绝对优势毋庸置疑,但值得思考的是,电能生产过程中的排放不可视而不见。数据显示,2021年我国电力格局仍以火力发电为主要途径,其中煤电发电量占比在六成以上。在煤电主导的大环境下,电动汽车的部分排放被转移到了上游。
此外,电池的循环利用寿命较低,大量废旧电池处理过程中也会对环境造成再度污染。根据绿色和平发布的《2030年新能源汽车电池循环经济潜力研究报告》中数据显示,2021-2030年,中国退役的动力电池将超过700
GWh,虽可通过有效地梯次利用减少部分碳排放,但电池回收端带来的污染仍不可忽视。
可见,电动汽车的清洁环保更多的只是在使用阶段,从整个生命周期来看,电车的真实环保效益有限。
——传统汽车厂商仍然在内燃机技术研发上持续发力
与此同时,内燃机技术也在不断地朝着高效化、低碳化方向进步,发动机热效率提升是燃油车减少碳排放的主要路径。目前,全世界主流发动机的热效率在30%-38%的范围内,少数发动机的量产热效率突破了40%。比亚迪推出的骁云-插混专用1.5L高效发动机的热效率达到了43.04%,超越丰田、本田、马自达成为当前全球热效率最高的量产汽油发动机。热效率提升助力燃油车节能减排,未来随着内燃机技术的进一步发展,燃油动力与新能源的环保效益差距有望缩小。相较而言发展更为成熟和稳定的内燃机技术,或许仍会更受商业应用的青睐。
综上所述,未来传统燃油车可能会逐渐减少,但基于燃油车的价格优势和不断进步的内燃机技术,真实环保效益存疑的锂电动力在短期内难以完全取代燃油动力。
4、未来或将形成燃油、锂电、氢燃料“三足鼎立”的格局
基于以上分析,前瞻碳中和战略研究院认为,燃油动力基于其长久以来积淀的稳定需求及部分性能的不可替代性,短时间内不会被新能源动力完全取代。锂离子电池和氢燃料电池在各自的比较优势领域发展,可形成良性互补。未来几十年,交通动力市场或将由燃油、锂离子电池、氢燃料电池“三足鼎立”。

以上数据参考前瞻产业研究院《中国动力锂电池行业市场需求预测与投资战略规划分析报告》
宁德时代签下美国储能大单,该企业未来发展前景如何?
年度报告公布后,我们将迎来一个总市值不到1万亿元的时代,企业发展前景非常好,但市值很可能不会增加,毕竟,当前的盈利时代将以惊人的比例到来。
宁德时代无疑是锂电池行业最耀眼的明星之一,宁德时代是在去年年底,当时市值超过1.6万亿美元,宁德时代是股价达到顶峰的时代,也是宁德十年的开始。投资者赚了一个大锅。然而,上市公司的股票市场价值需要支撑表现,我们很快就会在年度报告中出现多次,许多人不在乎去年的收益、股价。自然会向下波动。然而,时代的曙光并非没有未来,毕竟,随着新能源汽车行业的发展,时代的曙光至少在未来几年内不会落后于时代。

年度报告公布后,市值总额不到1万亿元
宁德年报将立即公布,但意外利润不会超过100亿美元。自去年年底宁德时代以来,宁德时代山顶的总市值已超过1.6万亿元。与发行时的每股25元人民币相比,一路走来的总市值已经下跌了16倍,与开发银行的股价相比,一路走来的股价已经上涨了27倍。万亿元实际上很自然,因为一个锂离子电池无法支撑巨大的市场价值,更不用说宁德的利润率不超过100亿元,目前宁德的利润率很高这意味着股价存在一些风险。

该公司拥有光明的未来,但利润不会有太大改善。

这家企业的发展前景非常好,锂离子电池布局发展得很早,不仅随着移动时代的到来,市场价值也在不断上升,而且还抢占了中国的新能源。汽车沿途的发展,最终占据了锂离子电池行业的领先地位,宁达时代密切关注汽车市场新能源的发展,汽车新能源市场是发展迅速,这也意味着宁德时代不会过时,甚至可能能够抓住即将到来的发展。然而,在20年后的宁德时代,利润不应该有太大改善黑天鹅行业一年的经验表明,该行业的增长率已经下降至9%,尽管目前的利润增长率应该高于9%,但利润不会超过100亿美元。










