雄帝科技公告称目前公司不涉及互联网金融方面业务,该企业发展前景如何?
互联网金融未来的前景如何
随着互联网向各个行业不断冲击渗透,互联网与金融的巧妙结合渐入人们的视野。一夕间,互联网金融已跃升成为当下最为时髦的理财选择。据权威数据显示,2015年大约有47.4%的投资者选择股票为理财产品,47.7%的投资者选择基金进行投资,40.9%的投资者选择互联网金融进行理财投资。

值得注意的是,互联网理财模式虽然不及股票市场的火爆,但已成为理财市场的第三大主流选择,这也说明了互联网金融产品在悄无声息间已改变了理财市场的固定结构,正以超常规的发展速度开拓金融市场的疆土,未来互联网金融的发展不容小觑且行业正清晰呈现四大发展趋势。
投资群体明显年轻化
年轻用户是互联网的中坚力量。这条“屌丝定律”在互联网金融领域,也很适用。据相关数据统计,80后、90后占到互联网金融消费群体的70%以上。这个年龄段的群体虽然不是社会财富的最大拥有者,却是接触互联网最多的群体,他们多喜欢冒险、崇尚创新、热爱自由,这与互联网能最快获取信息的特质吻合。
还有调查数据显示,1000名80、90后青年里,有823人更愿意选择互联网金融来完成自己的理财、及小额贷款的需求。可见,更多年轻人愿意参与其中,互联网金融群体呈现年轻化趋势。
移动互联网金融大众化
随着智能手机、移动互联网的极大普及,手机已成人们日常生活的重要“伴侣”,据中国互联网络信息中心发布的最新报告显示,截至2015年6月,我国手机网民规模达5.94亿。加之现代社会快节奏的生活方式,使得生活中碎片化时间逐渐增多,这些因素催生出人们对于移动金融的迫切需求。
相较于PC端,移动端更能突破时间和空间的局限性,所以,通常人们会选择方便携带的手机作为上网设备,通过手机移动端来进行金融活动,随时随地享受金融服务,钱香金融APP也即将上线。
移动互联网金融的发展,让用户不再局限在北上广深一线城市,而是向二三四线城市下沉,从91金融用户报告中就可以看出,除一线城市外,其他城市的金融消费群体已经占到近40%。
业务模式小额化、分散化
2016年3月2日,在91金融协办的人民政协财经智库沙龙上,原银监会主席刘明康明确表示,互联网金融只有做小、做分散、做简单产品才能活下来。
对互联网金融行业而言,虽然大额融资的盈利模式较大,但由此引发的风险概率也相对较高,一旦出现问题将会对投资人和平台本身造成巨大损失,所以,从风险控制层面考虑,业务模式小额化分散化将是控制行业风险的主要措施;此外,互联网金融平台作为信息中介,它的定位已经决定行业本身并不适合大额融资撮合交易,且对平台本身而言,也并不具备发展大额融资的先天优势。
服务走向“场景化”
虽然互联网金融的触角已触及传统金融机构无法覆盖的地方,但目前其服务理念仍只停留在借贷层面,未来应逐步扩展多维度服务理念,通过构建多维度的服务场景,发展场景化金融来切实提高金融服务的易获得性。
相较于传统金融而言,互联网金融的最大优势在于能将用户的生活轨迹以数据的形态加以累计,在大数据的基础上促使行业创新发展。当前,互联网金融已经从早期金融产品的搬运工发展到为用户进行资产配置和财富管理,已步入“场景化”金融时代。对于互联网金融行业而言,未来的竞争集节点就是场景,哪家平台提供的场景化服务最多、最周到、最细致,则最容易与用户建立长期的黏性关系。
这种场景化趋势可以通过两方面表现出来,其一是用户的日常生活、消费场景,如支付、消费、打车等,通过这种金融服务无声地融入到每个人的生活中;其二是互联网金融平台通过搭建各类场景,潜入人们生活,即便是相同的金融产品,也能以不同的场景走进用户生活。
互联网金融的发展前景怎么样?适合投资创业吗?
百度搜索互联网金融,会发现关于这个行业的信息满地都是。的确,如今互联网金融的火爆程度难以用语言来形容;同时,相关部门也做出了监管加压等各种政策措施,来推动该行业向健康良性发展。那么,对于投资者来说,互联网金融未来还有投资前景吗?如果有,普通的投资者又该如何去伪存真,选出合适安全的投资平台呢?
第一:截止2017年上半年,我国互联网金融发展迅猛,历史累计成交额早已突破2.2万亿大关,而从业平台的数量也已经超过了数千家。无论是从从业平台还是投资者角度来衡量,互联网金融都在以一个蓬勃地态势发展着,未来前景不容小觑。

第二:监管政策一再加压,健康稳健的互联网金融模式将成为未来行业的正常态势。这就为我国互联网金融的发展奠定了很好的环境基础,增加了发展的动力。
第三:国家鼓励金融借贷向三农经济和中小企业领域渗透,这不仅推动了相关产业的发展,同时也为互联网金融行业找到了新的出路,对于同质化现象非常严重的金融行业来说,这无疑也减少了未来发展的阻力。

从这三个角度来总结,国内的互联网金融投资前景一片乐观。那么,投资者该如何选择对的平台呢?笔者认为应该从三个领域去考量:
首选,硬件。考察这个平台资金、风控、管理、技术等硬件设施是否专业强大。一般来说,像万盈金融这种有国企背景、银行资管、专业风控的大型投资平台,安全性会相当高,而且收益也会有保证;

其次,软件,也是项目。对于一个平台来说,有源源不断的优质投资项目,才能确保投资者稳定的高收益。因此在选择平台之前要对其以往和在线的项目做一番了解和审核,从而对平台的能力有一个深入的认识。
最后,服务。服务是所有行业的根本,投资也不例外。如果一个投资平台服务体系跟不上,那么很难保证良好的投资者关系,也就难以发展壮大。因此,在选择时一定要选择服务周到、细致专业的平台,而我就是在万盈金融这边投资实现了自己的财富增值,好的选择才有好的钱生钱之道。
互联网金融迅速崛起,未来的发展前景如何
市场规模实现较快增长
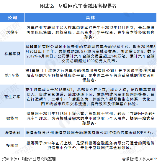
近年来,国内汽车消费需求的日益旺盛,汽车行业供应链上各方的金融需求不断提升,互联网汽车金融市场规模逐年增大。统计数据显示,2018年,我国互联网汽车金融的市场规模为3566.3亿元,2019年,中国互联网+汽车金融市场规模约4438.4亿元左右。

随着互联网、通信技术的普及,互联网汽车金融已经成为众多机构竞争的蓝海。目前国内已有多家互联网企业涉足汽车金融行业,内容以车险、车贷、汽车融资租赁、二手车消费贷款为主。

随着主流消费意识向超前消费逐步变迁,以消费金融为核心的3C电子产品、汽车等生活耐用品信贷消费的需求日益增长。从发展模式来看,互联网+汽车金融发展模式主要包括C2C综合服务平台模式、汽车电商模式、汽车厂商模式、汽车金融P2P模式、巨头综合模式和经销商模式。

互联网汽车金融发展空间巨大
当前,传统的汽车金融业务面临两大机遇:一是车市微增长成为新常态,新车销售利润越来越低,无论是车企还是经销商都开始将业务重心向后市场转移,二是汽车的消费群体日益年轻化,移动互联占比越来越重,利用互联网技术积极开拓市场,成为汽车金融行业的未来发展方向。

相较于互联网汽车金融,传统车贷审批速度相对较慢、审核资料较为繁琐、首付较高。汽车金融专业具有专业服务,能提供专业解决方案,具有一定的灵活性,前瞻分析认为,未来银行、电商和汽车金融专业服务行业间公司融合发展是将是行业未来发展的主要趋势。前瞻预计到2025年,我国互联网+汽车金融将超过15000亿元。

—— 更多数据及分析请参考前瞻产业研究院《中国汽车金融行业市场前瞻与投资战略规划分析报告》。
互联网行业的发展趋势是什么?
互联网的发展呈现十大发展趋势:\x0d\x0a\x0d\x0a趋势1:中国互联网用户普及率将过半,中国互联网网民数稳居世界第一\x0d\x0a\x0d\x0a截至2014年6月,我国网民规模达6.32亿,互联网普及率为46.9%,较2013年底提升了1.1个百分点。2014年上半年,随着智能手机对功能手机的替代已经基本完成,智能手机用户已形成庞大规模,市场占有率已趋于饱和,增速呈减缓趋势,智能手机对网民普及率增长的拉动效果减弱。预计2015年年底,中国网民的渗透率将接近50%。2013年全球网民数为26亿,2013年比2012年的增长率为9%,但尽管如此,中国网民数稳居全球第一。2013年中国现在互联网金融行业的发展前景怎样
金融科技产业发展历程
从科技在金融行业应用的深度和变革影响来看,金融科技产业的发展历程总共可分为三个阶段。第一阶段为金融电子化阶段,着重于IT技术的后台应用。代表性应用包括核心交易系统、账务系统、信贷系统等。第二阶段为互联网金融阶段,聚焦于前端服务渠道的互联网化。代表性应用包括网上银行、互联网基金销售等。第三阶段为金融科技阶段,强调业务前、中、后台的全流程科技应用变革。代表性应用包括大数据征信、智能投顾、风险定价、量化投资等。

金融科技产业参与者众多
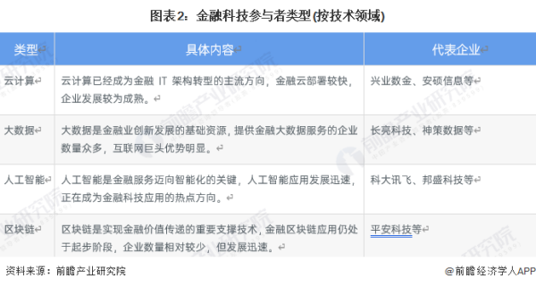
参与者类型—按技术领域划分
按照金融科技参与者所用技术的不同,可将其划分为云计算、大数据、入工智能和区块链四大类。

参与者类型—按服务领域划分
金融科技企业按照为金融行业提供支撑服务的具体领域可分为五大类:客服、风控、营销、投顾和支付。

参与者主体数量规模逐年上升
根据企查猫数据,通过在企业名,品牌/产品,经营范围,企业简介四个方面筛选关键词“金融科技”,并选定信息传输、软件和信息技术服务业以及金融业。截至2023年3月9日,我国金融科技产业主体数量规模约为3.3万家,其中注册主体最热的年份为2015年,新增企业数量达到4826家。

注:查询日期截至2023年3月9日。
金融科技产业市场规模呈上升态势
从中国金融科技发展来看,我国金融科技发展时间较短,存在较大的市场缺口。伴随着疫情带来的线上发展机遇,大部分金融机构及互联网公司纷纷借着传统行业数字化转型、资产数字化的关键时期进入金融科技产业,为我国金融科技产业注入新活力。根据赛迪顾问《金融科技发展白皮书》数据,2016-2020年,我国金融科技市场规模保持增长态势,增速保持在10%左右。2022年,中国金融科技整体市场规模达到5423亿元左右。








