etf期权到期日 为什么这张期权价值不是0?
期权到期时为什么价值为零?
当期权到期时,其价值为零的主要原因是期权的内在价值和时间价值都消失了。
内在价值消失:期权的内在价值是指期权行使价格与标的资产当前价格之间的差异。对于认购期权来说,如果标的资产价格低于行使价格,或者对于认沽期权来说,如果标的资产价格高于行使价格,那么期权就有内在价值。然而,当期权到期时,如果内在价值为负或为零,买方将不会行使该期权,因为这没有经济效益,从而导致期权价值为零。
时间价值消失:时间价值是期权价格超过其内在价值的部分。时间价值反映了期权的时间剩余价值,以及市场对未来价格波动的预期。随着时间的推移,时间价值逐渐减少,并在期权到期时消失为零。因此,当期权到期时,时间价值不再存在,导致期权价值为零。
如果期权还未到期,但其价格已经下降到接近零,买方可能会选择在这种情况下放弃期权,因为期权的价值变得微不足道或不具备行使的经济意义。
买入期权所支付的权利金在哪些情况下归零?
买入期权所支付的权利金在以下几种情况下可能归零:
1.到期日价值为零: 到期日,如果期权合约的标的资产价格不利于持有者行使期权,那么期权的到期日价值可能为零。在这种情况下,持有者通常不会选择行使期权,因此支付的权利金也会损失。
2.不行使期权: 买入期权的持有者可以自由选择是否行使期权,根据市场情况来决定是否值得行使。如果在整个期权合约期间,标的资产价格不符合持有者的预期或利益,持有者可能不会行使期权,从而导致支付的权利金损失。

3.时间价值耗尽: 期权的价格包括两部分,一部分是内在价值,即行权价与市场价之间的差额,另一部分是时间价值,即期权合约剩余时间带来的附加价值。随着时间流逝,时间价值逐渐减少,如果到期日前时间价值完全耗尽,持有者可能不会行使期权,导致支付的权利金损失。
如何理解期权的到期日价值、净损益、期权价格?
期权是一种有期限并具有时间价值的金融工具,其价值与到期日、行权价格、标的资产价格、波动率等因素密切相关。以下是期权常见术语的解释:
到期日价值:期权的到期日价值是指在到期日行权的价值。对于看涨期权来说,到期日价值等于标的资产价格减去行权价格,若标的资产价格低于行权价格,则到期日价值为0;对于看跌期权来说,到期日价值等于行权价格减去标的资产价格,若标的资产价格高于行权价格,则到期日价值为0。
净损益:净损益是指期权交易在某一时间点的收益或亏损。对于看涨期权来说,净损益等于标的资产价格与行权价格之差减去期权费用;对于看跌期权来说,净损益等于行权价格与标的资产价格之差减去期权费用。
期权价格:期权价格是指买卖期权合约所需要支付的价格,也称为期权费用。期权价格受到多个因素的影响,包括行权价格、到期日、标的资产价格、波动率和无风险利率等因素。期权价格一般由市场供需关系决定,也可能受到个别大客户的交易影响。
上证50ETF期权的到期日?
50ETF期权到期日概念
到期日也成行权日(prompt date)在这一天,一个预先做了声明的期权合约必须履行交货。在50ETF期权交易中,如果您是买方,在到期日还持有虚值合约,这些合约价值全部会归零。请注意交易风险。如果您是卖方或者备兑开仓,到期日还未平仓的,需要交割50ETF基金的份额。

50ETF期权到期日特点
1.50ETF期权合约有月份区别,不同月份都有不同的合约,所以有当月合约,下月合约,近月合约,远月合约之分;
2.每份合约都有一个剩余时间,比如剩余天数:20天,意味着距离这份合约行权交割只剩20个自然日了,包含周末。
3.离到期日越近,虚值合约越不值钱,甚至跌到了几元几十元一张。
4.离到期日越近,如果50ETF这个指数或者大盘波动越剧烈,那么当天合约涨幅、跌幅都很大,类似于赌博。
学习期权的电子书籍和上海证券交易所的期权系列视频,简单易懂,了解期权才能使利润最优化,在【期权知识星球】

图片来源【期权知识星球】
根据50ETF期权到期日做交易如何最有利
在交易中,您需要注意以下几个方面,这是我身边朋友交易50ETF期权血的教训,亏损了不少钱作为学费,希望整理出来对您有用。
1.上证50ETF期权合约价格=内在价值+时间价值,其中时间价值随着50ETF期权到期日的临近衰减越来越快,特别是大盘横盘的时候,你会发现无论买认沽合约还是认购合约都是亏钱的,这是时间价值衰减造成的。
2.合约到期日还剩20天左右,建议以超短线交易为主(买方持仓建议不能超过两天)。因为这个时候时间价值衰减很快,方向错了,亏损会越来越大。反向对了,如果不能持续,利润回吐的也很快。
3.合约到期日还剩20日左右,如果想做中长线的买方,建议换下个月的合约买入开仓
4.不要买深度虚值合约,深度虚值合约表现为价格非常便宜,合约价格在100元以下不要轻易买入,总体概率上:风险大于收益。
5.严格止盈止损,上证50ETF期权合约交易收益大,风险也大,方向错了,一定要果断割肉,只有包住大部分本金才能有机会博取更大收益。
什么是50ETF期权合约?
想要理解什么是50ETF期权合约,首先理解什么是上证50、上证50ETF再到50ETF期权合约。
什么是上证50?
上证50 指数是根据科学客观的方法,挑选上海证券市场规模大、流动性好的最具代表性的50 只股票组成样本股,以综合反映上海证券市场最具市场影响力的一批龙头企业的整体状况。
上证50 指数,指数简称为上证50,上证50指数自2004 年1 月2 日起正式发布。其目标是建立一个成交活跃、规模较大、主要作为衍生金融工具基础的投资指数。
什么是上证50ETF?
首先了解什么是ETF:
ETF是ExchanGE Traded Fund的缩写,又称“交易型开放式指数基金”。ETF是一种将跟踪指数证券化,并在证券交易所买卖,为投资者提供参与指数表现的开放式基金产品。
上证50ETF是上证市场最具代表性的蓝筹指数之一,上证50ETF的投资目标是紧密跟踪上证50指数,最小化跟踪偏离度和跟踪误差,代码510050。
什么是50ETF期权?
首先来了解一下什么叫期权:
期权本质上是一种合约、合同,这种东西能带来收益,甚至不小的收益。
保险合同可以看做是一种期权,投保者花小钱,就能保障未来意外生病所需要付出的“巨大消费”。
50ETF期权就是在你支付一定额度的权利金后,获得了在未来某个特定时间(期权到期日),以某个特定价格(行权价)买入或卖出上证50ETF指数基金的权利和合约。到期后你可以选择行使该权利,获得差价收益,也可以选择不行使该权利,损失权利金。
对于期权的概念,我们理解就好,实际上在交易50ETF期权中,更多需要的是我们对于大盘行情未来走势的判断。
也很简单:
认为上证50指数会涨就买入认购期权合约;
认为上证50指数会跌就买入认沽期权合约。
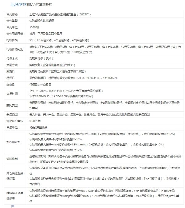
50ETF期权合约要素

期权知识@期权酱
50ETF期权是上交所根据50ETF为标的物推出的买卖合约,可以在二级市场进行买涨买跌(认购、认沽)的投资工具
50ETF期权的走势紧跟大盘走势,所以在选择操作50ETF期权时只需分析当天和未来大盘的整体走势即可,看多大盘就买认购合约,看空大盘就买认沽合约。
怎么选择合适的合约进行交易,结合实际操作简单的总结了两点
看大涨大跌,选择虚值合约(权利金较低,杠杆高,大趋势把握准确的话,带来合约涨跌幅度更大)
看小涨小跌,选择轻度实值合约(权利金适中,能更好捕捉50ETF价格小幅变化带来的利润)
如何通过50ETF期权获利
1.未到期时,赚取权利金低买高卖的差价
任意买进一张50ETF认购期权,随后若50ETF市场价格大幅上涨,将带动所有认购期权合约权利金上涨,对已买入的认购期权进行平仓操作,赚取权利金低买高卖的差价。
任意买进一张50ETF认沽期权,随后若50ETF价格大幅下跌,将带动所有认沽期权合约权利金上涨,对已买入的认沽期权进行平仓操作,赚取权利金低买高卖的差价。
备注1:权利金的上涨与下跌除主要受50ETF价格本身涨跌影响外,还受隐含波动率大小、到期时间长短等次要因素所影响。
备注2:买进不同执行价、不同到期的期权合约,其权利金涨跌幅度也将有所不同,通常而言,实值程度越高、且到期时间越短的期权合约,其权利金日内波动的绝对值相对越大。虚值程度越高、到期时间越长的期权合约,其权利金日内波动的绝对值相对越小。
备注3:作为期权买方,买进后如果50ETF价格保持窄幅波动,随着到期日的临近从而导致时间价值缩水,同样会导致权利金逐日下跌,这就好比逆水行舟,不进则退。
2.到期时,赚取期权执行价与市场价的差价
到期时,期权合约时间价值归零,期权合约的执行价与市场价的利润价差即为最终的交易利润。对于认购期权而言,若到期日市场价低于合约的执行价,则该认购期权合约将变得一文不值,而对于认沽期权而言,若到期日市场价高于合约的执行价,则该认沽期权合约将一文不值。










