汇金科技称公司业务目前不涉及数字人民币业务,企业未来发展形势会如何?
汇金股份是数字货币概念吗
1.因为公司没有涉及到相关业务。河北汇金机电股份有限公司主营业务主要分为智能制造业务和信息化综合解决方案与技术服务业务。
2.同时,公司加快发展以供应链服务为核心的金融服务产业及产业互联网业务,不断提高公司竞争力,提升上市公司价值。
3.汇金股份属于国产软件概念股、互联网金融概念股、智慧城市概念股、雄安新区概念股、数据中心概念股、新能源汽车概念股、金融科技概念股、联想概念、无人银行概念股、雄安金融概念股、人民币防伪概念股、新版人民币概念股、征信概念股、地方国资改革概念股等。
拓展资料:
数字货币简介:
1.数字货币是电子货币形式的替代货币,是一种不受管制的、数字化的货币,通常由开发者发行和管理,被特定虚拟社区的成员所接受和使用。数字金币和密码货币都属于数字货币。
2.它不同于虚拟世界中的虚拟货币,因为它能被用于真实的商品和服务交易,而不局限在网络游戏中。早期的数字货币(数字黄金货币)是一种以黄金重量命名的电子货币形式。现在的数字货币,比如比特币、莱特币和PPCoin是依靠校验和密码技术来创建、发行和流通的电子货币。
概念股简介:
1.概念股是指具有某种特别内涵的股票,与业绩股相对而言的。业绩股需要有良好的业绩支撑。而概念股是依靠某一种题材比如资产重组概念,三通概念等支撑价格。而这一内涵通常会被当作一种选股和炒作题材,成为股市的热点。
2.概念股是股市术语,作为一种选股的方式。相较于绩优股必须有良好的营运业绩所支撑,概念股只是以依靠相同话题,将同类型的股票列入选股标的的一种组合。由于概念股的广告效应,因此不具有任何获利的保证。
昆明五华区哪里可以股票开户
营业部简介: 宏源证券昆明营业部位于祥云街55号国资银佳大厦(南屏步行街口),地处昆明市商业、金融中心位置,总面积1600余平米。新投入使用的200余大中户座位,环境优美,通透明亮.我部投资者可享受手机短信、电子邮件等专业分析师深度服务.600余平米的活动阳台,为投资者投资之余提供羽毛球、乒乓球等休闲活动。 营业部代理的证券交易品种齐全,主要有:深圳证券交易所A股、权证、封闭式基金、B股、国债现券、国债回购、企业债券;上海证券交易所A股、封闭式基金、国债现券、国债回购、企业债券;非上市股份转让交易;开放式基金申购、赎回业务;ETF及LOF基金交易。 营业部开展第三方存管业务的银行有:工行、农行、中行、建行、招行、交行、民生、兴业、光大、浦发等。客户委托可以通过现场热自助、电话委托、网上交易、手机炒股等方式。 二、特色服务 1、 交易日重大信息实时手机短信 2、 电子邮件(市场评述、行业研究、基金报告、板块追踪、策略报告等) 3、 每日实时播报市场分析评述,每周周末讲坛; 4、 增发、配股电话通知; 5、 新股申够、基金发行短信通知; 三、 分析师介绍 曾鹏:云南财经大学金融学院在读金融学硕士,毕业于云南师范大学经济学院金融学专业;现任宏源证券昆明营业部营销总监、咨询;证书编号:S1180210040006 七年的专业基础知识加上多年的市场经验,对证券市场有自己的理解和独特的看法。 温凌:毕业于武汉科技大学,现任宏源证券昆明营业部咨询。10余年证券从业经验,有丰富的专业知识,对证券市场基本分析、技术分析有深刻的研究。《春城晚报》、《生活新报》、《云南信息报》、《都市时报》、《昆明日报》财经专栏特约证券分析师。 欢迎前来咨询宏源证券昆明祥云街营业部开户服务!
联系地址:云南省昆明市祥云街55号银佳大厦右13楼宏源证券昆明祥云街营业部所
业务范围:股票开户 融资融券
营业部简介: 安信证券昆明春城路营业部是安信证券昆明的分支营业部,安信证券简介安信证券股份有限公司是由中国证券投资者保护基金有限责任公司、深圳市投资控股有限公司共同出资,于2006年8月18日经中国证券监督管理委员会批准成立的综合类证券公司,并于2006年8月22日领取深圳市工商行政管理局核发的企业法人营业执照。成立时注册资本151,000万元,2009年8月26日,经中国证券监督管理委员会批准增加注册资本87,975万元;截至2009年12月31日,公司注册资本238,975 万元。 公司经营范围:证券经纪;证券投资咨询;与证券交易、证券投资活动有关的财务顾问;证券承销与保荐;证券自营;证券资产管理;中国证监会批准的其他证券业务。欢迎前来咨询安信证券昆明春城路营业部开户服务!
联系地址:云南省昆明市官渡区春城路62号证券大厦三楼安信证券昆明春城路营业部
业务范围:股票开户 融资融券
营业部简介: 华泰证券昆明宝善街证券营业部成立于2010年11月,原名华泰联合证券呈贡春融街证券营业部,位于昆明市呈贡新区新南亚风情园,于2012年4月16日迁址到昆明市五华区宝善街155号南屏时代大厦3楼B区并更名。营业部员工100%拥有本科以上学历,并拥有资深投资顾问为您提供全面、专业的理财咨询服务。 A股三方存管签约银行: 中国银行、农业银行、工商银行、建设银行、交通银行、招商银行、兴业银行、华夏银行、民生银行、光大银行、中信银行、深发展银行、广发银行、浦发银行 B股银证转账银行: 农业银行
联系地址:云南省昆明市五华区宝善街155号南屏时代大厦3楼B区
业务范围:股票开户 融资融券
营业部简介: 湘财证券昆明护国路营业部采用创新的立体服务型模式,努力为投资者提供一个便利的交易环境。营业部位于昆明市中心护国路2号广业大厦三楼;装修一新的营业部场地1800平方米,独具特色的盘前预测,在开市前当日热点、风险点一目了然,盘中及时跟踪讲解服务,机会不容错过,盘后总结,后市胸有成竹。客户经理随时随地为您理财提供便利,此外还拥有20间大户室,3个中户厅,并配有免费停车位。在应用技术方面,采用千兆网,软件系统达到C2级安全标准,共有600个工作站及自助委托终端,跑道畅通,方便快捷;营业部还依托公司强大的咨询力量,为投资者提供及时有效的咨询服务。欢迎前来咨询湘财证券昆明护国路营业部开户服务!
联系地址:昆明市中心护国路2号广业大厦三楼湘财证券昆明护国路营业部
业务范围:股票开户 融资融券
营业部简介: 方正证券昆明三市街营业部位于昆明市最繁华的商业中心区三市街柏联广场六楼,设立于2002年5月,于2008年10月由泰阳证券昆明三市街证券营业部更名为方正证券昆明三市街证券营业部。营业面积营业区域分为散户大厅、中户室、大户室、VIP户室和办公区五个部分。营业部下设办公室、交易部、电脑部、客服部、合规部、财务部、营销团队。公司一直以服务成就你我的经营理念,秉承方方正正做人、实实在在做事的文化理念,不断提高客户服务水平,赢得了广大客户的信任与支持。客户总数8837户。客户资金总量约为亿元。营业部拥有设备数量554台(套)。2009年公司实现股票、基金交易额达亿元, 2009年客户开户净增加1944户。客户服务方面,开展投资者教育工作,为投资者进行有效的投资咨询服务,成立了股民学校学校,采取开放式免费教学,投资者教育活动不仅提高了投资者素质,而且活跃了股市。改善服务条件,树立优质服务的良好信誉。在对客户服务上,营业部规定了“首问制”,即客户提出问题由第一位接待人负责答复完毕。客服部门对客户进行分类评估,户室客户和散户中的黄金客户落实到人。每天、每周、每月的工作计划成表。营业部下设交易部、电脑部、客服部、合规部、行政部。交易部负责营业部日常证券交易业务,电脑部负责交易网络系统的安全保障,客服部直接为客户提供咨询服务,合规部设立合规专员,敦促员工严格按业务规则和公司规章制度的规定操作。营业部的后勤保障工作由行政部负责。公司加强了各项基础工作的管理。对客户开户资料全部装订成册,归档上柜,并建立了客户档案。对代保管凭证进行了清点核对,确保财务资料的完整性和准确性。对开户销户、清密、解冻、冻结、转托管等各项柜台操作统一按照总公司制订的《经纪业务操作规程》办理,对历史交易资料进行了清理,并建立了经纪业务统计系列报表制度。固定资产和低值易耗品的管理也日益完善,每年度进行全面盘点、登记造册。营业部还建立和完善了计算机信息管理制度。为了加强经纪业务的日常管理和风险控制,营业部定期开展经纪业务检查,从风险揭示到各项交易业务流程,出现问题及时纠正,杜绝管理死角,从而使各项经纪业务更加规范化、制度化,保证了全年差错率、投诉率为零的良好局面。欢迎前来咨询方正证券昆明三市街营业部开户服务
联系地址:昆明市三市街六号柏联广场六楼方正证券昆明三市街营业部
业务范围:股票开户 融资融券
营业部简介: 昆明人民中路证券营业部地处商业中心、交通便利、周边金融机构和高档楼盘众多。现有营业面积2000平方米,硬件设施齐全,中大户室环境温馨优雅,交易大厅宽敞明亮、设有300多台自助委托系统和行情分析机,电话委托系统特设250条数字中继线,让您的委托畅通无阻。营业部下设昭通市证券服务部,位于昭通市区,营业面积300平方米。 我们为您提供沪、深证券账户实时开户等证券登记业务;您可对深圳和上海A股、国债回购、基金、国债、企业债券、可转换债券等投资品种进行自由买卖。为您提供银证转账等多种资金划转方式;刷卡、电话委托、热自助和网上交易等多种交易方式。 为您提供如下
特色服务:代理配售新股,投资者中签后通知到人,使您感受到我们真诚的关怀;新股合作配售,联合众多中小投资者,统一参与新股市值配售,让您在炒股的同时享受额外稳定的预期年化预期收益;信息咨询服务,依托公司研发中心,通过语音信箱、电子邮件、手机短信、信息专栏、盘中点评、现场咨询等方式,向您提供全面、专业的个股、大盘分析意见。让您享受专业、及时、全面的信息咨询服务;股民学校。利用业余时间,定期免费进行专业培训,帮助提高您的实战操作能力;免费邮寄、传真对账单、个股走势、行情信息。 昆明人民中路证券营业部秉承公司高效、专业的企业精神和守正出奇、宁静致远的经营理念,以市场为导向、以客户为中心、以信誉为根本,凭借强大的咨询系统,方便灵活的交易方式,精确、畅通的交易平台,为您提供优质高效的专业服务。欢迎前来咨询太平洋证券人民中路营业部开户服务!
联系地址:昆明市五华区人民中路35号阳光A版四楼太平洋证券人民中路营业部
业务范围:股票开户
营业部简介: 红塔证券昆明环城南路营业部是1998年经中国证监会批准设立的一家大型证券营业场所,于1998年4月8日正式开业,位于昆明市环城南路675号汕头大厦二楼,邮编650034。昆明环城南路证券营业部营业面积2700平方米,设有散户交易大厅及装修豪华舒适的VIP大中户室,设备处于同行业领先的水平,采用康柏双服务器备份,CISCO千兆主交换机,自备的独立沪、深单向卫星通讯小站,全新品牌联想电脑终端,能同时显示120支股票的沪、深大显示屏,100KW的发电机以确保日常交易的万无一失。同时,交易品种齐全,委托方式多样化,设有柜台委托、电话委托、小键盘刷卡机50台、热自助委托、网上交易等方式。并开通与工行、建行、农行、交行、华夏银行的电话转帐,令您足不出户,便可对转资金。红塔证券昆明环城南路营业部为广大投资者营造一个优雅的投资环境,并备有纯净饮用水、微波炉等以方便各位投资者,并定期举办股市沙龙,为客户提供技术咨询、信息等多项服务。 昆明环城南路证券营业部现有员工20名,其中具有研究生学历的占20%、本科学历的占65%、大专学历的占15%。都获得了证券从业人员资格证书。在全体员工的共同努力下,2001年被公司评为先进集体称号。 昆明环城南路证券营业部长期以来一直坚持规范经营,始终把防范和化解风险放在首位,确保营业部的稳定健康发展。以卓越、诚信、稳健、创新的经营理念,为客户营造一个理想的投资环境。 我们秉承“竭诚提供服务,争创一流品牌”的企业宗旨,昆明环城南路证券营业部将以一流的环境、一流的设备、一流的服务,热情恭候您的到来。欢迎前来咨询红塔证券昆明环城南路营业部开户。
联系地址:昆明市环城南路675号汕头大厦二楼红塔证券昆明环城南路营业部
业务范围:股票开户 融资融券
营业部简介: 中国银河证券昆明民航路营业部是经中国证监会批准,由中国银河金融控股有限责任公司作为主发起人,联合4家国内投资者共同发起设立,于2007年1月26日正式成立的全国性综合类证券公司。中央汇金投资有限责任公司为公司实际控制人。公司本部设在北京,注册资本为60亿元人民币。欢迎前来咨询办理中国银河证券昆明民航路营业部开户转户业务。
联系地址:云南省昆明市民航路432号
业务范围:股票开户 融资融券
营业部简介: 广发证券股份有限公司昆明东风西路证券营业部于2000年1月经中国证临会批准成立,经营面积3200平方米,拥有51间贵宾室、560多中户交易位、95台自助刷卡机、18米超大显示屏、170对委托电话数字中继线,现新增西山、思茅两个服务部。自备的独立沪、深双向卫星通讯小站、300kw超大功率发电机确保行情稳定传输。现有员工16人,全部具有大学本科学历。 秉承广发证券“知识图强、求实奉献”的企业精神,作为2004年国内首批创新业务试点券商之一,我们将以一流服务、一流管理、一流环境,竭诚为您提供服务及理财建议。
联系地址:云南省昆明市东风西路145号香宫国际大楼4楼
业务范围:股票开户 融资融券
营业部简介: 世纪证券有限责任公司昆明营业部位于昆明市青年路418号绿岛商业中心7-8楼,地处青年路中心商圈,毗邻南屏步行街、金鹰购物中心、昆明市工人文化宫,周围金融网点密布,购物中心集中,交通便利,人气鼎盛,是您进行证券投资的理想场地。倾情打造云南地区精品证券营业部1.交通便利可乘坐公交1路、3路、4路、59路、91路、108路、112路、129路、161路、A2路金鹰购物广场站下车即到2.产品丰富沪深证券交易所A、B股、权证、封闭式基金、国债现券、国债回购、企业债券、开放式基金申购(赎回)、ETF及LOF基金、资管产品等3.交易方式自助委托交易、电话交易、网上交易、手机炒股
联系地址:云南省昆明市青年路418号绿岛商业中心7-8楼
业务范围:股票开户
2022移动支付行业发展趋势有哪些?行业市场规模及发展趋势分析
移动支付是将互联网、终端设备、金融机构有效地联合起来,形成的一个新型的支付体系。随着我国基础设施和电信产业的发展,我国移动支付交易规模迅速增长,并且成为了当今使用最受欢迎的支付方式,地位举足轻重。未来随着数字中国和新技术的应用,移动支付业务规模将进一步提升。
移动支付行业相关企业:中国移动(00941.HK)、中国联通(600050)、中国电信(00728.HK)、中国银联、工商银行(601398)、阿里巴巴(BABA)、腾讯控股(00700.HK)、盛大网络等
本文核心数据:移动支付用户规模、移动支付业务规模、第三方移动支付业务规模等
移动支付使用规模不断上涨
——移动支付成为主要支付方式
移动支付是指移动客户端利用手机等电子产品来进行电子货币支付,移动支付将互联网、终端设备、金融机构有效地联合起来,形成了一个新型的支付体系。移动支付是对传统金融服务深度的有效拓展,对于大众消费产业的高速发展是强有力的催化剂,拥有广泛的市场应用空间。
根据Worldplay发布的《2021全球支付报告》数据显示,我国国内所有的支付方式中,移动支付的占比达到50%,成为了我国消费者选择最多的支付方式。
——移动支付用户数量达到8.5亿
支付企业在移动支付的全面布局,也带动了手机在线支付用户的增长。2011-2020年,我国移动支付用户规模逐年增长,中国互联网络信息中心发布的第47次《中国互联网络发展状况统计报告》数据显示,截至2020年12月,我国移动支付用户规模达到8.54亿,比2019年6月增长了34.9%,网民移动支付的使用比例由2018年底的72.5%提升至86.4%。

移动支付业务规模超400万亿元
中国人民银行发布的数据显示,截止到2020年年底,我国移动支付业务1232.20亿笔,金额432.16万亿元,同比分别增长21.48%和24.50%。

第三方移动支付成为主力军
由于第三方支付APP的活跃,使得人们逐渐习惯于使用第三方移动支付进行支付,并成为了移动支付中市场规模最大的一环。2020年中国第三方移动支付市场交易总规模实现271万亿元,增速达到19.9%。2021年2月,中国银联发布了《2020移动支付安全大调查报告》,根据调查数据,有98%的受访者将移动支付视为最常用的支付方式,平均每人每天使用移动支付三次,其中二维码支付最受欢迎。

数字中国推动移动支付行业继续壮大
移动支付普惠发展缩小地域分布差距。随着人工智能、大数据、5G等新一代信息技术的快速发展数字化技术与普惠金融的融合不断加深。移动支付作为数字普惠金融的重要工具载体,提高了普惠金融服务的便捷性与可得性,缩小了区域发展不平衡和城乡数字鸿沟。
随着中国电信移动网络不断升级,中国电信基础设施建设的力度加大,中国电子商务技术的不断发展和普及,移动支付逐渐渗透到电子商务领域,并成为电子商务的一种主要支付方式。并且伴随着中国消费者的消费观念和行为的改变,未来中国移动支付市场规模还会进一步扩大,预计到2026年移动支付的交易规模有望达到1290.42万亿。

更多本行业研究分析详见前瞻产业研究院《中国移动支付行业市场前瞻与投资战略规划分析报告》。
数字货币的发展前景怎么样?
尽管多国已开启数字货币布局,部分国家已发行数字货币,但数字货币的发行效果欠佳。随着数字化成为货币流通与支付领域的一种趋势,全球央行数字货币(Central Bank Digital Currency,简称 CBDC)的探索正如火如荼。各国/地区央行纷纷开启了对央行数字货币的可行性讨论、研发或实证实验,我国数字人民币布局也已取得阶段性进展。
1、各国央行积极部署数字货币项目
随着数字化成为货币流通与支付领域的一种趋势,全球央行数字货币(Central Bank Digital Currency,简称 CBDC)的探索正如火如荼。
国际清算银行在2021年初对中央银行的一项调查发现,有86%的央行正在积极研究 CBDC的潜力,60%的央行正在试验这项技术,14%的央行正在部署相关试点项目。

2、各国/地区积极布局央行数字货币
从数字货币布局来看,近年来,各国/地区央行也纷纷开启了对央行数字货币的可行性讨论、研发或实证实验,但大部分国家尚未发行数字货币。各国发行或计划发行的央行数字货币具备不同特征,差异性来源于应用领域、所采用的技术等。

3、少数国家尝试过发行数字货币
目前,非洲、拉丁美洲等少数国家尝试过发行央行数字货币,如乌拉圭发行了数字化比索e-Peso,该国发行数字货币的原因为降低美元替代本币的程度,但试点期结束后发现,e-Peso发行对消除美元化帮助很小。

4、我国数字人民币布局取得阶段性进展
我国数字人民币布局已取得阶段性进展。2014年,我国开始筹备数字人民币,2019年加速推进数字人民币布局,2020年,央行数研所官宣首批试点“四地一场景”,包括深圳、苏州、雄安、成都,加上冬奥会场景,目前试点均已经落地。
2021年,第二批数字人民币面向公众的试点包括上海、海南、长沙、青岛、大连、西安六地,“稳妥开展数字人民币试点测试”成为中国人民银行十大重点工作之一。
数字人民币试点地区、场景和形式逐步扩大,支付模式也在不断更新。数字货币在用户端后续可提供贷款、理财、保险等线上金融产品;企业端可提供数字营销、供应链管理等增值服务。

—— 更多本行业研究分析详见前瞻产业研究院《中国智慧银行深度调研与投资战略规划分析报告》
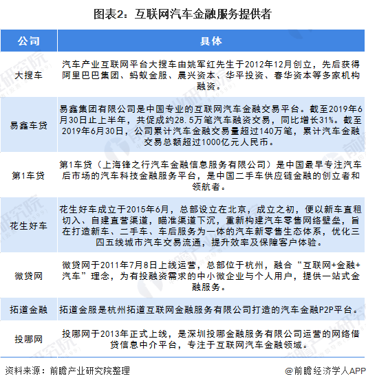
互联网金融迅速崛起,未来的发展前景如何
市场规模实现较快增长
近年来,国内汽车消费需求的日益旺盛,汽车行业供应链上各方的金融需求不断提升,互联网汽车金融市场规模逐年增大。统计数据显示,2018年,我国互联网汽车金融的市场规模为3566.3亿元,2019年,中国互联网+汽车金融市场规模约4438.4亿元左右。

随着互联网、通信技术的普及,互联网汽车金融已经成为众多机构竞争的蓝海。目前国内已有多家互联网企业涉足汽车金融行业,内容以车险、车贷、汽车融资租赁、二手车消费贷款为主。

随着主流消费意识向超前消费逐步变迁,以消费金融为核心的3C电子产品、汽车等生活耐用品信贷消费的需求日益增长。从发展模式来看,互联网+汽车金融发展模式主要包括C2C综合服务平台模式、汽车电商模式、汽车厂商模式、汽车金融P2P模式、巨头综合模式和经销商模式。

互联网汽车金融发展空间巨大
当前,传统的汽车金融业务面临两大机遇:一是车市微增长成为新常态,新车销售利润越来越低,无论是车企还是经销商都开始将业务重心向后市场转移,二是汽车的消费群体日益年轻化,移动互联占比越来越重,利用互联网技术积极开拓市场,成为汽车金融行业的未来发展方向。

相较于互联网汽车金融,传统车贷审批速度相对较慢、审核资料较为繁琐、首付较高。汽车金融专业具有专业服务,能提供专业解决方案,具有一定的灵活性,前瞻分析认为,未来银行、电商和汽车金融专业服务行业间公司融合发展是将是行业未来发展的主要趋势。前瞻预计到2025年,我国互联网+汽车金融将超过15000亿元。

—— 更多数据及分析请参考前瞻产业研究院《中国汽车金融行业市场前瞻与投资战略规划分析报告》。








