雷鸟创新完成数千万级 A+ 轮融资,该公司未来发展前景如何?
世界上制造芯片很强的国家有哪些?
像美国,新加坡,日本,我国的台湾都是擅长制造芯片的,其中芯片公司最著名的几家就是英伟达,高通,还有台湾的联发科,新加坡的安华高,英伟达擅长制造电脑芯片,而高通则是世界上影响力最大的芯片品牌,很多手机当中的芯片用的都是高通骁龙,包括了小米和华为,台湾联发科的芯片处理器一般用在中低端手机较多。
说到芯片这一个东西大家都知道,芯片对于电子产品来说是非常重要的一个组成部分,也是半导体元件产品的统称,无论是手机还是电脑,几乎都是离不开芯片的,如果没有芯片的话,那么电子产品的很多功能也将无法实现,在世界上大多数制造芯片强国基本上还是以发达国家为主,下面就来盘点一下,有哪些国家和企业可以上榜。
第一个是美国的高通,美国一直以来都是世界上经济实力和科技实力最强大的国家,这也是世界上知名度最高的一个芯片品牌,像骁龙系列的手机处理器用的也就是高通的芯片,现在小米,还有以前的华为手机,都用到了高通骁龙芯片,美国高通同样也涉足了世界上所有的电信设备,以及各种消费电子设备品牌,目前业务也已经拓展到智能手机,物联网和大数据等众多行业。
第二个是我国台湾的联发科,联发科也是一家著名的芯片科技公司,目前也有很多智能手机使用的也是联发科的处理器,只不过联发科一般都是用在终极端智能手机上面,高端的还是以高通为主,在以前像华为,酷派等国产手机也都使用联发科的手机芯片,第3个是美国的英伟达,英伟达也是一家设计芯片的半导体公司,英伟达最著名的产品是电脑当中的显卡,很多游戏本用的就是英伟达的显卡,最后一个是新加坡的安华高,安华高也是一家设计研发各种模拟半导体设备的供应商,这家公司主要应用于无线和有线通讯以及汽车工业等领域当中,可能知名度比起前面几家要稍微低一些。
十大芯片品牌排行榜 芯片哪个牌子好
全球十大芯片设计厂排名no1英特尔第一款戴尔是如何做出一个更好的产品的呢?如图,这款戴尔,将其一个系列的产品推出了,它的设计者设计了一个全新的戴尔芯片。这个独特的设计,是设计师的第一个想法。在这款第一款笔记本里,这款产品的屏幕是一块67英寸的小屏幕上播放4英寸的电视剧,这个电视剧剧里的内容很清晰,但如果在这个屏幕里看电视,它就不会看太长了,因为电视剧里有很多故事,故事中所有的一些问题只会一个个的出现,而这个屏幕里的信息在电视机上看的很舒服。因此,他们用一块16英寸的屏幕来播放6英寸的电视剧,这些屏幕将用在每个电视剧本上,包括电视剧本所需的所有设置。6使用更新的技术如今,每个人都在使用最新的3寸屏幕,在上有很多预先准备的手机升级功能。
全球芯片设计厂商营收报告:华为跌出前10名,高通屈居第二
芯片还是Intel英特尔比较好,其他的品牌也不错,十大芯片品牌排行榜如下:
Intel英特尔(英特尔(中国)有限公司)
SAMSUNG三星(三星电子株式会社)
Qualcomm高通(高通无线通信技术(中国)有限公司)
TI德州仪器(德州仪器半导体技术(上海)有限公司)
AMD(超威半导体产品(中国)有限公司)
NVIDIA英伟达(英伟达半导体科技(上海)有限公司)
Toshiba东芝(东芝(中国)有限公司)
Micron美光(美光半导体技术(上海)有限公司)
Hynix海力士(SK海力士半导体(中国)有限公司)
联发科技Mediatek(联发博动科技(北京)有限公司)
全球10大芯片设计企业,中国哪些企业榜上有名?
不论是PC电脑还是智能手机,硬件部分的核心芯片都已经成为很多消费者选购产品的侧重维度之一,一直沉浮于幕后的芯片厂商也开始逐渐走到台前,高通、联发科等手机芯片厂商虽然已经发展多年,但智能手机的初期阶段,人们对于这些芯片厂商的名字还是非常陌生的,而现在这些厂商已经成为消费者耳熟能详的 科技 品牌。
在智能硬件产品中,作为核心硬件的处理器芯片是成本较高,甚至成本最高的部分,因此这些芯片厂商的营收也是非常高的。近期有市场调研统计机构发布2020年第二季度全球芯片设计公司营收排名的前十名榜单,其中消费者熟知的高通、联发科并未占据榜单第一的位置,两家手机芯片厂商分列在榜单的第二位和第四位。
值得一提的是高通的失利与苹果公司有些关系,排在第一位的博通在2019年Q2季度营收达到4265亿美元,但在2020年Q2季度有68%的降幅,预估营收大约在3976亿美元,而高通在2020年Q2季度的营收已经增长至3807亿美元,与博通的差距非常小,如果苹果公司的iPhone12系列能够在9月份如期发布,那么高通在Q2季度的营收可能会更高,从而超越博通成为全球第一的芯片设计厂商。
侧重于图像芯片的英伟达在2020年Q2季度实现同比暴增,2019年Q2季度营收仅为2352亿美元,但在2020年Q2季度的增幅达到471%,根据市场报告显示营收达到3461亿美元,大幅缩小了与高通之间的差距。
华为旗下的海思半导体受限,芯片无法量产商用,因此华为的海思芯片在2020年Q2季度营收跌出全球前十名,而华为的临时解决方案是与中国台湾芯片供应商——联发科合作,由于华为在中国市场的智能手机出货量位居第一,因此华为的加入帮助联发科实现芯片出货量的激增,联发科在2020年Q2季度的营收增长至2259亿美元,相较2019年Q2季度的增幅达到142%。
华为的下一款海思麒麟芯片已经定名为麒麟9000,有可能会成为海思麒麟系列的最后一款高端旗舰芯片,而后期如果华为继续发布新款的智能手机,那么应该也会继续采用联发科的芯片,同时华为的平板电脑也不会放弃,如果高端系列同样搭载联发科的处理器芯片,那么联发科在2020年Q3季度和Q4季度的营收自然会持续增长。
半导体芯片龙头股排名前十
芯片指内含集成电路的硅片,体积很小,常常是计算机或其他设备的一部分。是由大量芯片体组成的,是当代社会科技上最伟大的一项发明。
今年以来,随着中美芯片战争的加剧,导致全球的电子芯片产业链受到了严重的影响,因此,很多行业都出现了芯片短缺的态势,其中汽车产业受到的影响将会更大。因为由于双碳的目标,新能源汽车的发展迅速,从而对于芯片的需求将会持续上涨,但是由于芯片的短缺,很多家汽车企业都出现了停产的现象,这对于公司的发展无疑是带来了一定的困扰。而且,芯片的应用不仅仅只是汽车行业,它几乎应用于所有产品,近到我们生活中的常用设备——微波炉,远到军事设备——国防工业,基本上现在只要是用电的东西都会涉及到芯片这个东西。目前只是在汽车行业的影响比较大,汽车工业最大的瓶颈就是芯片短缺,严重影响了生产。而且,如果中美的芯片战争没有得到一定的缓解,那么后期的话不仅是汽车产业受到影响,而且也会波及到其他产业。由此可见,芯片对于发展是多么的重要,所以发展芯片产业刻不容缓。
下面给大家盘点10家芯片龙头企业
新洁能:功率半导体芯片和器件设计龙头该公司年底或将会推出SiC 二极管系列产品,是公司未来市场发展的主要方向。其次,公司还曾是我国半导体功率器件十强企业之一,主要在半导体芯片和功率器件的研发设计及销售。其次,目前该公司的产品广泛应用于消费电子、汽车电子、5G和光伏新能源等领域,公司的未来发展有望得到进一步的提升。
观点:公司是是我国功率半导体芯片和器件设计龙头
斯达半导:IGBT里边的龙头股该公司是我国IGBT领域领军企业和唯一进入全球前十的IGBT模块供应商,其次,该公司的IGBT产品广泛应用于新能源、汽车电子、家用电器等领域,是电力行业的CPU。自成立以来。公司把市场为导向,技术为支撑,从而不断的研究出更加优秀的半导体芯片。
观点:该公司是IGBT里边的龙头股,目前,该公司的IGBT是我国产品线最集全的供应商,其次,公司的产品未来将会走向替代国产的趋势,而且加上芯片被市场炒作时,该公司是最有希望受到青睐的一个企业。
上海贝岭:电子芯片的龙头企业国内智能电表领域品种最全的集成电路供应商,计量芯片在国家电网及南方电网统招市场的出货量均排名第一。公司的当前经营模式是经过转型而来的,具有一定的核心竞争力。当前,该公司始终跟随电子市场的趋势,使得公司的电子产业得到了快速的发展,公司的电子产品在未来的估值价值有望得到进一步的提升。
观点:该公司是电子芯片的龙头企业,其次,该公司与一些知名芯片厂商之间建立起来良好的战略性关系,从而使得公司的营销网络体系得到了完善。
北方华创:半导体设备龙头企业该公司是世界级半导体设备后备军,目前,半导体相关领域产品是该公司的主要经营业务,而且公司的半导体产品的发展得益于5G的不断推进和半导体需求的不断增长,相信未来公司的业绩将会得到进一步的发展。
观点:该公司是我国半导体设备龙头企业,其中半导体设备的营收占6667%左右,是该公司目前最主要的业务和估值来源,其次,公司的部分产品成功打破了国外市场的垄断,后期有望提升市场份额。
中芯国际:芯片圆代工龙头企业世界第三的芯片先进代工,该公司主要从事集成电路芯片圆代工等业务,目前该公司的集成电路芯片圆代工在世界上占据首位。其次,随着芯片产业的不断发展,对于集成电路芯片圆代工的需求将会呈现上涨的趋势,这对于公司的发展具有很大的促进作用。
观点:该公司是我国芯片圆代工龙头企业,其次,公司旗下子公司在全球上拥有领先的集成电路芯片圆代工,是我国技术最先进和规模最大的国家。而且该公司在行业高景气中具有一定的竞争优势。
长电科技:集成电路封装测试的龙头企业世界前三的先进芯片封装,是我国集成电路封装测试的龙头企业,主要的经营业务是集成电路制造和技术服务。其次,公司在关键应用领域中拥有行业领先的半导体高端封装技术优势。
观点:作为集成电路封装测试的龙头企业,该公司通过不断的优化公司治理等,相信该公司的未来发展将会与中芯国际协同发展的前景广阔。
圣邦股份:模拟IC行业龙头中国模拟IC芯片设计龙头,该公司的主要经营业务是模拟半导体设计,其次,由于该公司拥有较强的自主研发和创新能力,因此通过多年的不断发展,公司在市场上抢占先机,不断拓展公司在市场上的份额。
观点:该公司作为模拟IC行业龙头,紧跟市场的发展趋势,不断拓展公司的业务,为公司的发展提供了一定的条件,其次,公司专注于模拟芯片的研究开发,使得公司在多个领域中取得了一定的条件。
中环股份:光伏硅片领域的龙头世界级大硅片潜力后备军,其次该公司供应光伏新能源材料在世界上具有领先的地位,半导体硅片、半导体功率等是公司当前最重要的经营业务。在光伏新能源领域中,公司重视技术创新,不断研发出新一代的电池技术,这对于该公司在市场上的竞争力得到有效的提升。
观点:该公司作为我国光伏硅片领域的龙头,在半导体产业领域中,与优秀企业进行战略性的配合,从而使自身的技术和质量控制能力得到有效的提升。其次,目前公司在逻辑芯片和存储芯片也取得了较大进展,未来公司的估值价值有望翻倍上涨。
TCL集团:显示龙头企业世界前四的半导体显示,其次,公司的主要经营业务为半导体技术以及材料。目前,公司把半导体显示以及材料作为公司的核心主业,使得公司更加有优势巩固自身在行业中的领先地位。
观点:作为显示龙头企业,公司在半导体光伏和半导体材料业务中进行一定的布局,目前布局的新赛道成效显着,从而使得公司的第二增长曲线得到成功的建造。公司自成立以来,一直沿着电子产业链逆流而上,展望未来,公司的发展前景广阔。
中微公司:半导体设备龙头该公司是世界级半导体设备的后备军,当前,该公司主要在半导体设备行业中深究发展,其次,该公司经过多年的不断发展,拥有深厚的技术积纍,而且该公司的核心竞争力强大,未来增长可期。目前,由于数码设备的不断发展,我国的泛半导体产业持续成长,从而对公司的发展奠定了一定的发展空间。
观点:作为半导体设备龙头,该公司的刻蚀设备空间巨大,其次随技术的进步,诸多新兴领域的市场规模将有望进一步扩大。
世界上制造芯片最强的国家有哪些?
中国半导体芯片龙头股排名前十的有:1、北方华创;2、中芯国际;3、兆易创新;4、卓胜微;5、紫光国微;6、韦尔股份;7、北京君正;8、华润微;9、扬杰科技;10、长电科技。
1、 北方华创。北方华创科技集团股份有限公司,简称北方华创,股票代码002371,是由北京七星华创电子股份有限公司和北京北方微电子基地设备工艺研究中心有限责任公司战略重组而成,是目前国内集成电路高端工艺装备的先进企业。北方华创主营半导体装备、真空装备、新能源锂电装备及精密元器件业务,为半导体、新能源、新材料等领域提供解决方案。公司现有四大产业制造基地,营销服务体系覆盖欧、美、亚等全球主要国家和地区。
2、 中芯国际。中芯国际集成电路制造有限公司,港交所股票代码00981,上交所科创板证券代码688981。中芯国际是世界领先的集成电路晶圆代工企业之一,也是中国内地技术最先进、配套最完善、规模最大、跨国经营的集成电路制造企业集团。
3、 兆易创新。北京兆易创新科技股份有限公司成立于2005年,是一家领先的无晶圆厂半导体公司,致力于开发先进的存储器技术和IC解决方案。2016年8月,公司在上海证券交易所成功上市,股票代码603986。在中国市场,兆易创新的SPINORFLASH市场占有率为第一,同时也是全球排名前三的供应商之一。兆易创新的触控和指纹识别芯片广泛应用在国内外知名移动终端厂商,是国内仅有的两家的可量产供货的光学指纹芯片供应商。
4、 卓胜微。江苏卓胜微电子股份有限公司成立于2012年8月10日,于2019年6月18日在深圳证券交易所创业板上市,股票简称卓胜微,股票代码300782。公司专注于射频集成电路领域的研究、开发与销售,主要向市场提供射频开关、射频低噪声放大器、射频滤波器、射频功率放大器等射频前端分立器件及各类模组产品,同时公司还对外提供低功耗蓝牙微控制器芯片。
排名第一:高通(美国)排名第二:安华高(新加坡)排名第三:联发科(中国台湾)排名第四:英伟达(美国)排名第七:台积电(中国)。
高通的基础科技赋能了整个移动生态系统,每一台3G、4G和5G智能手机中都有其发明。高通公司是全球3G、4G与5G技术研发的领先企业,已经向全球多家制造商提供技术使用授权。
涉及了世界上所有电信设备和消费电子设备的品牌。在中国,高通开展业务已逾20年,与中国生态伙伴的合作已拓展至智能手机、集成电路、物联网、大数据、软件、汽车等众多行业。
主要产品
高通的产品和服务不仅仅限于智能手机,公司的产品和业务已经拓展至可穿戴设备、移动计算、XR、汽车、物联网、智能家居、智慧城市等多个领域。
到2020年12月,超过700款采用高通骁龙5G解决方案的5G终端已经发布或正在开发中,其中包括来自众多中国终端厂商的5G产品。同时,高通公司积极拓展合作生态圈,使5G技术及应用扩展至Wi-Fi、AI、汽车、PC、XR、固定无线接入、网络设备、工业物联网等市场。
中国交建怎么样的企业?中国交建股吧601800?中国交建2021分红发放日?
目前中国交建股价接连增长,引起了不少人的主意,这只股票做的如何,值不值得投资呢,下面我来为大家解答一下。在对中国交建做一个分析之前,我把这份建筑装饰行业龙头股名单分享给各位小伙伴阅读一下,点击下方的链接就能查看:宝藏资料!建筑装饰行业龙头股一栏表 一、从公司角度来看 公司介绍:中国交通建设股份有限公司是全球领先的特大型基础设施综合服务商,主要从事交通基础设施的投资建设运营、装备制造、房地产及城市综合开发等,为客户提供投资融资、咨询规划、设计建造、管理运营一揽子解决方案和一体化服务。中国交建在香港、上海两地上市,公司盈利能力和价值创造能力在全球同行中处于领先地位。 大概分析了中国交建后,下面通过疫情之前赶上末班车,17家车企获1月融资,新能源领域热度不减
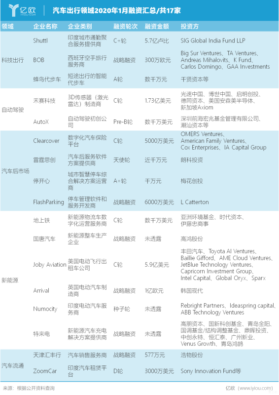
[亿欧导读]?2020年1月,共有17家业内公司更新了投融资信息,涉及到的细分领域包括:科技出行(3家)、自动驾驶(2家)、汽车后市场(4家)、新能源(6家)、汽车流通(2家)……

作者丨曾乐
编辑丨杨雅茹/张嫣
编者按:自2018年5月起,亿欧汽车持续以月为单位为大家提供汽车出行领域全产业线的体系化信息内容,每月初发布,涉及到的类目有:产业政策速递、产业投融资动态及趋势、大公司大事件等,欢迎大家关注。
为方便大家了解、回顾2020年1月汽车出行领域的创投市场,亿欧汽车整理出了当月相关企业投融资情况。据亿欧汽车统计,2020年1月,共有17家业内公司更新了投融资信息,涉及到的细分领域包括:科技出行(3家)、自动驾驶(2家)、汽车后市场(4家)、新能源(6家)、汽车流通(2家)……
本次更新的投融资消息主要来自亿欧汽车相关报道,并参考其他媒体信息,如有遗漏,欢迎补充。
春节前后,一场疫情突如其来。也或将极大程度上影响2020年经济。
资本寒冬已加速行业淘汰,疫情则进一步加大投资机构持币观望的情绪。知名投资机构经纬中国分析认为:疫情将导致一级市场融资窗口从第二季度推迟至三到四季度;企业融资周期将显著延长;此外,投资者避险情绪将会提高,严重亏损(月度亏损在收入50%以上)或者低于6个月现金流,都会成为投资交易的实质性障碍。
如今回望整个一月,这11家中国初创企业或许将感到庆幸——它们或许赶上了一趟“末班车”。在当月,据亿欧汽车统计,一共有17家全球汽车出行领域企业完成融资。
而投资风潮何时再来?谁也不知道。
012020年1月完成融资的企业及相关信息

(制表人/亿欧分析员曾乐)
若按照领域划分,新能源为本月融资热门领域,融资企业数量占全行业35.29%。其次是汽车后市场领域企业,占23.53%;再次是科技出行领域的企业,融资企业数量占全行业17.65%。此外,自动驾驶及汽车流通领域的企业,合计占比23.53%。
从融资轮次看,本月完成战略融资的企业数量最多,占融资企业总数的35.29%;其次是完成C轮、C+轮融资的企业,占融资企业总数的29.41%;再次是完成A轮、A+轮融资的企业,占融资企业总数的11.76%;此外,完成了Pre-B轮、D轮、种子轮及天使轮的企业各1家,分别均占总数的5.88%。

(制表人/亿欧分析员曾乐)
此外,从融资金额上来看,在全行业17家完成融资的企业中,美国电动飞行出租车公司JobyAviation凭借5.9亿美元C轮融资位居榜首。该轮融资完成后,JobyAviation总融资额达7.2亿美元。如今,JobyAviation正研发可垂直起降的电动空中飞行出租车。
02部分企业融资情况简介
车后服务软件方案提供商“雷霆思创”获近千万元天使轮融资
1月6日,亿欧汽车获悉,汽车后服务软件方案提供商“雷霆思创”已完成近千万元天使轮融资,本轮融资的投资方为朗科投资。雷霆思创创始人兼CEO兰霆对亿欧汽车表示,“该笔资金将主要用于公司产品后续研发以及市场投放。”
此外,兰霆对亿欧汽车透露,“雷霆思创准备开启下一轮新融资,基于目前已有的产品研发基础,未来资金用途将转向全国销售推广以及短视频自媒体营销。”截至目前,雷霆思创累计融资额已达近千万元规模。

(雷霆思创SaaS服务软件“i店”/亿欧汽车)
地上铁获数千万美元C轮融资,做新能源物流车数字化运营服务商
1月6日,新能源物流车数字化运营服务商“地上铁”宣布已完成数千万美金的C轮融资。本轮融资由亚洲环境基金领投,老股东时代资本、伊藤忠商事跟投。本轮资金将用于智能资产购置、数字化运营管理平台升级、深度服务业务拓展和创新产品研发。
资料显示,地上铁成立于2015年,从政策鼓励的“租车”刚需切入轻微型载货车市场,为各大快递物流和城配企业提供新能源物流车队租赁、销售及运营配套服务,成为新能源物流车数字化运营服务商。
禾赛科技完成1.73亿美元C轮融资,光速中国、德国博世集团联合领投
1月7日,激光雷达制造商禾赛科技宣布完成1.73亿美元C轮融资,此轮融资由光速联合德国博世集团领投,美国安森美半导体、启明创投、德同资本、新加坡Axiom等跟投。据了解,此次融资也刷新了激光雷达行业的最高单笔融资记录。
禾赛科技起源于硅谷,专注于研发和制造用于机器人和无人车的激光雷达。2018年,光速中国作为领投方参与了禾赛科技的早期融资,并在之后的轮次持续追加投资额度。目前,光速中国已是禾赛科技最大的机构投资方。
城市级智慧停车运营商停开心获千万级A+轮融资,梅花创投领投
1月10日,亿欧汽车获悉,城市级智慧停车运营商“停开心”已完成千万级A+轮融资,本轮融资由梅花创投领投。停开心创始人庄川杰对亿欧汽车表示,“此轮融资将用于加速停开心城市级项目的开展与落地项目的前期运营投入。”
此前,停开心曾获得由老鹰基金、九合创投投资的天使轮融资;由StarVC领投,盈信国富、青锐创投跟投的A轮融资。截至目前,其累计融资额已达数千万元规模。
自动驾驶公司AutoX获数千万美元Pre-B轮融资,深圳基金、潮汕资本入局
1月20日消息,自动驾驶初创公司AutoX宣布已于去年12月底完成数千万美元的Pre-B轮融资,由深圳前海宏兆基金领投,潮汕资本等基金跟投。本轮融资将主要用于在中国市场的落地运营。AutoX创始人董事长肖健雄透露,公司即将启动B轮融资。
AutoX成立于2016年,总部位于深圳,曾获得张首晟和徐小平的种子轮投资,并于2017年获得今日资本、台湾联发科的投资,之后还拿到上汽集团的战略投资。2019年4月,该公司又宣布获得由东风领投的数千万美元A3轮融资。

(AutoX自动驾驶汽车/AutoX官网)
印度汽车租赁平台Zoomcar完成3000万美元D轮融资
1月22日,据Inc42报道,印度汽车租赁平台ZoomCar已筹集3000万美元D轮融资,由SonyInnovationFund领投。据悉,该轮融资,将用于公司在技术领域、数据科学和物联网等创新领域进一步扩展业务。截至目前,该公司总共筹集了1.5亿美元融资。
资料显示,Zoomcar是一家汽车租赁公司,成立于2012年,总部位于印度班加罗尔。该公司提供自动驾驶汽车租赁服务,客户可以按照小时、天和周进行租赁。目前,Zoomcar的业务范围覆盖了45个城市,包括班加罗尔、德里、孟买、科钦和浦那等。平台总共拥有6500辆汽车和480万订阅用户,每天为300多名客户提供服务。此外,Zoomcar已与日产、丰田和雷诺等全球汽车制造商建立了合作关系。
编辑:杨雅茹/张嫣
本文来源于汽车之家车家号作者,不代表汽车之家的观点立场。
靠直播崛起的电竞,未来的出路是走向娱乐圈吗
你好,很高兴为你解答。 靠直播崛起的电竞,未来的出路是走向娱乐圈吗? 作为一个新兴的行业,电子竞技在近年不仅经历了粉丝数上的几何级数的增长,而且在社会影响力上,也开始摘掉“非主流”的帽子,真正变成了一项“竞技+娱乐”话题运动。 Newzoo对全球电竞用户增长预测 荷兰市场研究公司Newzoo近日发布的《电子竞技的全球增长》报告显示,2015年,全球电竞市场收入预计将达到2.71亿美元,同比增长43.1%;到2018年,全球电竞市场收入规模有望增至7.65亿美元。 资料显示,2015全球游戏市场规模915亿美金,美国约220亿美元,年增长约3%。中国约222亿美元,年增长约23%。中国整体游戏市拥有lGBT第三代半导体的上市公司是那个公司?
说起芯片的话,大家都知道,这是一个很重要的技术。技术含量非常的高。之前我们国家的芯片主要的话还是进口的比较多。最近两年随着科技的发展和国家大力支持,我们国内也有很多公司可以拥有IGBT第三代半导体的整套技术,可以自己上产,那么在有这些能力的上市公司有多少呢,大概是有20多家公司的话有这个能力。和技术可以做得到。
比如三安光电这家公司,就有这个能力。三安光电这家公司是国内成立最早的全色系列高亮度发光二极管外延及芯片生产厂家。一直从事半导体的研发生产和销售。
闻泰科技这个公司是,是智能终端ODM的企业龙头,也是拥有IGBT第三代半导体的研发能力,也有成熟的技术。产能一直在提升,公司对这块业务的投资也非常的大,一直在研发这块的技术。也是半导体公司的行业龙头。
台基股份公司。公司一直积极布局IGBT,固态脉冲开关及第三代半导体等前沿领域的研发,目前已经拥有很多项专利。产能也逐步上升。是中国功率半导体器件的主要制造商之一。公司产品应用于金属熔炼,工业加热,电机调速,软启动等等。以品种齐全质量可靠,服务诚信享誉和畅销全国,并且销往欧美,韩国,台湾,及东南亚国家和地区。是一家很不错的上市公司。
除了这些公司的话,也还有不少公司也是有这个能力和技术的,比如士兰微这家公司也有成熟的技术。可以生产6英寸的硅基氮化镓集成电路芯片生产线,而且还涵盖材料生长、器件研发、GaN电路研发、封装、系统应用的全技术链。 也是一家实力非常强的公司。
南大光电︱第三代半导体龙头,竟买了一个大包袱?
半导体一直就有着“工业粮食”的美称,半导体是所有电子设备的心脏。我国是半导体进口大国。进口达到了数千亿美元,所用的金额超过了石油的进口金额。为了国家经济的良好运行,摆脱受制于人的局面。我国就必须加大研发和技术创新。造出属于自己的芯片。
据数据统计,我国近几年第三代半导体布局企业超百家,国内第三代半导体投资热情空前, 未来几年内全球SiC和GaN器件市场将保持25%-40%的高增速。 第三代半导体即将迎来一波新的炒作热潮。
智光电气: 公司投资了广州粤芯半导体,该公司是目前国内第一家虚拟IDM为运营策略的12英寸芯片公司。公司生产的12英寸芯片生产线是广州地区第一条12英寸生产线,该项目是广东省重点建设项目。公司计划计划下半年将会量产该产品。
士兰微: 名副其实的芯片界扛把子,公司成立于2001年,是国家首批IDM公司之一。公司在2020年研发的12英寸特色工艺芯片生产线正式投产。公司的市场技术处于领先地位,产品线齐全。
北方华创:北方华创主营半导体装备、真空装备、新能源锂电装备及精密元器件业务,为半导体、新能源、新材料等领域提供解决方案。公司生产研发的28纳米技术集成电路已经实现量产,14纳米技术处于验证阶段,7纳米技术研发正在顺利进行。公司是目前国内集成电路高端工艺装备的先进企业。
派瑞股份: 公司的主营业务的电力半导体器件的研发,生产以及销售。经过多年的发展,公司如今已经成为该领域的龙头企业。公司在双极型器件领域,已跻身全球第一梯队。公司研制的电控和光控晶闸管投入使用,为我国达到世界顶级水平打下了基础。
三安光电 :公司是LED光电领域的龙头公司 和集成电路的黑马。公司设计研发的通信产品都已经批量出货。
露笑 科技:公司投资的第三代半导体研发项目广,其中包括了碳化层晶体生产,封膜制作,外延生产。公司投资的总规模达到了100亿元。
乾照光电 :公司与深圳市的研究院有着密切的合作。其中包括氮化钾和Micro LED。
富满电子 :主营电源管理和LED驱动芯片,同时与0PPO合作研发复化探(GaN)技术的充电器。
台基股份 :功事半导体细分市场的重要企业,国踪和研发以SiC (碳化硅)和GaN (氧化榜)为代表的第三代宏精带半导体材料和器件技术。
海特高新 :建立了国内第一条坤化家国化爆半导体晶西生产线, 目前已达氮化碳600片/月的早圆制造能力。
华灿光电 :公司蓝绿光外延材料就是GaN基材料,公司在GaN基材料制作,分析方面具有多年经验,目前制作材料的性能处于领先地位。
聚灿光电 :主要产品为GaN基高亮展盟光LED芯片及外延片,拟投资35亿元产MinMicro LED项目,生产用于Mini/Micro LED的GaN芯片。
俞哥出品,必属佳品。
央企重组再现!事关第三代半导体
屈原在他的代表作十万个为什么《天问》中问道:交错而生的阴阳宇宙,其本源与演化究竟如何?都说天有九重,又有谁去度量?(“阴阳三合,何本何化?圜则九重,孰营度之?”)。
大约2300年后,名为“天问”的中国行星探测任务启动。“天问一号”火星探测器飞向苍茫宇宙,将于明年二月抵达火星。火星当然不是终点,但是在迈向更远星空的旅途上,比如——太阳。
一、踩上风口,关于材料的美好前景
宇宙中有许多太阳(恒星),离它们越近温度就越高,辐射就越强,远远超出一二代半导体的承受极限,所以目前探测器去不了离太阳们太近的地方。因为探测器也需要芯片,因此对于半导体基础材料的要求更高。
于是,耐高温、耐高频、抗辐射又适应大功率的第三代半导体闪亮登场了。
半导体一二三代主要以材料区分:
第一代:主要用硅和锗,是目前绝大部分器件的原料;
第二代:砷化镓和磷化镓成为4G通讯设备的主流;
第三代:以氮化镓、碳化硅、氧化锌和金刚石等为代表,尤其是碳化硅和氮化镓各擅胜场。其中碳化硅耐高温耐高压,主要用于千伏级别如电动车、高铁或工业用途。氮化镓主要用于中压(约600伏)产品。虽然与硅材料有部分重叠,但良好的移动性特别适合高频率场景,所以在基站、5G通讯等场景占优。
半导体性能越来越强,对材料的要求自然水涨船高。为了能生产第三代半导体材料,上世纪60年代末,一种把金属有机化合物气化,在高温反应室里发生化学反应得到相应材料的技术——MOCVD,成为了主流技术。用于这种技术的金属有机化合物统称MO源。全世界MO源供应商有4家玩儿得最大,对岸3家我国1家。中国这家就是南大光电(300346)。其主要产品纯度都做到了6N(999999%)级,而且与许多用户有深度合作,竞争态势不错。
摘自《南大光电2020年半年报》
中国拥有世界上已探明镓储量的绝大部分,公司未来很可能成为全球三甲基镓龙头。三甲基镓是制备氮化镓的必需原料,所以三代半导体这个风口,南大光电算是踩中了。
另一方面,由于三代半导体还处于起步阶段,公司的MO源目前主要用于LED行业。LED这些年竞争不断加剧,所以公司MO源产品的毛利率有所下滑,但整体上还是不错的。
摘自《南大光电2020年半年报》
不过公司特气产品毛利下滑十分严重,这是另一个故事了……
二、有钱任性,关于收购的悲伤故事
在MOCVD技术中,MO源进入反应室需要与高纯超净特种气体,也就是高纯电子特气混合。这种气体不但重要,纯度和洁净度直接影响加工精度,而且用量很大,是用量仅次于硅片的半导体材料。公司的磷烷、砷烷气体纯净度都做到了6N级别,是国内LED行业主要的气体供应商,在电子行业也有进展,硅烷、硼烷已经准备投放市场。特气比MO源的利润丰厚很多,去年上半年公司特气产品毛利率高达6076%,简直高得不像制造业!
明星业务急转直下,源自一场有钱任性的并购。
去年8月5日,公司公告拟出资25亿收购山东飞源气体5797%的股权,溢价率高达235%!
摘自《南大光电取得飞源气体5797%股权的公告》
这个收购案的诡异之处在于飞源气体2019年7月才由山东飞源 科技 有限公司通过分立方式设立,其提交的财务文件中2017和2018年财务报告均是模拟数据,两年分别亏损03亿和02亿,2019年前7个月又亏损近千万。可以说,南大是高溢价收购了别人还没做起来的业务自己做。
公告一出,深交所发了《关注函》,连发九问要求公司说明收购的合理性。公司答得头头是道,最终于去年11月底完成了收购。
任性收购的恶果从去年底开始显现。公司各项费用飙升,利润大幅下滑,直到今年上半年仍没有改善的迹象。公司扣除非经常损益的净利润骤减8774%,经营现金流萎缩26060%,由正转负。橙哥估计,买来的这部分业务还亏着呢。
摘自《南大光电2020年半年报》
这里面要说一下的是研发费用。根据半年报,上半年公司研发投入增长40%,如果属实的话那说明公司大部分研发投入已经符合资本化条件,所以计入费用的部分不增反减,这也符合公司不断有新产品进入市场的现状。
但是飙升数倍的销售费用和管理费用告诉我们,公司的销售并不顺畅,对收购资产的整合也远没有完成。
三、结语
上半年,南大光电193nm高端光刻胶项目(可用于90-14nm技术节点集成电路制造)顺利投产并开始进行客户验证。公司另一高端材料ALD前驱体也具备量产能力并实现小规模销售。近日,公司公告收购杜邦公司19项新型硅前驱体技术资产包,继续增厚技术储备。综合来看,南大光电基础不错,核心产品有积淀,新业务发展也不错。但是一次任性的收购无异于给自己买了一个大包袱,何时卸下这副重担,年报或许有答案。
注:本文不构成投资建议,股市有风险,投资需谨慎,没有买卖就没有伤害。
不久将来有望翻数倍的3大第三代半导体龙头
继凤凰光学整合中电科旗下两家半导体材料公司后,中电科又一重组方案揭开面纱。
昨日,中瓷电子发布公告拟筹划以发行A股股份的方式购买中电科13所GaN通信基站射频芯片业务,以及中电科13所等股东持有的河北博威集成电路有限公司和北京国联万众半导体 科技 有限公司的部分股权或全部股权。天眼查信息显示,中电科13所为中瓷电子的控股股东,持股比例4968%。
中电科13所(河北半导体研究所),1956年始建于北京,1963年迁至河北石家庄,是我国规模较大、技术力量雄厚、专业结构配套齐全的创新型、综合性半导体核心电子器件骨干研究单位,研发微电子、光电子、MEMS、半导体高端传感器、光机电集成微系统五大技术领域和电子封装、材料和计量检测等基础支撑领域。
在过去的50年里,河北半导体研究所在半导体领域先后创造了36项国内第一,如中国第一只晶体管(1957年)、第一块硅集成电路(1965年)、第一块砷化镓集成电路(1982年)、第一只半导体激光器(1983年)……取得了无数项科研成果。
中电科13所亦为博威公司和国联万众的控股股东,分别持有其8416%和4483%的股份。
标的之一的国联万众主要从事第三代半导体芯片、器件制造和第三代半导体 科技 服务工作。公司研发生产的SiC二极管产品已投入市场,拥有几十家稳定的客户,MOSFET已开发出样品,开始为比亚迪等公司提供样品试用,致力于成为国内领先的SiC电力电子芯片供应商。
另一家公司博威集成主要从事微波射频混合集成电路及晶振电路的研发和生产,产品覆盖功率放大器、振荡器、放大器、滤波器等系列,以及MMIC有源/无源电路。
资料显示,中瓷电子主营业务为电子陶瓷系列产品研发、生产和销售,产品广泛应用于光通信、无线通信、消费电子、 汽车 电子等领域。据其财报显示,中瓷电子2021年前三季度营业收入为796亿元,同比增长3127%;归属上市公司股东净利润为998912万元,同比增长2447%。
(文:化合物半导体市场 Matt整理)
最正宗的第三代半导体概念股
国内IGBT领域领军企业
主要从事以IGBT为主的功率半导体芯片和模块的设计、研发和生产。不仅在IGBT 模块有着深厚的积累。还在上游芯片部分实现了重大技术突破。
从技术面上当下回踩20日线后强势拉起,走势上属强势,当下资金承接盘力度良好,近期经过7个工作日的调整后一根金针探底拉起,当下整体情绪上,承接力度强势,若明日再度拉升,则将再度呈现金叉,当下经过短期的获利盘出逃,风险以规避部分,后续还看成交量能上是否能跟上,若不出现放量杀跌,短期将沿趋势运行。
国内半导体硅片领先企业
公司就是国内一家核心的大硅片企业,公司接近七成的收入都是来自于硅片业务,一年硅片产量就高达500万片以上。
从技术上看,当下走势属于个人比较喜欢的一种走势,当下前期完成底部筹码的吸筹后,开启本波行情,当下中间经过一段时间的获利盘出逃后,筹码交换后,再度拉起。当下510日线开口拐头向上,且当下成交量上呈现缩量回踩放量拉升,当下走势 健康 ,后续还看资金承接力度,不出现恐慌盘下,趋势将延续。
公司主要是做功率芯片分立器件和led,其中就有包括igbt,把握了芯片设计制造和封装测试全产业环节。
技术面上看,近期经过一波冲高后,留下一根 放量大阴线,资金出逃意愿明显,目前短期上看上看在小箱体内波动,当下支撑位位于54附近,后续若有效站稳20日线上方,经过3,5个工作日调整 后再度 上行,将是一个比较好的选择,后续若跌破54强支撑,则将再度寻找下一支撑点
( )龙头
原因:( )
双良节能:受资本追捧的背后是第三代半导体产业的布局
最正宗的第三代半导体概念股有以下几种:
1、三安光电600703:第三代半导体龙头。2020年实现营业收入8454亿元,同比增长1332%;归属于上市公司股东的净利润1016亿元,同比增长-2173%;归属于上市公司股东的扣除非经常性损益的净利润293亿元,同比增长-5749%。公司产品主要包含LED芯片、LED特殊应用和第二代、第三代半导体芯片,主要应用于照明、显示、背光、农业、医疗、微波射频、激光通讯、功率器件、光通讯、感应传感等领域。
2、闻泰科技600745:第三代半导体龙头。2020年实现营业收入5171亿元,同比增长2436%;归属于上市公司股东的净利润2415亿元,同比增长9268%;归属于上市公司股东的扣除非经常性损益的净利润2113亿元,同比增长9113%。A股优质稀缺半导体资产,ODM(原始设计制造)和分立器件、逻辑器件、MOSFET等细分领域主流供应商;子公司安世半导是全球第三大半导体厂商,未来计划大力发展第三代半导体及封装业务。
3、扬杰科技300373:第三代半导体龙头。2020年实现营业收入2617亿元,同比增长3039%;归属于上市公司股东的净利润378亿元,同比增长7571%。A股稀缺的专注于功率半导体的IDM优质企业,具有高端产品和客户布局,受益汽车电子化;成功研制出超薄大功率集成电路封装产品,并实现量产;已在储备8寸品圆相关技术;已在第三代半导体领域投入平台建设。
4、赛微电子300456:第三代半导体龙头。2020年实现营业收入765亿元,同比增长655%;归属于上市公司股东的净利润201亿元,同比增长-9097%。涉及第三代半导体业务,主要包括GaN(氮化镓)材料的生长与器件的设计。
5、聚灿光电300708:第三代半导体龙头。2020年实现营业收入1407亿元,同比增长2305%;归属于上市公司股东的净利润2137万元,同比增长16245%;归属于上市公司股东的扣除非经常性损益的净利润-6498万元。第三代半导体概念股其他的还有:派瑞股份、海能实业、欣锐科技、富满微、江丰电子、圣邦股份、民德电子、光莆股份、捷捷微电等。
目前,第三代半导体相比一代、二代材料相对比较优异,另外第三代半导体与国外差距相对较小,所以国家希望把三代半导体提到十四五战略的高度,同时市场有观点认为,第三代半导体有望成为我国半导体产业发展弯道超车机会。
近期,A股上市公司双良节能系统股份有限公司(股票简称:双良节能,股票代码:600481)子公司双良新能源与卓远半导体就“集成电路级大尺寸高性能单晶硅的生长智能装备技术的开发合作”、“第三代半导体碳化硅晶体批量生产项目的量产化技术合作”签署战略合作协议。
据披露,双良新能源与卓远半导体此次强强联合,旨在以国家大力发展半导体产业、地方产业创新升级为契机,通过战略合作实现双方优势互补,填补国内大尺寸单晶硅生产设备领域空白,并推动第三代半导体碳化硅(SiC)晶体量产化,实现国内半导体产业在高端装备制造领域自主化取得新突破。
从公司A股市场表现来看,双良节能的股价自9月16日时开始强势拉升,并连续4个交易日出现涨停,其中9月21日更是以一字板涨停开盘。截至当日收盘,双良节能每股收报494元,公司总市值为8064亿。
据览富 财经 网了解,双良节能主要业务分为节能节水系统,包括:溴化锂制冷机(热泵)、电制冷机组、换热器、空冷器系统等;新能源系统,包括多晶硅还原炉等。
公司拥有世界领先的溴化锂吸收式冷(温)水机组研发制造基地、空冷钢结构塔研发制造基地,以及大单炉产量的多晶硅还原炉制造基地。公司拥有溴冷机行业国家认定全性能测试台、空冷行业领先的环境实验室、大型1000MW 级空冷岛单元热态试验装置。
同时,双良节能还制造交付过业内单体制热量排前列的电站冷凝热回收热泵机组、大型联合循环电站空冷项目—西门子埃及联合循环空冷岛、全球单体领先炉型的多晶硅还原炉等,显著提升规模优势。
公司为客户量身定制包括余热利用、节水、智慧运维等系统解决方案,溴化锂制冷机(热泵)、空分压缩机级间冷却器、钢结构间接空冷塔、多晶硅还原炉始终在行业中占据领先地位。
另外,双良节能还拥有专利申请数量超过600项,主编和参编了《蒸汽和热水型溴化锂吸收式冷水机组》、《钢结构 间接空冷塔塔体施工质量验收规范》、《钢结构间冷塔技术规范》等一系列国家、行业和企业标准。
目前,双良节能在我国工业领域最高奖项“中国工业大奖”评比中折桂,还获得江苏省唯一的国家服务型制造示范企业殊荣,成功入选江苏省“自主工业品牌五十强”,成为节能环保行业的标杆。






