国美广东门店已经全部关闭,目前该企业经营现状如何?
国美电器现在状况
国美电器现在状况是已被申请破产清算。
国美零售在二级市场表现萎靡不振已有多年,这家曾经的明星企业,最近10年的高光时刻,当属2021年2月,出狱8个月的黄光裕重返国美之时。
值得注意的是,在国美零售股价创十年新高的前几日,低调归来已有8个月的黄光裕面向管理层团队吹响战斗号角,“力争用未来18个月时间,使国美恢复原有市场地位。”然而现实是残酷的,外界所期待的一代枭雄东山再起的戏码,并未上演。
国美也曾冠绝群雄,是最早一批入局电商赛道的玩家之一,起步淘宝和京东还要早,但如今,国美已经被淘宝和京东远远甩在了身后。随着拼多多和抖音电商的崛起,电商战事仍在愈演愈烈,但在新一轮电商巨头的排位赛中,昔日巨头国美却成了旁观者。

国美电器简介:
国美零售控股有限公司成立于1987年元月一日,是中国领先的连锁零售企业,目前在国内600多个城市经营2400家门店,拥有“国美”、“大中”、“永乐”、“黑天鹅”、“北方电器”等多个全国性和地方性零售连锁品牌。
并形成实体店、国美APP、社交电商—国美美店“三端合一”、线上线下融合的多元化零售渠道,是中国企业500强、2018中国民营企业500强、亚洲品牌500强企业。2004年,国美在香港联交所上市,股票代码00493,HK。
国美被曝停发员工工资,只会给员工上社保,公司的经营出现了什么问题?
国美被曝停发员工工资,只会给员工上社保,公司的经营出现问题:
1、国美被曝停发员工工资的这一个新闻被冲上了头条。其实类似这样的传闻已经是屡见不鲜了,国美只会给员工上社保,而不给员工发工资,曾经是零受伤的巨头,现在却遭到了这样的困境。员工甚至还需要被迫签订承诺函,要求同意延发工资,与公司一起共度难关。这不是变相的逼人离职吗?其实从去年年底开始,员工的人数已经减少了很多。其实正常营业的店面已经不到500家了,很多零售商店都已经关门。国美的门店收缩之后,营业额进行了疯狂的下降。

2、供应商也相继失去了耐心。我们也因为拖欠贷款,因此长期与之合作的惠而浦因他未能够按时还款而拒绝与之合作。美的也测出了与国美的合作,更多的供应商都没有能够及时获得货款,而与之切断了合作的关系。政府已于8月份的时候介入调查。在前三季度的销售额当中,同比下降了35%左右。南京的辉煌已经落幕,现在是举步维艰。国美错过了互联网的辉煌时期。曾经的国美是家电之王,现在的国美已经没有了当初的闪光。国美内有权争夺,外有强敌,在这种情况下如果还想做把对手打倒的美梦,那是不可能的。股市上的价格也间接反映出国美现在的困顿。

3、律师们表示延缓或者暂缓发公司,这种条件应该是双方平等的,而不能是命令式的。如果是单方面决定,这个承诺函在法律上是不能够被认定为有效的。公司的员工有权保护自己的权益。接连的坏消息也是国美的陷入了危机,公司的经营困难以及申请公积金缓交,可见美是真的没钱了。

家电行业现状分析
在家电消费渐趋饱和的大背景下,新冠肺炎疫情加大了对家电市场的冲击。进入“十四五”,家电行业将全面面临传统家电产品消费量增长缓慢的压力。同时,居民收入水平提高、城镇化快速发展仍是主要趋势。人们对美好生活的向往,对高品质、健康化、智能化、绿色化等消费升级需求,将助推家电产品结构升级。
家电消费渐趋饱和,疫情加大了对家电市场的冲击
2020年,我国家电市场零售额规模为8333亿元,同比下降6.5%,跌幅高于我国社会消费品平均水平2.6个百分点。这是继2019年以来,我国家电市场持续下挫的第二年,降幅比2019年扩大2.68个百分点。在家电消费渐趋饱和的大背景下,新冠肺炎疫情加大了对家电市场的冲击。

2020年,在一季度行业运行形势严峻情况下,家电行业企业营业收入自2020年4月以来持续好转,基本弥补了第一季度的损失。2020年后半年,中国家电行业稳步恢复,据工信部消费品工业司数据,2020年全国家用电器行业营业收入为14811.3亿元,同比下降1.1%

疫情加速各类家电零售向线上转移
疫情改变了传统的消费模式,流量向线上进一步集中,家电企业纷纷加大拓展线上渠道。在家电线下需求缓慢恢复的背景下,龙头企业更为积极主动的拥抱线上渠道,2020年家电产品消费也整体由线下零售向线上转移。
从各类家电产品来看,2020年彩电、冰箱、洗衣机等线上零售占比已超过60%,小家电对线上渠道依赖程度更高,从具体的品类来看,吸尘器、净化器电饭煲等众多小家电对线上渠道依赖程度已经超过了线下渠道。其中吸尘器线上零售量已占总零售量的90%以上。这说明家电市场已经适应疫情并孵化出新的供需结构。

消费刺激政策逐步出台,促进家电需求进一步复苏
在消费刺激政策带动下,市场将逐渐得到修复。除2021年1月商务部提到的促进汽车、家具、家电等重点商品消费的政策措施之外,2021年4月,广东也开始重启“家电下乡”,将安排5.8亿元支持此次行动,以企业和政府补贴各5%的力度,推动农村消费提质升级。从消费支持力度上来看,虽然不及2009年,但整体对消费信心的恢复是有明显的促进作用。国内家电零售端市场也有望在政策的引导下,逐渐被激活。截至目前我国家电行业相关政策及规划如下;

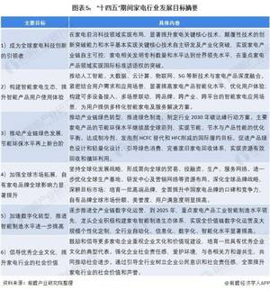
2021年5月,家电协会发布《中国家用电器工业“十四五”发展指导意见》,提出中国家电工业需要立足新发展阶段,贯彻新发展理念,构建新发展格局,坚持创新驱动发展,推进效率、质量和品牌升级,全面提升中国家电工业的全球竞争力。“十四五”期间,家电行业总体发展目标如下:

疫情对市场的改变不只是消费的缩减,还有对商业和产品形态的变化。在家电市场,产品结构调整呈现加速趋势,体现出对丰富功能产品、细分功能产品、高端产品的热情,消费升级与家电业转型同步加速。
随着收入提升,家电产品结构调整加速,消费者需求的多样化使家电行业重新审视产品与需求、销售与利润之间的关系,以推出适应当下消费者多样化需求的产品。
—— 更多数据请参考前瞻产业研究院《中国家电行业深度调研与投资战略规划分析报告》
停发工资、黄光裕套现近10亿!国美到底怎么了?
国美曾经辉煌夺目,是当时实体经济的巅峰企业。然而,随着互联网时代的到来,扼杀了国美继续做大做强的命运。由于没有及时转型,国美肥胖臃肿的身躯受到网络经济的冲击,正在分崩离析。
为什么国美在近几年迅速衰落?
现代社会的生活节奏越来越快,尤其是90后、00后成为主要消费群体后,逛商场购买家电的时间越来越少。而且通常可以隔天甚至当天送达,直到现在线下门店都没有任何优势,经营的网点种类也逐渐增多。以传统商业模式起家的国美电器也被时代所淘汰。尽管国美很早就注意到了这一趋势,也尽力改变自己的传统经营模式。但可惜的是已经为时已晚。
国美的衰落意味着什么?
意味着国内实体经济的衰落。目前,面对长期疫情的笼罩,国内的实体经济也遭受到了沉重的打击,国内老百姓的钱包也不再充裕,都过着艰难的生活,国美电器的艰辛可想而知。可以想象,如果今后拖欠工资或临时裁员成为各个企业家常便饭,那么企业的到后面的情况不会变好,只会更糟,因此,无论是企业还是普通人,都面临着巨大的不确定性困境。
企业拖欠工资该怎么办?
根据《劳动合同法》,用人单位必须按照劳动合同和国家规定,按时足额支付劳动工资。必须在规定的时间支付工资。那么,如果公司不想发工资,员工应该怎么办?根据《劳动合同法》的相关规定,第38条规定“劳动者可以单方面解除劳动合同”,明确规定用人单位不按时足额支付劳动工资的,可以单方面终止合同雇佣合同。注意这种解雇方式是强制解雇,因为公司违法,员工不得不辞职。
黄光裕被曝言语侮辱讨薪员工,现场发生肢体冲突,国美还有救吗?
我觉得国美没救了,因为现阶段市场已经没有国美存续的空间了。

黄光裕被曝言语侮辱讨薪员工,现场发生肢体冲突!
日前,一段国美员工集体讨薪的视频引发网络热议,有媒体报道称国美创始人黄光裕被近百名员工围在办公室内,黄光裕在与员工谈判过程中出言侮辱讨薪的员工,表示员工不要脸,这导致其保安与多名员工发生肢体冲突,随后警方进行了调解,事情才告一段落。但也有报道称黄光裕并没有现身讨薪现场,侮辱员工状况并不存在。
该次讨薪事件在网络上引发热议,有网友表示公司拖欠员工薪资本就不对,但员工维权也应通过合法途径。

我觉得现在的国美已经没救了,因为市场已经没有国美的空间存在了。
作为曾经辉煌一时的企业,国美已经错过了电商行业发展的黄金十年。现阶段的电商行业基本上已经处于饱和状态,各大电商平台已经基本将所有市场资源瓜分殆尽,而国美现阶段则是处于业绩和债务双重危机下。
从业绩方面来看,国美零售年内半年报数据,显示公司净亏损高达29.7亿。黄光裕对于国美进行的各项改革及推出的各类业务,基本都以失败告终,并没有给国美带来好的业绩收入,甚至带来了巨额亏损和债务给国美财务状况造成了更大压力。从债务方面来看,公司总负债规模截至年终就已经高达585.67亿元,而在一年内需要归还的各类借款数额高达247.8亿,可是国美公司现金及等价物仅24亿,这意味着国美会有大量债务逾期状况出现。另外,黄光裕夫妇持续减持套现的行为让资本及消费者对国美愈发失去信心。
国美现阶段内部经营状况极其糟糕,外部又没有可供其恢复扩展业务的市场空间。虽然黄光裕看起来好像还没有放弃,但我觉得现在的国美确实是没救了。

国美已经开始拖欠员工工资,而这代表着国美未来将面临相当多的法务问题。在内忧外患状况之下,想要绝地翻盘的可能性实在是太低了。









