API云市场是什么?它是否是智能办公的未来?
什么叫云计算,未来发现前景如何?
云计算概念相对于传统模式而言,简单来说就是经过网络方式灵活的获取所需的计算、存储等虚拟化出来的资源,按使用量计费,特点是动态和易扩展。
面对高速发展的广阔市场,掌握云计算技术的人才已供不应求。作为云计算工程师,一般会选择入职阿里云,腾讯云、百度云这类专门做云计算服务的公司,或者入职银行、金融以及其他传统行业企业,为这些企业建立和管理私有云。
3-5年之后,就可以向云计算架构师、云计算开发工程师方向努力,此时无论是技术能力还是工资水平都会更上一层楼。云计算工程师入职薪资平均在10000+,成熟之后平均可达到20000+。北京云计算工程师平均工资:¥21320/月,取自550份样本,增长12%(统计来自职友集)。

云计算架构师、云计算开发工程师架构师平均薪资则可达30000-50000+。北京云计算架构师平均工资:¥32800/月,取自105份样本(统计来自职友集)。而且,30岁以上还能广泛就职并发展的IT行业内,云计算排名前3。其在业界更高更远的发展空间,自然是不言而喻。

云计算岗位的代码量也不多,写程序主要是为了帮助自己或团队提升工作效率。如果云计算一个程序的代码量相当于写一首诗,那么纯开发程序的代码量相当于写一篇论文。所以,云计算工程师和架构师,相较同等薪酬的开发工程师而言,工作强度更低。
云计算未来的发展前途及方向?
根据《云计算发展白皮书(2020)》,未来十年,云计算仍将迎来下一个黄金十年,进入普惠发展期。一是随着新基建的推进,云计算将加快应用落地进程,在互联网、政务、金融、交通、物流、教育等不同领域实现快速发展。二是全球数字经济背景下,云计算成为企业数字化转型的必然选择,企业上云进程将进一步加速。三是新冠肺炎疫情的出现,加速了远程办公、在线教育等SaaS服务落地,推动云计算产业快速发展。云计算产业发展的6大趋势如下:
趋势1:云技术从粗放向精细转型
“云技术从粗放向精细转型,技术体系日臻成熟。”
随着云原生的容器、微服务、无服务器等技术,越来越靠近应用层,资源调度的颗粒性、业务耦合性、管理效率和效能利用率都得到了极大提高。
在企业数字化转型中,数字中台发挥非常重要的作用,云原生恰恰是数字中台的“底座”,可以说数字中台是利用云原生技术精细化落地的最佳实践。同时,随着云原生的发展越来越精细化,原生云安全需求也越来越“细”。
趋势2:云需求从IaaS向SaaS上移
“目前,国内SaaS服务较国外相比存在3-5年差距,但是正是因为有差距,同时加上疫情的‘驱动’,国内市场蓄势待发。”从这几年企业上云的情况也能够发现一些“端倪”:尽管目前国内没有SaaS独角兽企业,但是企业上云中,很多行业客户因为对于基础IT不是特别熟悉,因而更多会选择和行业相关的SaaS服务,国内细分行业SaaS市场需求旺盛。
新冠肺炎疫情发生后,越来越多的企业养成了使用线上应用的习惯,比如疫情防控、在线教育,视频会议等都是SaaS服务,因而在后疫情时代,SaaS将通过增加客户粘性和专业性提升用使用率。
“同时,SaaS、IaaS和ISV服务商三方将深度合作,形成优势互补,打通产业链上下游,共建繁荣、和谐的SaaS服务生态。”
“未来,企业级SaaS服务向行业化、平台化、智能化发展。”
趋势3:云架构从中心向边缘延伸
“随着边缘计算的发展,分布式云已经成为云计算的新形态,边缘侧布局也成为重点。”
分布式云根据部署位置不同,规模大小不同,服务能力强弱等要素,可以分为中心云、区域云和边缘云,三者形成的云边协同平台可以更加开放地为各大行业赋能。目前电信运营商都在利用5G基站,布局分布式的架构。未来,增加云边协同的能力,以及边缘侧赋能的能力,将为行业发展云计算带来更多红利。
尽管电信服务商和互联网服务商在云边协同上的布局路径有所不同,但是最终都将为行业带来算力红利。从具体的行业上看,大媒体行业首先受益于分布式云的发展,而在工业、交通、农业三大行业,云边协同也将发挥重要作用。比如:云边协同将实现传统工业与信息化的融合,云边协同将帮助传统农业向数字化、智能化、网络化转型,云边协同助力传统交通向智慧交通转型等。
“云边协同,促使云计算为各行业各的赋能更加具备普惠性,将算力延伸到边缘侧。”
趋势4:云安全从外部向原生转变
“原生云安全推动安全与云深度融合。”
与以往相比,原生云安全平台将安全能力逐步从生产向开发和测试等环节延伸,融入从设计到运营的整个过程中,向用户交付更安全的云服务,而原生云安全产品,则是由原来的外挂逐渐转为内嵌,更多地发挥云平台的数据价值,进行安全态势感知、云访问安全代理等。
趋势5:云应用从互联网向行业生产渗透
“数字化转型推动云应用从互联网向行业生产渗透,传统信息基础设施亟待升级为数字基础设施。”
信通院调研显示,云应用日趋广泛,并且正在从消费互联网向产业互联网渗透。
然而需要看到的是,目前在传统行业,传统信息基础设施真正实现数字化并不多。栗蔚认为,主要原因有两个:一是技术架构存在痛点,比如,跨平台异构环境的数据难打通,高并发、不可预测访问需求承载力有限,上层应用敏捷化的交付需求难支撑等;二个是IT管理存在痛点,比如,多场景多层次的IT服务需求难实现,IT管理和服务各要素(技术、平台、流程、管理、组织架构、运营体系)能力水平不齐等。
为了应对上述痛点,目前业界加速推进企业技术架构迭代升级,促进传统数字化转型。同时,云化管理平台的作用也日渐凸显。栗蔚介绍,在这一背景下,信通院即将推出企业数字基础设施云化管理和服务运营能力成熟度模型(IOMM),从服务产品化、能力平台化、管理精益化、运营体系化、数据价值化等六个方面,为企业数字化转型的数字基础设施能力“把脉”。
趋势6:云定位既是基础资源也是基建操作系统
“新基建促使云的定位从基础资源向基建操作系统扩展。”
以往,业界更多认为云计算就是虚拟化资源,然而在新基建框架中,云计算越来越多扮演基建管理调度的角色,是承上启下的重要平台,全面提升网络和算力的能力。
发改委对于新基建概念的定义包括三个方面:融合基础设施、信息基础设施、创新基础设施。其中,信息基础设施又包括算力基础设施、新技术基础设施、网络基础设施,云计算是新技术基础设施中的一个环节。
“如果将信息基础设施看作是一台计算机,那么云计算就是这台计算机的操作系统。”云计算作为信息基础设施一部分,不仅提供虚拟化资源,并且以云原生为技术体系,构建面向全域数据高速互联与算力的全覆盖的整体架构,全面提升网络和算力能力水平。
云办公是什么?
云办公(Cloud office ),《著云台》的分析师团队结合云发展的理念总结认为,是指基于云计算应用模式的办公平台服务。在云平台上,所有的办公设备,办公咨询策划服务商,设备制造商,行业协会,管理机构,行业媒体,法律结构等都集中云整合成资源池,各个资源相互展示和互动,按需交流,达成意向,从而降低成本,提高效率。 广义上的云办公指将政企办公完全建立在云计算技术基础上,从而实现三个目标:第一,降低办公成本;第二,提高办公效率;第三,低碳减排。[1] 狭义上的云办公指以“办公文档”为中心,为政企提供文档编辑、存储、协作、沟通、移动办公、工作流程等云端SaaS服务。云办公作为IT业界的发展方向,正在云办公是什么意思?
广义上的云办公指将政企办公完全建立在云计算技术基础上,从而实现三个目标:第一,降低办公成本;第二,提高办公效率;第三,低碳减排。 狭义上的云办公指以“办公文档”为中心,为政企提供文档编辑、存储、协作、沟通、移动办公、工作流程等云端SaaS服务。云办公作为IT业界的发展方向,正在逐渐形成其独特的产业链与生态圈,并有别于传统办公软件市场。 原理 云办公的原理是把传统的办公软件以瘦客户端(Thin Client)或智能客户端(Smart Client)的形式运行在网络浏览器中,从而达到轻量化目的。随着云办公技术的不断发展,现今世界顶级的云办公应用,不但对传统办公文档格式具有很强的兼容性,更展现了前所移动办公为什么这么受欢迎?它的市场到底有多大?
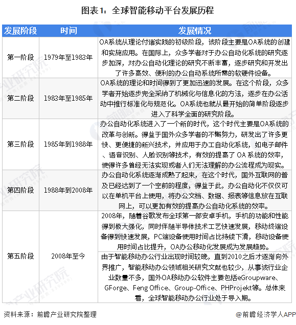
一、全球智能移动办公行业发展历经5阶段
智能移动办公平台是办公自动化系统(亦称OA办公系统)功能的应用延伸,随着移动互联网、云计算、智能手机、智能AI等新兴技术行业快速发展,办公协同趋势更加明显,智能化自动化办公逐渐向移动化方向发展,智能移动办公应运而生。
从上世纪七十年代初开始,国外开始大力研究办公自动化系统,随着大规模集成电路、以及信息化建设的高速发展,关于办公自动化系统的理念和实施也发生了日新月异的变化。办公自动化又可以称为办公室自动化,随着技术的进步越来越无法满足人们对日常办公的便利化的需求,欧美等发达国家在本国内首先大力推广OA系统,将OA系统从理论付诸实践,最后获得一系列优秀的成果。
OA办公向智能化移动办公的发展共经历五个阶段:

二、2019年全球移动办公人数约达7.2亿

其中,美国移动办公的渗透率较高。从远程办公人数来看,2007年美国远程办公人数便达到了3000万人而我国2005年仅有180万名远程办公员工,而到2014年,这一数据上升到360万,2018年据估算也仅490万人,与美国有较大的差距。考虑到中国更大的人口基数,渗透率差距更大,因此中国远程办公市场仍有较大的发展空间。
三、国际巨头专注打造企业级远程办公平台
随着移动办公产品功能不断增强,其应用场景也日渐多元化。目前,根据需求场景的不同,市场上移动办公产品可分为即时通讯(IM)、协同文档、任务管理、视频会议及客户管理、合同管理、员工培训等多种类型均需要对应的协同功能。
其中,国际巨头如Zoom、Slack、思科等,由于发展起步早,提供SaaS服务模式,专注打造企业级远程办公平台。
四、全球智能移动办公市场趋势
1、远程办公将越发流行
随着互联网技术的发展、移动办公软件的兴起、虚拟现实技术的发展,远程办公已经成为一种工作方式。根据美国Buffer公司的调查数据,有43%的美国上班族都表示,自己已经开始远程办公(或者至少有远程办公的经历)。其中,有90%的人都表示,他们都还将继续选择远程办公的工作方式。据统计,远程办公人员大都拥有大学文凭,平均年龄为49岁,平均薪水为
5.8万美元,四分之三的远程工作者每年收入超过6.5万美元。据新泽西理工学院在线MBA项目调查统计的最新数据,近来美国远程办公人数比例进一步提升,现在已占到职工总数的48%,其中5300万为自由职业者,他们每年为美国经济贡献7150亿美元。
2、移动办公人数将越来越多
德必集团总裁贾波此前曾公开表示,在2001年的时候,全球的移动办公者的人数是3.75亿,到了2016年全球移动办公者的人数是6.45亿,复合增速为3.68%,2018年全球移动办公的人数接近7亿。未来随着移动办公概念的普及,以及企业对移动办公需求的增长,移动办公人数规模将会越来越大。
3、2025年全球移动办公人数或将近9亿
根据2001-2016年移动办公人数复合增速,结合当前全球移动办公人数规模,前瞻预测到2025年,全球移动智能办公用户使用人数将达到8.7亿人,移动办公将成为全球办公的趋势,市场前景较好。

以上数据来源于前瞻产业研究院《中国智能移动办公行业市场前瞻与投资战略规划分析报告》。










