铭普光磁在研项目包括硅光集成项目,该公司发展前景如何?
如何分析一个项目的发展前景
如何分析一个项目的发展前景
如何分析一个项目的发展前景,我们在一个公司工作,最重要的其实不是这个公司能给你多好的待遇,而是它的发展前景,这个项目能否做起来也是看它的发展前景,那么如何分析一个项目的发展前景
如何分析一个项目的发展前景1
一共9个问题,空白地方写的内容是对这9个问题的释义。
1、目标客户的问题
这是最核心的,用户的需求在哪?也就是痛点。一般而言,人的痛点解决都是围绕迎合本性解决的。人性最难抵抗:傲慢、贪婪、色欲、嫉妒、暴食、愤怒及怠惰。比如,很多会员制度就是迎合贪婪,让人无法拒绝。
按照马斯洛的需求理论,痛点也是能够对应到需求中的。这个时候就能够清晰了解到,这个产品是基于哪些维度解决问题的。
2、客户群体分类
实际上,产品的用户都是比较细分的一个群体。而从公司的角度来讲,资源有限不可能满足所有用户的需求,所有清晰的定位用户细分。能够更好地让你服务好目标用户群体,同时在初创阶段良好的种子用户群体也能够帮你快速发展。
3、独特卖点
产品存在能够销售是价值体现。独特的卖点就是最核心的价值,如何将产品组合出独特价值与对手竞争是需要在最开始就要定位的。而独特卖点就是在了解完用户需求、用户群体之后基于以上两点结合你拥有的优势和资源做出的定位。
4、解决方案
解决方案就是围绕需要要做的工作,如何把需求解决同时能够分析出产品差异点。解决方案是产品迭代导航,因为需求是一直存在的,而且需求和解决之间是一个平衡,不可能全部解决。只能不断地升级迭代产品,始终围绕核心用户群体。
5、渠道
实际上,实体行业受制最大的就是渠道。而渠道建立和维护也是最耗费资源的,好在移动互联网,人们能够轻松通过手机发生和商家的连接。本质上来说,现在的商业早已经不区分线上和线下。都是互相融合互补 。
涉及到具体比如关于活动促销,可以看之前的内容。
6、关键指标
指标能够帮助你聚焦目标。实际上指标就是对总目标的分解,所以设置合理的关键指标非常重要。一般按照时间节点、发展阶段、规模设置关键指标。
7、门槛优势
好的商业模式肯定是有壁垒的,虽然壁垒建造需要时间和资源。但是一般情况下通过基于人群需求的`产品重构,也是能建立壁垒的。比如产品的功能组合、重新组合出让消费者难以直接和对手对比的产品。
只要有了门槛,就需要不断地投入维护加高门槛。所以要适当拿出一部分利润投入到门槛里边。这也是为什么大公司要每年研发费用非常高的原因之一。
8、成本分析
成本核算实际上是复盘的指标,核算成本的维度越多,越细致。你了解到的信息越全面,这就不会出现感觉现金流挺多,最后年底算账还亏损。但是亏到哪里好像不知道,那么很有可能第二年继续。
行业快速增长的时候问题都是被掩盖住的,当竞争激烈的时候。会将掩盖的问题都凸显出来。这也是为什么越来越多人说生意不好做了,本质是上需要关注的指标或者维度越来越多了。认知模型还没有更新建立起来。
9、收入分析
最后一个就是关于对收入的分析,收入分析和成本分析最大的区别是。收入分析能够让你对未来有一个清晰的认识,比如知道了现阶段主要赢利点,那么在下个阶段当公司规模发展的时候会不会出现新的赢利点。需要提前做什么?
如何分析一个项目的发展前景2
1、一个行业中长期来看会往哪个方向走(forward-looking)
比如金属采矿行业铝:国外市场供需慢慢平衡,国内大部分区域继续供应过剩,价格影响;铜:中期来看供应过剩,对于部分效率低的采矿企业,价格或低于cash cost,同时就要看国家的政策大方向,这个行业所处的大环境,中国是一个政策市,很多好的行业都是靠政府去推动的,所以我们看一个行业,一定不会抛开这个行业所处的政策环境。
"站在风口浪尖上,猪都会飞。"就是这个道理。
具体:多关注国家发改委官网、国家产业政策网站、人民网、各财经网站,了解国家的一些产业政策。
2、识别出这个行业的关键风险和成功的驱动因素:
比如矿企:市场价格风险,成本风险,对冲风险,高资本支出,政治风险,流动性风险等
再比如石油与天然气:政治风险,泄露风险,变差的fiscal terms,大宗商品价格波动性,特殊事件,环保,项目风险(油砂,深水),高度资本密集性和周期性
3、这个行业成功的企业和失败的企业大概都有哪些,为什么?
完全不想大方向,说明态度有问题。大部分的行业都会经历起步、成长、繁荣、稳定、衰落等几个发展阶段。很少有行业能够长久不衰。快速成长期和繁荣期是一个行业黄金时期。
还有一点就是见过一些银行的初级分析师,连某些行业上下游都没分清楚呢就开始动笔分析了(某些大宗商品行业),搞笑么?多少想一想,了解一下这个行业的大概情况,起码搞清楚是驴还是马,然后再着手写报告。
行业分析基本的框架主要有四点组成(强调,是分析框架,不是写报告的顺序):
①经济周期与信贷周期(宏观角度)
②商业风险 (个体企业与宏观的结合)
③价值与驱动因素(更好的了解这个行业)
④现金流创造(Cash Flow Generation)的驱动因素与重要性(对银行来说很重要)
1、1 经济周期
经济周期是自然的经济波动,表现为经济的扩张与收缩。根据一些关键指标可以分析出目前处于经济周期的哪个阶段,见下图:
结合行业,我们主要划分为两类:
1:Non-Cyclical 非周期性行业(平时生活必须的 - Necessity):如电力(没电看不了电视),供水(没水冲不了厕所),FMCG(快消)类等。
2: Cyclical 周期性行业(不是平时生活必须的 - Discretionary):
如何分析一个项目的发展前景3
理想生意的特征:
1、没有雇员的生意!
2、没有库存的生意!
3、低的起步费用的生意!
4、低的运营费用的生意!
5、可以传子传孙的生意!
6、有无限发展潜力的生意!
7、能够自动的抗拒经济危机和金融危机的生意!
8、能够自由安排自己时间的生意!
9、顺应时代发展,能够超越,并且在发展浪头上的生意!
未来5年光伏行业的发展前景怎么样?
行业主要上市公司:国内光伏行业上市公司主要有隆基股份(601012)、金高科技(002459)、晶科能源(688223)、通威股份(600438)、天合光能(688599)等。 本文核心数据:产能利用率、装机容量、弃光率、光伏发电量、系统建设成本。 行业概况 1.定义 光伏产业,简称PV(光伏),主要指硅材料应用开发形成的光电转换产业链,包括高纯多晶硅原料生产、太阳能电池生产、太阳能电池组件生产、相关生产设备制造和光伏发电应用。随着二氧化碳排放峰值碳中和国家目标的推进,以新能源为主体的新型电力体系建设正在加快推进。光伏与复兴号高铁、国产商用飞机、新一代运载火箭一起获得了中共十九大纪念邮票。光伏一个项目的发展前景怎么写
一个项目的发展前景怎么写
一个项目的发展前景怎么写?想要投资者跟你合作,首先你要出一份相关的计划书,让投资者看到你这个项目的好处,商人都是讲究利益的,看不到利益自然是不会跟你合作的,所以项目的发展前景要认真写,那么一个项目的发展前景怎么写呢?
一个项目的发展前景怎么写1
首先描述市场的特征,对客户分析,主要是需求分析,客户购买力分析,产品的增长趋势,根据预测的市场占有率确定本公司的市场发展。
1、目前同类产品在市场的状况,包括品牌、质量、价位、产品附加值等。
2、市场竞争情况分析,主要评估目前的竞争水平和市场空间。
3、公司产品的性价比、市场营销手段、产品综合优势和市场同类产品的对比。
4、从上述三点评估得出两个结论:一是我公司产品在目前市场竞争环境下的生存空间;二是我公司产品通过什么营销方式可以提升市场占有率。
扩展资料:
1、市场分析包括行业分析、市场分析和竞争分析。对有关产品市场及市场环境状况进行系统的分析和评价。主要包括:市场细分,消费行为研究,竞争力分析,竞争性产品和销售策略研究,以及它们之间相互依存关系的研究,产品寿命周期分析,以及有关的社会因素、生态因素和经济因素的影响分析。
2、行业分析包括企业所在行业概述、对行业发展方向的预测、对驱动因素的分析。市场分析的核心内容是在市场细分的基础上确定目标市场。
3、竞争分析中要对全部竞争产品及竞争厂家作出描述与分析。尤其要分析这些竞争对手所占有的市场份额、年销量与销售收入,以及他们的财务实力。此外还要对自己产品所具有的优势作分析,对未来市场变化趋势作预测。
4、对生产型项目,市场分析的主要目的是发现和寻求市场需要的新产品,发掘新产品和现有产品的新用途,发掘潜在的市场,研究消费者和竞争者的动向,分析市场容量及预测市场的增长率,研究公司的市场销售和推广战略。
一个项目的发展前景怎么写2
开头需要写项目的整体要求,接着写各个要求,最后总结。
第一步:写“项目愿景”
通俗地说,就是要做一件什么样的大事。这部分需要有一句高度精炼的话,比如冠潮置业的“帮助十万房产经纪人成为置业专家”;
第二步:写“解决方案”
解决方案要解决的问题是,现在做的这个事业,是真正能解决得了这个痛点的,这把钥匙能开得了这把锁。接着要证明,已经有了市场调查的结果,包括市场规模、用户画像、竞品分析等等。
第三步:写“为什么要投我”
当然是要阐述自己的“独特优势”,包括行业经验、核心技术、牛人团队,等等。能顺利进行到这一步的时候,证明投资人已经有一点感兴趣了。
第四步:写“发展规划”
要趁热打铁,趁他对你有感觉的时候,拉着他一块儿画饼,你要写“发展规划”了。投资人的经验会丰富,只要认可这个行业,认可你,后面他会帮助你一起完善盈利模式,和找到合适团队的发展路径。
第五步:写“财务分析”
制定项目管理计划在以下几种情况有益处:
决定项目的价值命题。计划能让利益相关者知道执行该项目的原因和目的,这个项目能解决什么问题,为什么利益相关者需要支持这个项目。只要目标清晰了,在选择合适的方法、资源、任务和团队成员的时候,就会比较自然。
探讨项目中涵盖什么任务。项目管理计划应该详细地说团队要完成的所有任务,已经情况有变、出现风险时,可能需要执行的任务。计划也能让利益相关者知道最终计划能完成什么任务,达到何种质量标准。
列出每项人物的具体负责人。计划应当让团队的每个人知道,自己具体负责什么,需要完成哪些任务,每个任务的时限,以及每个任务如何操作。也正因此,在制定计划的过程中,从团队成员那里获得信息是必需的。
设定计划时限。时间确定后,你就知道团队中每个成员在哪个时间点需要完成哪项任务,计划应该设几个时间点,什么时候能交付最终产品和服务。
指导项目预算。一开始就做好项目大致的预算,有助于避免后续出现意想不到的花费。
一个项目的发展前景怎么写3
项目计划书是什么
项目计划书是是一个全方位的商业计划,里面记录着行业、市场和企业等全方位的信息和分析,是一个企业价值的集中提现。
项目计划书有什么用
1:用于寻找项目投资人或合伙人
一个好的'项目计划书是能够多方面,多层次的分析自己所做的事情,有一个清晰地盈利分析和发展眼光。
从另一个角度来看是体现了项目领袖个人特有的气质。投资人恰恰看中的就是团队的优秀。有一位优秀的投资人曾经说过:“我宁可投资一流的团队去干二三流的事儿,也不投资一个二三流的团队干一流的事儿。”
2:用于参加各种创新创业大赛
有政府部门组织的(例如:每年科技厅,人社局等部门组织的),其中有奖金支持10万到100万不等。
更重要的是获得的奖项能帮助项目寻找更好的合伙人和投资人,大家熟知的《小黄车OFO》等就是从全国创业创业大赛中脱颖而出的项目。也有很多大型企业举办的比赛,例如腾讯、阿里等巨头企业也会举办;通过比赛对优秀的项目进行投资,有他们的背书存在能更好的帮助项目的发展。
3:最重要的是能系统清晰地为创业者分析每一步该如何走
项目计划书应该在项目成立初期就开始不断更新和完善的,相当于项目的发展和不断地纠错过程。对于企业的发展有着非常重要的帮助。
三:项目计划书该如何写?
此次梳理的是针对参赛网评和线下参赛需求的项目计划书的规范要求。
这两种项目计划书整体思路是统一的,内容上参赛网评的项目书应该言简意赅,在重点上着重说明即可。而线下参赛的项目计划书更注重的是重点的罗列,主要的表达方式是嘴说。所以项目计划书的制作要清晰明快,简单明了,不要堆砌过多的文字。
内容制作上不要用过多颜色,要有主体颜色,配上两三种颜色点缀,让整个PPT看上去简洁不乱。
项目计划书的思路
1:市场
简单来说就是商业模式的顶层设计,市场的规模有多大,市场的容量就有多大。对于任何一个产品来说,找准市场是关键。所以在写计划书的时候要把市场分析清楚,现状、未来的发展等。
2:行业的痛点
如果一个能找到蓝海那最好不过,但是那是得有非常深刻的行业认知才能做到的,找到蓝海就不愁没有人投资,不愁赚不到钱。但是对于绝大多数行业来说都有人在做,甚至有的已经是火热的红海。
不过每个行业都有各自的痛点,能发现并解决痛点是成功的关键,这也就是为什么很多行业会被重新洗牌,为什么有人能在红海中赚的盆满钵满。
3:我们要做什么?
用一句话说明自己干什么的,用50个字说明自己怎么干。
4:项目的描述和成果的展示
5:商业逻辑图
简单来说就是项目的运营模式和如何赚钱。逻辑图是能够清楚地说明项目如何运作、如何赚钱的。所以在写这部分内容的时候思路一定要清晰。模棱两可的内容尤其是盈利来源这方面不要轻易往上写。这部分内容在计划书中占比较大,所以要着重梳理和编写。
6:风险防控
在项目的运营阶段会出现各种各样的风险,要把遇到过的和未来可能遇到的风险写清楚,并且要有有效的应对方式。这部分内容能够体现的是项目负责人处理危机的能力,也决定的项目未来发展的好坏。
7:融资需求
融资需求是必须要写的,不管你是参赛还是干别的。首先这是项目价值量化的提现,再有就是资金需求上合理的规划和安排。因为在写这部分内容的时候也需要把融到的资金用途写清楚,表明的项目近期的发展重点和方向。
8:团队介绍
刚才在开头也说过人员的重要性,一个优秀的团队是一个项目成功的基础,在这里一定要把团队人员的优势强调出来,要有实力和亮点,让人觉得有你们带动项目的发展是没有问题的。这是项目书中最重要的一部分。
注意事项
1:互联网项目一定要分清“用户”和“客户”的区别。用户是平台使用者,不一定是买单方,他的数量决定了你的客户群体。客户是买单方,他是看中你平台上的用户而愿意出钱买单的。
2:项目计划书出了开头和结尾页,中间介绍的部分15页最适宜。
半导体行业的发展现状与前景如何?
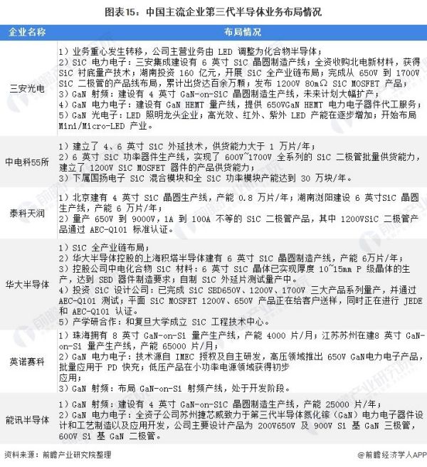
行业主要上市企业:目前国内第三代半导体行业的上市公司主要有华润微(688396)、三安光电(600703)、士兰微(600460)、闻泰科技(600745)、新洁能(605111)、露笑科技(002617)、斯达半导(603290)等。
本文核心数据:第三代半导体分类、SiC、GaN电子电力和GaN微波射频产值、SiC、GaN电子电力和GaN微波射频市场规模
行业概况
1、定义
以碳化硅(SiC)、氮化镓(GaN)、氧化锌(ZnO)、金刚石、氮化铝(AIN)为代表的宽禁带半导体材料,被称为第三代半导体材料,目前发展较为成熟的是碳化硅(SiC)和氮化镓(GaN)。
与传统材料相比,第三代半导体材料更适合制造耐高温、耐高压、耐大电流的高频大功率器件,因此,其为基础制成的第三代半导体具备更宽的禁带宽度、更高的击穿电场、更高的导热频,以及更强的抗辐射能力等诸多优势,在高温、高频、强辐射等环境下被广泛应用。

第三代半导体主要包括碳化硅(SiC)、氮化铝(AlN)、氮化镓(GaN)、金刚石、氧化锌(ZnO),其中,碳化硅(SiC)和氮化镓(GaN)并称为第三代半导体材料的“双雄”,是第三代半导体材料的典型代表。

2、产业链剖析:产业链涉及多个环节
第三代半导体产业链分为上游原材料供应,中游第三代半导体制造和下游第三代半导体器件环节。上游原材料包括衬底和外延片;中游包括第三代版奥体设计、晶圆制造和封装测试;下游为第三代半导体器件应用,包括微波射频器件、电力电子器件和光电子器件等。中国第三代半导体行业产业链如下:

第三代产业链各个环节国内均有企业涉足。从事衬底片的国内厂商主要用露笑科技、三安光电、天科合达、山东天岳、维微科技、科恒晶体、镓铝光电等等;从事外延片生产的厂商主要有瀚天天成、东莞天域、晶湛半导体、聚能晶源、英诺赛科等。苏州能讯、四川益丰电子、中科院苏州纳米所等;从事第三代半导体器件的厂商较多,包括比亚迪半导体、闻泰科技、华润微、士兰微、斯达半导、扬杰科技、泰科天润等。

行业发展历程:兴起的时间较短
中国第三代半导体兴起的时间较短,2013年,科技部863计划首次阿静第三代半导体产业列为国战战略发展产业。
2016年,为第三代半导体发展元年,国务院国家新产业发展小组将第三半导体产业列为发展重点,国内企业扩大第三半导体研发项目投资,行业进入快速发展期。
2018年1月,中车时代电气建成国内第一条6 英寸碳化硅生产线;2018年,泰科天润建成了国内第一条碳化硅器件生产线;2019年9月,三安集成已建成了国内第一条6英寸氮化镓(GaN)、砷化镓(GaAs)外延芯片产线并投入量产。在2020年7月,华润微宣布国内首条6英寸商用SiC晶圆生产线正式量产。
2020年9月,第三代半导体写入“十四五”规划,行业被推向风口。
行业发展现状
1、产值规模逆势增长
随着5G、新能源汽车等市场发展,第三代半导体的需求规模保持高速增长。同时,中美贸易战的影响给国产第三代半导体材料带来了发展良机。2020年在国内大半导体产业增长乏力的大背景下,我国第三代半导体产业实现逆势增长。
2020年我国第三代半导体产业电子电力和射频电子总产值超过100亿元,较2019年同比增长69.5%。

其中,SiC、GaN电子电力产值规模达44.7亿元,同比增长54%;GaN微波射频产值达到60.8亿元,同比增长80.3%。

2、产能大幅增长但仍供应不足
根据CASA数据显示截至2020年底,我国SiC导电型衬底折算4英寸产能约40万片/年,SiC-on-SiC外延片折算6英寸产能约为22万片/年,SiC-onSiC器件/模块(4/6英寸兼容)产能约26万片/年。
GaN-on-Si外延片折算6英寸产能约为28万片/年,GaN-on-Si器件/模块折算 6 英寸产能约为22万片/年。
但随着新能源汽车、5G、PD快充等市场的发展,我国国产化第三代半导体产品无法满足庞大的市场需求,目前有超过八成产品依赖进口。可见第三代半导体产品国产化替代空间较大。
3、电力电子器件市场规模接近50亿元
2017-2020年,中国SiC、GaN电力电子器件应用市场快速增长,2020年,SiC、GaN电力电子器件应用市场规模为46.8亿元,同比增长90%。
2020年,我国半导体分立器件的市场规模约3002.6亿元,SiC、GaN电力电子器件的应用渗透率约为1.56%。
目前,GaN主要应用在射频及快充领域。SiC重点应用于新能源汽车和充电桩领域。我国作为全球最大的新能源汽车市场,第三代半导体器件在新能源汽车充电桩领域的渗透快于整车市场,占比达38%;消费类电源(PFC)占22%;光伏逆变器占了15%;工业及商业电源、不间断电源UPS、快充电源、工业电机分别占6%、3%、3%、1%。
2020年,我国GaN微波射频器件市场规模约为66.1亿元,同比增长57.2%。其中国防军事与航天应用规模34.8亿元,成为GaN射频主要拉动因素。

国防军事与航天应用是我国GaN微波射频器件的主要应用领域,2020年市场规模占整个GaN射频器件市场的53%;其次是无线基础设施,下游市场占比为36%。

行业竞争格局
1、区域竞争格局:江苏省第三代半导体代表性企业分布最多
当前,我国第三代半导体初步形成了京津冀鲁、长三角、珠三角、闽三角、中西部等五大重点发展区域。
从我国第三代半导体行业产业链企业区域分布来看,第三代半导体行业产业链企业在全国绝大多数省份均有分布。其中河南省第三代半导体企业数量分布最多,同时山东、江苏和甘肃等省份企业数量也相对集中。
从代表性企业分布情况来看,江苏省第三代半导体代表性企业分布最多,如苏州纳维、晶湛半导体、英诺赛科等。同时广东、山东代表性企业也有较多代表性企业分布。

2、企业竞争格局:主流企业加速扩张布局
经过初期的发展,第三代半导体迅速在新能源汽车、5G基站、PD快充等领域应用,市场规模增长迅速。同时,行业内的竞争也逐渐加剧。为了迎合市场需求,抢占市场地位,国内主流半导体企业均加强在第三代半导体产业的布局,扩充第三代半导体的产能。其中,代表性的主流企业有三安光电、中电科55所、泰科天润等。

行业发展前景及趋势预测
1、2025年行业规模有望超过500亿元
第三代半导体已经写入“十四五”规划。在国家政策的支持和下游需求增长的背景下,预计到2021-2025年,我国SiC、GaN电力电子器件应用市场将以45%的年复合增长率增长至2025年的近300亿元;GaN微波射频器件市场规模将以25.4%的年均复合增长率增长至2025年的205亿元。2025年第三代半导体整体市场规模有望超过500亿元。

2、国产化进程将加速
未来,在市场竞争趋势方面,我国第三代半导体行业国产化率将会加深;在细分产品发展趋势方面,SiC需求将会增长;在技术发展趋势方面,大尺寸Si基GaN外延等问题将会有所进展。

以上数据参考前瞻产业研究院《中国第三代半导体材料行业市场前瞻与投资战略规划分析报告》。
谁知道商业策划书,资金需求说明这个项目主要写哪些内容
因此,一份好的商业计划书,要使人读后,对下列问题非常清楚:1、公司的商业机会;2、创立公司,把握这一机会的进程;3、所需要的资源;4、风险和预期回报;5、对你采取的行动的建议
商业计划不是学术论文,它可能面对的是非技术背景但对计划有兴趣的人,比如可能的团队成员,可能的投资人和合作伙伴,供应商,顾客,政策机构等,因此,一份好的商业计划书,应该写得让人明白,避免使用过多的专业词汇,聚焦于特定的策略、目标、计划和行动
商业计划的篇幅要适当,太短,容易让人不相信项目的成功;太长,则会被认为太罗嗦,表达不清楚
适合的篇幅一般为20-40页长(包括附录在内)
从总体来看,写商业策划的原则是:简明扼要;条理清晰;内容完整;语言通畅易懂;意思表述精确
商业计划书一般包括如下十大部分的内容:一、执行总结是商业计划的一到两页的概括
包括:1、本商业(business)的简单描述(亦即“电梯间陈词”)2、机会概述3、目标市场的描述和预测4、竞争优势5、经济状况和盈利能力预测6、团队概述7、提供的利益二、产业背景和公司概述1、详细的市场描述,主要的竞争对手,市场驱动力2、公司概述应包括详细的产品/服务描述以及它如何满足一个关键的顾客需求
3、一定要描述你的进入策略和市场开发策略三、市场调查和分析这是表明你对市场了解程度的窗口
一定要阐释以下问题:1、顾客2、市场容量和趋势3、竞争和各自的竞争优势4、估计的市场份额和销售额5、市场发展的走势(对于新市场而言,这一点相当困难,但一定要力争贴近真实)四、公司战略阐释公司如何进行竞争,它包括三个问题1、营销计划(定价和分销;广告和提升)2、规划和开发计划(开发状态和目标;困难和风险)3、制造和操作计划(操作周期;设备和改进)五、总体进度安排公司的进度安排,包括以下领域的重要事件1、收入2、收支平衡点和正现金流3、市场份额4、产品开发介绍5、主要合作伙伴6、融资六、关键的风险、问题和假定1、创业者常常对于公司的假定和将面临的风险不够现实2、说明你将如何应付风险和问题(紧急计划)3、在眼光的务实性和对公司的潜力的乐观之间达成仔细的平衡七、管理团队1、介绍公司的管理团队
一定要介绍各成员与管理公司有关的教育和工作背景2、注意管理分工和互补3、最后,要介绍领导层成员,商业顾问以及主要的投资人和持股情况八、企业经济状况介绍公司的财务计划,讨论关键的财务表现驱动因素
一定要讨论如下几个杠杆:1、毛利和净利2、盈利能力和持久性3、固定的、可变的和半可变的成本4、达到收支平衡所需的月数5、达到正现金流所需的月数九、财务预测1、包括收入报告,平衡报表,前两年为季度报表,前五年为年度报表2、同一时期的估价现金流分析3、突出成本控制系统十、假定公司能够提供的利益这是你的“卖点”,包括1、总体的资金需求2、在这一轮融资中你需要的是哪一级3、你如何使用这些资金4、投资人可以得到的回报5、你还可以讨论可能的投资人退出策略当你在写商业计划的时候,应该达到下列目标:1、力求表述清楚简洁
2、关注市场,用事实说话,因此需展示市场调查和市场容量
3、解释潜在顾客为什么会掏钱买你的产品或服务
4、站在顾客的角度考虑问题,提出引导他们进入你的销售体系的策略
5、在头脑中要形成一个相对比较成熟的投资退出策略
6、充分说明为什么你和你的团队最合适作这件事
7、请你的读者做出反馈
当你做商业计划并向投资者提交时,必须避免下列问题:1、对产品/服务的前景过分乐观,令人产生不信任感
2、数据没有说服力,比如拿出一些与产业标准相去甚远的数据
3、导向是产品或服务,而不是市场
4、对竞争没有清醒的认识,忽视竞争威胁
5、选择进入的是一个拥塞的市场,企图后来居上
6、商业计划显得非常不专业,比如缺乏应有的数据、过分简单或冗长
7、不是仔细寻求最有可能的投资者,而是滥发材料
[编辑本段]第二商业策划书形式与内容目录执行概要第一部分公司基本情况第二部分公司管理层第三部分产品/服务第四部分研究与开发第五部分行业及市场情况第六部分营销策略第七部分产品制造第八部分管理第九部分融资说明第十部分财务计划第十一部分风险控制第十二部分项目实施进度第十三部分其它备查资料清单1.创办企业的目的为什么要冒风险,花精力、时间、资源、资金去创办风险企业2.创办企业所需的资金为什么要这么多的钱为什么投资人值得为此注入资金一、怎样写好商业计划书1.关注产品2.敢于竞争3.了解市场4.表明行动的方针5.展示你的管理队伍6.出色的计划摘要二、商业计划书的内容1.计划摘要计划摘要一般要有包括以下内容:公司介绍、主要产品和业务范围、市场概貌、营销策略、销售计划、生产管理计划、管理者及其组织、财务计划、资金需求状况等
在介绍企业时,首先要说明创办新企业的思路,新思想的形成过程以及企业的目标和发展战略
其次,要交待企业现状、过去的背景和企业的经营范围企业家的素质对企业的成绩往往起关键性的作用
在这里,企业家应尽量突出自己的优点并表示自己强烈的进取精神,以给投资者留下一个好印象
摘要要尽量简明、生动
特别要详细说明自身企业的不同之处以及企业获取成功的市场因素
如果企业家了解他所做的事情,2.产品(服务)介绍在进行投资项目评估时,投资人最关心的问题之一就是,风险企业的产品、技术或服务能否以及在多大程度上解决现实生活中的问题,或者,风险企业的产品(服务)能否帮助顾客节约开支,增加收入
(1)顾客希望企业的产品能解决什么问题,顾客能从企业的产品中获得什么好处(2)企业的产品与竞争对手的产品相比有哪些优缺点,顾客为什么会选择本企业的产品(3)企业为自己的产品采取了何种保护措施,企业拥有哪些专利、许可证,或与已申请专利的厂家达成了哪些协议(4)为什么企业的产品定价可以使企业产生足够的利润,为什么用户会大批量地购买企业的产品(5)企业采用何种方式去改进产品的质量、性能,企业对发展新产品有哪些计划等等
3.人员及组织结构有了产品之后,创业者第二步要做的就是结成一支有战斗力的管理队伍
企业的管理人员应该是互补型的,而且要具有团队精神
4.市场预测当企业要开发一种新产品或向新的市场扩展时,首先就要进行市场预测
市场预测首先要对需求进行预测:市场是否存在对这种产品的需求需求程度是否可以给企业带来所期望的利益新的市场规模有多大需求发展的未来趋向及其状态如何影响需求都有哪些因素
其次,市场预测还要包括对市场竞争的情况企业所面对的竞争格局进行分析:市场中主要的竞争者有哪些是否存在有利于本企业产品的市场空档本企业预计的市场占有率是多少本企业进入市场会引起竞争者怎样的反应,这些反应对企业会有什么影响等等
在商业计划书中,市场预测应包括以下内容:市场现状综述;竞争厂商概览;目标顾客和目标市场;本企业产品的市场地位;市场区域和特征等等
5.营销策略营销是企业经营中最富挑战性的环节,影响营销策略的主要因素有:(1)消费者的特点;(2)产品的特性;(3)企业自身的状况;(4)市场环境方面的因素
最终影响营销策略的则是营销成本和营销效益因素
在商业计划书中,营销策略应包括以下内容:(1)市场机构和营销渠道的选择;(2)营销队伍和管理;(3)促销计划和广告策略;(4)价格决策
6.制造计划商业计划书中的生产制造计划应包括以下内容:产品制造和技术设备现状;新产品投产计划;技术提升和设备更新的要求;质量控制和质量改进计划
在寻求资金的过程中,为了增大企业在投资前的评估价值,风险企业家应尽量使生产制造计划更加详细、可靠
7.财务规划财务规划需要花费较多的精力来做具体分析,其中就包括现金流量表,资产负债表以及损益表的制备
流动资金是企业的生命线,因此企业在初创或扩张时,对流动资金需要有预先周详的计划和进行过程中的严格控制;损益表反映的是企业的赢利状况,它是企业在一段时间运作后的经营结果;资产负债表则反映在某一时刻的企业状况,投资者可以用资产负债表中的数据得到的比率指标来衡量企业的经营状况以及可能的投资回报率
财务规划一般要包括以下内容:(1)商业计划书的条件假设;(2)预计的资产负债表;预计的损益表;现金收支分析;资金的来源和使用
企业的财务规划应保证和商业计划书的假设相一致
事实上,财务规划和企业的生产计划、人力资源计划、营销计划等都是密不可分的
要完成财务规划,必须要明确下列问题:(1)产品在每一个期间的发出量有多大(2)什么时候开始产品线扩张(3)每件产品的生产费用是多少(4)每件产品的定价是多少(5)使用什么分销渠道,所预期的成本和利润是多少(6)需要雇佣那几种类型的人(7)雇佣何时开始,工资预算是多少等等[编辑本段]第三个商业策划书的撰写一美国的一位著名风险投资家曾说过,“风险企业邀人投资或加盟,就象向离过婚的女人求婚,而不像和女孩子初恋
双方各有打算,仅靠空口许诺是无济于事的”
商业计划书对那些正在寻求资金的风险企业来说,就是“金钥匙”,决定着投资的成败
对刚开始创业的风险企业来说,商业计划书的作用尤为重要,通过制订商业计划书,把正反理由都书写下来,然后再逐条推敲,会发现原本还在“雏型”的项目已经变得清晰可辨,也更利于风险企业家认识和把握该项目
商业计划书首先是把计划中要创立的企业推销给了风险企业家自己
其次,商业计划书还能帮助把计划中的风险企业推销给风险投资家,公司商业计划书的主要目的之一就是为了筹集资金
因此,商业计划书必须要说明:(1)创办企业的目的为什么要冒风险,花精力、时间、资源、资金去创办风险企业(2)创办企业所需的资金为什么要这么多的钱为什么投资人值得为此注入资金对已建的风险企业来说,商业计划书可以为企业的发展定下比较具体的方向和重点,从而使员工了解企业的经营目标,并激励他们为共同的目标而努力
更重要的是,它可以使企业的出资者以及供应商、销售商等了解企业的经营状况和经营目标,说服出资者(原有的或新来的)为企业的进一步发展提供资金
正是基于上述理由,商业计划书将是风险企业家所写的商业文件中最主要的一个
那么,如何制订商业计划书呢第一部分:摘要摘要是风险投资者首先看到的部分
通过摘要,风险投资者对你和你的计划书形成第一印象,所以摘要必须形式完美,叙述清楚流畅
第二部分:公司及未来这部分要使风险投资者对你公司的几个主要项目及未来的发展战略有一定程度的了解,各专题既要独具特色,又要构成一个相关的整体
1.概述:只要你提供的公司名称、地址、电话号码、联系人等资料皆清楚无误,则风险投资者将不会提出任何问题
如果可能,可提出行业分类标准,请注意,千万不要给人无法收到的电话号码,如果你不在,应建立接转电话的服务机构或请朋友代转
2.公司的自然情况:这里,你要力求用最简练的一段话描述公司的业务情况
更重要的是,要用最简短的一句话使风险投资者可以概略认识你的公司
如果你公司已是计算机网络成员,则你对公司的描述应与在计算机中的描述一致,这样,风险投资者可以依据你的行业分类目录概略认识你公司,如果你的文字欠简明扼要,则对方可能要求你解释,以确认你公司所属行业
3.历史情况:这里,风险投资者主要寻求一个概略性的认识
即使对方已读过公司历史这节,他可能还要求你描述公司的历史,他们欲详细了解过去发生了哪些事件
这节似乎很难确定问题的基本类型,但对方很可能提出与公司特殊历史事件相关的问题
其中一类典型问题可能是:"为什么你人帮了这件事或做了那件事"另一类典型问题则可能是:"你公司发展历史上有哪些重要的里程碑为什么有实现这些历史转折"4.公司管理:该部分主要介绍公司的管理情况,领导者及其他对公司业务有关键影响的人
通常,小公司不超过三个关键人物
风险投资对关键人物十分关心
你应该从最高层起,依次介绍,而且注意,关键人物不等于有成就者
主要包括董事和高级职员、关键雇员、管理者之职业道德、薪金等方面
5.公司未来的发展规划:这里,风险投资者还是寻求有关公司未来可完成的里程碑的信息
7.产品或服务介绍:这里,风险投资者要了解你出售什么,以及市场上需要什么样的产品和满意的服务;他要努力评估你产品的可销售程度和创新程度;他还关心你公司产品处于产品生命周期的哪一阶段
他的问题可能是:"为什么这种产品或服务有实用价值它为用户提供哪些功能用户的购买动机是什么"本产品寿命周期如何何时可能被新产品取低有无计划出新产品或以现存的产品冲出你的产品市场这种冲出有利还是有害你的产品责任是什么若用户使用你的产品而受到伤害,你要承担哪些责任你的产品价格受到哪些限制价格弹性多少产品耐用性如何如何进行产品技术改进在产品生命周期曲线中,你产品处于哪个阶段"8.行业情况:这里,风险投资者钭千方百计分析认识你的行业
他的问题可能是:"你在你行业中成功之关键何在如何保证你公司和产品与你行业协调一致此外还有一些基本问题,像"你如何了解确认你行业之总销售额与增长速率你行业基本发展趋势如何哪些行业变化对你公司盈利水准影响最大你行业有哪些贸易壁垒第三者初次进入你所属的行业圈难度如何与同行其它产品比较,你的产品新颖处何在本行业销售受哪些季节性因素影响你的销售范围圈有多广,是地方、地区、全国还是全世界"应该注意的是,你所介绍的本行业一定时期内的销售额,不能包括未被你产品占领的领域的销售额
例如:若一个公司只制造微型电脑,则不能说已占领了全部电脑市场
微型电脑市场只是整个电脑市场的一部分,对应的行业只是微电脑市场,而不是全部电脑市场,事实上,目前的微电脑市场已很广阔了
9.竞争者:这里,风险投资者希望了解:谁是竞争者,其实力如何,有何优势,以及你自身有哪些优势
其典型的问题可能是:"你有哪些超过竞争对手的优势关于价格、性能、服务和保证措施,你公司与竞争对手优劣如何竞争对手有哪些超过你的优势谁是你最主要的竞争对手谁是你的行业伙伴你与谁在高层次基础上竞争你的产品有无替代品如果有,谁制造这种产品其地替代频繁程度怎样你与竞争对手的价格差异如何有无竞争对手加入你的行业如果你打算选择某一市场与竞争对手共享,你的具体措施如何希望竞争对手如何做出反应你的竞争对手有股票公开上市的公司吗"10.销售策略:这里,风险投资者将集中精力分析研究你的市场行销战略,它希望了解你产品从生产现场最终转到用户手中的全部过程
某些基本问题可能为:"描述你的产品的分销管道,即说明你产品从生产现场转到最终用户的全过程
你的产品有哪些行销环节是本公司直接零售,还是通过行业销售网销售广告在市场行销战略中地位如何你的基本广告策略是什么其成本怎样你的销售对广告的敏感程度怎样你曾采用过哪些市场渗透策略现计划采用哪些市场渗透策略若你的产品和行业进入成熟期计划采用何种市场战略目前销售难度如何需要直接推销否即销售人员是否需要直接对用户叫卖销售复杂且周期长;还是相当简单且直接推销购买单件产品费用是高还是低用户购买产品时是否一定要事前做预算从与购买者签约到最终销售的时间长短如何政府对市场交易是否有严格管制"
第三部分:投资说明关于投资,你应该提出自己的融资方案,即对贷款、认股权、优先股、普通股等多种投资形式阐明自己的意见,意见要尽可能具体,使对方全面准确了解己方到底准备采用何种融资方式,并愿意付出多大代价
第四部分:风险因素投资者向你公司投资可能会遇到何种风险你应从政策、经营、资源、财务等各方面加以叙述
在说明过程中,只正面叙述,不做评论性说明,主要包括:经营历史的限制、资源限制、管理经验限制、市场不确定性限制、生产不确定性限制、破产对关键管理者的依赖程度等
第五部分:投资回报与退身之路这是投资者非常关心的问题
因为大多数风险投资者并无真正意愿想长期持有公司的股权,而是希望能在条件成熟时“金蝉脱壳”,从而通过股票的增值获取收益
一般来说风险投资者可提出三种投资变现方式,主要包括股票上市,出售公司和买回等
你应指出自己希望采用何种方式
第五部分:经营分析与预测该部分主要基于公司历史的经营业绩分析,据以预测未来的经营情况,这里主要应以公司过去财务数据为基础,预测未来经营可能的收入、成本与费用,同时,通过比率分析预测出未来经营效率的高低及经营成果的好坏
第六部分:财务报告计划书中应包含你公司当前的财务报告,并附有适当的说明
无论如何,无当前财务报表的计划书是无法让人接受的
一份没有当年财务报告的项目是难以引起风险投资者的兴趣的
第七部分:财务预测对公司未来5年的财务状况进行预测,还需预测以年的资金流量表,以便每个读者能确切了解公司资金流动状态
第八部分:关于产品的报道、介绍、样品与图片为增加计划书的说服力,你可以收集一些自己公司的综合介绍文献、搜集行业产品目录、收集某些产品图片等情况等
这些对争取投资均有一定作用,但不宜过多,否则会起喧宾夺主的反作用
需要声明的是,这些只能作为计划书的附件
总述:以上介绍的是计划书的全部内容,根据公司及项目的具体情况,可以结合实际情况在此基础上增添或删改,这都是为了满足项目的需要









