海通国际预期 50 亿美元中期票据计划上市将于 6 月 28 日生效,目前该企业经营现状如何?
原始股的价钱是怎么定的?
原始股是公司在上市之前发行的股票。投资者若购得数百股,日后上市,涨至数十元,可发一笔小财;若购得数千股,可发一笔大财;若是资金实力雄厚,购得数万股,数十万股,日后上市,利润便是数以百万计。
原始股的认购:
(1)对有意购买原始股的朋友来说,一个途径是通过发行进行收购。股份有限公司的设立,可以采取发起设立或者募集设立的方式。发起设立是指由公司发起人认购应发行的全部股份而设立公司。募集设立是指由发起人认购公司应发行股份的一部分,其余部分向社会公开募集而设立公司。由于发起人认购的股份三年内不得转让,社会上出售的所谓原始股通常是指股份有限公司设立时向社会公开募集的股份。
(2)另外一个途径即通过其转让进行申购。公司发起人持有的股票为记名股票,自公司成立之日起一年内不得转让。一年之后的转让应该在规定的证券交易场所之内进行,由股东以背书方式或者法律、行政法规规定的其他方式转让。对社会公众发行的股票,可以为记名股票,也可以为无记名股票。无记名股票的转让则必须在依法设立的证券交易场所转让。一些违规的股权交易大多数是以投资咨询公司的名义进行的,而投资咨询机构并不具备代理买卖股权的资质。
原始股的价格的确定:
1、股份制公司成立时发行股票,股票面值都是1元,这就是所谓的原始股。但是原始股的每股价格因为股份制公司实行股份制时间的长短不同,价格也会不同。
2、例如,公司在实行股份制时,都是以每股1元的价格在公司内部发行的股票,如果公司在内部发行的第一年实施10送10股,那么,每股价格就摊薄至0.50元了(如原始股1000股,需要资金1000元,10送10股后,就变成了2000股,1000元/2000股=0.50/每股)。
3、如果在上市之前,公司多次送转股,那么,原始股的每股价格极可能摊薄至每股0.20元,甚至0.05元。
原始股从总体上可划分为:国有股、法人股与自然人股。
(1)国有股是国家持有股份,目前中国的法律还没有允许上市流通
(2)法人股是企业法人所持有的股份,不经过转让是不能直接上市流通的;
(3)自然人股是一般个人所持有的股票,一旦该股票上市就可以流通的股票。

扩展资料
原始股是公司在上市之前发行的股票。在中国股市初期,在股票一级市场上以发行价向社会公开发行的企业股票。
社会上出售的所谓“原始股”通常是指股份有限公司设立时向社会公开募集的股份。通过上市获取几倍甚至百倍的高额回报。通过分红取得比银行利息高得多的回报。
参考资料百度百科 原始股
房地产公司债监管之下
观点地产网 过去一个月内,包括央行、银保监会等都先后释放维护房地产市场健康发展的声音,引发市场对房地产信贷管理有所放松的期待。
10月20日,中共中央政治局委员、国务院副总理刘鹤表示,目前房地产市场出现了个别问题,但风险总体可控,合理的资金需求正在得到满足,房地产市场健康发展的整体态势不会改变。
证监会主席易会满则表示,要坚决从源头上遏制过度发债融资,同时要加强债券市场统一执法、妥善处理债券市场违约风险。
这或许意味着,在维持房地产健康发展的大前提下,业界过于期待“大放水”并不现实。即便如此,边际放松若能实现,对于房地产而言仍能一定程度上缓解资金链的紧张。
当前的房地产监管体系,已经逐步促使企业融资能力与其杠杆率挂钩,这令不少企业陷入融资困境。不止一位房企高层对观点地产新媒体表示,房地产现在基本属于借新还旧,在交易所、银行间都并未获得额度增加,更何况申报发行额度也不能超过拟偿还债券的85%。
从融资情况看,近期包括远洋、金融街、碧桂园、旭辉等房企仍在发行信用债,但这并不能掩饰行业总体融资走低的趋势。根据市场研究机构统计,今年前三季度房企境内外债券融资约7689亿元,同比降21%,降幅较上半年扩大5个点。
在行业转折信号出现前,房企仍耐心地等待。
审核监管
在房地产直接融资渠道中,公司债券占据了相当大的比重。Wind统计数据显示,截止10月18日,房地产类企业境内发行信用债共计约5302.39亿元,去年全年则为6811.37亿元;其中一般公司债占2091.72亿元,去年全年则为2101.1亿元左右。
上述公司债水平较数年前总体呈现大幅增长,主要得益于公司债券从过往的核准制朝注册制的转变。
比如2017年5月,上交所发布《关于房地产业公司债券的分类监管方案(试行)》,对房企公司债审核提高准入门槛和进行分类管理,包括限定为境内外上市房企,以房地产为主的央企,中房协排名前100的其它民营非上市房企等;设置总资产、营收、扣非净利润、扣除预收账款后的资产负债率等要求。
至2020年3月,公司债实行注册制,公开发行公司债由交易所负责发行上市审核,中国证监会进行发行注册。同时,公司债发行条件删除“最低公司净资产”及“累计债券余额不超过公司净资产的百分之四十”等条件。今年2月,证监会进一步取消了公开发行公司债的强制评级规定。
注册制缩短了发债周期,并简化了审批标准,对于房企而言增加了融资的可行性。Wind统计数据显示,2019年,房地产类企业境内发行的一般公司债约为1611.87亿元左右,仅相当于2020年的77%。
但从企业个体的感受观察,形势或许严峻不少。观点地产新媒体不完全统计,截止10月20日,年内主流房企在证监会申请注册并获批复的公司债总规模大约1780.31亿元,其中上半年逾1580亿元,包括碧桂园139亿元,大连万达商管128亿元;下半年则不足200亿元,规模最大的是世茂股份66.38亿元,审批量出现较大差异。
按照一般规定,房企申请注册公司债可采用分期发行方式,首期发行自同意注册之日起12个月内完成,其余各期则为24个月。
通过该规定,不少房企今年所发行公司债,实际上使用的是2020年所获批的额度。比如阳光城2020年注册80亿元债券,至今年7月已发行至第四期,剩余部分至今仍未发行完毕。
对于发行债券、票据融资,受访的房企高层均对观点地产新媒体表示,整体发债难度都不小。一位不具名的华南房企高层默认了融资渠道收紧的说法;某国有房企于上半年成功发行了公司债,该公司高层表示,尽管当下监管层仍批复房企发债,但审核属于“严格”的级别。
北京房企远洋集团,此前也曾提及房企融资的相关限制性政策。该公司指出,信贷融资方面,商业银行需在房企满足一定前提条件的基础上,方可向其发放贷款,且发放贷款的形式及用途亦需满足相关要求。
其续称,房企在目前阶段通过发行股票、债券等其他渠道进行融资亦需满足相关监管部门的额外审批要求。
以上交所为例,今年4月22日,该交易所发布《上海证券交易所公司债券发行上市审核规则适用指引第3号——审核重点关注事项》。
根据《指引》,上交所将重点关注发行人是否属于“母弱子强”的投资控股型发行人以及是否存在信用评级下调、债务违约记录等需要关注的情形,并对城市建设类企业和房地产企业等特定类型发行人信息披露要求进行了特别明确。
10月20日,证监会主席易会满亦对注册制改革一事表达看法。易会满表示,监管部门始终强调注册制绝不意味着放松审核要求,必须对信息披露的真实准确完整严格把关,从源头上提升上市公司质量。他还强调,必须深刻认识资本的“双重性”,严把资本市场“入口关”。
审批要求
房地产是资金流向的主要目的地之一,过去几年该行业持续处于调控之下。仅从发债端看,2015年证监会放松房企境内融资条件,并原则性同意红筹公司于境内发行中期票据、短期融资券及公司债;次年,交易所则要求将房企分三类监管,并要求公司债募集资金不得用于购置土地。
上述两项政策,再叠加2017年5月对房地产公司债分类监管政策,就已经使房企的直接融资遭遇了先扬后抑的过山车历程。观点地产新媒体曾报道,碧桂园从2016年到2018年间,所申请公开发行的一笔200亿元公司债项目两度中止。
与过往的调控相比,2020年8月住建部、央行明确对重点房企资金监测和融资管理的规则,影响则更为深远。随着“三条红线”政策出台,房企融资限制继续收紧,这被郁亮称为“金融红利时代结束”的标志。
某国有房企高层对观点地产新媒体表示,房企发债早已基本是借新还旧,而“三条红线”以来监管部门的额外审批要求之一,主要跟窗口指导“85折”有关。
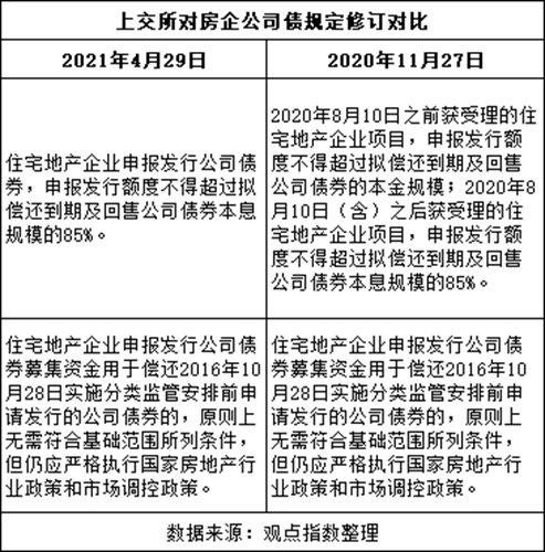
“85折”是对到期债务偿付比例的一种简称。实际上于去年11月27日,上交所已发布《上海证券交易所公司债券发行上市审核规则适用指引第1号——申请文件及编制》,明确以8月10日为节点,在该节点之后受理的房企公司债,申报额度不得超过拟偿还债券本息规模85%。
至今年4月底,上交所对《指引》进行修订,删除以去年8月10日为节点的相关表述,将“85折”的限定范围扩大到房企申报的所有公司债。

在实操中,“85折”上限并不会一定触及。比如阳光城,去年8月下旬发行10亿元新债,拟用于偿还“16阳城02”剩余本金12.89亿元,比例约77.58%;今年7月发行的15亿元新债,主要用于偿还和回售“16阳城01”及“19阳城02”共20.6亿元本金,比例约72.82%。
透过“85折”规则促使房企存量债务平稳下降的同时,受访的房企高层亦强调,现阶段房企包括公司债、中期票据等渠道并没有新增额度。
“现在交易所和银行间融资并没有按'三条红线'来区别对待(房企),就连'绿档'也没有增加额度。”工作于“绿档”国有房企的人士表示,现在连他们也感到融资收紧的压力。
根据外界所提及的说法,“三道红线”按三项指标达标数不同,从低到高归为红、橙、黄、绿四档,对应有息负债规模年增速不超过0、5%、10%、15%。
上述房企高层对观点地产新媒体确认,房地产融资环境的确尚未放松,监管层在发债审批时,严审的重要环节是“募资用途”。该人士解释,这主要是由于监管层担心房企的偿债能力。
上交所于6月披露数据显示,2020年,公司债券发行人平均实现营收增幅2.5%,房地产发行人平均收入上升11.95%;发行人筹资活动现金净流出同比上升13.35%,而房地产企业受“三条红线”等行业政策影响,筹资活动现金流较上年大幅下滑94.43%。
当时上交所回应公司债年报监管工作时重点提及,要聚焦风险导向,关注债券偿付重大事项披露。其中,交易所针对前期风险暴露程度较高、受疫情影响较为严重的企业,以及本年度偿债压力较大、经营状况或偿债能力等财务指标发生重大负面变化的发行人进行了详细分析。
标普信评在近期一份报告中亦指,在监管逐渐加大供给侧调控力度的情况下,过往激进拿地进行规模扩张导致高杠杆的房企或将面临更大的挑战。这主要是由于在当前偏紧的融资环境下,高杠杆房企很难继续借助再融资维持资金滚动,可能催化信用风险事件的发酵。
而观点地产新媒体了解到,相当一部分房企在融资时会设置特殊条款,包括但不限于交叉保护,财务指标承诺,控制权变更,评级承诺等,单一债容易引发蝴蝶效应。花样年创始人曾宝宝此前提及,9月底标普突然下调公司评级,致使公司境内外融资交叉严重受限,流动性出现阶段性紧张。
另一家已经出现债务违约的房企蓝光发展,于去年3月、7月发行共计15.5亿元公司债,仅占2019年11月获批29亿元发行额度的53%,此后鲜有新增公司债发行。按照规定,本次债券发行有效期截止今年11月。
夹缝之间
除了交易所市场,银行间市场常用的中期票据、短期融资券、超短期融资券等工具也并未继续成为房企的“乐土”。尽管继今年2月证监会取消公司债的强制评级后,3月交易商协会同样取消短期融资券的强制评级规定,但房企中期票据基本要受到“85折”等额外审批要求限制。
观点地产新媒体不完全统计,截止10月20日,交易商协会所披露于年内接受主流房企的中期票据注册申请总额度大约935.13亿元左右。
其中,和公司债申请批复数量分布类似,中期票据接受注册绝大部分集中于上半年,约占762亿元,涉及万科、阳光城、大连万达商管、华润置地、保利、金茂、大悦城等;三季度主要集中于9月获批注册,仅涉及天恒置业、首开股份。
接受采访的房企高管表示,行业基本都是借新还旧,票据注册的情况一定程度上只代表这个时间段内相应的企业有存续债到期。“没有太多特殊意义。”
据Wind统计数据显示,“三条红线”亦即2020年8月以来,通过公司债、中期票据、超短期融资债券、ABS等工具融资次数较多的房企是招商蛇口,包括10笔超短期融资券、5笔公司债及3笔中期票据,募资总额达245亿元;其次是华发股份16笔、首开股份14笔、保利发展13笔。
若只观察公司债(不含私募债)一项,这段时期内发行公司债最多的房企则分别是保利发展10笔,万科、中海、龙湖各8笔,金融街7笔。房企发债过程阻力较大,但成功从公开市场募集到资金仍会为它们带来不小的益处。
从直接影响看,今年发行公司债的万科、保利、阳光城等企业,按照既定的募集资金运用计划执行后,它们在合并财务报表所呈现的资产负债率基本增幅不大,流动资产对流动负债的覆盖能力却得到提升,短期偿债能力有所增强。

正常情况下,房企发债所需的偿债资金主要来源于其日常经营收入,这要求企业保持良好的经营状况、财务状况及资产质量。而受到过去几年地价占房价比例升高影响,房企盈利能力总体已较过往水平有所下降。
其次是通过现有的银行授信额度,以及销售回款提供流动性支持。比如截止今年上半年,远洋宣称未使用授信额度596亿元,并共享母公司的授信额度,后者尚未使用的授信额度为2424亿元。大部分房企年内均力图提高销售回款速度,推出包括降价、促销等营销措施。
而在银行贷款“两集中”的限制下,商业银行对房企的信贷融资条件增加,在商品房贷款方面亦陷入按揭额度快用完的局面。
海通证券曾统计,39 家上市银行中,个人住房贷款占比超出警戒线的银行依然为11家,但过线幅度普遍下降,房地产贷款占比超出警戒线的银行从10家下降为9家。
值得一提的是,对于房企而言,它们仍可以通过“住房租赁专项公司债券”公开获取到一部分资金。根据交易所的规则,该融资品种募集资金需有不低于70%用于租赁住房项目,项目涵盖居住用地、集体用地建设,商业办公用房、工业厂房等改造的租赁项目,并不受到“85折”限制。
包括万科、保利、金地、滨江、华润置地、大华集团、华发股份、阳光城等房企,过去一年以来都已获批或正申请住房租赁专项公司债券。从实操情况看,万科、保利等完成发行该品种的企业,除了将不少于70%资金用于租赁项目建设,剩余部分多用于“补充流动资金”。
不过,上述渠道获取的流动资金仍难以止渴。大部分从业者都未曾预料到,“三条红线”以来房地产监管造成的影响如此深远。若针对房企的融资限制性政策延续或进一步加强,这个群体在融资计划和融资成本方面都将面临一个极为艰辛的时刻。
面对这样局面,房企对于融资边际宽松抱有较高期待,监管层的表态则时刻牵动它们的神经。
9月底央行、银保监会对外表示,指导主要银行准确把握和执行好房地产金融审慎管理制度,保持房地产信贷平稳有序投放,维护房地产市场平稳健康发展。
10月中旬,央行金融市场司司长邹澜解释,部分金融机构对于30家试点房企“三线四档”融资管理规则也存在一些误解,将要求“红档”企业有息负债余额不得新增,误解为银行不得新发放开发贷款,企业销售回款偿还贷款后,原本应该合理支持的新开工项目得不到贷款,也一定程度上造成了一些企业资金链紧绷。
10月20日,中共中央政治局委员、国务院副总理刘鹤亦表态,房地产合理的资金需求正在得到满足。同日,央行副行长、国家外汇管理局局长潘功胜指出,在金融管理部门的预期引导下,金融机构和金融市场风险偏好过度收缩的行为逐步得以矫正,融资行为和金融市场价格正逐步恢复正常。
从金融和经济角度分别分析一个公司的经营状况
企业经营状况是指企业的产品在商品市场上进行销售、服务的发展现状。 企业经营状况对财务管理模式的影响主要表现在:经营规模的大小,对财务管理模式复杂程度的要求有所不相同;企业的采购环境、生产环境和销售环境对财务管理目标的实现有很大、影响,好的环境有利于财务管理目标的实现,反之,阻碍目标的实现。 分析方法: 经营者最关心之点是企业的收益性、安全性、效益性及成长性。对其进行经营分析的基本方法是:首先确定分析目标,然后对报表的实际数据采用比率法计算其数值,并与过去的业绩或同行业的标准统计数值进行比较,最终判断其结论。证券发行与承销每章的重点
2012《证券发行与承销》重点记忆
第一章证券经营机构的投资银行业务
投资银行业起源于:19世纪投资银行业狭义:承销、并购、融资的财务顾问
1933年,美国通过《证券法》、《格拉斯.斯蒂格尔法》
1864年,《国民银行法》:禁止国民银行从事证券承销与销售当时银行业主要特点:承销、分销为主要业务,混业经营,公司债券为投资热点证券公司债券,不包括可转债和次级债(可能考判断)
“脱媒现象”:证券公司业开办存款,抢了银行的负债业务承销业务原始凭证保存:7年
投资银行业务发展变化表现为:发行监管、发行方式、发行定价三方面
1999.11《金融服务现代化法案》——(每年必考),名称上不提银行,而提金融服务,意味着要涵盖银行业和非银行业的全部金融活动。意味着20世纪影响全球各国金融业的分业经营制度框架的终结,标志着美国乃至全球金融业进入金融自由化和混业经营的新时代。
2010,7月《金融监管改革法案》
核准制:政府主导(我国);注册制:市场主导
1998年以前,我国股票监管制度采取发行规模和发行企业数量双重控制
资产支持证券是把资产信托给受托机构,由受托机构发行
自办发行特点:面值不统一,发行对象为内部职工或地方公众,没承销商(不包括电子化这个选项)
网下发行方式:有限量,无限量,全额预缴,储蓄存款网上发行方式:上网竞价,上网定价
1998年,中国《证券法》出台2004.2.1《证券发行上市保荐制度暂行办法》实施
2006.9.19《证券发行与承销管理办法》实施1993.8国务院发布《企业债券管理条例》
2005.5.23中国人民银行发布《短期融资券管理办法》(短期融资是银行间的,不是公众)
2005.10.9国际金融公司和亚洲开发银行在全国银行间债券市场发行11.3亿和10亿人民币债券。
投资银行业务包括:股(含B),可转债,国债,企业债的承销与保荐;
具有主承销商资格的证券公司可从事:股(含B),可转债的承销
发行人要聘请保荐人的情况:股票首发,新股,可转债,就是卖股票的时候
经营单项业务承销与保荐:注册资本1亿,经营承销与保荐+自营/证券资产管理/其他:注册资本5亿
对保荐机构资格申请:核准45工作日,对保荐代表人资格申请:核准20工作日
保荐机构资格:1.注册资本1亿,净资本5000万;2.治理和内控制度,风险控制指标符合规定;3.业务部门规程健全,有料;4.从业人员不少于35,3年保荐业务人员不少于20;5.保荐资格人不少于4;6.3年无行政处罚
凭证式国债承销团成员:不超过40家,记帐式:不超过60家(甲类不超过20家)-记帐才分甲乙两类。成员资格有效期3年
证券交易所债券市场参加招标竞价,承销记帐式的:信托(投资公司)、保(险公司)、证(券公司);
全国银行间…承销记帐式的:商、信(用社)、保、证
可申请凭证式国债承销团的:境内商业银行等存款类机构、邮政储蓄银行;可申请记帐式…的:境内…、信托、保、证
申请凭证式国债承销团除基本条件外其它条件:1.注册资本3亿以上或总资产100亿以上存款金融机构;2.营业网点40以上
申请记帐式:注册资本3亿以上或总资产100亿以上存款金融机构或注册资本8亿以上的非存款金融机构记帐式甲类要排名前25
记帐式资格审批:财政部、中国人民银行、中国证监会,征求银监、保监,提交财政部;凭证式审批:财政部、中国人民银行,征求银监,提交财政部、中国人民银行
风险控制指标标准:净资本2000,5000,1亿,2亿,各种比例:100%,40%,8%,20%,100%沪深企业债券上市都是上市推荐人制度
证券承销计提风险准备:包销额的10%,5%,2%(股,债,政府债)财务风险监管指标:综合类净资本不低于2亿,证券公司不低于其对外负债80%
保荐期限:首发:剩余+2会计年度,增发或可转债:剩余+1会计年度保荐期间两个阶段:尽职推荐、持续督导
“双保”:保荐机构+保荐代表人
业务检查:已承销尚未到期的企业债券余额是否超过净资产40%,是否跟踪,是否存在兑付风险。(必考)
投资银行业务内部控制具体内容:1.严格的项目风险评估体系和责任管理制度;2.科学的发行人质量评价体系;3.风险责任制;内核工作规则与程序(多选)
证券公司投资投资银行业务风险质量控制与投资银行业务运作应适当分离,客户回访应主要有投资银行风险质量(控制)部门完成。(判断)
证券公司应建立以(净资本)为核心的风险控制指标体系。一般来说,净资本小于净资产(判断)
证券公司不当行为处罚:程度深的36个月,浅的12个月
核准制与行政审批制比较,特点:1.选择和推荐企业方面;2.企业自行选择发行股票规模;3.发行审核上(强制性,合规性);4.股票发行定价上,向机构询价(多选)
非现场检查:年报、董事会报告、财务报表附注、自查内容现场检查:机构制度人员、业务
现场检查中内容:合规性、正常性、安全性(没有“即时性”)(判断)
第二章股份有限公司概述
股份有限公司设立=发起设立+募集设立,募集设立=特定对象募集+公开募集
股份有限公司发起设立和募集设立实行准则设立原则,公开募集设立实行核准设立原则;证券公司要证监会批。
股份有限公司设立条件:1.发起人2-200半数有住所;2.注册资本500W,发起设立首次出资20%,其余2年(投资公司5年);募集设立发起人认购不少于总股35%
3.合法;4.发起人制定公司章程;5.公司名称;6.公司住所
出资方式:实物(货币不低于30%)、知识产权、土地使用权(多项),不得以:劳务、信用、自然人姓名、商誉、特许经营权或设定担保财产出资
股份有限公司预先核准的公司名称保留6个月,不得用于从事经营,不得转让。发起人向社会公开募集股份,应当同(银行)签订代收股款协议。
股份发行:向发起人、法人发行的股票,应当为(记名股票);记名股票要记载:1.股东姓名;2.股份数;3.股票编号;4.日期(多选)
创立大会召开:募集设立,发起人自股款缴足之日起30日内召开创立大会,召开15日前通知,应有总数过半的发起人、认股人出席。
哪些人不能做发起人:工会、国家拨款大学(民办可以)(多选)公司可以向其他企业投资,但不得对其投资企业承担连带责任。(判断)
发起人资格:自然人、法人、外商投资企业(所占股本比例不受限制,属于国家限制的,所占注册资本不超25%,.不得作为国家禁止外商投资行业的公司发起人)
外商投资企业作为发起人,条件:1.出资额缴足,2.完成原审批项目,3.开始缴税
发起人义务:连带责任、不得资金抽逃
发起人持有的本公司股份和公司公开发行前已发行的股份,1年内不得转让(必考)
募集方式设立的股份公司:章程草案经出席创立大会的认股人过1/2通过;章程修改经出席股东大会过2/3通过;普通决议:出席1/2,特殊决议:出席2/3;资本的增加减少:出席2/3;监事会决议:(没有强调出席)1/2;董事会会议举行:1/2;董事会决议:全体1/2,一人一票;股东大会审议公司在一年内购买、出售重大资产超过最近一期经审计总资产30%的事项,出席2/3;独董行使职权:全体1/2(必考)
公司为公司股东(含控股股东)或者实际控制人提供担保的,要经股东大会决议,出席1/2通过;股东或者受实际控制人支配的股东不能表决。
有限责任和股份有限的差异:1.成立条件和募集资金方式不同:有限1-50股东,不公开募集,股份2以上股东,2-200发起人;2.转让难易;3.股权证明形式不同;4.治理结构简化程度:有限1董1-2监,股份董、监、股东大会、经理都要有,5.财务状况的公开程度不同,股份要在股东大会年会20日前置备,公开发行的要公告
有限和股份的变更要求:1.符合《公司法》;2.公司变更前的债券、债务由变更后的公司承继;3.有限变股份,折合的实收资本中欧那个不高于公司净资产额
资本三原则:1.资本确定原则(我国目前遵循的是法定资本制原则,不仅要求公司在章程中规定资本总额,还要求在设立登记前认购或募足完毕);2.资本维持原则(努力保持与公司资本数额相当的实有资本:动态);3.资本不变原则(资本总额不得变动:静态)(区分好不变和维持)
股份的特点:金额性、平等性、不可分性、可转让性(高管任职期间每年转让不超25%。所持股份自上市起1年不得转让,离职半年内不得转让)
公司不得收购本公司股份,除外情况:1.减少注册资本(10日注销);2.合并(6个月注销);3.奖励员工(不超股份总额5%:单选)4.股东要求公司收购
公司债券与一般公司债对比,特点:1.公司债券是与不特定的社会公众形成的债券债务关系;2.可转让(一般的不可);3.债券方式表现(一般的是债权文书);4.同次发行的公司债券偿还期是一样的(一般的可以不同)
股份有限公司组织结构:三会+一个经理累计投票权:1股有与应选董事或监视人数相同的表决权
股东权利:1.股份份额获得股利和利益分配;2.请求、召集、主持、参加或委派参加股东大会,行使表决权;3.查阅公司章程;4.剩余财产分配…8个(多选,基本都有)
控股股东:1.出资额占总额50%或持有股份占总额50%;2.表决权可对股东会、股东大会的决议产生重大影响的股东实际控制人:能够实际支配公司行为的人
关联关系:1.控股股东、实际控制人、董事、监事、高管与其直接或间接控制的企业之间的关系;2.可能导致公司利益转移的其他关系
股东大会职权:决定权和审批权:1.决定计划;2.选举更换非职工代表的董、监,报酬;3.审议董事会报告;4.审议监事会报告;5.审议年度财务预算、决算;6.审议利润、亏损方案;7.增资、减资决议;8.发行债权决议;9.合并、分立、解散、清算决议;10.修改章程;11.聘用、解聘会计师事务所;12.审议3%以上表决权股东提案
股东大会其它职权:1.审议批准担保事项:a.本公司或控股子公司对外担保达到或超过净资产50%以后提供的任何担保;b.公司对外担保超总资产30%后的;c.为资产负债率超70%担保;d.单笔担保额超净资产10%;e.对股东、实际控制人及其关联方担保。2.1年内购买、出售重大资产超总资产30%(2/3通过)
董事会职权:1.召集股东大会;2.执行股东大会决议;3.决定计划;4.制定年度财务预算、决算;5.制定利润、亏损方案;6.制定增资、减资方案;7.制定合并、分立、解散、清算方案;8.决定内部机构设置;9.决定聘任或解聘经理,薪酬;10.制定基本管理制度(信息披露制度)
监事会职权:1.检查公司财务;2.监督董事、高管;3.纠正董事、高管;4.提议召开临时股东大会;5.对股东会会议提案;6.诉讼董事、高管;7.调查异常经营
股东大会会议由董事会召集,董事长主持(监事会和连续90日以上单独或者合计持有公司10%以上股份的股东)有补充召集权和补充主持权(多选)
经理职权:1.主持生产经营、组织实施董事会决议;2.组织实施计划;3.拟定内部管理机构设置方案;4.拟定基本管理制度;5.制定具体规章;6.提请聘任或解聘副经理、财务负责人及其他管理人员(除董事会决定的以外).经理有权列席董事会会议,但没有表决权(判断)
独立董事职权:1.确认重大关联交易;2.向董事会提议聘用或解聘会计师事务所;3.提议召开临时股东大会;4.提议召开董事会;5.独立聘请外部审计机构和咨询机构;6.可在股东大会召开前公开向股东征集投票权。
单独或者持有公司3%以上股份的股东,在股东大会召开10日前提出临时提案股东大会召开20日前通知;临时股东大会召开15日前通知;发行无记名30日前公告
无记名股票持有人出席股东大会的,会议召开5日前至股东大会闭会日起把股票交存公司
股东大会每年一次年会,应当在上一年度会计年度结束之日起6个月内,即最迟6.30董事会每年至少2次,10日前通知监事会6个月至少1次
提议召开临时股东大会情形(2个月内召开):1.董事人数不足法定或章程规定2/3;2.未弥补亏损达实收股本总额1/3;3.单独或合计持有10%以上股份的股东请求;4.董事会提;5.监事会提决议撤销:60日内请人民法院撤销
董事会临时会议情形(10日内召开):1.1/10以上表决权股东;2.1/3董事或者监事会
董事:成员5-19,每届不超3年,可连任;职权:董事会表决权、报酬请求权、签名权;义务:忠实、勤勉
监事:成员不少于3人,其中职工代表不低于1/3,任期3年,可连任;职权:监事会表决权、报酬请求权、签字权、列席董事会提出咨询或建议、提议召开临时监事会
独立董事:条件:5年法律、经济或其它经验;独立性要求不得担任的情况:1公司任职人员直亲,2.持股1%或前十名人员或直亲,3.持股5%或前5单位的人员或直亲等等;持股1%股东可以提出独董候选人;证监会15日审核独董;连任不超6年;连续3次不亲自出席的撤;独董辞职报告等有人补缺才生效;独董行使职权:全体1/2同意;董事会下设薪酬、审计、提名等委员会的,独董要占1/2;独董开展工作的条件:1.知情权(上市公司提供资料,要保存5年),2.工作条件,3.有关人员配合,4.相关费用上市公司给,5.津贴
董事会秘书对(董事会)负责高管是指:经理、副经理、财务负责人、董事会秘书(多选)
财务会计:每一会计年度结束之日起4个月向(证监会和证交所)年报;每一会计年度前6个月结束之日起2个月向(证监会派出机构和证交所)半年报;股东大会年会20日前置备。公司董事可以兼任经理(判断)董事、高管不得兼任监事(判断)
公积金:提利润的10%,达到注册资本50%不用提,公积金转资本,留存公积金不得少于转增前注册资本25%。公司持有的本公司股份不得分配利润(判断)
合并:吸收(A+B=B)、新设(A+B=C),新公司承继债权债务分立:新设(A=A+B)、派生(A=B+C)
解散:持有10%全体表决权的股东有权请求法院解散解散事由出现之日起15日成立清算组
清算顺序:费用、工资、社保费用和法定补偿金,缴税,偿债,剩余财产分配
减少资本、合并、分立的公告:10日通知债权人,30日公告,接到通知的30日内,未接的45日内有权要求清偿或提供担保(必考)
清算组通知:10日通知债权人,60日公告,接通知30,未接45
第三章企业的股份制改组
企业股份制改组的目的:1.确立法人财产权,2.建立规范的公司治理结构,3.筹集资金
上市公司形成来源:1.历史遗留,2.94年公司法之前成立的定向募集公司,3.06年公司法之前成立的股份有限公司(满3年可申请上市,不满3年若主要发起人为国有大中型企业且经营业绩可连续计算的可申请上市),4有限变股份(发股上市),5.国有大中型重组后募集设立后上市。
《证券法》规定股份有限公司申请上市要求:1.股票已公开发行,2.股本总额不少于3000万(证交所规定不少于5000万),3.公开发行股份达股份总数25%,股本总额超4亿,公开发行股份比例10%以上,4.3年不违法
拟上市公司的商标使用权要跟经营业务走,可以给关联方或第三方使用,但要签合同。(判断必考)
公司治理规范独立性要求:资产独立:(发行上市公司应有独立于主发起人或控股股东的生产经营场所,,拟上市公司原则上应以出让方式取得土地使用权。以租赁方式取得(合法土地使用权)的,应保证有(较长)的租赁期间限和(确定)的取费方式。(判断)),人员独立(高管不能在持有拟上市公司5%以上股权的单位及下属企业担任(除董事、监事以外)的任何职务),机构独立、财务独立(独立报税,不得为控股股东或下属企业或其它关联企业担保)
同业竞争避免措施:1.收购、委托经营将相竞争业务集中;2.相关业务转让给无关联第三方;3.放弃;4.竞争方签法律书面承诺
中介机构一般以财务顾问(或者说具有改组或主承销经验的证券公司)为牵头召集人。
清产核资包括:帐务清理、资产清查、价值重估、损益认定、资金核实和完善制度清产核资由(同级)国有资产监督机构组织和监督检查产权界定原则:谁投资,谁拥有产权。股权界定分为:改组设立+新设成立
国有股:国家股(有权代表国家投资的机构投资形成)+国有法人股(有法人资格的国有企事业单位出资形成)
国有企业改组的股权界定:进入股份公司的净资产高于原企业50%是国家股,低于50%的是国有法人股(必考)
国有资产折股:净资产一并折股,股权性质不得分设,股本由依法确定的国有持股单位统一持有,不得由不同部门或机构分割持有。(必考)
固有资产折股要求:1.不得低估作价持股;2.折股比例=国有股股本/发行前国有净资产不低于65%;3.发行溢价倍率=股票发行价格/股票面值不低于折股倍数;4.净资产未全部折股部分计入资本公积,不得转负债;5.净资产折股后,股东权益等于净资产。
土地评估:A极机构处置方式:1.土地使用权作价入股;2.缴纳出让金,取得土地使用权;3.缴租;4.授权经营。
非经营性资产的剥离方式:1.完全划分非经营和经营,非经营留在原企业或组建新的第三产业;2.完全分离非经营和经营,非经营变卖、拍卖、赠与无形资产:商标权、专利权、著作权、专有技术、土地使用权、商誉、特许经营权、开采权
企业整体改组时,无形资产产权全部转移到上市公司。
商标权处置原则:1.改制的:商标权跟经营业务或主要产品进入股份公司;2.定向募集的:要规范;3.拟上市公司应在获准发行前将商标处置相关手续办理完毕;4.商标权以外的参照商标权。
资产评估目的:公正评估价值,保证所有者权益;范围:固定资产、长期投资、流动资产、无形资产、其他资产及负债(多选);基本原则:所有进入股份有限公司的都要评估。企业国有资产评估项目实行(核准或备案)。
2002.1.1《国有资产评估管理若干问题的规定》2005.9.1《企业国有资产评估管理暂行办法》
企业可以不对国有资产评估的情况:1.企业整体或部分资产无偿划转;2.国有独资企业与其下属或下属之间的合并、资产置换和无偿划转。
资产评估项目的核准(备案)程序:1.逐级上报初审,初审同意后自基准日起8个月向国有资产监督管理机构提出核准申请(9个月备案);2.国有资产监督管理机构20个工作日完成核准(备案)。核准或备案的评估结果有效期1年
资产评估的基本方法:收益现值法、重置成本法、现行市价法、清算价格法成新率越大,被评估资产价值越大。(判断)
会计报表审计程序:计划阶段、实施审计阶段、审计完成阶段审计风险:固有风险、控制风险、检查风险
期后事项:截止日至审计报告日,审计报告日至报表公告日(多选)
律师出具法律意见书,进行法律审查时应该独立地发表明确的法律意见(不需要和会计什么的结论一致)。(判断)
第四章首次公开发行股票的准备和推荐核准程序
公司融资按资金来源不同:内部和外部;按中介的作用不同:直接和间接;按不同产权关系:股权和债务;按期限:长期和短期
内部融资特点:自主性、有限性、低成本性、低风险性外部融资特点:高效率、高成本、高风险
股权融资特点:财务风险小、成本高、可能引起企业控制权变动债务融资特点:财务风险大、成本低(利息抵税)、不会产生对企业控制权问题
融资成本:投资者角度:融资成本是要求得到补偿的资本报酬率,融资者角度:融资成本是为获得资金必须支付的最低价格。
1952美国大卫.杜兰特提出净收入理论、净经营收入理论、传统折中理论(必考)
当企业以100%的债权进行融资,企业市场价值会达到最大。(判断)
净经营收入理论假定:债务融资成本和企业融资总成本不变
现代资本结构理论是以MM定理(1958Modigliani和miller)提出为标志。
MM无公司税模型又被称为(资本结构无关论),假设条件:1.企业经营风险可以用EBIT(息税前利润)衡量;2.现在和将来的投资者对企业未来的EBIT估计完全相同;3.没有交易成本;4.所有债务都是无风险的;5.投资者预期EBIT固定不变,即企业增长率为0。基本思想:资本结构与公司价值和综合资本成本无关。结论:无税情况下,企业的货币资本结构不会影响企业的价值和资本成本。
MM公司税模型结论:负债会因为利息的抵税作用而增加企业价值,对投资者来说,也意味着更多的可分配经营收入。
米勒模型与MM的区别:考虑了个人所得税
破产成本模型解决的问题:既考虑负债带来税收抵免收益,又考虑负债带来各种风险和额外费用,并对他们进行适当平和那个来稳定企业价值。
代理成本模型:詹森、麦克林提出;外部股东代理成本(股东和经理层)、债权的代理成本(债权人和股东)
外部筹资:普通股筹资、债权筹资、优先股筹资、可转债筹资、认股权证筹资内部筹资:折旧、未分配利润(留存收益)
普通股筹资优点:1.没有固定利息负担;2.看涨期权,执行可获得较高预期收益;3.没有固定到期日;4.增加公平年公司权益资本。
普通股筹资缺点:1.分散控制权、2.筹资成本高;3.发行费用高;4.新老股东具有相同剩余索取权,会稀释老股东的每股收益。
债券筹资优点:1.筹资成本低;2.风险低;3.抵税;4.发行费用低;5.看跌期权,只承担有限责任;6杠杆作用
债券筹资缺点:1.固定到期日,要定期付息;2.财务杠杆上升,成本也会上升;3.通常要抵押和担保
优先股优点:1.属权益资本,通常没到期日;2.一般没投票权,不会威胁普通股股东的剩余控制权;3.股息固定,杠杆作用
优先股缺点:1.成本比债券高;2.会稀释普通股股东的每股收益。
可转换证券优点:1.出售看涨期权可降低筹资成本;2.有利于未来资本结构的调整。缺点:1.成本高于普通股或优先股;2.执行期权会稀释每股收益和剩余控制权;3.业绩不佳则可能导致股权或债权筹资成本增加。
认股权证优点:降低筹资成本;缺点:稀释股权
留存收益筹资优点:1.成本低;2.不回稀释每股收益和控制权;3.税收好处。缺点:1.分配股利的比例长会受到某些股东的限制;2.支付过少,不利于吸引股利偏好者;3.支付过少,可能会影响到今后的外部筹资。
后面的请下载附件查看,回答有字数限制.....
中国电子商务发展的现状
——2022年中国电子商务行业发展现状及市场规模分析 电子商务市场恢复高速增长【组图】
行业主要上市公司:南京新百(600682);国联股份(603613);上海钢联(300226);卓尔集团(02098);焦点科技(002315);冠福股份(002102);生意宝(002095);科通芯城(00400.HK);慧聪网(02280.HK);欧浦智网(002711)等。
本文核心数据:中国电子商务交易额;网上零售交易总额;农村网络零售额
电子商务交易额逐年增长
2011-2021年我国电子商务交易额逐年增长。2021年,全国电子商务交易额达到42.3万亿元,同比增长19.6%,恢复高速增长。其中商品类交易额31.3万亿元,服务类交易达到11万亿元。


网上零售额超过13万亿元
2021年全国网上零售额达到13.09万亿元,同比增长14.1%,其中实物商品网上零售额是10.8万亿元,占社销零总额比重为24.5%。

电子商务加速赋能农村产业化、数字化发展,有力推动脱贫攻坚和乡村振兴。根据商务部数据显示,2021年中国农村网络零售额达到2.05万亿元,同比增长11.3%,农产品网络零售额达到4221亿元,同比增长2.8%。

从用户群体看,中国互联网络信息中心(CNNIC)数据显示,截至2022年6月,我国网络购物用户规模达8.41亿,较2021年12月下降153万,占网民整体的80.0%。

电子商务服务业营收规模突破6万亿元
电子商务服务业属于电子商务生态系统中的重要组成部分,经过近十年的迅猛发展,在物流快递、在线支付和电子认证等服务业发展推动下,电子商务服务业快速发展。2021年我国电子商务服务业营收规模突破6万亿元,达到6.4万亿元,同比增长17.4%。

以上数据参考前瞻产业研究院《中国电子商务行业市场前瞻与投资战略规划分析报告》。







