众业达称公司尚无产品应用到无人驾驶,该公司产品有哪些优势?
无人驾驶发展现状
我国的无人驾驶起步并不晚,产业热点已经形成。20世纪50年代开始,以计算机为象征、以信息技术为代表的新技术革命孕育兴起;90年代进入加速期,涌现出一批互联网企业,互联网得到快速普及。我国无人车商用已经进入到实质性阶段,随着企业投入、政府引导、社会关注,无人驾驶汽车的产业热点已经形成。
中国无人驾驶汽车行业发展周期
目前,无人驾驶汽车行业发展尚且不够成熟,但整体环境发展态势良好。国内无人驾驶汽车仍处于研发测试阶段,在技术上还有很大的不确定性和进步空间。同时,产品、市场和服务等方面可变动空间大,行业的商业模式也正处于摸索阶段。随着无人驾驶汽车技术和当时的5G技术的不断发展和各地政府的积极推进,越来越多的自主品牌车企将加快落地无人驾驶路测项目。总体来看,中国无人驾驶汽车行业在不断的研发测试阶段,处于行业的导入期。

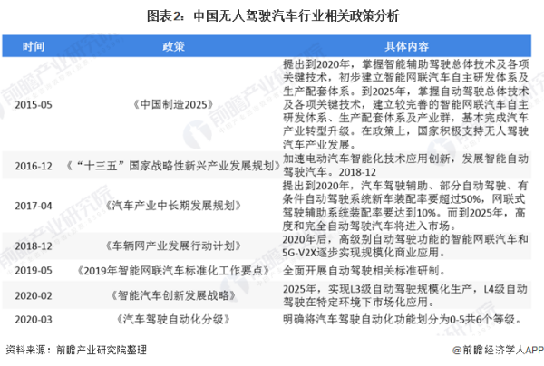
列入国家顶层发展规划
2015年起,中国政府开始将自动驾驶技术发展纳入国家顶层规划中,以求抢占汽车产业转型先机,强化国家竞争实力。从2015年至2020年,中国无人驾驶汽车相关政策密集出台,关注点从智能网联汽车细化至无人驾驶汽车。2020年初,国家相继出台《智能汽车创新发展战略》与《汽车驾驶自动化分级》两项方案,进一步明确自动驾驶战略地位与未来发展方向。

中国无人驾驶汽车生产情况
中国无人驾驶汽车行业目前及将来一段时间内还将处于研发的初级阶段,国内无人驾驶汽车量产时间最早大概出现在2022年左右,因此2014-2018年中国无人驾驶汽车行业的发展,主要还是以技术研发为主,预计随着国外技术成熟度的不断提升,国内各车企参与无人驾驶汽车研发的积极性将水涨船高。

使用无人驾驶汽车意愿
根据Ipsos益普索发布一项最新调查《憧憬无人驾驶汽车——2018全球无人驾驶汽车消费者调查》的报告显示,2018年,46%的中国人受访者最有可能使用无人驾驶汽车;9%的中国消费者不愿意使用无人驾驶汽车;45%的消费者持观望不确定的态度,但对无人驾驶汽车的想法很感兴趣。
虽然目前使用无人驾驶汽车的意愿不是很强,但随着无人驾驶总体技术及各项关键技术成熟,智能网联汽车自主研发体系、生产配套体系及产业群得以建立,消费者的意愿会增强。

中国无人驾驶汽车行业发展前景
中国无人驾驶汽车行业目前及将来一段时间内还将处于研发的初级阶段,国内无人驾驶汽车量产时间最早大概出现在2022年左右,因此2014-2018年中国无人驾驶汽车行业的发展,主要还是以技术研发为主,预计随着国外技术成熟度的不断提升,国内各车企参与无人驾驶汽车研发的积极性将水涨船高。
随着我国北斗导航系统的完善,基于导航技术以及高清地图的无人驾驶汽车的研发也将会得到国家以及相关部门的支持,保证我国无人驾驶汽车技术与国际研究水平的接轨。
预计随着国外技术成熟度的不断提升,国内各车企参与无人驾驶汽车研发的积极性将会不断提高,据美国市场研究公司和IHS Automotive预测,到2035年全球无人驾驶汽车销量将达到2100万辆左右,而中国市场的份额约为24%左右,约为504万辆,其市场前景非常可观。

—— 更多数据请参考前瞻产业研究院《中国无人驾驶汽车行业发展前景预测与投资战略规划分析报告》
Google的无人驾驶有优势吗?有哪些优势?
无人技术是非常发达的,也就是各种无人机、无人车或者更高级的人工智能都在飞速发展。谷歌的自动驾驶项目于2009年正式启动,并于2016年剥离为谷歌母公司Alphabet的子公司Waymo。谷歌证实,计划在2018年底前推出“无人驾驶出租车”服务。无人驾驶出租车将首先在亚利桑那州推出,其意义和影响将远远超过其过去的测试汽车。如果技术成熟和安全,几乎所有的资本家和企业主都宁愿使用自动驾驶系统,而不是司机。

谷歌公司从一开始的搜索引擎到后面的各种技术专利,可以说是有了一个方向的转型,转型,也不能说是因为谷歌浏览器和搜索引擎还是很有生命力的,可以说很多技术结构也是还是靠谷歌来完成的,所以现在这么多的公司都进入了技术产业。Waymo从成立之初,就以“安全”作为产品开发的底线和理念。Waymo将这一理念融入到其技术中,包括道路测试、激光雷达和冗余安全系统,以构建一个强大而可靠的安全系统。

在测试里程方面,Waymo排名第一,而在测试里程方面排名第二。1实际测试里程145.4万英里,占总里程的50.5%。为了确保Waymo自动驾驶汽车的安全性,需要大量的道路测试经验和数据。Waymo的雷达系统具有360°连续视野,可以跟踪车辆前后和两侧过往车辆的速度。与此同时,Waymo的系统包括三种内部开发的激光雷达:短程激光雷达,允许车辆不断观察和监控;高分辨中距离激光雷达;新一代强大的远距离激光雷达,视距范围可达三个足球场。

当所有人都认为谷歌只是在做搜索时,他们说,我们在做人工智能。领先一步是一个很大的目标,你可以说谷歌一直在研究的各种技术现在都是主流,从长远来看,公司不会亏损。即使跟不上时代,至少谷歌也会跟上时代。
为什么电气产品需要依靠分销?众业达作为领先分销商的优势是什么?
工业电气产品包括电力设备、电力系统及输配电产品、自动控制系统及产品、安全与环保设备、照明及温度控制系统等应用在多个领域的系统设备和产品。正是由于工业电气产品的多样性、复杂性和应用的广泛性,产品制造商无法满足来自各行各业的客户不同的个性化需求⌄因此必须由专业的分销商通过产品分销、仓储物流、系统集成和成套制造等多个环节来满足终端客户的多样化需求。经过多年的发展,工业电气产品制造商与专业分销商之间已经形成明确的专业分工和稳定的战略合作关系,众业达之所以领先是由于30多年的发展并坚持行业覆盖、产品覆盖、区域覆盖的经营战略,产品覆盖面较大,产品涉及低压和中压输配电产品及工业自动化产品,业务环节覆盖分销、无人驾驶车未来的发展前景怎样?
自动驾驶系统
自动驾驶系统是智能汽车的大脑,以人工智能为核心技术的自动驾驶解决方案企业,就是智能汽车产业链的核心,掌握着产业发展主导权。
在中国,这类企业主要集中在两个领域:一个是百度为代表的互联网公司,下辖自动驾驶事业群;另一个则是专注于自动驾驶系统研发的初创公司,比如小马智行、初速度(Momenta)、文远知行等。

高精地图助力自动驾驶发展
2020年既是5G行业落地的关键节点,也是主机厂商及科技公司推出L3级别以上自动驾驶技术的关键节点。
高精地图作为自动驾驶不可或缺的模块,其必要性得到汽车行业的共识。通过高精地图提供的高精定位、超视距感知、车道级路径规划等服务,不仅提升了自动驾驶汽车的安全性,同时也让车辆有更加智能的驾驶表现,为乘员带来更加舒适的乘坐体验。
5G将一个万物互联的新时代呈现在人们面前,而对于自动驾驶而言,5G将使高精地图的优势得到更加充分的发挥,让高精地图能够更好地为自动驾驶服务。

——以上数据来源及分析请参考于前瞻产业研究院《中国无人驾驶汽车行业发展前景预测与投资战略规划分析报告》。








