快手第一季度营收 252.2 亿元,该公司日后如何发展?
快手能赚钱吗,玩了有什么用?
可以赚钱。
赚多赚少就看你干什么了。如果你只是单纯地看,那可以领取一些观看红包之类的,大概一天可以赚个几块钱。
如果你拍摄视频,然后代做一些广告之类的,那月入过万也是比较简单的事情。
所以玩快手能挣钱,就看怎么玩了,
拓展资料:
快手是北京快手科技有限公司旗下的产品。快手 的前身,叫"GIF快手",诞生于2011年3月,最初是一款用来制作、分享GIF图片的手机应用。2012年11月,快手从纯粹的工具应用转型为短视频社区,用于用户记录和分享生产、生活的平台。后来随着智能手机、平板电脑的普及和移动流量成本的下降,快手在2015年以后迎来市场。
2019年11月,快手短视频携手春晚正式签约"品牌强国工程"强国品牌服务项目。快手成为中央广播电视总台2020年《春节联欢晚会》独家互动合作伙伴,开展春晚红包互动。
2021年2月5日,快手正式在香港交易及结算所有限公司上市,首次公开募股融资规模为54亿美元 。3月23日,快手发布2020年第四季度及全年财报。快手2020年全年营收587.8亿元,市场预期593.82亿元 。
在快手上,用户可以用照片和短视频记录自己的生活点滴,也可以通过直播与粉丝实时互动。快手的内容覆盖生活的方方面面,用户遍布全国各地。在这里,人们能找到自己喜欢的内容,找到自己感兴趣的人,看到更真实有趣的世界,也可以让世界发现真实有趣的自己。
2016年初,快手上线直播功能,并将直播低调地放在“关注”栏里,直播在快手仅具附属功能。
快手的用户定位是“社会平均人”。快手用户分布在二三线城市是由中国社会的形态所决定的。把所有的快手用户抽象当成一个人来看,他相当于一个‘社会平均人’。中国人口中只有百分之七在一线城市,百分之九十三的人口在二三线城市,所以这个‘社会平均人’就落在了二三线城市。”
快手的推荐算法用一个简短版本说,算法核心是理解。包括理解内容的属性,理解人的属性,人和内容历史上的交互数据,然后通过一个模型,预估内容与用户之间匹配的程度。
快手电商平台挣多少
知道什么时候该“踩刹车”,知道什么时候该“踩油门”,或许正是老司机需要掌握的必备技能。 还记得多年前快手的一封员工内部信中,其CEO宿华发出了一声焦虑的呐喊:“松散的组织、佛系的态度,‘慢公司’正在成为我们的标签,这让我们寝食难安!” 于是,高效、加速、突围,快手飞速狂奔的时代终于来了。 一份最新发布的财报,超乎所有人想象的营收数据,终于让快手成为了电商世界里那颗异常闪耀的新星。 据报道,今天快手发布了2021年第四季度及全年业绩。 财报数据显示,第四季度快手营收达244亿元人民币,同比增长35.0%,此前预估的数额为231.2亿元人民币;第四季度调整后净亏损35.7亿元人民币,此前预估的亏损短视频行业未来会如何发展
—— 以下数据及分析均来自于前瞻产业研究院《中国短视频行业市场前景预测与投资战略规划分析报告》。
行业进入平稳期
近年来,我国短视频行业发展迅速。截止目前,我国短视频行业已经经历了四个阶段,分别是蓄势期、转型期、爆发期和平稳期。目前处在平稳期,竞争格局逐渐稳定,短视频平台探索更多元化和更深层次的商业变现模式。

产业链参与主体众多
我国短视频行业产业链逐渐形成,产业链参与主体众多,包括内容生产方、内容分发方、用户终端、基础支持方(如技术服务提供商、数据监测商等)、广告商和监管部门等。内容生产方主要分为PGC(专业生产内容)、PUGC(网红/明星生产内容)和UGC(用户生产内容)三大类;内容分发方包括短视频平台、新闻资讯平台、社交平台、传统视频平台等。

疫情催生更多用户规模
2019年底爆发的新冠肺炎疫情进一步挖掘了短视频资讯传播的潜力,短视频用户规模进一步增长。据CNNIC数据显示,2020年6月,我国短视频用户规模已经达到81786万人,使用率高达87%。

注:使用率=短视频用户规模/网民用户规模。
商业模式的探索助推市场规模
在用户规模不断增长的同时,我国各短视频平台也积极探索更多元化和更深层次的商业变现模式,因此也带动了整个行业市场规模增长,2019年我国短视频行业规模已经达到了1302.4亿元。

短视频企业逐渐出海
近三年来,随着国内短视频市场日趋激烈,出海发展成为短视频企业谋求高效益的热门选择,快手和字节跳动是典型的代表之一。国内短视频玩家出海均考虑到了地缘优势、文化以及市场规模和竞争程度,在海外市场的拓展路径中,几乎所有玩家均选择了从东亚、东南亚、南亚等新兴市场入手的发展路径。
2016年底,快手开始尝试国际化,推出快手海外版Kwai;2017年5月,字节跳动也开始出海,在海外上线抖音国际版的Tik Tok,并把重心放在东南亚和日韩市场。负责Kwai的海外团队开始独立运营并陆续在多个国外市场上线。2017年11月,2017年11月,字节跳动收购美国短视频分享平台Musical.ly并与Tik Tok整合。2018年,字节跳动与阿里巴巴同时推出印度本土语言社交产品Helo和VMate。2020年4月,快手在海外上线SnackVideo,同时于2020年5月在美国上线Zynn。但是,在2020年8月,字节跳动旗下产品TikTok在美国迅速扩张的背景下受到美国政客的威胁,美国总统特朗普宣布Tik Tok须在9月15日前关闭或出售美国业务。

TikTok出海取得巨大成就
TikTok出海第二年,其单季度下载量就已经突破了1亿次。2020年第一季度,TikTok下载量更是达到3.15亿次,超过北美两大移动应用软件Facebook和Instagram,位居榜首。TikTok的下载量甚至是Instagram下载量的两倍。

注:数据不包括中国及其他地区第三方安卓市场,上述TikTok下载量包括抖音版本的下载量。
短视频内容垂直化
发展至今,我国短视频已经从平台开始向各个领域蔓延,美妆、搞笑、美食、游戏等领域已经逐渐成熟。另一方面,短视频也逐渐成为了各大广告主营销的重要渠道。广告主喜爱在剧情/搞笑、小姐姐、美妆等短视频KOL上投放广告。据卡思数据和火星文化发布的最新报告显示,剧情/搞笑KOL是广告主的心头好,剧情/搞笑KOL占据广告主在短视频投放比重的17.87%。
注:上表统计数据时间为2018.11.01-2019.10.31。
在增粉上,游戏、搞笑、美食等领域依旧处于领先地位。据克劳锐发布的最新《2020上半年短视频内容发展盘点报告》显示,抖音和快手两大头部短视频平台上的游戏、搞笑、美食领域KOL增粉排名均在前五。此外,新闻社会领域在疫情期间迅速发展,其中抖音平台的新闻社会类KOL增粉排名第一,增速高达24%。

注:研究范围为在2020年1月1日-2020年6月30日期间抖音增粉量TOP100账号。

注:研究范围为在2020年1月1日-2020年6月30日期间快手增粉量TOP100账号。
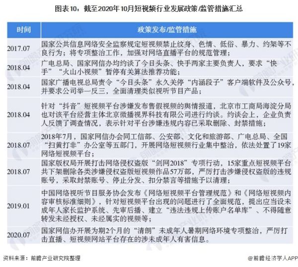
国家加强监管
由于短视频准入门槛低,自我审查机制少,因此在行业快速发展的背景下,大量低俗内容、虚假内容泛滥、内容抄袭等问题逐渐暴露。为此,我国加紧对短视频行业进行监管。
2017年7月,国家公共信息网络安全监察规定,短视频禁止纹身、色情、低俗、暴力、约架等不良行为。2019年1月,中国网络视听节目服务协会发布《网络短视频平台管理规范》和《网络短视频内容审核标准细则》,针对短视频平台出现的问题进行了全面规范。2020年7月,国家网信办开展为期2个月的“清朗”未成年人暑期网络环境专项整治,严厉打击直播、短视频网站平台存在的涉未成年人有害信息。

市场规模有望接近六千亿元
未来,短视频平台将会进一步寻求新的突破,如加入直播、电商等业务,而目前头部短视频平台已经在开发线上直播业务,并且寻求与其他内容创作者加深关系,同时开发新的功能加深创作者与用户的互动性,进一步提高用户对短视频内容的依赖。
此外,随着短视频吸引更大的用户群体和更长的用户花费时间,广告主也将进一步将传统线上广告营销转向短视频平台,未来短视频行业广告营销收入将会进一步扩大。
另一方面,4G时代移动流量价格下降、5G通讯进一步普及、人工智能和大数据技术发展将会为短视频平台提供新的支持。加上国家加强对行业的监管,平台对用户发布的短视频内容也加强审核力度。综合来看,短视频行业发展潜力巨大。
前瞻预测,由于疫情的爆发使得短视频的发展潜力进一步挖掘,2020-2022年短视频行业市场规模将以较快的增长速度增长,年复合增长率在44%左右;2023-2025年市场规模增速会有所放缓,但仍较保持16%的年复合增长率增长,2025年短视频行业市场规模将有望接近6000亿元。

快手创业团队组建和管理的规律
从人力资源管理的角度来看,建立优势互补的创业团队是保持创业团队稳定的关键。在创建一个团队的时候,不仅仅要考虑相互之间的关系,最重要的是考虑成员之间的能力或技术上的互补性。太阳微系统公司就是一个非常值得借鉴的例子,创业期初维诺德·科尔斯勒找来的三个人分别是软件专家、硬件专家和管理专家,sun的创业团队非常稳定,稳定的团队为太阳微系统公司带来了稳定的发展。
快手是北京快手科技有限公司旗下的产品。快手的前身,叫“GIF快手”,诞生于2011年3月,最初是一款用来制作、分享GIF图片的手机应用。2012年11月,快手从纯粹的工具应用转型为短视频社区,用于用户记录和分享生产、生活的平台。后来随着智能手机、平板电脑的普及和移动流量成本的下降,快手在2015年以后迎来市场。
2019年11月,快手短视频携手春晚正式签约“品牌强国工程”强国品牌服务项目。快手成为中央广播电视总台2020年《春节联欢晚会》独家互动合作伙伴,开展春晚红包互动。2021年2月5日,快手正式在香港交易及结算所有限公司上市,首次公开募股融资规模为54亿美元。3月23日,快手发布2020年第四季度及全年财报。快手2020年全年营收587.8亿元,市场预期593.83亿元。
快手韩笑,为何这么有钱,家里做什么的?
因为是富二代白富美,家里是做房地产生意的。
虽然韩笑现在还在美国波士顿大学读书,但其实她已经快手上是红人一枚了,同时还是一位当红的映客主播,之前也就是因为她在微博上爆料自己参加了这档节目所以才来看节目,只不过她在出场时的一段歌曲表演有点让人大跌眼镜。
韩笑的爱情宣言是“如果有一个爱我的人和一个我爱的人,那么我会选择那个我爱的人,因为苦短,要多花点时间和自己爱的人在一起“。

介绍
快手是北京快手科技有限公司旗下的产品。快手的前身,叫“GIF快手”,诞生于2011年3月,最初是一款用来制作、分享GIF图片的手机应用。
2012年11月,快手从纯粹的工具应用转型为短视频社区,用于用户记录和分享生产、生活的平台。后来随着智能手机、平板电脑的普及和移动流量成本的下降,快手在2015年以后迎来市场。








