宏德股份海外客户主要为规模较大的跨国公司,该公司发展前景如何?
企业进行海外投资的原因是什么
从整体上看,中国企业的海外投资事业是必然趋势,但具体到某一家企业,不切实际的追求跨越式发展而又不具备一定的国际投资经验,其面临的风险将是巨大的。 由于各个企业自身的条件、所处的行业及实行的战略不同,因此企业“走出去”的方式方法千姿百态,创造出了多种行之有效且独具特色的海外投资模式。 一、建立海外营销渠道投资模式 建立海外营销渠道投资模式,指的是我国一些企业进行海外投资的目的并不是在东道国设立生产基地或研发中心,而是要建立自己的国际营销机构,借此构建自己的海外销售渠道和网络,将产品直接销往海外市场,减少中间环节,提高企业的盈利水平。据商务部统计,截至2003年底,境外贸易性企业占境外企业总数的5近期的投资热点是哪些方向和行业?
当前的投资热点主要涵盖以下几个方向和行业:
1. 5G技术:随着全球范围内5G网络的建设逐渐完善,5G相关产业迎来新的机遇。5G通信设备、芯片、通讯基础设施等相关产业都将是未来的热点。
2. 新能源:随着全球对于环境保护意识的不断提高,新能源产业也得到了大力发展。太阳能、风能以及生物能等新能源行业将成为未来的热点。
3. 人工智能:人工智能技术的广泛应用将推动各行各业的发展。图像识别、自然语言处理、智能交互等领域都具有巨大的发展潜力。
4. 消费升级板块:消费升级板块包括教育、文化娱乐、健康医疗等行业,这些行业都受益于人们对于生活品质提升的需求,因此具有非常大的发展前景。
5. 新零售:随着新技术的不断应用,新零售将成为未来的一大趋势,包括无人售货、智能购物、线上线下融合等新型零售模式都将受到市场的追捧。
以上是当前的主要投资热点,当然还有一些其他的行业和领域也具有巨大的投资潜力,需要根据市场变化和自身情况进行选择。

汽车行业的未来前景如何?
——【深度】双碳愿景下 中国交通动力有望形成“三足鼎立”格局
动力锂电池行业主要上市公司:目前国内动力锂电池行业的上市公司主要有宁德时代(300750)、比亚迪(002594)、孚能科技(688567)、亿纬锂能(300014)、国轩高科(002074)、澳洋顺昌(002245)、鹏辉能源(300438)、欣旺达(300207)。
本文核心数据:中国动力锂电池出货量与装机量、氢燃料电池汽车销量、中国加氢站数量
1、动力锂电池呈现快速发展,但仍存在诸多痛点待解决
——疫情影响下,动力锂电池需求保持增长
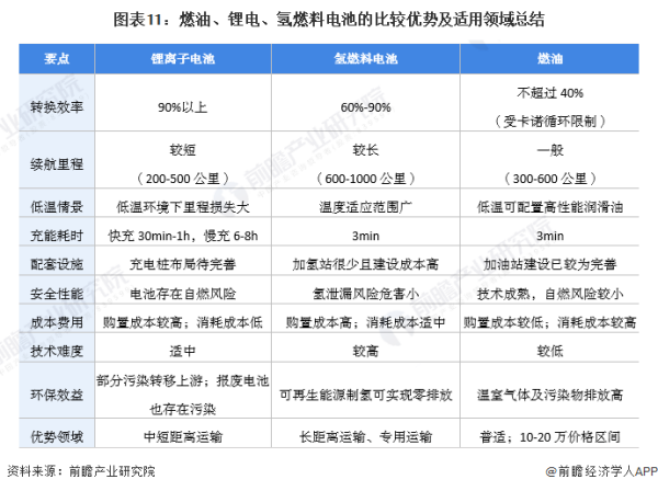
锂离子电池是当前动力电池的研发重点,具有能量损失小、转换效率高、加速快等显著优势。高工产研锂电研究所(GGII)调研数据显示,2021年我国动力电池市场供需规模较2019年大幅提升,2021年我国动力锂电池装机量为154.5
GWh,同比增长142.9%;出货量为220 GWh,同比增长175%。
——续航短、充电慢、安全问题为主要痛点
电气化是双碳愿景下交通动力的主要发展方向,电动汽车和混合动力汽车比内燃机汽车排放的。废气更少,若电力来自可再生能源,电动汽车便是交通领域实现碳中和目标的重要途径。
然而,锂电池作为交通动力存在续航短的劣势。相较于燃油汽车而言,纯电动汽车存在的最大痛点便是续航里程,传统燃油车加满一箱油可以开到600公里乃至更多,但普通的纯电动汽车只能跑200-400公里,而续航里程可达到500公里以上的高性能纯电车则将面临价格难以下调的困境。在雨天或低温天气,动力锂电池受环境影响明显,纯电动汽车实际续航里程还会进一步下降。
其次,充能耗时较长也是动力锂电池的一项短板。对比来说,传统燃油车仅需几分钟便能将油箱加满,而纯电动汽车即使是快充,充电至满格也需耗费一个小时左右,慢充耗时更是长达6-8小时。大幅上升的充能时间使得纯电动汽车使用体验感降低,是抑制动力锂电池需求增长的一大阻碍。
此外,安全隐患使得消费者望而却步。根据电动汽车用户联盟的不完全统计,2020年一共发生过72起新能源汽车起火事故,至少涉及25个品牌车企,38款不同车型,包括乘用车、客车,货车等多个不同用处车型。除了电池的自燃隐患外,电动汽车的智能化技术应用也存在诸多事故风险,例如“智能化”核心技术的自动驾驶系统失灵及辅助驾驶功能过度营销带来的安全隐患不容忽视。
2、氢燃料电池技术难度大,与锂电池互补为最佳发展方向
——氢燃料电池汽车市场尚处于起步阶段
氢燃料电池在动力锂电池存在的续航短、充能耗时长、安全隐患等问题上均具有显著优势,而且氢燃料电池的回收不会对环境造成污染,因此,被认为是未来交通动力低碳化的一大发展方向。然而,氢燃料电池的商业化应用面临着技术难度大、催化剂成本高昂等问题。
氢燃料电池汽车是氢能在交通领域落地的重要载体。从目前的销量情况来看,截至2021年底,全国氢燃料电池汽车累计销量仅有9246辆。可见,氢燃料电池汽车在中国市场刚刚起步,市场仍不成熟,处于幼稚期。据工信部于2021年初发布的《节能与新能源汽车技术路线图2.0》预计,2025年我国氢燃料电池汽车保有量将达到10万辆左右。
——中国加氢站建设慢,规模化应用困难
2016-2021年,中国加氢站数量逐步增长,但整体建设规模仍然较小。截至2022年3月底,中国加氢站有180座在运营、18座已建成,85座正在建设,148座规划建设。我国现有加氢站中多数投资规模超过1200万元,上海驿蓝金山加氢站甚至耗资高达5500万元。高昂的建设运营成本和较长的投资回报期是我国加氢站规模化发展的最大障碍,现阶段多数加氢站还处于亏损状态,存在终端用户用氢难、用氢贵的问题,终端需求增长乏力必然又反过来制约加氢站的建设与扩张。燃料电池被认为是未来理想的清洁能源之一,但其配套基础设施规模化建设困难,也是氢燃料电池在交通运输领域应用的一大障碍。
注:饼图数据为截至2022年3月底最新数据。
——氢燃料电池在专用运输领域具备优势
分析发现,无论是动力锂电池还是氢燃料电池都存在自身的比较优势和痛点,如何解决或规避痛点、充分发挥比较优势,成为新能源交通动力发展的关键。寻找各自最合适的应用场景便是优势利用最大化的重要途径,从销量结构来看,目前商用车是氢燃料电池汽车的推广重点。2021年,中国氢燃料电池汽车新增销量1894辆,商用车为绝对主力,其中客车1042辆、重卡777辆。
与燃油相比,氢燃料电池具有零碳排放、转化效率高等比较优势;与锂离子电池相比,氢燃料电池具有续航里程长、充能耗时短、安全隐患可控等比较优势。这些比较优势决定了氢燃料电池在长距离、连续工作时间长、载重大等应用场景的适用性较高。而针对加氢站建设成本高的问题,氢燃料电池发展可从应用场景清晰、行驶路线固定的专用车入手(例如物流车、环卫车等),利于加氢站的布置和建设。
——氢燃料电池在航空运输领域大有可为
民用航空碳排放规模占交通运输排放总量的10%左右,而且航空排放是在高海拔地区释放气体,对环境的影响是类似地源排放的2-4倍。可见,航空是交通动力降碳减排的重要抓手。
相较于锂离子电池而言,航空运输也是氢燃料电池的优势领域之一。氢能源的质量能量密度远超其他能源,且一个完整的氢燃料电池推进系统可以比同等质量的电池电力系统多储存3-5倍的能量。要想提高电池系统的能量供应,除了通过技术研发提高能量密度外,一般还可通过扩大电池体积的方式实现,然而,飞机对动力系统的质量和体积均存在较大限制,动力电池在航空领域应用困难,而氢燃料电池系统的能量密度具有显著优势,可作为锂电池的有利互补。
总体而言,未来氢燃料电池将在长距离运输、专用车领域及航空领域发展较快,与锂离子电池形成良性互补。
3、燃油份额将逐步减少,但在短时间内难以被完全取代
——“碳中和”目标下,燃油动力份额下降为必然趋势
“双碳”愿景下,国家陆续出台了一系列“降碳减排”相关目标规划,对新能源汽车在新增交通工具中的比例做出了明确的规划,未来燃油作为交通动力的份额必然呈现下降趋势。
——同款燃油车指导价普遍低于同款新能源车补贴价
但新能源汽车的普及还存在诸多障碍,高生产成本带来的高售价便是其中之一。目前来看,从低价低端到高价高端,无论是纯电动汽车还是混动汽车,其补贴后的价格普遍高于燃油版同款车型的指导价。以长安逸动以及逸动新能源为例,燃油版逸动的指导价为7.29-10.39万元,而逸动新能源(纯电)的补贴后指导价为12.99-14.99万元,即使政府对新能源车有补贴,新能源版的售价也比燃油版高出5.7万元。
注:指导价查询时间为2022年3月。
——煤电主导的大环境下,电车的真实环保效益有限
相较于燃油车而言,电动汽车的一大竞争优势为“绿色环保”。虽然纯电动汽车在排放上的绝对优势毋庸置疑,但值得思考的是,电能生产过程中的排放不可视而不见。数据显示,2021年我国电力格局仍以火力发电为主要途径,其中煤电发电量占比在六成以上。在煤电主导的大环境下,电动汽车的部分排放被转移到了上游。
此外,电池的循环利用寿命较低,大量废旧电池处理过程中也会对环境造成再度污染。根据绿色和平发布的《2030年新能源汽车电池循环经济潜力研究报告》中数据显示,2021-2030年,中国退役的动力电池将超过700
GWh,虽可通过有效地梯次利用减少部分碳排放,但电池回收端带来的污染仍不可忽视。
可见,电动汽车的清洁环保更多的只是在使用阶段,从整个生命周期来看,电车的真实环保效益有限。
——传统汽车厂商仍然在内燃机技术研发上持续发力
与此同时,内燃机技术也在不断地朝着高效化、低碳化方向进步,发动机热效率提升是燃油车减少碳排放的主要路径。目前,全世界主流发动机的热效率在30%-38%的范围内,少数发动机的量产热效率突破了40%。比亚迪推出的骁云-插混专用1.5L高效发动机的热效率达到了43.04%,超越丰田、本田、马自达成为当前全球热效率最高的量产汽油发动机。热效率提升助力燃油车节能减排,未来随着内燃机技术的进一步发展,燃油动力与新能源的环保效益差距有望缩小。相较而言发展更为成熟和稳定的内燃机技术,或许仍会更受商业应用的青睐。
综上所述,未来传统燃油车可能会逐渐减少,但基于燃油车的价格优势和不断进步的内燃机技术,真实环保效益存疑的锂电动力在短期内难以完全取代燃油动力。
4、未来或将形成燃油、锂电、氢燃料“三足鼎立”的格局
基于以上分析,前瞻碳中和战略研究院认为,燃油动力基于其长久以来积淀的稳定需求及部分性能的不可替代性,短时间内不会被新能源动力完全取代。锂离子电池和氢燃料电池在各自的比较优势领域发展,可形成良性互补。未来几十年,交通动力市场或将由燃油、锂离子电池、氢燃料电池“三足鼎立”。

以上数据参考前瞻产业研究院《中国动力锂电池行业市场需求预测与投资战略规划分析报告》
亚洲十大著名顶尖研究咨询公司发展情况?
(一)零点咨询(Horizon)【经营规模:★★★★☆;专业水平:★★★★★;行业影响力:★★★★★】 零点研究咨询是在我国经济市场化进程中产生并不断成长的著名专业研究咨询机构。1992年成立零点调查(市场研究),于2000年进行结构调整,投资成立了前进策略(策略咨询)和指标数据(共享信息),形成三位一体的格局,是目前国内最大的提供专业的策略性研究咨询服务的集团公司之一。零点是世界专业研究者协会(ESOMAR)中国代表机构,也是国际管理咨询机构协会(AMCF)原中国代表机构。零点依照国际惯例,透过持续的研发投入、与国际服务机构的合作和有力度的人力资源组合,成为兼容国际视野和本土经验的调研咨询知蓄电池行业发展前景如何
铅酸蓄电池行业主要上市公司:目前国内铅酸蓄电池行业的上市公司主要有天能股份(688819)、骆驼股份(601311)、超威动力(00951HK)、南都电源(300068)、圣阳股份(002580)、万里股份(600847)、雄韬股份(002733)等。
定义:铅酸蓄电池是化学电池中使用范围最广的电池
电池是一种能量转化与储存的装置,其行业细分品类较多,根据原理不同可划分为化学电池、生物电池以及物理电池。其中,使用最广泛的化学电池根据其电化学反应是否可逆,分为一次电池和二次电池两大类。一次电池是活性物质仅能使用一次的电池,如锌锰电池,碱锰电池等;二次电池则可以通过充放电多次使用,又称蓄电池。蓄电池利用电池内活性物质在放电过程中发生电化学反应输出电能,在充电状态下发生逆向电化学反应储存电能。
其中,铅酸蓄电池是化学电池中市场份额最大、使用范围最广的电池,根据国家统计局制定的《国民经济行业分类(GB/T
4754-2017)》,中国把铅酸蓄电池行业归属于电气机械及器材制造业(C38)中的电池制造(C384)其中的铅蓄电池制造(C3843)。

铅酸蓄电池,又称铅蓄电池,是蓄电池的一种,是指电极主要由铅及其氧化物制成,电解液是硫酸溶液的一种蓄电池。按照应用领域划分,铅蓄电池主要可分为动力电池、起动启停电池、储能电池和备用电池四大类。此外,铅酸蓄电池按照不同的分类标准分为不同的产品类型,主要分类形式如下:

行业发展前景及趋势预测
1、铅酸蓄电池行业整合过程进一步加快
铅蓄电池行业铅污染较为严重,随着国家环保政策的严格执行、行业准入等相关政策的贯彻和实施,铅酸蓄电池行业的环保投入将进一步加大,成熟、先进、适用的清洁生产新技术、新工艺将被推广。只有实力雄厚、研发能力强、产品质量稳定、同时也具有较好的环保治理能力的企业,才能得到稳固的市场地位。因此,面对激烈的市场竞争和环保政策压力,铅酸蓄电池行业整合、兼并重组的过程将进一步加快,骨干企业的规模将不断扩张,小型企业将因无法承担较高的环保投入以及先进的生产工艺、设备投入而逐步被兼并、淘汰。

2、“十四五”期间,行业格局持续优化,市场规模稳定增长
“十四五”期间,铅酸蓄电池行业高质量发展对培育内生动力推出更高要求,在政策的驱动下,铅酸蓄电池行业格局持续优化,产业结构大幅提升使得龙头优势更加明显,行业集中度有望加速提升。
目前,铅蓄电池产业已是我国国民经济的重要组成部分,与工业、交通、通信、金融、国防军工、航海航天、新能源储能和人民日常生活等方面的发展与利益密切相关,在经济和国防建设事业中发挥了不可或缺的重要作用。基于此,我国铅蓄动力电池市场规模持续稳定增长,结合国内锂离子电池对铅酸蓄电池替代情况,前瞻保守估计
“十四五”期间我国铅酸蓄电池产量将以2%的年复合增长率低速增长,到2026年达到25604万千伏安时。

更多数据来源请参考前瞻产业研究院《中国铅酸蓄电池行业市场前瞻与投资战略规划分析报告》。









