如何评价阿里四小龙业务?
马云“平头哥”酒吧开业众星云集,如何评价马云的副业?
笔者觉得马云开“平头哥”酒吧,也是意料之中的事情。
01 人脉甚广
首先,马云的人脉甚广,从各路互联网大佬到明星艺人,基本上都有交际,如果通过一个“平头哥”酒吧的方式,给大家一个机会聚合一起,加上大咖的带动影响,客源是不会少的。
很显然,对于马云来说,通过开咖啡馆或酒吧的方式,来个大家一个交流的机会,不失为一个好的副业,而且经营酒吧比起淘宝天猫来说,要简单的多吧。

02 交流场地
其次,不排除,马云是想给大家提供一个交流的场地和平台,有事没事,就去酒吧喝喝酒,聊聊天,放松自己的同时,说不定还可以和同道中人一起,把生意也给谈成了。
同时,在马云的酒吧里,可以推荐淘宝天猫上相关的酒吧产品,比如酒啊,用具啊等等,等于是从线上带到了线下来。
在人与人面对面沟通,越来越很重要,需求也越来越深入的互联网后时代,马云的这个“平头哥”酒吧副业,不得不说是一个好的副业选择。

03 线下流量
最后,马云通过酒吧这样的线下平台,促进大家从线上走到线下,实现面对面的交流,可以说是把流量引导到线下,同时,又可以吸引更多的人来参与到“平头哥”酒吧中,打造超级线下流量。

通过酒吧副业这种方式,不论对于商家,马云,还是客户来说,都是一个双赢的局面,各取所需。
所以,有知名度,有人脉,有现成的粉丝,开个酒吧这类的副业,都是很容易的一件事,不过要经营好,还是得自己不断把控品质,以及大家的喜爱和捧场啊。
马云退位后,如何评价张勇带领下的淘宝?
马云退位后,张勇接任淘宝最重要的一个变化用最直白的话来说:把消费者和商家都当成傻子一样的玩。
一、消费者端,启用千人千面,增加搜索难度
千人千面启动后,普通消费者很难搜到经济实惠的商品,搜索出来的商品不再是严格的关键词匹配推荐,而让系统二次加工再加工后推荐,消费者只能看到更贵的链接。

张勇启用千人千面的关键无非是想搞所谓的消费升级,就是让每一位在淘宝消费的客户,每次消费花更多的钱,提高客单价提高整个平台的营收,但是这无疑给消费带来巨大的购物成本,导致很多商品价格严重虚高,毫无实惠可言。
长此以往,C店商家因为卖的越来越少,免费流量越来越低,就最后几乎绝迹了,或者被迫提高商品价格提高每一单的利润,最终导致整个淘宝平台再难有便宜商品。
当一个平台死死地钻进钱眼里面,对于消费者来说价值何在?作为一个如此大的公司的老总,竟然如此布局无论是对公司还是对消费者都是饮鸩止渴,马云启用张勇细思极恐。

二、商家端,圈紧流量,付费系统繁琐复杂,收费极高
淘宝的流量现在已经严重集中在了各大活动里面,各大活动里面的流量又严重集中在头部卖家,日常流量也是全部集中在头部卖家。
大家也许知道抖音的流量是去中心化的,就是它不会让流量完全集中在头部,而是普通人也很容易获得流量,但是淘宝就不一样了,淘宝可以说一直在做一件事情,就是无限的控制流量,将流量圈起来,想给谁就给谁,这样流量就集中到广告和头部卖家,单从这点来说抖音和淘宝高低立现。
作为淘宝平台的商家,经常拿开直通车开玩笑,什么一小时烧了几千块,成交量几十块钱,老板怒斥运营,这种段子非常多,但是这个真不是个笑话。
自从张勇上台后,整个付费系统就更复杂了,直通车花钱如流水,投产比还低得吓人,再加上千人千面,作为商家就算你同样的商品比同行便宜一半,你一样无法获取流量,消费者根本看不到,因为千人千面把人家贵的商品推送给消费者了。

三、为什么说张勇一手把拼多多扶起来的
我们现在从整体来看,张勇为了提高营收,提出了消费升级,搞出了千人千面系统,让消费者用更多的钱买同一个商品,也就是为头部卖家提高商品售价提供了技术面和政策面的支持,直接导致整个淘宝系统里面能看到的商品价格虚高20%-30%,有的甚至虚高100%,同时流量高度集中在头部卖家,小商家也就是C店那部分商家,他们的经济实惠的商品没有机会卖出去,怎么办呢?只能出走,另寻出路!
拼多多正是在这种背景下,看到了大大的机会啊!直接照单全收!多谢张总送的大礼包!
前几年就可以明显感受到,天猫店铺经常收到拼多多商家来下单代发,因为天猫商家很多店铺在做推广,于是多多商家就直接低价挂他们的商品卖,卖了之后就去天猫下单走阿里妈妈,吃佣金,当时很多商家向阿里妈妈写邮件反馈,但是阿里好像根本看不起多多平台!直接来个放任不管!
记得当年最搞笑的两件事
第一件就是京东没有发展起来的时候一直自诩对标阿里最强对手,东哥各种站台故意跟阿里对标,跟马云拉扯,最后竟然马爸爸回应了,他回应了!说出了那句名言,马云:我们的目标是培养更多的京东!这句话是不是广为流传?是的!是不是可以说全网都知道?都知道!但是这句话大多数人觉得马云好高明啊!说得好爽好开心!但是实际上东哥都快笑醒了!!就你这一句话让京东享誉全国,大家都认识了京东,也觉得似乎京东真的可以撼动阿里,成为阿里的对手了!看似高明实际上就是马云的败笔!

第二件事,张勇三年前回应拼多多,“哪怕在近期看,损失了一些用户,但我可以说,现在大量用户都流到淘宝来了。只要连续三次不满意,用户肯定到淘宝来。你就当成在帮我开拓农村市场,教育用户好了”,酸不酸?打不打脸?

张勇虽然谈不上阿里的掘墓人,但是绝对是阿里的罪人,阿里之所以走上巅峰可以说成也萧何败也萧何,错就错在了用一个CFO做了CEO,一个天天精打细算的人怎么去做战略布局?一曲消费升级,将整个下沉市场全部留出了空白,让多多来了个农村包围城市,可悲可叹。
你如何评价中国电影市场的发展变化?
行业主要企业:猫眼娱乐(01896HK)、阿里影业(01060HK)、光线传媒(300251)、新片场(834630)、华谊兄弟(300027)、爱奇艺(IQ.NASDAQ)、Bilibili(BILI.NASDAQ)
本文核心数据:中国电影市场收入规模、中国电影放映场次情况、中国电影行业集中度
行业概况
1、定义
电影产业是对以电影的制作、发行和放映三个行业为主,同时包括电影的后产品的开发(如音像制品、电影频道、相关图书、玩具等)以及与电影相关的市场活动的总称,属第三产业中娱乐业的一部分。其主要功能是通过视听技术传递艺术形象信息,为人们提供审美、娱乐、宣教服务。
电影产业的特征包括以下几点:
2、产业链剖析:包括五大阶段
从电影行业整体来看,其产业链包括电影制作、出品、发行、放映环节。电影制作作为整个产业的最前端,决定了行业的影片供给数量、质量等情况,具有一定的议价权。影片制作完成后,通过出品及发行方使得影片得以面世,向下游院线企业进行宣发。电影产业的终端是院线市场,其基本职能是提供放映服务获取票务收入,一般占据45%的票房分账比例,同时还为合作商提供广告服务、提供卖品等衍生品服务以获得非票务收入。
在电影产业链中,发行上承制片方,下连院线播映方,是将影片全国推广的渠道,整个电影产业链的参与者众多。
电影制作方主要包括国内外文学与剧本等原始作品方,如国外的漫威、迪士尼,国内的华策影视、腾讯文学等;内容出品方包括海外的华纳兄弟、环球影业,国内的万达影视、华谊兄弟等专业影视公司;宣传发行方包括华纳兄弟、环球影业等传统影视公司发行方,以及淘票票、爱奇艺与猫眼电影等网络发行方;电影产业链终端的院线平台代表公司有海外的AMC与国内的万达影院、大地影院、横店影视等。
行业发展历程:处于“互联网+时代”
从1950年发展至今,我国电影行业共经历了四个阶段,分别为“国有资本时代”、“民营资本时代”、“商业大片时代”和目前所处的“互联网+时代”。
行业政策背景:多项政策加持
以政策扶持为主导电影产业的迅猛发展与国家层面以及政策层面出台的各项扶持政策有着紧密的联系。2010年的《关于促进电影产业繁荣发展的指导意见》由国务院办公厅出台发布,我国对促进电影产业繁荣发展提出了重要的指导方针、具体政策措施保障;
关于支持电影发展若干经济政策的通知》在2014年由财政部、国家发展和改革委员会、国家新闻出版广电总局等联合发布,明确了八项具体政策,使得市场活力得到进一步激发,公益服务质量和水平得到提升;
《国家电影事业发展专项资金征收使用管理办法》于2015年由国家财政部、国家新闻出版广电总局发布并规定,向申请工商登记的经营性电影放映单位征收5%的电影专项资金,用于电影产业发展的金融、税收和人才引进扶持政策。
《中华人民共和国电影产业促进法》于2017年3月1日发布实施,具有里程碑意义。对于正处于发展迅速但缺乏法律依据及保障的电影市场来说,无疑给中国电影产业发展带来了法制化的信心,也为中国电影"走出去"提供了法律上的保障。可以说,国家法律和政策,特别是政策几乎决定着电影产业发展的方向和发展程度。
行业发展现状:
1、中国电影市场收入规模:疫情后强势反弹
从电影票房收入来看,2016-2019年,中国电影票房收入持续增长,并成功突破600亿大关。2019年,我国票房收入达641亿元,较2018年增长5.4%,增速整体呈现下滑态势。2020年,受新冠疫情影响,我国电影票房收入仅为203亿元,不到2019年票房收入的三成。截至2021年12月中旬,我国电影票房收入457亿元,较2020年恢复较快。
2、中国观影人次情况:2020年下降近7成
从观影人次的变动情况看,2020年全年观影人次5.49亿人次,相比2019年减少了68.23%,降幅与票房降幅基本持平。对比2019年全国约14亿的人口总量,人均观影次数为0.39次,相比2019年的1.24次下滑明显,若以8.48亿的城镇人口计算,人均观影次数为0.65次,相比2019年减少了1.43次。
3、中国电影放映场次情况:疫情影响放映场次大幅度下降
2020年全国影院共放映电影5658.4万场,同比减少55.58%,降幅明显低于观影人次和票房降幅。对比票房、观影人次和放映场次的变化情况,随着国内影院数量的逐年增多,放映场次的增加速度始终能够大幅高于票房和观影人次的增长速度。
行业竞争格局
1、行业集中度:头部效应明显
整体来看,中国电影市场头部效应明显,行业集中度较高。随着档期竞争加剧、口碑宣传作用凸显,国内电影票房集中度加剧。2020年受疫情影响,电影前五名票房达到全年总票房的50%以上。除2020年特殊情况外,2018至2021年电影票房前三名和前五名占比稳步提升,这意味着影视行业的龙头公司能够分到更多红利。
2、企业竞争:万达影院市场份额最高
从各院线票房情况来看,我国电影产业市场集中度仍待提高,以票房TOP5院线的票房合计仅为2020年电影总票房的47%。其中,万达院线以15%的票房比重位居榜首,其次为大地院线,其票房比重为10%,上海联合院线(8%)、中影数字院线(7%)和中影南方新干线紧随其后(7%)。
行业发展前景及趋势预测
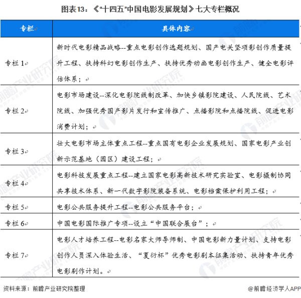
1、政策方面:《“十四五”中国电影发展规划》
2021年11月9日,国家电影局发布了《“十四五”中国电影发展规划》(以下简称《规划》),这也是针对内地目前电影市场所做出的最重要的指导性方针政策,其中既有一些具体的数字指标要求,也有一些针对性较强的规划部署。整个规划书近万字,基本涵盖了内地电影近几年发展出现的问题和症结,并提出相应的解决方案,也包括了之前一些方针政策的进一步执行。

2、业态方面:互联网+模式的继续深化
基于互联网与电影产业融合的现状,展望未来,用户线上观影行为更加主流化,观影体验升级,观影场景泛在化。在人工智能、云计算、虚拟现实等技术的推动下,电影产业从单点优化步入全面数字化。创新的内容形态、商业模式涌现,创意为先、创作者为本的行业生态繁荣发展,创制体系更加与国际接轨,推动中国电影的全球影响力进一步扩大,步入互联网和电影产业深度融合的下个发展阶段。

以上数据参考前瞻产业研究院《中国电影产业市场前瞻与投资战略规划分析报告》。







