地平线陈黎明预计 2025 年自动驾驶功能装配率将达 75%,企业将如何进行发展?
智能汽车的发展方向是什么
当前汽车产业发展成熟,电动化、网联化、智能化已成汽车产业的发展潮流和趋势,我国正加快推动智能网联汽车发展。国家多次出台配套政策标准推动行业发展,当前中国智能汽车数量超千万辆;推动智能汽车发展需要提升智能道路基础设施水平,试点城市先行发展发挥领头作用。
随着智能网联技术的快速发展,智能汽车领域正成为新一轮科技革命和产业革命的战略高地,我国智能汽车行业迎来了发展的黄金期,预计2025年中国智能汽车数量有望达2800万辆。
当前汽车产业发展成熟,电动化、网联化、智能化已成汽车产业的发展潮流和趋势,我国正加快推动智能网联汽车发展。根据发改委于2020年2月发布的《智能汽车创新发展战略》,智能汽车是指通过搭载先进传感器等装置,运用人工智能等新技术,具有自动驾驶功能,逐步成为智能移动空间和应用终端的新一代汽车,智能汽车通常又称为智能网联汽车、自动驾驶汽车等。
整体而言,智能汽车是集中运用了计算机、现代传感、信息融合、通讯、人工智能及自动控制等技术,将环境感知、规划决策、多等级辅助驾驶等功能于一体的综合系统,是典型的高新技术综合体。当前我国智能网联汽车处于协同式智能交通与自动驾驶阶段;到2025年之后将处于智慧出行阶段。
国家多次出台配套政策标准推动行业发展
智能汽车是汽车领域的重要发展方向,在此背景下,国家也多次出台配套政策标准推动行业发展。2021年2月,《国家综合立体交通网规划纲要》指出将加强智能化载运工具和关键专用装备研发,推进智能网联汽车(智能汽车、自动驾驶、车路协同)、智能化通用航空器应用。
《智能网联汽车技术路线图2.0》指出到2025年PA、CA级智能网联汽车渗透率持续增加,到2025年达50%;C-V2X终端的新车装配率达50%。工信部表示下一步将加快构建形成综合统一、科学合理、协调配套的国家车联网产业标准体系。
中国智能汽车数量超千万辆
对于当前我国智能汽车发展情况,根据中国汽车工业协会统计,2020年,汽车销量为2531.1万辆,同比下降1.78%。根据国家工业信息安全发展研究中心,随着智能网联新车型的加速投放市场及潜在消费者对于智能网联认可度的提升,智能网联新车市场渗透率还将进一步提升,2020年渗透率将达到51.6%,经过测算,到2020年,中国智能网联汽车数量超千万辆,约为1306万辆。目前,中国智能网联汽车产业正处于加速发阶段。
试点城市先行发展发挥领头作用
推动智能汽车发展需要提升智能道路基础设施水平,2021年4月,住房和城乡建设部、工业和信息化部确定北京、上海、广州、武汉、长沙、无锡等6个城市为智慧城市基础设施与智能网联汽车协同发展第一批试点城市,发挥领头作用,推进引领全国的智能汽车示范应用和试点运营。
北京市出台《北京市智能汽车基础地图应用试点暂行规定》、《北京市智能汽车基础地图应用试点申请指南》等政策,规范智能汽车发展;上海市出台的《上海市国民经济和社会发展第十四个五年规划和二〇三五年远景目标纲要》指出打造国家智能汽车创新发展平台,实现自动驾驶特定场景商业化运营试点。
预计2025年中国智能汽车数量有望达2800万辆
随着智能网联技术的快速发展,智能汽车领域正成为新一轮科技革命和产业革命的战略高地,我国智能汽车行业迎来了发展的黄金期,车联网汽车的数量不断增加。据国家发改委预计,2025年中国的智能汽车渗透率达82%,数量将达到2800万辆。2030年将达到95%,约为3800万辆。
中国汽车工业协会预测,中国将在2020至2025年间实现低速驾驶和停车场景下的自动驾驶;2025至2030年间实现更多复杂场景下的自动驾驶。2035年中国智能汽车产业规模将超过2000亿美元,由此,中国将成为世界第一大智能汽车市场。

更多数据请参考前瞻产业研究院发布的《中国智能汽车行业发展研究与投资前景分析报告》。
聪明的车or智慧的路?自动驾驶的未来将走向何方

易车原创 前面几期,易车科技从自动驾驶企业到自动驾驶的技术,做了深度解析,主要围绕车端的硬件设备、软件算法以及底层架构等方面,今天我们将视野拉高,更加宏观的来聊聊自动驾驶目前的两大发展方向——单车智能和车路协同。
单车智能:它的重心更倾向于车辆驾驶的自动化程度,而单车智能的技术实现路线也被分为两种,一种是以Waymo为代表的,以多线激光雷达、多种传感器进行感知;第二类以特斯拉为代表,基于摄像头和视觉感知。
车路协同:则是在单车智能的基础上,通过车联网将“人-车-路-云”交通参与要素有机地联系在一起,助力自动驾驶车辆在环境感知、计算决策和控制执行等方面的能力升级,加速自动驾驶应用成熟。
简单来说,单车智能和车路协同的本质是技术和成本在车侧和路侧的分配。
其中,单车智能是国内外大多数无人驾驶企业所在推进的方案,但是这并不意味着这将成为实现无人驾驶的最优解,也不能笃定说车路协同就是最优解。虽然L4-L5级的自动驾驶最理想的模式是实现“车端-路端-云端”的高度协同,从聪明的车配上智慧的路,车端智能和路侧智能协同呼应,但车端智能和路端智能的发展不是完全同步的关系,自动驾驶的路线选择面临感知能力、决策能力(算力)等不同能力在车侧和路侧分配的问题,所以对应的自动驾驶成本也不同。

目前来说在自动驾驶这条赛道内,各家企业的技术路线还真不是完全趋同的,有的是主攻单车智能,尽可能的把车武装到牙齿,激光雷达、毫米波雷达、摄像头、高精定位等硬件设备全都配全并且选用的都是参数拉满的配置,代表企业如AutoX和小马智行等;有的是单车智能和车路协同齐头并进,两手都要抓,代表企业如百度Apollo以及蘑菇车联等。
单车智能的代表企业,国内来说AutoX算是较为突出的,AutoX总裁肖健雄曾表示:自动驾驶不能单纯依靠路车协同实现,目前道路智能化还难以真正做到全覆盖。要提升自动驾驶的安全性以及驾驶体验,必须改进单车智能的技术,以应对雨雾等各种极端天气,确保用户能够得到安全的Robotaxi体验。
同时,车路协同与单车智能相辅相成,车路协同是对单车智能的一种有益补充。假如国家层面加大道路基础设施建设,可以辅助提升自动驾驶的道路精准度,同时也能增加道路交通的安全性。
可见肖健雄对于单车智能还是更加看重的,其认为路侧的设施存在故障、维修、养护等一系列问题,只能当做是一种辅助作用,重点还要把车做到最为智能与安全,提升传感器冗余,做到万无一失。

今年7月,AutoX发布了第五代全无人驾驶系统AutoX Gen5,是为无人驾驶而从零开始打造的,一共具备了超过50个传感器,配备了规模庞大的传感器集群,总像素达到2.2亿像素每帧,配备了高清的4D毫米波雷达并可实现0.9度分辨率。每秒钟成像的激光雷达点云实现了1500万,算力平台支持2200TOPS的算力平台。这套惊人的硬件总成表现了AutoX要把车做到最“聪明”的决心。
车路协同以百度Apollo为例,百度的技术路径是“聪明的车+智能的路”双剑合璧力图实现自动驾驶最优解。

单车智能方面,百度Apollo推出了联合北汽极狐共同打造的新一代共享无人车Apollo Moon。
硬件方面,Apollo Moon搭载的第五代套件采用了1颗主激光雷达,13颗摄像头和5颗毫米波雷达的多冗余传感器组合。车辆前部加装了一颗成本很低的前向激光雷达,将在系统失效情况下用于冗余系统。虽然减少了激光雷达的使用,但Apollo Moon增加了摄像头的个数,同时还大幅度提升了图像分辨率和帧率,视觉感知能力正在发挥越来越大的作用。

另外Apollo采用的计算平台提供的算力超过800TOPS,用了更多车规级的器件,为无人化实现了主计算系统和备份安全系统的一体化设计,采用水冷散热设计,不仅体积减小,结构简化,整体噪音也极低,车内非常静谧。

在路侧方面,Apollo Air是目前全球唯一仅通过路侧感知就能实现开放道路L4自动驾驶闭环的技术。
Apollo Air技术可以在没有车端传感器、仅借助路端轻量感知和红绿灯信息的情况下,通过利用V2X、5G等无线通信技术实现“车-路-云”的信息交互,从而赋能自动驾驶。
相较于单车智能,车路协同技术路线通过超视距的道路感知、车路云多个终端的智能信息互通互联,不仅可以扩大车辆感知范围、保障自动驾驶安全,还能降低对车端感知系统的要求,从而进一步降低单车自动驾驶的成本。
根据百度自身统计,车路协同已经可以解决单车智能在路测时遇到的54%左右的问题,减少62%的接管次数,降低30%的单车成本。

目前百度已经在北京、广州、上海开展了车路协同方案的落地实践。
在北京,百度针对12.1公里28个路口进行车路协同智能化改造,搭建支撑L4级自动驾驶车辆测试运行的基础环境;建设车路协同边缘计算支撑平台,搭建了边缘计算服务框架,实现设备管理、车路协同算法同步等边云一体化功能。
2020年8月,黄埔区、广州开发区与百度Apollo开启“广州市黄埔区广州开发区面向自动驾驶与车路协同的智慧交通‘新基建’项目”,覆盖黄埔133公里城市开放道路的102个路口和路段。
上海嘉定汽车城开展开放道路智能网联汽车测试环境建设,项目建设里程37.8公里,覆盖范围约65平方公里,通过对56个路口以及重点路段进行智慧化改造,提供了更加丰富的测试场景。
通过这两家的技术路线我们看出,各家虽然都表达了单车智能+车路协同两条腿走路的愿景和目标,但实际实施过程中还是各有侧重的,这也让双方走向了不同的岔路,未来哪方能立足于市场还得拭目以待了。

单车智能存在的局限性:
1、超视距感知、视觉盲区无法感知到。
无论是摄像头还是激光雷达,本质上都是探测电磁波,与人类的视觉感官类似,人看不到的地方,这些设备也探测不到。视觉盲区典型的例子就是“鬼探头”,如下图中,行人出现时,减速已经来不及了。



2、恶劣环境感知。
单车智能有许多长尾问题有待解决,比如暴雨天气下,单车感知系统几近失灵,激光雷达因积水反射,噪点增多,摄像头画面模糊,目标识别的置信度降低。
在黑夜场景下,单车视觉感知条件严重不足,曝光时间延长,感光范围缩小,雷达因缺少摄像头反馈的颜色和语义信息支持,无法辨别障碍物。
3、高成本设备利用率低。
在一辆车上装激光雷达等设备,很贵。然而一辆车大部分时间是停着不动的,行驶的时间只占一小部分(停一晚上开车去上班,停一天开车下班)。这样昂贵的设备利用率很低,不划算。

讲单车局限性一定要讲两个例子,Uber自动驾驶撞出事故、特斯拉自动驾驶车祸,这是典型的单车智能局限性的体现。数据表明,传统汽车大约每50万英里发生一起事故,单车智能自动驾驶汽车大约每4.2万英里发生一起事故。


所以要有车路协同。把昂贵的设备安装在路上,由路上的设备来进行感知(有时候也做一些计算工作)。车路协同是由“路”来“告诉”车周边的情况,例如前方200米有车,注意减速;在路线上前方5公里处有车祸,提前绕行。(车速很快,需要高带宽低时延的传输方式,所以车路协同是5G很好的应用工具)
这样车和路就成了一个统一的整体。
路侧设备采集到了所有的车的信息,这些数据可以上报到一个统一的中心,由这个中心根据这些数据进行分析并加以应用,这个中心就是所谓的“云脑”:
1、出现车祸、拥堵能及时的告诉所有车辆,设定了目的地之后根据交通状况计算出行时间;
2、通过大数据提前预知什么时间、什么地方会发生拥堵,提出预警;
3、根据预测的交通流,给出出行建议,几点出发走那条路会最顺畅。

从车路协同道路设施来说,智能路牌、信号灯等车路协同的设施能够保证单车智能对于外界数据和信息的获取,保证交通的统一调度以及安全行驶。在理想状态下,车路协同确实是能很好地解决单车智能的这些弱点。
车路协同存在的局限性:
车路协同对单车智能也是存有依赖性的,其中有一点是十分重要的,不论是车路协同和单车智能的网络安全防护并非不可破。
对于黑客来说,破坏单车智能网络,可能只是几辆车的交通事故,但是车路协同网络安全性故障,带来的可能是整个交通网络的瘫痪甚至更严重。所以,一旦车路协同遭到侵入,这时单车智能的重要性就体现出来了,暂且不提如何实现不堵车的问题,保证车辆行驶时的安全性则只能由单车智能接管。

另外要想实现全域范围的L5自动驾驶,那就需要全路段都铺设智能设备,那么且不说政策何时能够完全匹配,光是这些路端设备的维修、保养和检测就需要投入很大的人力和物力,并且如果某一个路口的设备出了问题,还是要看车辆能否足够智能来应对。
从双向通讯的角度来看,车路协同中的每一辆单车都是体系中十分重要的一环,是平台数据的重要来源,如果车辆非智能,那么车联网也无法落地,也将失去意义。
总的来说,根据美国交通部的说法,车联网的核心价值是提升消费者的出行安全,减少交通事故。那么,窥一斑而见全豹,从最重要的网络安全与道路安全的角度去看车路协同和单车智能,两者未来一定需要融合发展。

对于美国而言,人工智能领域全球领先,人才储备充足,基础科研实力强,美国的人工智能企业数量位居全球首位,遍布基础层、技术层和应用层。另外,美国拥有发达的集成电路技术,高端芯片设计领域一直保持领先态势,为高性能车载芯片的发展打下良好基础。另一方面,美国在通信行业和5G领域落后于中国的发展,且基础设施的投资一般由市场主导而非政府主导,网联化推动进程缓慢。不论是单车智能“谷歌派”还是“特斯拉派”,背后的核心能力都是人工智能算法和决策芯片,而这正是美国的战略优势所在。

对于中国而言,以华为为代表的通信企业在5G技术方面世界领先,且4G和5G基站数量多,覆盖广,2020年底中国5G基站数超过60万个。2020年2月《智能汽车创新发展战略》预计到2025年,智能交通系统和智慧城市相关设施建设取得积极进展,车用无线通信网络(LTE-V2X 等)实现区域覆盖。另外,从中国的道路情况来看,中国高速公路总里程世界第一,公路总https://car.yiche.com/bentianlicheng/" tit
5G新基建火了,车联网将会得到怎样的赋能,行业又将怎样发展?
2020年,“新基建“正式站上风口,从中央政策到资本市场,无一例外的都在对其热捧。相较于传统的基建,新基建是通过一系列前沿科技技术,打造的一种全新基础建设。

而在国家提出的7大新基建规划中,5G新基建无疑又最为特殊,因为它是其他六大新基建的先行基础,未来将将为六大领域的运营提供坚实支撑。
同样,在车联网领域,5G凭借高带宽、低时延、广连接等特性,被行业普遍认为是解决当前智慧交通难点最重要的技术之一。
在今年举办的“第五届i-VISTA智能网联汽车国际研讨会”上,来自政府、行业协会、科研机构,以及汽车、通信、IT等行业的专家学者就围绕“5G融合·智联新生态”,展开了技术分享和观点交流。

那么在业内专家眼里,当前5G新基建现在发展如何,又会怎样赋能车联网,行业应该如何应对这种变化,以及行业未来的发展趋势又会如何呢?
01
政策利好,行业一片光明
2018年,国家召开中央经济工作会议,大会上首次提出“加快5G商用步伐,加强人工智能、工业互联网、物联网等新型基础设施建设”,随后2019年,5G正式开始商用。

在今年3月,工信部又发布了《关于推动5G加快发展的通知》,要求各地各单位在做好疫情防控工作的同时,全力推进5G网络建设、应用推广、技术发展和安全保障。
国家政策层面开始引导,各个地方也积极响应,根据数据显示:自2020年以来,已经有8个地区明确规划了年内计划新建5G基站的数量,合计超过30万个。
另一方面,今年的疫情也加强了快速落地5G新基建的信心,因为以超前视觉来看,5G的落地势必会加速赋能智慧交通,以后再面对类似公关卫生事件爆发时,无人驾驶汽车将可以替代人类驾驶员在危险的外部环境下完成任务。

在i-VISTA智能网联汽车研讨会上,中国信息通信研究院副主任葛雨明表示:国内三家运营商现在已经开通的5g基站其实已经超过了60万个,同时每周还有超过1.5万个这样一个建设的数量,而截止到目前,连接到5g网络上的终端数也已经达到了1.5亿万部。
可见,5G新基建正以蓬勃之姿,向前发展。
02
5G新基建对车联网的赋能
从广义上来讲,车辆网其实有两个分支,分别是Telematics(车载信息服务)和V2X,目前整个行业在向着V2X过渡,而我们今天的主题,也是后者——V2X。

事实上,我国已经具备了LTE-V2X相关的接入层、网络层、消息层和安全等核心技术标准,但依旧有一个问题始终没法解决,即车联网所需的低时延、高可靠的需求。
中国工程院院士邬贺铨曾在公开演讲中谈到:“就通信层面而言,4G网络支撑L1/L2级别自动驾驶是没问题的,但如果真的要到L5级别的自动驾驶就需要5G。远程驾驶、自动驾驶要求端到端的时延不超过5毫秒,可靠性要求达到99.999%,只有5G才能支持这个要求。”

而作为第五代无线通信技术,5G相对4G而言最核心的技术指标聚焦在高速率、低时延(4G是100毫秒,5G可以做到1毫秒)和广连接三个方面,所以随着5G的到来,将极大地加速V2X的商用落地。
另一方面,5G对车联网的赋能还体现在车路协同上。众所周知,目前自动驾驶分为两条技术路线,即单车智能和车路协同。
而前者最大的局限就在于对外部环境感知的不全面,在i-VISTA智能网联汽车研讨会上,中国信息通信研究院副主任葛雨明用真实数据做了分析:发现路口、隧道、匝道是事故高频发生地,根本原因就是因为对外部环境感知的不足。

而网联式自动驾驶可弥补单车智能的不足,实现车辆与周围人、车、路等交通参与者之间的信息交换,以此提升行车安全,降低车载设备成本,提高交通系统运行效率。
根据美国交通部基于他们某一特定阶段600万交通事故做的一个分析,60%左右的交通事故可以通过单车智能来解决,80%的交通事故可以通过完善的V2X车路协同来解决,两者融合大约能解决96%的交通事故。
所以,5G普遍被认为是车路协同的一个关键技术点,只有在高带宽低延时的支持下,车-路-人才能实现所谓的“实时互通”。

当然,5G赋能车联网的典型应用场景不局限于自动驾驶,包括AR导航、疲劳驾驶监测、实时路况导航等应用,都将在5G的赋能下,实现质的提升。
03
行业如何应对这种趋势
随着5G新基建的聚集落地,车辆网这一概念也会在这个过程中迅速发展,那么行业又应该如何应对这种变化呢?
首先要明白一点,5G与车联网之间,还处于探索融合阶段,整个产业也还属于摸着石头过河,许多技术标准、功能都还有待完善。

所以这注定了5G车联网的技术验证不会大规模展开,根据相关数据:目前城市级智能网联试点和示范点仅约40个,智慧公路车路协同示范区约20个。
因此对于主机厂或者是相关供应商而言,非常重要的一点就是:需要“紧跟实事”,密切关注5G车联网相关领域的标准推进和技术研发工作,以此跟上研发节奏。
另一方面,在整个行业格局未固定之前,主机厂的玩家可以选择与其它机构合作,一同探索商业化落地方式又或是技术前景。

业内比较有名的机构比如中汽院智能网联科技有限公司,就拥有提供全栈式智能网联解决方案的能力,能提供包括V2X+智慧公交场景、V2X+自动驾驶环卫车场景、V2X+自动驾驶观光车、V2X+5G远程驾驶场景场景等在内的解决方案。
另外,基于i-VISTA智能网联大数据云平台,中汽院还能提供V2X安全系统、高精度地图系统、封闭场综合运营管理系统、开放道路测试监管系统、车路协同运维系统等10大应用系统。
对于主机厂以及其它参与者而言,车联网行业从来不是单打独斗,只有优势互补,才能实现赛道突围。
04
未来还将持续利好
作为5G技术最重要的落地场景之一,车联网(V2X)未来的发展同样前景广阔。
早在2017年,中国就成立了车联网产业发展专项委员会,在国家制造强国建设领导小组下设立,由工信部、发改委、科技部、财政部、公安部、交通运输部等20个部门和单位组成,负责组织制定车联网发展规划、政策和措施,协调解决车联网产业发展重大问题,统筹推进产业发展。

而在2019年之前,我国就已经制定了国标和分配了频谱,更是在今年1月,工信部明确表态:C-V2X是中国唯一的车联网技术标准。
接下来2020年5G车联网新基建,以及智能汽车创新发展战略发布,未来30年的交通强国的建设目标,短、中、长期都有强有力的政策支持。

另一方面,在国际上C-V2X技术制式也是得到认可的,包括欧洲、美国在内的都宣布了将其纳入车联网制式,也就是说,全球最大的三个市场,中欧美三大区域都认可C-V2X的标准和技术。
写在最后:
作为当前的风口,同时也是未来几年最具想象空间的技术之一,5G技术被从业人员寄予了厚望,一旦5G基站大面积建成落地,对于车联网而言,无疑于等来了“东风”,整个行业也会向前跨一大步。
另一方面,正如大会上中关村企业工程产业发展有限公司总经理王璐所说:“我们不应该把车联网或者智能协同理解为一个单一的产业,它应该定义为一个产业体系或产业系统”。而其作为一个产业链超长、且融合各方产业的体系,在国民经济中占有相当高的比重,从国家顶层设计的角度,必将持续大力推进智能网联汽车的高速发展。
本文来源于汽车之家车家号作者,不代表汽车之家的观点立场。
宁德时代:正在探索车电分离 CTP电池和刀片电池效果一样
?5月11日,宁德时代举行2019年业绩说明会,宁德时代董事长曾毓群、副董事长潘健、副总经理、董事会秘书蒋理、财务总监郑舒等高管都参与到了线上交流中,回答了投资者的提问。核心问题主要有以下几点: 不怕特斯拉自己做电 “马斯克告诉我,特斯拉希望自己做电池,据我了解,他们的技术路线对我们不会有冲击,而且我们在共同探讨如何把电池做得更好,以服务新能源事业”。 2016年就开始做CTP结构 类似刀片电 “目前据报道的刀片电池是我们2016年量产的CTP结构创新概念中的一种,我们已经选择并量产CTP结构创新里最优的几种,比如CTP-0、CTP-1、CTP-2”。 “CTP方面,由于省去了电池模组组装环节汽车智能网联发展前景如何?
随着信息化与汽车的深度融合,汽车正在从传统的交通运输工具转变为新型的智能出行载体,发展智能网联车对一个国家而言具有战略意义,因此近年来各国大力支持智能网联车的发展,我国也不例外,从政策扶持、制定道路测试法规、建设示范区、基础数据平台、产业创新联盟和批准重点项目等多方面推进我国智能网联车的发展。
政策与法规双管齐下
智能网联汽车是指车联网与智能车的有机联合,是搭载先进的车载传感器、控制器、执行器等装置,并融合现代通信与网络技术,实现车与人、车、路、后台等智能信息交换共享,实现安全、舒适、节能、高效行驶,并最终可替代人来操作的新一代汽车。
发展智能网联车有助于改善交通安全,提高交通效率。另一方面,智能网联车能够有效减少污染物的排放量,起到环保的作用。近年来,各国纷纷推出相关政策大力支持智能网联车的发展,我国也不例外,将智能网联车上升到国家发展战略高度。从政策扶持、制定道路测试法规、建设示范区、基础数据平台、产业创新联盟和批准重点项目等多方面推进我国智能网联车的发展。
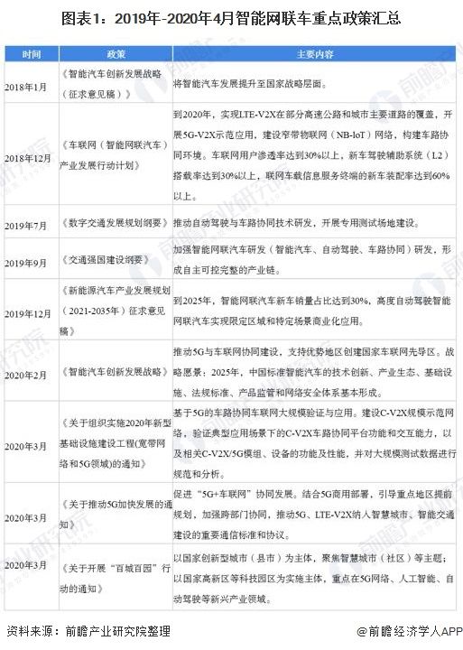
在政策上,2018年12月,国家发布《车联网(智能网联汽车)产业发展行动计划》,提出到2020年,实现LTE-V2X在部分高速公路和城市主要道路的覆盖,开展5G-V2X示范应用,建设窄带物联网(NB-loT)网络,构建车路协同环境。车联网用户渗透率达到30%以上,新车驾驶辅助系统(L2)搭载率达到30%以上,联网车载信息服务终端的新车装配率达到60%以上。2019年12月,《新能源汽车产业发展规划(2021-2035年)征求意见稿》提出到2025年,智能网联汽车新车销量占比达到30%,高度自动驾驶智能网联汽车实现限定区域和特定场景商业化应用。

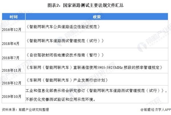
道路测试是实现智能网联车产业化和商业化的基础,因此我国高度重视智能网联汽车公共道路测试情况,近年来加紧出台了各项智能驾驶上路法规。2018年4月,我国颁布了第一个规范自动驾驶汽车道路测试的法规文件《智能网联汽车道路测试管理规范(试行)》;2019年10月,工业和信息化部在智能网联汽车测试区交流研讨会上表示将会研究修订《智能网联汽车道路测试管理规范(试行)》,不断优化完善测试验证和应用示范环境。与此同时,重庆、北上海等地方政府也相继出台自动驾驶汽车道路测试法规文件加快推动智能网联车道路测试。


建立多样化的示范区
在智能网联车示范运行方面,我国早在2015年就开始在全国各地布局,目前已经在北京、上海、重庆、浙江、长春、武汉、无锡等地建设了超过23个智能网联汽车测试示范区,积极推动半封闭、开放道路的测试验证。

数据平台、创新联盟与重点项目助力
除了不断完善道路测试法律法规文件和建设多元化的智能网联汽车示范区外,国家还大力支持建设智能网联汽车基础数据平台,目前我国已经建立了交通行业网联化统一监管平台,其具有全国性平台的架构。与此同时,在国家工信部的支持下,中国汽车工程学会联合包括汽车整车企业、科研院所、通信运营商、软硬件厂商等30多家单位共同发起成立“车联盟产业技术创新战略联盟”,2015年7月更名为“智能网联汽车产业技术创新战略联盟”,旨在政策和战略研究、关键共性技术研发、学术交流与国际合作、人才培养等方面展开合作,进而推动我国智能网联车技术的快速发展。

为与国际先进智能网联汽车技术水平保持同步发展,开发具有自主知识产权的智能网联汽车产品和技术,我国也相继批准国家重点研发项目,如智能电动汽车电子电气架构研发、电动自动驾驶汽车关键技术研究与示范运行等项目,目前均已经进入中期检查阶段。

—— 以上数据来源于前瞻产业研究院《中国智能网联汽车( ICV )行业发展模式与投资战略规划分析报告》








