英威腾表示目前没有在充电桩行业有相关产品应用,目前公司经营现状如何?
投资充电桩赚钱吗?
亲亲 您 好 时代周报记者了解,充电桩按充电时间和车载充电机不同可分为“交流充电桩”和“直流充电桩”。交流充电桩需要借助车载充电机来充电,充电速度较慢;而直流充电桩俗称“快速充电”,功率较大,充电速度更快,一般安装在高速公路充电站。 根据服务对象进行分类,充电桩则主要分为“公共充电桩”、“专用充电桩”和“自用充电桩”。公共充电桩服务对象面向所有电动汽车车主,例如公共停车场。而专用充电桩多为企业建造,服务对象为客户和内部人员,例如商场停车场。自用充电桩为私人充电桩,安装于私人领域,不对外开放。 据中国充电联盟公布的数据,2022年1-10月,充电基础设施增量为209.1万台,其中公共充电桩增量同新能源汽车充电桩发展现状如何?

目前充电桩的发展还有很多问题需要去解决,充电桩分为私有桩、专用桩和公共桩,私有桩一般为随车附带
私人使用,专用桩则为运营车等特
定用户提供服务,公共桩的问题相
对复杂,也是业内讨论的焦点。充
电桩发展目前面临着十分尴尬的局
面,一方面,它跟不上新能源车的
发展速度,车桩比处于高位,充电
桩本该供不应求;而另一方面却是十分低的利用率,显示供过于求。
这看似矛盾的现状,凸显出充电桩
发展坎坷。
首先,供电审批时间较长。新建充
电站时存在供电增容的问题,新
增变电站审批周期长,最少也要
六个月。有些充电站设备都已安
装好,电缆也铺设完毕,但却无
法在短期内完成通电。 其次,建设场地资源有限。目
前,专门用于建设充电站的场地资
源极为有限,政府提供的场地很多
是临时用地,使用年限存在不确定
性,给投资带来了很大风险。

最后, 各充电桩建设企业各自
为政,在充电桩建设和充电收费
方面缺少联动机制,导致本就稀
少的充电桩没有得到充分利用, 企业长期处于亏损状态,最后因
难以维持运营而选择离开,就算
勉强存留下来的大多数企业也依旧深陷亏损的困境。
业内人士表示,为了提高充
电桩利用率,充电桩企业必须结
合车辆投放计划和建设规划合理
布局,根据新能源汽车使用方的
投放需求和政府在每个区域规划
配备的充电桩数量,综合考虑区
域内现有充电桩配置情况来配建
充电桩,而物业管理方面则需要
政府出台相关的措施来对物业方
进行管理。国家有关方面应鼓励
各企业和单位利用科技创新优势, 进行充电设备的研发与实践,开
发出更多充电时间短、高效简单
便捷可移运的充电设备来。

中国充电桩行业发展趋势及其未来布局?
充电桩成为新基建项目之一后,各类企业积极入局,现已进入行业发展的关键期,需求高速增长的阶段。
根据车桩比 1:1 的建设目标,预计到 2030 年,我国充电桩数量将达到 6300 万台,将形成超万亿级的充电桩基础设施建设市场。新能源汽车充电运营商通过建设充电桩物联网,实现海量充电桩设施的管理、监控和维护,并通过充电运营平台向新能源汽车用户提供导航、充电、计费等服务。充电运营商正在主导充电市场的发展。
随着各省市逐步大范围建设电动汽车充电站,电动汽车充电站运营管理上的问题逐步暴露出来,普遍存在充电桩在线率低、海量充电设施管理运维难、业务应用扩展难等问题,对可视化管理的需求与日俱增。近几年,智慧充电桩技术逐渐强大,已成为我国新基建的重要组成部分,要实现新能源的弯道超车,智慧充电桩的推广是重中之重。与大数据、云计算、物联网等先进技术与充电站业务相融合,可有效加强对设施的管理,直观及时地反映现场情况,增强了安全保障,是充电站管理的有力工具。

通过对接安装在现场的抓拍机,精准识别车辆的车牌信息,比对通过即可自动降下车位锁,允许电动汽车进入充电。通过现场取景照片、卫星图、CAD 图等资料,可快速搭建车位场景。场景中既可以宏观监控该区域车位整体作业情况,也可点击【进入停车场】按钮,从特定视角细致观察每个车位从空闲中-充电中的作业全流程。
充电桩位置分布散,包括地下停车场,高速公路都可能需要大量充电桩,以至于管理不便。使用 GIS 的好处是可以通过多细节层次的方式加载出更多地图细节,用户可以宏观把控每个充电桩所处具体位置。将充电桩采用经纬的信息,利用投影算法,将经纬度坐标转换为平面坐标,动态生成站点。
支持联动车位监测功能,当监测到车位上没有停车时,就能自动升起预防燃油车进入。该功能可有效预防城区快充站被燃油车非法占位的情况出现。
充电桩可视化模块目的是实现运维人员对各充电桩作业信息、实时状态、运作故障进行 7*24h 监管。充电桩的种类有很多,按安装方式分为落地式充电桩、挂壁式充电桩。引擎可按照 IoT 规范将充电桩可视化应用做视觉升级,搭建 2.5D 组态智慧停车场解决方案。



实现了组态图元流畅的动态效果开发。将不同种类充电桩的整体结构进行立体化呈现。在保留组态间物理位置关系的同时保证组态数据的实时展示,同时可以增强用户对该区域的地理认知。
通过融合新能源车牌识别、车辆结构化等技术,对充电桩预约用户做到了管理的有效优化。通过丰富的 2D 可视化面板样式,联动三维场景可对车辆的品牌型号、号牌、驾驶员的信息、固有特征进行标识,管理人员通过预约系统可以更好的触达客户。

电价可视化系统可以方便用户、电力行业从业者、电价研究人员及时掌握最新电价政策,查找所需电价信息。辅以折线图展示电价浮动趋势,并采用不同颜色展示周度、月度、年度电价浮动情况,客户可全面及时了解重点行业的变化动态,合理制订充电计划,促进全社会形成用电的良好氛围。

充电桩的有效管理,既要保证日常巡检工作的有效性,又要在电桩出现故障后及时响应。在此基础上还要对整体管理情况进行数据分析,找到原因,减少重复发生的可能,降低运维成本。将充电桩历史故障进行信息监控,通过数据可视化看板,可根据需求显示充电桩的故障信息以及对应时间,包括充电故障、电压不稳、屏幕显示异常等。
每一个充电桩的报修历史就相当于它的“电子档案”,运维人员通过调度大屏 2D 看板就可以完成对充电桩的日常巡检。一旦发生故障情况,应急部门也能够准确定位,第一时间进行故障处理,快速控制紧急情况,及时消除后续隐患。

智慧充电桩是一种通过智能化技术,提供为电动汽车等充电的设备。它利用高科技的技术,大大提高了充电的效率和安全性,同时积极支持普及新能源汽车的发展。
1、智能化管理:可以通过通信技术和智能控制系统互联互通,实现在线监控、数据分析、远程管理和授权管理等多种功能,实现智能化管理和优化,提高了充电桩的可靠性和智能性。
2、多样化充电方式:可以支持多种充电方式,包括交流充电、直流快充等各种方式,可以为电动汽车提供全面的充电服务和方便的充电体验。
3、高效快速充电:智能充电桩能够通过控制电量和电压等多种方式,实现电动汽车高效快速充电,缩短充电时长,提高充电效率。
4、多重安全保护:内置了多重安全保护措施,包括普遍采用的防爆、过流、过压、过载,短路等保护机制,保障用户的充电安全。
5、方便易用的服务:提供支持多种支付方式和在线充值的方便易用的服务,通过手机App或web端可随时查询电量、充电记录和账单等信息。
6、绿色环保:使用环保材料制作,同时能够实现网络化、集中化管理,减少了传统充电方式中的电池污染和能源浪费。
智慧充电桩管理与监控平台是支持监控各大运营商家运营状况的管理平台。平台实现多站点充电桩集中监控和管理,从而实现"网络化、智能化、无人化"的科学管理模式,通过智慧化手段解决充电桩监控、维护、降低运营成本、管理以及分析用户行为、统一市场平台,建立更加高效便捷的服务体系,让信息化建设迈上一个新的台阶,让充电站的运行更为稳定、可靠,管理更为简单方便。Hightopo搭建的轻量化新能源充电桩三维可视化解决方案,多维度呈现海量充电桩设施状态,实现对每个充电桩运行状态的实时数据读取和远程维护。加强运维设备、控制系统和信息系统的互联互通,提升了设备的全状态感知力与控制力和充电站盈利能力,减少充电负荷对电网冲击。
充电桩股票龙头有哪些
充电桩概念龙头股有哪些?充电桩概念股龙头一览 充电桩其功能类似于加油站里面的加油机,可以根据不同的电压等级为各种型号的电动汽车充电。电桩行业发展有望复制新能源汽车的发展路径,逐渐进入产业化发展阶段。A股有非常多的充电桩概念股,下面为大家列举出充电桩的相关概念股票有哪些。 充电桩概念股龙头一览 1、平高电气600312,公司子公司平高、通用电气等公司有充电桩业务。 2、亿利洁能600277,2018年4月2日在互动平台表示,目前,公司旗下北京亿利智慧能源科技有限公司已在北京水立方和亿利生态广场、上海海上新东坊、天津滨海新区等地布局和开展智能充电桩业务。 3、金杯电工002533,截至2017年报电动汽车充电桩市场发展如何?
近年来,在政策和市场双重作用下,国内充电基础设施高歌猛进,已形成较好的产业基础。截至2021年3月底,全国共计有850890台公共充电桩,总充电桩(公共+私人)保有量共有178.8万台。在努力实现“碳中和”的背景下,未来我国将会刻不容缓地发展新能源汽车,新能源汽车保有量地稳步增长将会促进充电桩需求地扩大,预计到2060年,我国充电桩新增投资额将达到18.15亿元。
交流充电桩占比最高,体现充电桩应用场景情况
电动汽车充电桩是安装于公共建筑(公共楼宇、商场、公共停车场等)和居民小区停车场或充电站内,根据不同的电压等级为各种型号的电动汽车提供电力保障的充电设备。
电动汽车充电桩按照安装方式分为落地式充电桩、挂壁式充电桩;按照安装地点,可分为公用充电桩和随车配建充电桩;公共充电桩又可分为公用桩和专用桩,公用桩面向社会车辆,专用桩面向专用车辆;按照充电接口的多少可分为一桩一充和一桩多充;按照充电桩充电方式,分为直流充电桩、交流充电桩和交直流一体充电桩。

根据EVCIPA最新的统计数据显示,按充电方式划分,截止2021年3月底,我国交流充电桩数量达到49.5万台。占比为58.17%;直流充电桩数量为35.5万台,占比41.72%;交直流一体充电桩481台,占比0.12%。
而按安装地点划分,截止2021年3月底,我国随车配建充电桩达到93.7万台,占比为52.41%;公共充电桩为85.1万台,占比达到47.59%。

由此来看,目前我国电动汽车充电桩主要为交流充电桩和随车配建充电桩。交流充电桩,俗称就是“慢充”,固定安装在电动汽车外、与交流电网连接,为电动汽车车载充电机(即固定安装在电动汽车上的充电机)提供交流电源的供电装置。
两者结合反映了我国电动汽车充电桩的应用场景,越来越多的多车主也选择更为方便及自由的私人场所进行充电,并且会选择对电池损耗小的慢充桩对车辆进行充电。
中游充电运营成本高,市场集中度高
电动汽车充电桩产业链涉及到上游充电桩及充电站建设及运营所需设备的生产商,包括充电桩和充电站的壳体、底座、线缆等主要材料供应企业和充电设备生产商;
中游为充电运营商,负责充电桩和充电站的搭建和运营;
下游为整体解决方案商,提供充电桩位置服务及预约支付功能或者提供充电桩运营管理平台和解决方案,能够统筹上下游及客户需求,合理布局提供整体的运营方案。

在电动汽车充电桩产业链中,中游充电运营商是行业潜在入局者较难进入的一个环节,原因在于中游的成本大,需要一定的资金实力。据相关数据统计,充电机、充电模块为充电核心设备,占充电设施总成本的45%-55%。
其中,充电模块、充电机占充电系统成本近51.76%。打造一个充电站的投资成本为250万元,配电设施成本在160万元左右。
同时,目前我国电动汽车充电桩市场集中度高。截止2020年底,全国规模化运营商(充电站保有量大于等于100座)仅有25家。截止2021年3月底,无论是在公用充电桩数量、专用充电桩数量、直流桩数量、交流桩数量还是在充电总功率和充电电量方面,前五大运营商均占据了超过79%以上的市场份额。

整体来看,特来电、国家电网和星星充电占据了主要市场份额,公共充电桩数量占比均超过20%,其中特来电公共充电桩数量最多,达到217054台,占比为25.5%。国家电网和星星充电公共充电桩数量分别为196484台和176367台,占比分别为23.1%和20.7%。

下游应用需求扩张,政策红利释放推进
电动汽车充电桩行业的发展离不开下游需求的不断扩大以及国家政策的指引。
——新能源汽车销量攀升
我国新能源汽车产业经过了10多年的发展,消费者对电动车的认可度不断提高。并且,新能源汽车产业由之前完全靠政策推动,转向了由政策和市场双驱动。
根据中国汽车工业协会数据显示,国内新能源汽车产量和销量分别为136.6万辆和136.7万辆,分别同比增长9.98%和13.35%。
2021年1-3月,国内新能源汽车产量和销量分别为53.3万辆和51.5万辆,同比分别增长3.2倍和2.8倍。纯电动汽车产销分别为45.5万辆和43.3万辆,分别同比增长3.6倍和3.1倍。
在保有量方面,截止2020年底,全国共有新能源汽车保有量492万辆,同比增长29.13%。新能源汽车需求量及保有量地进一步增长,对于电动汽车充电桩的需求量也在不断扩张。


——国家政策指导推动
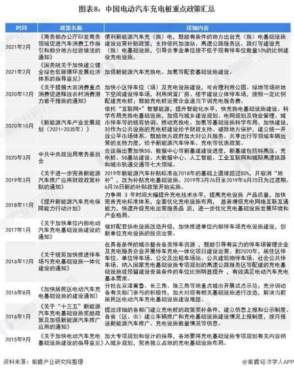
国内充电桩的快速发展更离不开相关政策的大力促进。无论是针对广大消费者的基础设施建设,还是针对机关单位的相关工作展开,近几年的政策都涵盖了充电基础设施建设、电力接入、充电设施运营等方面,对调动全社会相关资源促进充电基础设施发展起到至关重要的作用。
2015年9月国务院办公厅发布《关于加快电动汽车充电基础设施建设的指导意见》,第一次明确了充电桩行业的政策方向。随后,国家相关部门纷纷出台政策推动充电桩在居民区、办公区及公共区域充电桩的建设,在冲击技术水平以及公共交通、公务用车方面做了不少限定,同时也促进了中国电动汽车充电桩的发展。

同时,国家在“十三五”时期中明确规划了充电桩的建设目标:到2020年,中国计划新增集中式充换电站1.2万座以上,分散式充电桩480万个以上,重点建设选址包括居民小区、单位内部停车场、专用停车场、公共停车场和高速公路服务区,以满足500万辆电动汽车的动力补给。
发改委根据骨干高速公路网络与各区域新能源交通的发展情况,提出“桩站先行”、“四纵四横”的城际快充网络建设计划。

在政策和市场双重作用下,国内充电基础设施高歌猛进,已形成较好的产业基础。截至2021年3月底,全国共计有850890台公共充电桩,总充电桩(公共+私人)保有量共有178.8万台。政策的扶持及相关的财政补贴政策极大的促进了政府和企业充电基础设施建设的发展。

各地响应加快布局,未来发展智能化
——部分城市提高补贴力度,广东建设规模第一
地方相应国家号召,各地推出的各项与电动汽车充电配套设施相关的政策与规划,将充电配套设施的发展从中央向地方推进。截至2021年3月底,全国共有30个省份出台了充电配套设施相关政策的规划。
同时,随着充电桩纳入新基建,各市也在设施补贴的基础上加大了对公用充电桩运营的补贴力度,上海对公用充电桩运营补贴由2016年的最高200元/kwh·年提高到2020年最高800元/kwh·年;
北京对2020年5月31日以前投运且未获得建设补助的单位内部公用充电设施给予最高500元/kw的建设补贴,运营部分给予0.1元/kwh补贴,年补贴上限为1500kwh;
成都2020年对公用充电桩运营根据充电量进行分级补贴,1000万kwh以内补贴为0.1元/kwh,1000-2000万kwh以补贴为0.15元/kwh,2000万kwh以上补贴为0.2元/kwh。

截止2021年3月底,广东省拥有最多公共充电桩,共计9039台,遥遥领先于其它省份。入围前十大公共充电桩保有量的省份还包括江苏省、浙江省、北京市、上海市、山东省、河北省、天津市、四川省和湖北省。
其中,江苏省、浙江省、北京市和上海市位于第二梯队,公共充电桩保有量超过5000台。山东省位于第三梯队,充电桩保有量为4510台。河北省、天津市四川省和湖北省位于第四梯队。

——“碳中和”背景下,国家推动新能源汽车发展,未来充电桩需求大
在“十四五”开年之际,国家提出发展碳中和,新能源汽车的推进将有效优化我国能源结构,助力实现碳中和经济。因此,未来国家必将刻不容缓地推进新能源汽车的发展。伴随着未来我国新能源汽车保有量地增长,充电桩需求将会进一步扩大。
假设未来我国车桩比在2030年达到1:1,则2060年充电桩总量将超过5亿个。综合考虑充电桩的新建需求和更换需求,预计新增累计投资将达到18.15万亿元。

——未来将往“四化”方向发展
另外,随着电动汽车的逐步推广和产业化以及电动汽车技术的日益发展,电动汽车对充电桩的技术要求体现了一致的趋势,要求充电桩尽可能向以下目标靠近:
(1)充电快速化
相比发展前景良好的镍氢和锂离子动力蓄电池而言,传统铅酸类蓄电池以其技术成熟、成本低、电池容量大、跟随负荷输出特性好和无记忆效应等优点,但同样存在着比能量低、一次充电续驶里程短的问题。
因此,在目前动力电池不能直接提供更多续驶里程的情况下,如果能够实现电池充电快速化,从某种意义上也就解决了电动汽车续驶里程短这个致命弱点。
(2)充电通用化
在多种类型蓄电池、多种电压等级共存的市场背景下,用于公共场所的充电装置必须具有适应多种类型蓄电池系统和适应各种电压等级的能力,即充电系统需要具有充电广泛性,具备多种类型蓄电池的充电控制算法,可与各类电动汽车上的不同蓄电池系统实现充电特性匹配,能够针对不同的电池进行充电。
因此,在电动汽车商业化的早期,就应该制定相关政策措施,规范公共场所用充电装置与电动汽车的充电接口、充电规范和接口协议等。
(3)充电智能化
制约电动汽车发展及普及的最关键问题之一,是储能电池的性能和应用水平。优化电池智能化充电方法的目标是要实现无损电池的充电,监控电池的放电状态,避免过放电现象,从而达到延长电池的使用寿命和节能的目的。
充电智能化的应用技术发展主要体现在以下方面:优化的、智能充电技术和充电机、充电站;电池电量的计算、指导和智能化管理;电池故障的自动诊断和维护技术等。
(4)电能转换高效化
电动汽车的能耗指标与其运行能源费紧密相关。降低电动汽车的运行能耗,提高其经济性,是推动电动汽车产业化的关键因素之一。对于充电站,从电能转换效率和建造成本上考虑,应优先选择具有电能转换效率高,建造成本低等诸多优点的充电装置。
(5)充电集成化
本着子系统小型化和多功能化的要求,以及电池可靠性和稳定性要求的提高,充电系统将和电动汽车能量管理系统集成为一个整体,集成传输晶体管、电流检测和反向放电保护等功能,无需外部组件即可实现体积更小、集成化更高的充电解决方案,从而为电动汽车其余部件节约出布置空间,大大降低系统成本,并可优化充电效果,延长电池寿命。

—— 以上数据来源于前瞻产业研究院《中国电动汽车充电桩行业发展前景预测与投资战略规划分析报告》









