270 余家钢铁企业约 7.6 亿吨粗钢产能已完成或正在实施超低排放改造,你对此有何看法?
《乡下人家》文章可以分成几部分?
全文可分为四部分。 第一部分(第1、2自然段):写乡下人家房前屋后种植物的景象。 第二部分(第3、4自然段):写乡下人家房前屋后饲养的鸡鸭。 第三部分(第5、6自然段):写不同季节乡下人家的生活。 第四部分(第7自然段):赞美乡下人家都是一道风景。 编辑于 2020-02-07 评论 别白看,评论几句再走~ — 你看完啦,以下内容更有趣 — 四年级语文下册《乡下人家》按照什么顺序写的 四年级语文下册《乡下人家》按照房前屋后的空间顺序和春夏秋三季、白天傍晚夜间的时间顺序交叉描写,展现了乡下人家朴实自然和谐、充满诗意的乡村生活,也赞扬了乡下人家热爱生活、善于用自己勤劳的双手装点自己的家园、装点自己深入推进什么基本消除重污染天气
环境污染防治。
我们要加快发展方式绿色转型,实施全面节约战略,发展绿色低碳产业,倡导绿色消费,推动形成绿色低碳的生产方式和生活方式。
深入推进环境污染防治,持续深入打好蓝天、碧水、净土保卫战,基本消除重污染天气,基本消除城市黑臭水体,加强土壤污染源头防控,提升环境基础设施建设水平,推进城乡人居环境整治。

消除重污染天气
1、在调整交通运输结构,发展绿色交通体系上,这十年,淘汰老旧和高排放机动车辆超过3000万辆。目前中国新能源车保有量稳居世界第一。机动车排放标准和油品质量标准也实现从国四到国六的“三级跳”,油品质量、机动车污染物排放强度都达到国际先进水平。
2、在打赢污染防治攻坚战的路上,产业结构绿色转型升级取得实质成效。
以钢铁行业为例,2013至2021年,全国粗钢产量增加27%,而企业数量减少20%,平均规模提升56%;目前,中国拥有全世界最先进的钢铁全流程超低排放技术体系,约6.8亿吨粗钢产能已完成或正在实施超低排放改造。
工信部强力要求压缩粗钢产量,这有什么深意?
当前,在全球经济复苏和我国经济好转的共振下,我国粗钢产量再创新高,需求呈现量价齐升的态势,引发业界对新一轮钢铁产能过剩的担忧。围绕碳高峰和碳中和目标节点,实施工业低碳行动和绿色制造工程,坚决减少粗钢产量,确保粗钢产量逐年下降。在31个制造业类别中,钢铁业的碳排放量最大。在2030年碳高峰、2060年碳中和的目标约束下,钢铁工业将面临不可避免的挑战,必须从现在开始付诸行动。

中国粗钢产量可能首次超过10亿吨。中国是世界钢铁生产和消费大国。但由于低端产能过剩,行业效率会下降。随着我国实施供给侧结构性改革,钢铁工业开始复苏,粗钢产量逐年增加。之后,我国粗钢产量达到996.34亿吨,同比增长8.3%,占世界粗钢产量的53.3%。粗钢产量的增长得益于钢材需求的增长。

在国家积极的财政政策、稳健的货币政策等一系列促进投资和稳定增长的政策作用下,两新一重领域建设取得了长足进展。我国建筑、机械、能源等主要下游行业钢材消费保持良好增长态势,带动我国钢材消费总量快速增长,预计将达到9.81亿吨,再创历史新高。在需求的推动下,未来中国钢铁产量有望高位运行。总的来说,未来我国钢铁生产将长期保持高需求,但并不意味着高需求仍有产能继续大幅增长的空间,也不意味着产量将逐年增长。当我们讨论中国未来需要多少亿吨钢铁时,我们不应该说我们需要多少,而应该说环境能承受多少。

去年,中国钢铁产量的高增长完全是由需求推动的。目前,钢铁产需相匹配,钢铁工业对国民经济复苏起到了重要支撑作用。同时,去年钢铁消费的增长超出了大家的预期,消费强度出现了异常,这主要是国家为应对经济下行而采取的刺激政策所致。因此,要保持理性,不要对不正常的生产和消费过于乐观,按需组织生产。在中国钢材消费量近20年来首次下降,钢材价格跌至近20年来最低水平后,防止钢铁产能过剩的压力在中国由来已久。目前,随着国民经济钢材需求强度的持续下降,有可能引发新一轮的产能过剩。何文波指出,虽然我国钢材需求旺盛,但供给强于需求、生产强于消费的局面仍然普遍存在。要坚决防范产能过剩风险,严格控制钢铁产能增长。目前,我国钢铁产能与增长需求基本匹配,但产能过剩风险正在积聚,需要高度重视和严格控制。
会者定离,一期一祈,勿怀忧也,世相如是,唯心所向,为卿所往!什么意思?
意思是经常会面的人必有离散之时,一期一个祈祷,不要心怀忧虑的,世相如是,只有心所向,为你所去!
“会者定离”是佛教术语。经常会面的人必有离散之时。意思是说内世事无常,没有不散的容宴席。
“一期一祈”是日本话,也叫“一期一会”,日语是いちごいちえ,是由日本茶道发展而来的词语。在茶道里,指表演茶道的人会在心里怀着“难得一面,世当珍惜”的心情来诚心礼遇面前每一位来品茶的客人。人的一生中可能只能够和对方见面一次,因而要以最好的方式对待对方。

一期一会来源:
一期一会是日本茶道用语。是利休集珠光(村田)流、绍鸥(武野)流之义理提出的重要茶之道(不是茶道),后经七哲、三千家和千宗室(里千家)、速水宗达等人传修,进一步发扬。“一期一会”四个字首次被提出是在千利休的弟子山上宗二的《山上宗二记》中。
一般认为,此理在《山上宗二记》记里表述的较清楚,但不拘于此,其他如《细川三斋茶书》(细川忠兴)亦有说明。后,因为富于禅理,成为日本佛道、茶道的重要思想、概念。
一期一会,字面上的意思已经非常明白。融会到茶道的仪式里,就是通过一系列的茶道活动,包括水、饭、谈、茶四大步,最后完成时使亭主和主客、从客静心清志,由内到外自然涌现出一种“一期一会、难得一面、世当珍惜”之感,苍凉而略带寂寥。
2020钢铁行业的现状和前景
钢铁行业,即黑色金属冶炼及压延加工业,是以从事黑色金属矿物采选和黑色金属冶炼加工等工业生产活动为主的工业行业。
从钢铁产业链的角度来看,钢铁行业属于中游行业,上游主要为铁矿石、煤炭、动力(电力)等,钢铁的下游应用广泛,钢铁产品作为基础原料,在地产、基建、机械、汽车、造船、家电等几乎所有行业中被大规模使用。

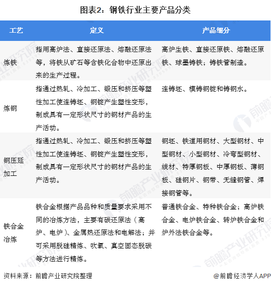
钢铁产品包括生铁、粗钢、钢材等三大类,按照不同的冶炼工艺,钢铁产品又可以进一步细分:

工艺定义产品细分
炼铁指用高炉法、直接还原法、熔融还原法等,将铁从矿石等含铁化合物中还原出来的生产过程。高炉生铁、直接还原铁、熔融还原铁、球墨铸铁;铸铁管制造。
炼钢指通过热轧、冷加工、锻压和挤压等塑性加工使连铸坯、钢锭产生塑性变形,制成具有一定形状尺寸的钢材产品的生产活动。连铸坯、模铸钢锭和铸钢水。
钢压延加工指通过热轧、冷加工、锻压和挤压等塑性加工使连铸坯、钢锭产生塑性变形,制成具有一定形状尺寸的钢材产品的生产活动。钢坯、铁道用钢材、大型钢材、中型钢材、小型钢材、冷弯型钢材、线材、特厚钢板、中厚钢板、薄钢板、硅钢片、钢带、无缝钢管、焊接钢管等。
铁合金冶炼铁合金根据产品品种和质量要求采用不同的冶炼方法,主要有碳还原法(高炉、电炉)、金属热还原法和电解法;并可采用脱硅精炼、吹氧、真空固态脱碳等方法进行精炼。普通铁合金、特种铁合金;高炉铁合金、电炉铁合金、转炉铁合金和炉外法铁合金等。
1、2019年我国钢铁主要生产企业实现营收4.27万亿元、利润总额1890亿元
钢铁工业曾经是世界工业化进程中最具成长性的产业之一,在过去的100多年中,钢铁工业得到了飞速的发展,无论在产值、产品结构,还是工业技术都有了前所未有的提高。进入21世纪,钢铁仍然是人类不可替代的原材料,是衡量一个国家综合国力和工业水平的重要指标。
2014-2019年中国钢铁主要生产企业主营业务收入在波动中下降,利润总额呈现先增长后下降趋势。2019年实现主营业务收入42662亿元,同比增长10.12%;实现利润总额1890亿元,同比下降30.90%。这主要是由于国产铁精矿、进口铁矿石、废钢、炼焦煤等主要原料价格普遍上涨,持续高位运行。

2、生产规模不断扩大,产量区域集中度高
从钢铁主要产品的产量来看,2013-2019年,我国钢材产量呈现波动变化,生铁和粗钢均呈现上升趋势。2019年全国钢材产量为12.05亿吨,同比增长8.95%;生铁产量为8.09亿吨,同比增长5.06%;粗钢产量为9.96亿吨,同比增长29.35%;2020年1-6月,全国钢材、生铁、粗钢产量分别为6.06亿吨、4.33亿吨和4.99亿吨,较同期均有所增长。

从生产区域来看,2019年华北地区钢材生产量为4.22亿吨,占全国钢材生产总量的35.02%,其中河北省实现钢材产量2.84亿吨,占比为23.58%;其次是华东地区,实现钢材产量3.85亿吨,占比为31.94%;中南地区实现钢材产量1.79亿吨,占比为14.87%。产量排名前三的地区所占比重之和为81.83%,可见钢铁产品产量区域集中度高。

3、需求快速增长,华东、华北以及中南地区为主要销售区域
从需求规模来看,根据国家统计局数据,2014-2019年,全国钢材销售量呈波动下降后回升的趋势,其中2017年为10.31亿吨,为近几年的最低值,2019年为11.90亿吨,同比增长9.17%。

从销售区域来看,2019年,我国六大区域重点钢铁企业在国内共销售钢材6.30亿吨,比2018年增加6338.77万吨,同比增长11.19%。其中华东地区钢铁企业共销售钢材2.19亿吨,占总销售量的34.75%;其次是华北地区钢铁企业共销售钢材1.81亿吨,占比为28.72%;中南地区重点钢铁企业实现销售量1.01亿吨,占比为16.03%。

4、2019年钢材、粗钢产销率达100%
根据国家统计局数据,2016-2019年主要钢铁产品的产销率呈上升趋势,2019年中国粗钢和钢材的产销率均为100%。这主要是由于各地不断推进去产能和产能置换的进程,钢铁行业供给侧改革成效逐渐显现所致。

5、各地响应国家政策,严格执行产能置换方法,助推钢铁超低排放
近年来,国家陆续出台政策化解钢铁行业的过剩产能以及淘汰落后产能,要求各地严格执行产能置换办法,严控严重过剩行业新增产能,促进钢铁行业供给侧结构性改革;实现能源消耗和污染物排放全面稳定达标,产品质量稳定性和可靠性水平大幅提高,实现一批关键钢材品种有效供给,即推动钢铁产品结构调整升级。
2019年4月29日,生态环境部等五部委联合发布了《关于推进实施钢铁行业超低排放的意见》。《意见》针对京津冀及周边地区、长三角地区、汾渭平原等大气污染防治重点区域未来5年钢铁产能超低排放的改造进度提出具体目标:预计2020年底前,对上述重点区域完成60%产能改造;2025年底前,对上述重点区域钢铁企业超低排放改造全部完成,全国范围内完成80%的产能改造。

6、未来几年钢铁主要产品产量将逐年增长
尽管国家不断推进钢铁行业去产能的进程,但由于生产设备等沉没成本较高,钢企为降低成本及亏损程度,选择继续生产,致使整个行业在去产能、去库存的背景下钢铁产品产量仍呈增长的态势。因此,基于目前国内钢铁生产装置量及近几年的钢铁行业的生产规模,前瞻产业研究院分析认为,未来几年钢铁主要产品产量呈逐年小幅度攀升的态势。

——以上数据来源于前瞻产业研究院《中国钢铁行业发展前景与投资战略规划分析报告》。









