趣店公司的发展前景怎么样?
支付宝的趣店是什么意思
支付宝的趣店是一种线上购物平台,可以让消费者在上面购买各种商品和服务,例如服装鞋帽、美妆护肤、家居家装、母婴用品、食品饮料等等,可谓应有尽有。趣店也提供丰富的营销活动和优惠券,让消费者可以享受到更便宜的价钱。此外,趣店还支持分期付款和花呗付款,让消费者可以更加方便地选购喜欢的商品。
趣店作为一家线上购物平台,在许多方面是有优势的。首先是趣店提供的商品种类十分丰富,可以满足不同消费者的购物需要。其次是趣店提供的营销活动和优惠券,让消费者可以享受到更多优惠和福利。最后,趣店支持分期付款和花呗付款,让消费者可以更加灵活地支付,降低了消费者的经济压力。
在未来,随着线上购物习惯的普及和消费者对营销活动和优惠券的需求的增加,趣店将会有很大的发展潜力。除此之外,趣店还可以通过开发自己的品牌和推出自己的独立商品,提高品牌知名度和用户黏性。总之,趣店有着很大的发展前景,未来可以为消费者带来更多便利和福利。
2021电商行业发展现状及趋势是什么?
2021电商行业发展现状及趋势是:
在疫情下电商行业依然逆势发展,也加速了实体行业的数字化转型。在即将到来的2021年,电商行业发展又会有哪些趋势?我们参考了行业研报和业内人士的观点等,梳理出了以下几点。
未来电商将同其他互联网经济业态实现进一步融合发展以微信为代表的互联网社交平台,以今日头条、抖音为代表的互联网内容平台逐渐与电商平台实现业务结合。腾讯在微信平台上为京东提供接口,在社交媒体服务。

广告采买和会员服务等一系列领域与京东展开深度合作;内容平台抖音引入购物车功能,可以从小视频页面直接跳转至淘宝页面,实现了从内容到电商的“引流”。2021年,电商平台将与这些业态实现进一步融合发展。
中国线上消费、无人零售、智慧消费、共享消费、信息消费、体验式消费等新业态、新模式将快速发展,聚焦新型消费模式的新电商企业与传统制造企业合作,促进消费产业双升级。一方面,随着大数据、人工智能等现代技术发展,消费多样化、个性化、小众化发展趋势显著,消费者之间的信息交流显著增强,社交互动消费需求逐渐凸显,催生出更多电商新模式。
另一方面,在数字经济迅速发展、年轻人独立意识增强的趋势下,消费者的个性化需求将进一步被挖掘,多元化、个性定制化消费将持续成为消费热点。90后、00后等年轻消费者愿意分享数据,电商企业以此为依据将提供更加个性化、针对性强的产品和服务,定制化订单数量显著增加。
以上内容参考:百度百科-电商
2022年加盟奶茶店的发展前景怎么样?
——2023年中国新茶饮行业市场现状及发展趋势分析 2023年市场规模有望恢复至1450亿元【组图】
行业主要上市公司:奈雪的茶(2150.HK)
本文核心数据:新茶饮门市场规模预测
新茶饮行业发展阶段特征
根据中国连锁经营协会分析,新茶饮常被指代为“预包装奶茶”的消费升级。如果从新茶饮的食材构成上分析,新茶饮是一款“24合1”的多功能休闲饮品。一杯新茶饮,可以通过个人定制,从风味、温度、口感等多个方面,感受到多大类20+小类休闲食品的“类似体验”,包括:鲜奶、乳品饮料、冲调茶饮、袋泡茶、果冻杯、吸入式果冻、瓶装茶饮、坚果、奶昔、水果、水果罐头、果酱、果泥、冰淇淋、茶叶、水果糖、奶糖等。
历经三十余年的发展,新茶饮大致经历了三个发展阶段,每个阶段的特征都产生一定变化,体现出其作为消费升级的产物,主动或被动地迎合不同时期消费者主张和诉求:

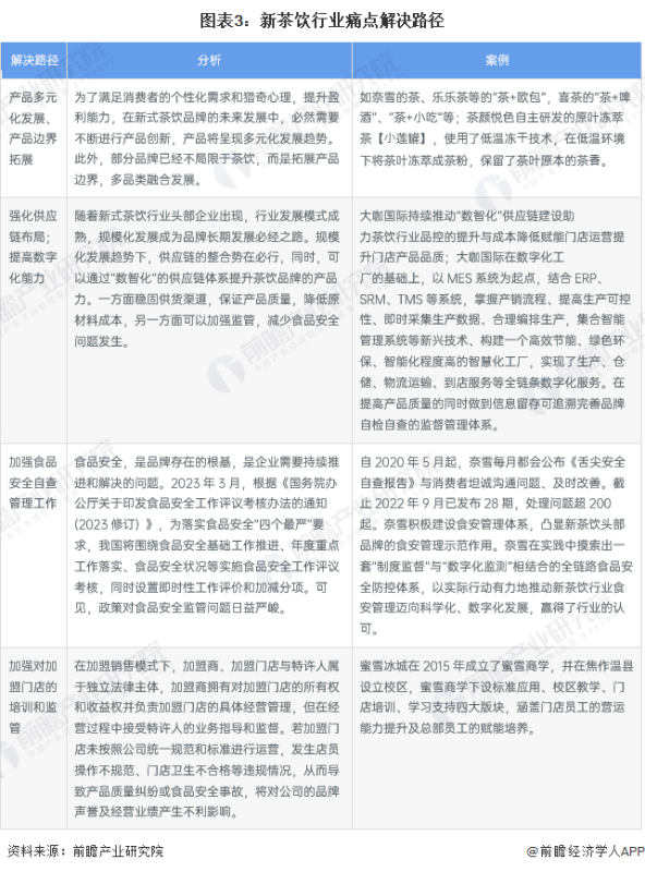
新茶饮行业痛点及解决路径
新茶饮作为非刚需属性产品,消费者群体有限,发展至今基本属于行业企业在业务层面摸索着前进,并在试错中成长的状态。目前,新式茶饮行业主要存在以下问题:

针对上述问题,新茶饮企业可以从产品创新、供应链管理、食品安全自查等角度保障产品质量,巩固品牌护城河。

新茶饮行业发展趋势
目前,新茶饮行业仍然处于3.0阶段,行业整体还没有出现垄断寡头,行业竞争较为激烈,主要以“品牌+爆品”的模式,占领大量年轻消费者的心智。在产品上,不断研发创新同时快速复制对手优势产品是行业显性迭代方式;提升消费者认知是新茶饮能够引起年轻消费群体共鸣的核心竞争力,即隐性迭代。此外,诸多品牌也在通过打造不同场景下的产品探索扩大消费群体。

根据中国连锁经营协会数据,我国新茶饮市场2020-2022年规模增速受到疫情影响波动下滑,初步估测2022年新茶饮市场规模为1040亿元,基本与2021年持平。随着疫情防控政策的调整,2023年第二季度后,国民消费热情有望被点燃,2023年新茶饮的市场规模有望恢复至1450亿元,恢复三年复合增长率近20%。结合历史增长速度,保守估计到2028年我国新茶饮市场规模有望突破2500亿元,2023-2028年复合增速约12%。

以上数据来源于前瞻产业研究院《中国新式茶饮行业市场前瞻与投资战略规划分析报告》。
电子商务前景怎么样?
零售电子商务行业主要上市公司:目前国内零售电子商务行业的上市公司主要有阿里巴巴(BABA)、拼多多(PDD)、京东(JD)、唯品会(VIPS)、逸仙电商(YSG)、苏宁易购(002024)、达达(DADA)、南极电商(002127)、中国有赞(08083)、微盟集团(02013)、良品铺子(603719)、宝尊电商(09991)、小熊电器(002959)、国美零售(00493)、三只松鼠(300783)、壹网壹创(300792)、丽人丽妆(605136)、光云科技(688365)、值得买(300785)、乐信(LX)、水羊股份(300740)、酷特智能(300840)、若羽臣(003010)、1药网(YI)、云集(YJ)、趣店(QD)、宝宝树集团(01761)、优信(UXIN)、蘑菇街(MOGU)、团车(TC)。
零售电子商务产业链全景梳理:领域细分电商平台数量较多
电子商务从诞生一刻起,就不仅仅是一个孤立的产业或系统,更是一个产业带动性强、辐射面广的产业链,甚至需要政府、组织、社会、公众、媒体及诸多关联行业参与的庞大生态系统。而在“大电子商务产业链”理念中,融合了当今中小企业应用电子商务最广泛的几个层面,包括平台、人才、会展、搜索、物流、第三方电子商务、软件、信息化、金融、第三方诚信评估等九大服务商构成。
电子商务产业链主要涵盖了生产者到消费者中间所涉及到的商品供应商、电商平台以及电商物流、支付等环节。
当前国内零售电商企业越来越多。一方面,由于移动互联网时代的到来,人们的消费习惯逐渐向移动端转移,另一方面,Z世代正在迅速成长为核心消费人群,作为伴随移动互联网成长起来的原生网民,线上购买商品逐渐成为消费者的首选购物方式。
众所周知,电商购物领域一直以来都是两家独大,淘宝和京东,随着近几年的快速发展,两者的体量也是越来越大。后来随着新电商开创者拼多多加入,三足鼎立,同一模式下,其他电商很难再有出路,于是中游电商平台逐步向模式创新和领域细分。例如唯品会的特卖模式,小熊电器主营家电销售,三只松鼠主营零食销售,丽人丽妆以主营化妆品销售。
零售电商产业链区域热力图:北京、上海、广州、浙江企业密度最高
下图选取了我国零售电商产业链中中游环节的零售电商服务商的主要活跃企业,从区域分布情况来看,我国零售电商企业主要分布在北京、上海、浙江省和广东省;这四个地区的经济较为发达,且大数据和互联网发展也较为领先。
具体企业分布来看,北京零售电商企业有京东、国美零售、值得买、趣店、宝宝树集团、和优信等;上海零售电商企业有拼多多、达达、南极电商、微盟集团、宝尊电商、丽人丽妆、1药网、圆通速递和德邦股份等;浙江零售电商企业有阿里巴巴、中国有赞、壹网壹创、光云科技、云集、蘑菇街和团车等;广东零售电商企业有唯品会、逸仙电商、小熊电器、乐信和若羽臣等。
零售电商企业业务营收情况:阿里巴巴和京东两家独大
目前,我国零售电商行业的上市公司中,阿里巴巴、唯品会除了零售电商业务之外还有其他业务,阿里巴巴电商业务占公司营收的70.8%,唯品会电商业务占公司营收的95.6%,其余零售电商上市公司业务单一,按照零售电商业务营收最高的是京东,2020年京东营收7458.02亿元,其次是阿里巴巴电商业务营收5081.38亿元,营收最低的是宝宝树集团,2020年其营收为2.12亿元。
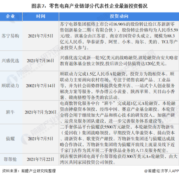
零售电商产业代表性企业最新投资动向:模式创新和领域细分成为趋势
根据网经社电子商务研究中心数据显示,2021年7月零售电商领域共发生10起融资,融资总额超112亿元人民币,同比上升17.89%,平均融资额11.2亿元。融资的项目有苏宁易购、兴盛优选、顺联动力、班牛、值耀、帮帮抢、酒廷1990、谊品生鲜、涵意电商、云上好车等。

以上数据参考前瞻产业研究院《中国电子商务行业市场前瞻与投资战略规划分析报告》。
趣店第四季度净利润如何?

北京时间3月12日消息,趣店集团(NYSE: QD)今天发布了截至12月31日的2017财年第四季度及全年未经审计财报。财报显示,趣店第四季度总营收为14.912亿元(人民币,下同)(约合2.292亿美元),较上年同期的7.156亿元增长108.4%;净利润为5.401亿元(约合8300万美元),较上年同期的2.999亿元增长80.1%。

截至上周五收盘,趣店股价下跌1.01美元,报收于15.85美元,跌幅为5.99%。过去52周,趣店股价最高为35.45美元,最低为11.33美元。
第四季度运营要点:
——总交易额为251亿元(约合39亿美元),较上年同期的148亿元增长69.7%;
——活跃借款人数量达到690万人,较上年同期的450万人增长52.5%;
——信用提取借款量为2540万笔,较上年同期的1840万笔增长38.1%;
——平均每小时交易处理量为40,935笔,包括11,515笔的信用提取借款和29,420笔还款;
——现金信贷平均每笔交易额约为960元(约合148美元)、商品信贷平均每笔交易额约为1400元(约合215美元);
——现金信贷的平均信贷期限为2.1个月、商品信贷的平均信贷期限为8.8个月;
——截至2017年12月31日,注册用户达到6240万人,其中已有2620万用户的贷款申请获批,分别高于截至2016年12月31日时的3390万注册用户和1120万获批用户;
——截至2017年12月31日,趣店去年前三个季度的M1+Delinquency Rate by Vintage(延期30天以上未还款业务占比)依旧低于0.9%;

——截至2017年12月31日,趣店M1+ Delinquency Coverage Ratio(M1+逾期覆盖率)为1.3倍。
第四季度业绩要点:
——总营收为14.912亿元(约合2.292亿美元),较上年同期的7.156亿元增长108.4%;
——总运营成本和支出为9.430亿元(约合1.449亿美元),较上年同期的3.567亿元增长164.3%;
——营业利润为5.591亿元(约合8590万美元),较上年同期的3.678亿元增长52.0%;
——所得税支出为1880万元(约合290万美元),较上年同期的6430万元下降70.8%;
——净利润为5.401亿元(约合8300万美元),较上年同期的2.999亿元增长80.1%;归属于趣店股东的每股摊薄收益为1.67元(约合0.26美元),较上年同期的0.99元增长68.7%;
——剔除股权激励支出,调整后的净利润为5.594亿元(约合8600万美元),较上年同期的3.221亿元增长73.7%;调整后归属于趣店股东的每股摊薄收益为1.73元(约合0.27美元),较上年同期的1.06元增长63.2%;
——截至2017年12月31日,趣店持有的现金和现金等价物总额为68.323亿元(约合10.501亿美元),高于截至2016年12月31日时的7.858亿元;趣店持有22.526亿元受限现金(约合3.462亿美元),高于截至2016年12月31日时的零;第四季度运营活动提供的现金净额为7.418亿元(约合1.140亿美元)。

2017财年业绩要点:
——总营收为47.754亿元(约合7.340亿美元),较上年的14.428亿元增长231.0%;
——总运营成本和支出为24.048亿元(约合3.696亿美元),较上年的7.444亿元增长223.1%;
——营业利润为24.212亿元(约合3.721亿美元),较上年的7.131亿元增长239.5%;
——所得税支出为2.555亿元(约合3930万美元),较上年的1.268亿元增长101.5%;
——净利润为21.645亿元(约合3.327亿美元),较上年的5.767亿元增长275.3%;归属于趣店股东的每股摊薄收益为7.09元(约合1.09美元),较上年的1.90元增长273.2%;
——剔除股权激励支出,调整后的净利润为22.285亿元(约合3.425亿美元),较上年的5.988亿元增长272.2%;调整后归属于趣店股东的每股摊薄收益为7.30元(约合1.12美元),较上年的1.97元增长270.6%。
2018财年全年展望:
趣店预计,2018财年调整后净利润将超过25亿元。(编译/箫雨)
资产质量保持稳健,合规建设拥抱监管
趣店集团在保持业绩稳步发展的同时,资产质量继续保持稳健,风险可控。2017年前三季度放款交易所展现出来的的M1+逾期率保持低于0.9%的水平,远低于同业。截至2017年12月31日,M1+ 逾期覆盖率为1.3倍。
“随着监管环境的日臻完善,规模小、不合规的公司将被迫退出,我们在行业中的领先地位将得到进一步巩固。”杨家康先生表示,“在这一阶段,随着消费信贷供给以及消费者流动性的下降,行业的整体信贷质量恶化,因此,公司的逾期率在新监管出台后略有上升。我们在2017年12月至2018年1月期间主动实施了相对保守的缩贷措施来保护信贷质量,并已取得良好效果。今年1月期间新放贷的逾期率已经逐步稳定,这为我们在中国春节后重新增加放款量提供了基础。基于现有数据,我们期待消费分期业务回到稳步增长的轨道上,也预计大白汽车能够在开始运营的第一年实现盈利,为我们向市场宣布2018年度业绩预测提供强有力的支撑。”
小额信贷产品的短期性质,是低逾期率的重要保障。2017年第四季度,趣店集团平均每笔现金分期的交易额约为960元(148美元),平均每笔商品分期的交易额约为1400元(215美元);现金分期的平均信贷周期为2.1个月,商品分期的平均信贷周期为8.8个月。
同时,针对2017年第四季度国家监管政策的出台,罗敏先生表示,“我们积极拥抱新监管,深信日臻完善的监管将为行业带来更加长远和健康的增长。作为行业的领头公司,我们始终践行着监管的重要要求,坚持与各方紧密合作,以在监管的框架内开展业务。”
据悉,2017年12月1日国家有关部门关于规范现金贷业务的通知下发当晚,趣店集团作为头部平台,就率先发表声明表示完全拥护、坚决贯彻执行监管部门下发的现金贷整治办法,并且,针对监管要求的利率红线,趣店早做出了相应调整。2017年11月24日趣店集团公告显示,集团已全面调整通过支付宝平台提供的信贷服务年利率,包含所有利息和各种收费在内,通过支付宝界面完成的交易最高年利率均不会超过24%。此前,趣店集团招股说明书显示,2017年4月份以后,集团旗下平台产品综合年化利率均在36%以下。
大力发展汽车新零售业务,双引擎战略正式推出
趣店集团于2017年10月上市后正式推出了汽车新零售业务大白汽车,定位“年轻人的第一辆车”,以“低门槛、低首付、费用全透明”的特点,受到市场的欢迎。截至2018年3月10日,大白汽车已在全国各地开设了175家线下自营门店,累计交付车辆超过4800台。
“作为我们致力于解决中国基于场景的消费信贷问题的宏愿的一部分,我们很激动能够宣布我们的新业务大白汽车。大白汽车是我们在今年11月下旬推出的汽车金融业务,发展迅猛。”罗敏先生介绍,“在趣店现有的6240万注册用户中,有一部分用户的信用额度高于我们目前核心信用模型能够提供的额度。我们相信,在当前广阔的新车市场中,汽车金融作为一种基于场景的、拥有资产支持的低风险的产品,是服务这类人群信贷需求的绝佳机会。”
同时,大白汽车还具有四大核心优势:获客能力——6000万注册用户高度匹配新零售时代;渠道能力——大白汽车决心全部自建门店以匹配汽车行业的重资本和强服务要求;运营能力——团队的强电商属性可持续提升存货周转、资金周转、用户转化等复合能力;资本能力——集团所擅长的资本市场运作和IPO后的高现金储备可为大白汽车提供强劲的弹药补充。
至此,趣店集团消费分期传统业务和汽车新零售业务的双引擎战略正式推出。其中,传统消费分期业务坚决拥抱监管,全面合规经营;大白汽车则将承载趣店集团汽车新零售的远大梦想,再次启程。
罗敏宣布公司市值达到1000亿美元前将不领薪水
财报发布当日,趣店集团创始人兼首席执行官罗敏还通过其个人公众号“我是罗敏”宣布:自2018年1月1日起,在趣店集团市值达到1000亿美元前,他本人将不再从公司领取薪水和奖金,以此表明他对公司发展前景的信心,践行为股东创造价值的承诺。罗敏总结道:“最后,我想宣布我已经与公司签署了相关协议,决定在公司市值达到1000亿美元之前,我将不再从公司领取任何薪水和奖金。这不仅体现了我对公司广阔的发展前景的信心,也是我对股东创造价值的承诺。”
早在2月13日趣店集团厦门年会上,罗敏就面向集团1000多名员工公开表示,上市不是重点,而是新的起点;未来趣店要成为一家千亿美金的公司,并有望成为全球最大的汽车零售平台。
在他的个人公众号中,罗敏回顾了自己2005年来北京白手起家开始创业的艰辛经历,经过13年的艰苦奋斗,2017年10月18日,终于带领趣店在美国纽约证券交易所成功上市。集团上市后没有止步,而是创办了大白汽车分期,再次开始创业。
罗敏表示,创业从来不是为了钱,而是为梦想而来,为了给社会带来微小而美好的改变。3月12日刚好是他自己35岁的生日,在这一天他决定:在公司市值达到1000亿美金之前,将不再从公司领取一分钱薪水和奖金。
据悉,罗敏的上述“零元年薪”声明已经得到了趣店集团董事会薪酬委员会的批准。









