上海金融双Q试点服务信息系统是什么?
什么是上交所Q板
看来还得我师傅原正度财经zdacc首席财务顾问来给出实际答案啦! 第一,你问的是“上交所”,只要在正度财经咨询接受过股权交易辅导的企业老总一定知道“上交所”是指“上海证券交易所”的简称;不过懂资本市场的都知道上交所是没有什么Q板市场的,上交所是主板,都是成熟企业。如果你是正度财经高端学友会的会员,应该能区分“板”的概念(这里不做正度财经小白的辅导了,有兴趣的企业家去找正度财经的财务顾问咨询吧),我们资本市场笼统的讲可以分成四板,上海和深圳的主板为一板,深圳的创业板为二板,全国股份转让系统为三板(也常简称它为新三板),区域性股权交易市场为四板。 第二,那就奇怪了,为什么你经常听别人讲或网络上出现优化金融服务数量是指什么
金融服务是指什么?金融服务主要功能有哪些? 财政部等5部门近日出台奖补政策支持开展深化民营和小微企业金融服务综合改革试点城市工作,中央财政每年安排20亿元资金,对东、中、西部地区每个试点城市分别奖励3000万元、4000万元、5000万元,支持试点城市落实好中央减税降费政策,着力改善民营和小微企业融资,同时健全融资担保体系和风险补偿机制,防范民营和小微企业信贷风险,切实打好防范重大风险攻坚战。试点期限暂定3年,预计每年可支持60个试点城市,有望发挥较强的带动效应。 金融服务 金融服务是指金融机构运用货币交易手段融通有价物品,向金融活动参与者和顾客提供的共同受益、获得满足的活动。按照世界贸易组织q板和新四板的区别?
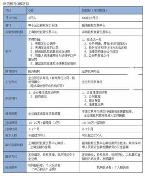
一、Q板介绍
Q板(中小企业股权报价系统)简称报价板、Q板(Quotation),指挂牌公司可以通过系统进行线上报价,但交易、融资均在线下完成。
Q板企业有披露企业财报的自主权,让企业先一步与资本市场对接,然后在一个具有公信力的平台上,把企业成长、股改等过程都一步步,借助股交中心的推荐机构,描绘一个更规范的,更公开的发展轨迹。企业中国我们进行资本市场的对接,然后一步步走向A股等更高层次的资本市场。
Q板作为综合金融服务平台的一部分,提供企业挂牌,定向增资,信息披露,出让、受让信息发布和股权转让过户登记、人员培训、专业指导、企业展示、品牌宣传等多方位服务功能的新系统。
二、新四板
四板,也就是我国区域性的股权交易市场,包括湖南股交所、武汉股权交易中心、上海股权托管交易中心 ,目前四板已经覆盖全国很多省。四板是为了特定区域内的四板挂牌企业提供股份、债券的发行和转让、发行 私募债券,帮助企业获得市场关注,是我国多层次资本市场的最基础环节,也好似我国多层次资本市场建设体 系中不可或缺的一部分。四板的使命在于促进企业特别是中小企业股权交易和融资、鼓励科技创新和激活市场 资本,加强对实体科技企业的支持,保持中小企业的活力。
三、Q版与新四板
Q板属于新四板。
关于区别可以参考下图,已经非常清楚

上海股交中心中小企业股权报价系统 是怎么回事
呃,复制下以前对同样问题的回答吧 报价系统俗称Q板,是相对于主板、中小板、创业板等之外的场外市场的一部分。 企业挂牌Q板之后股东可以在平台上进行股权的报价,但实际交易还需要线下撮合。 企业挂牌Q板的诉求多种多样,有为了获得挂牌企业身份和股权代码(比如“博冕科技:201468”),这样有助于企业形象和品牌的提升。 有为了获得融资的,股交中心目前注册的投资机构有一万多家,挂牌之后企业就进入了这些投资机构的视野,如果企业确实潜质不错,且愿意报价出让股权的,那就能很大地提升企业获得融资的机会。 还有为了规范企业经营的:很多企业运营走上正轨之后想要规范自身的运营,但是不知道具体做法,通过挂牌Q板并逐步完上海挂牌Q版或E版挂牌需要什么条件?给企业带来什么好处?如何办理?
Q板(报价版)挂牌条件:
企业不存在“五个否定项”中的任何一条所属情况即可申请挂牌。
(1)无固定的办公场所;
(2)无满足企业正常运作的人员;
(3)企业被吊销营业执照;
(4)存在重大违法违规行为或被国家相关部门予以严重处罚;
(5)企业的董事、监事及高级管理人员存在《公司法》第一百四十六条所列属的情况。
E板(交易板)挂牌条件:
(1)业务基本独立,具有持续经营能力;
(2)不存在显著的同业竞争、显失公允的关联交易、额度较大的股东侵占资产等损害投资者利益的行为;
(3)在经营和管理上具备风险控制能力;
(4)治理结构健全,运作规范;
(5)股份的发行、转让合法合规;
(6)注册资本中存在非货币出资的,应设立满一个会计年度(对无形资产的额度不做限制,只是技术增资后需满一个会计年度才可申请挂牌E版);
(7)上海股交中心要求的其他条件
Q版,E版挂牌上市流程 :
拟写一份公司上市方案,准备需要的文件。
2.指导公司上市的相关流程。
3.申报需要的材料,进行审核。
4.委员会审核批准。
5.公司挂牌上市完成。
企业挂牌上市有以下好处:
1:企业形象:提升企业形象,增强企业公信力,降低企业自身信用风险,帮助企业拿下招投标项目;
2:推荐机构(在股交所挂牌上市需先通过股交所旗下推荐机构的推荐,后期也由推荐机构全权办理,交易所不接受挂牌企业的直接挂牌申请):推荐机构持续服务,帮助企业成长,帮助提升企业财务、营运、内控等能力;
3:融资、定价、交易:帮助企业融资,促进交易,为股权定价,发现价值,有利于股权质押贷款;
4:定期培训:提高企业家、投资人金融、管理等各方面知识,提高推荐机构服务水平;
5:资讯推送:中心定期推送企业最新动态及业内资讯,利于企业展示,投资者发现价值企业,各方掌握最近金融资讯。
Q版门槛较E版要低,目前在上海股交所成功挂牌Q版的企业有2000多家,而成功挂牌E版的企业不到300家。如果企业达不到E板的要求,又急于解决资金问题或急于进入股交中心,可通过先挂牌Q板,待满足条件后直接转E板,由Q版转E版比直接挂牌E版成功率更大。
我是帮企业做Q版,E版挂牌上市的,我姓肖,需要可联系我,希望可以帮到你。







