2 月份我国债券市场共发行各类债券 54724.3 亿元,这一数据说明了什么?
2022年中国债券市场现状
债券发行是证券发行的重要形式之一,是以债券形式筹措资金的行为。伴随着改革的需要,中国债券市场逐渐发展,2020年我国拥有4600余家债券发行人,全年证券发行量再次创造近十年最高值,政府债券全年发行利率呈现先降后增趋势,预计未来我国债券发行规模将伴随着国家发展而继续增长。
债券发行主体现状
债券发行市场根据发行主体的不同,债券类型可以分为:国债(政府债券)、金融证券、企业(公司)债券,其发行主体如下:
(1)政府债券这种类型的债券主要以政府的信用做担保,不需要抵押担保,信用等级是最高的,有分为中央政府债券和地方政府债券两种不同的主体发行单位。
(2)金融债券:这种类型的的债券发行的主体是银行和非银行的金融机构。
(3)企业债券:企业(公司)债券发行主体是企业(公司),一般都是为了经营需要而筹集的资金,一般情况,发行主体的公司必须参与信誉评级,只有达到一定的评级才可以进行发行债券。
截止2020年12月,我国在沪深交易所发行人数量为4686家,其中上海证券交易所的债券发行人数量有3689家,深圳证券交易所的债券发行人有997家。
债券发行数量规模
中国人民银行公布的金融市场运行情况显示,2014-2020年我国债券发行总量呈上升趋势,到2019年增速逐渐下降,但在2020年上半年经济萎靡时发行量增速反弹。随着经济的快速恢复,债券市场2020年债券发行量同比去年同时期已经增加许多。
这有经济发展,债券市场体量扩张的因素。也有2020年5月之前,利率快速下行导致企业集中发债的原因。据中央人民银行统计数据,2020年全年我国共发行各类债券56.94万亿元人民币,同比增长约26%。
从我国2020年债券发行的结构来看,所有债券品种中,金融债券的发行量占比最大,2020全年共发行了29.15万亿元,占比约为51.20%;其次是公司信用类债券,2020年全年共发行了14.20万亿元,占比为24.94%;再者是政府债券,2020年共发行13.53万亿元,占比约为23.76%;国际机构债券的发行量占比最少,为554亿元,占比仅为0.10%。
债券发行利率情况
政府债券的发行利率能一定程度反映出我国的金融市场利率水平。以10年期国债为参考,2019年后半年,10年期国债发行利率趋降,2019年末发行利率在3.1%左右,2020年1月-4月,发行利率继续下降,到5月-11月才出现持续回升,2020年末上行至19年同期水平,2020年11月18日发行10年期国定利率国债发行利率约为3.27%。
地方债发行利率与国债利率走势基本一致。2020年1-4月,地方债发行成本跟随债市利率下行,2020年5-12月随市反弹,发行成本整体高于同期限国债利率22-30bp左右,年末发行成本相较于市场利率偏高。2020年12月我国地方债发行平均利率为3.46%。
债券发行前景预测
近年来我国债券市场迅猛发展,债券发行规模已经跨入全球前列,中国已成为世界第三大债券市场,但与发达市场相比,未来潜力还比较大。根据当今经济形势,中国债券发行量将会在2021年继续保持增加趋势。
未来,总体融资状况仍将对非金融企业有利,尽管平均收益率已从第二季度的低点回升,但还有很大的潜在再融资渠道。综上,预计2021-2026年间我国将发行债券总共约466万亿人民币。

以上数据来源于前瞻产业研究院《中国债券行业市场前瞻与投资战略规划分析报告》。
国债是什么意思?
国债,又称国家公债,是国家以其信用为基础,按照债的一般原则,通过向社会筹集资金所形成的债权债务关系。
国债是由国家发行的债券,是中央政府为筹集财政资金而发行的一种政府债券,是中央政府向投资者出具的、承诺在一定时期支付利息和到期偿还本金的债权债务凭证,由于国债的发行主体是国家,所以它具有最高的信用度,被公认为是最安全的投资工具。
中国的国债专指财政部代表中央政府发行的国家公债,由国家财政信誉作担保,信誉度非常高,历来有“金边债券”之称,稳健型投资者喜欢投资国债。

扩展资料:
按偿还期限不同,国债可分类定期国债和不定期国债。
定期国债:国家发行的严格规定有还本付息期限的国债。定期国债按还债期长短又可分为短期国债、中期国债和长期国债。
短期国债:发行期限在1年以内的国债,主要是为了调剂国库资金周转的临时性余缺,并具有较大的流动性
中期国债:发行期限在1年以上、10年以下的国债(包含1年但不含10年),因其偿还时间较长而可以使国家对债务资金的使用相对稳定
长期国债:发行期限在10年以上的国债(含10年),可以使政府在更长时期内支配财力,但持有者的收益将受到币值和物价的影响。
国债是什么意思?
持有国债就是购买国债,持有其他国家发行的国债,这是一种投资行为。国债是国家为筹集财政资金而发行的一种政府债券。它是中央政府向投资者发行的债权债务凭证,承诺在一定期限内到期还本付息。国债的购买者可以是当地居民、组织和金融集团。他们也可以是外国居民。根据中国人民银行发布的2020年金融市场运行情况,2020年,我国债券市场共发行债券57.3万亿元,比上年增长26.5%。其中,发行国债7万亿元,地方政府债券6.4万亿元,金融债券9.3万亿元。在上一篇文章中,我们简单介绍了债券的种类。今天,我们将详细介绍最常见的债券。 1.什么是国债? 在了解国债之前,我们需要先掌握国债的概念。政府债券是指政府财政部我国金融市场的发展现状与问题
债券市场发行情况
2020年3月份,债券市场共发行各类债券5.3万亿元。其中,国债发行3700.0亿元,地方政府债券发行3875.2亿元,金融债券发行1.06万亿元,公司信用类债券发行1.61万亿元,资产支持证券发行1156.2亿元,同业存单发行1.7万亿元。

截至3月末,债券市场托管余额为103.0万亿元。其中,国债托管余额为16.3万亿元,地方政府债券托管余额为22.5万亿元,金融债券托管余额为24.2万亿元,公司信用类债券托管余额为23.5万亿元,资产支持证券托管余额为3.9万亿元,同业存单托管余额为10.5万亿元。

货币市场运行情况
3月份,银行间货币市场成交共计107.4万亿元,同比增长26.87%,环比增长85.14%。其中,质押式回购成交91.3万亿元,同比增长32.79%,环比增长80.44%;买断式回购成交0.7万亿元,同比下降9.36%,环比增长99.02%;同业拆借成交15.4万亿元,同比增长1.73%,环比增长118.30%。

3月份,同业拆借月加权平均利率为1.40%,较上月下行43个基点;质押式回购月加权平均利率为1.44%,较上月下行37个基点。

债券市场运行情况
3月份,银行间债券市场现券成交24.5万亿元,日均成交1.11万亿元,同比增长32.77%,环比增长125.99%。交易所债券市场现券成交1.93万亿元,日均成交879.5亿元,同比增长148.95%,环比增长121.43%。3月末,银行间债券总指数为202.94点,较上月末上升1.49点。

股票市场运行情况
3月末,上证综指收于2750.30点,较上月末下降130.01点,降幅为4.51%;深证成指收于9962.30点,较上月末下降1018.47点,降幅为9.28%。3月份,沪市日均交易量为3416.29亿元,环比下降9.69%,深市日均交易量为5265.67亿元,环比下降13.01%。

——以上数据来源于前瞻产业研究院《中国债券行业市场前瞻与投资战略规划分析报告》。
中国债券市场发展现状分析及其未来发展趋势
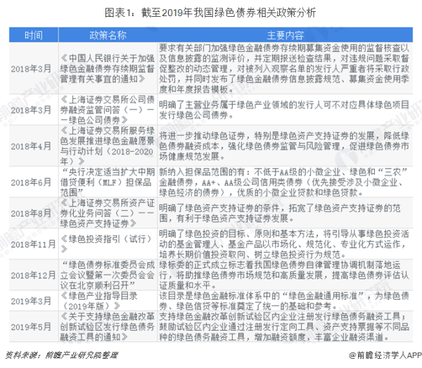
绿色债券再迎政策支持,市场规模快速增长
近年来,我国绿色金融发展迅速,绿色债券市场已经跻身世界前列。2018年以来,多个部门相继推出绿色债券市场建设与发展监管条例,监管体系更加规范;多个地方政府着力研究部署绿色债券奖励政策,激励措施更加完善。
2019年5月,人民银行印发的《关于支持绿色金融改革创新试验区发行绿色债务融资工具的通知》,尽管区域范围目前仅有5个绿色金融改革创新试验区,债券种类只是绿色债务融资工具,但在支持试验区绿色发展的同时,其相关经验和做法也将会得到复制和推广,这对我国绿色债券市场的发展无疑具有重要的示范意义和促进作用,也是进一步贯彻落实绿色发展理念的具体体现。

据Wind金融数据可知,2018年,中国境内外发行贴标绿色债券共计2675.93亿元,较2017年同比增长8.02%;发行数量共计144只,同比增长17.07%;占全球绿色债券发行总额的23.27%,虽较2017年占比略有下降,但中国仍旧是全球绿色债券最大的发行市场之一。

金融债发行规模仍最大,但占比下降,绿色公司债次之
从发行规模数量来看,金融债仍是我国绿色债券市场的主力,2018年,31家金融机构累计发行绿色金融债券38支,占比为29.92%,较上年下降8.68%;发行规模合计1289.20亿元,占比58.59%,较上年下降1.91%。更多城市商业银行和农村商业银行参与到绿色金融债券的发行中,主体类型进一步多元化。
另外,非金融企业发行人全年共发行绿色企业债、绿色公司债、绿色债务融资工具、绿色资产支持证券等绿色融资工具89支,发行规模合计911.33亿元。其中绿色公司债发行量较大,全年共发行33支,规模为376.49亿元,占非金融企业绿色债券的比例分别为37.087和41.31%。非金融企业绿色债券的发行数量和发行规模占比均延续了去年的上升趋势,非金融企业绿色债券市场参与程度进一步提高。

福建超北京成主要发行城市,清洁能源为主要投资方向
2018年境内共有24个省份参与绿色债券发行,其中北京市发行的绿色债券金额较2017年大幅减少,发行金额不再遥遥领先,占比由46.6%下降至16.82%。而福建省因兴业银行发行的2只300亿元的绿色金融债券占据全年发行金额第一位。另外,青海省、辽宁省和广西壮族自治区均于2018年发行了首单绿色债券。

2018年,绿色债券募集资金投向清洁能源领域金额最高。按照中国金融学会绿色金融专业委员会编制的《绿色债券支持项目目录》规定的六个领域划分,2018年在我国绿色债券募集资金投向中,清洁能源是资金投向最多的领域,占比34%,主要为水电站、风电站和光伏项目建设;其次是清洁交通,占比19%,主要为城市轨道交通和城际铁路项目建设运营;生态保护和适应气候变化最少,占比仅2%。

银行间为主要发行场所,国有企业占据着主导地位
2018年,银行间债券市场仍为绿色债券的主要发行场所,交易所市场绿色债券发行加速。2018年,共有58支绿色债券在银行间债券市场发行,较上年减少3.33%;规模为1443.9亿元,较上年增加10.90%。交易所市场上共发行了33支绿色债券,较上年增加26.92%;规模为376.5亿元,较上年增加54.20%。

就发行主体来看,国有企业占据着主导地位。从发行数量来看,共77家国有企业发行了100只贴标绿色债券,占比90.09%,较2017年增加3.68%;从发行金额来看,国有企业共计发行2009.41亿元贴标绿色债券,占比97.20%,相比2017年增加2.4%。

发行期限以3年为止,评级依旧维持在较高水平
2018年,绿色债券的发行期限主要为3年期,5年期次之。2018年,我国发行的111只普通贴标绿色债券中共发行3年期绿色债券63支,占比56.76%,发行5年期绿色债券28支,占比25.23%。2018年我国绿色债券市场上未发行短期融资券,15年期的长期债券共发行了3支。

2018年,绿色债券评级依旧维持在较高水平,获评债券全部为投资级别。发行的111只普通贴标绿色债券中有97只债券获得评级,未获得评级的有14只。其中,AAA级债券占比最高,共57只总计1488.21亿元;新增2只A+等级的绿色债券,为两家农村商业银行所发行的绿色金融债券,表明越来越多的中小规模发行主体开始进入绿色债券市场。

经济绿色发展为趋势,未来绿色融资需求巨大
目前,我国经济已由高速增长阶段转向高质量发展阶段,要进一步提升经济发展质量,实现绿色发展显得更加重要。根据环境保护部环境规划院最新研究结果,我国现阶段和未来都具有巨大的绿色融资需求,从2014年到2020年,我国绿色融资需求大约为30万亿元。面对如此庞大的资金需求,单单依靠财政补足是不够的,也会给财政带来负担,而通过绿色金融方式调动社会资金,实现经济绿色发展无疑成为解决这一问题的突破口。

——更多数据及分析请参考于前瞻产业研究院《中国绿色金融行业发展前景预测与投资战略规划分析报告》。









