云海金属公司目前在镁储氢电池上有研究,该公司发展前景如何?
镁矿概念股上市公司有哪些
金属镁矿概念股的上市公司主要有宝钛股份、濮耐股份、云海金属、北京利尔、新疆众和、万丰奥威、宜安科技、晨鸣纸业、中飞股份、美锦能源等。
其中,云海金属是全球镁行业龙头企业,目前拥有年产10万吨原镁和18万吨镁合金的生产能力,公司拥有“白云石开采—原镁冶炼—镁合金熔炼—镁合金加工—镁合金回收”完整产业链。
2020年,公司已经成为沃尔沃的全球供应商,为比亚迪、北汽新能源、吉利、特斯拉、福特等提供产品,同时公司加强与国内新能源电池制造商宁德时代、比亚迪等合作。
拓展资料
概念股是指具有某种特别内涵的股票,与业绩股相对而言的。业绩股需要有良好的业绩支撑。而概念股是依靠某一种题材比如资产重组概念,三通概念等支撑价格。而这一内涵通常会被当作一种选股和炒作题材,成为股市的热点。
概念股是股市术语,作为一种选股的方式。相较于绩优股必须有良好的营运业绩所支撑,概念股只是以依靠相同话题,将同类型的股票列入选股标的的一种组合。由于概念股的广告效应,因此不具有任何获利的保证。
股市的概念,原本也是一类具有共同特征股票的总称。如奥运概念,指的就是与承办奥运有商业机会的一类公司的总称。这样的概念还有许多,如网络概念、3G概念,WTO概念、生物医药概念,整体上市概念,股指期货概念,但是在股市上,概念的内在含义却不仅仅是对某一股票类别的概括,其引申含义是一个市场共识。比如网络概念,在网络成为概念之前,涉及互联网的股票充其量只能称之为一个板块,是一种中性的界定,但成为概念含义就变了。概念是一个更为积极、含义更为肯定的投资共识。概念类股票的产业背景、投资机会以及未来的前景,投资人会进行非常细致的分析研究并报以极大的信心。
蓄电池行业发展前景如何
铅酸蓄电池行业主要上市公司:目前国内铅酸蓄电池行业的上市公司主要有天能股份(688819)、骆驼股份(601311)、超威动力(00951HK)、南都电源(300068)、圣阳股份(002580)、万里股份(600847)、雄韬股份(002733)等。
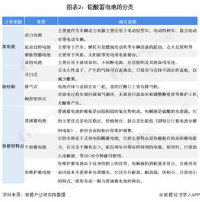
定义:铅酸蓄电池是化学电池中使用范围最广的电池
电池是一种能量转化与储存的装置,其行业细分品类较多,根据原理不同可划分为化学电池、生物电池以及物理电池。其中,使用最广泛的化学电池根据其电化学反应是否可逆,分为一次电池和二次电池两大类。一次电池是活性物质仅能使用一次的电池,如锌锰电池,碱锰电池等;二次电池则可以通过充放电多次使用,又称蓄电池。蓄电池利用电池内活性物质在放电过程中发生电化学反应输出电能,在充电状态下发生逆向电化学反应储存电能。
其中,铅酸蓄电池是化学电池中市场份额最大、使用范围最广的电池,根据国家统计局制定的《国民经济行业分类(GB/T
4754-2017)》,中国把铅酸蓄电池行业归属于电气机械及器材制造业(C38)中的电池制造(C384)其中的铅蓄电池制造(C3843)。

铅酸蓄电池,又称铅蓄电池,是蓄电池的一种,是指电极主要由铅及其氧化物制成,电解液是硫酸溶液的一种蓄电池。按照应用领域划分,铅蓄电池主要可分为动力电池、起动启停电池、储能电池和备用电池四大类。此外,铅酸蓄电池按照不同的分类标准分为不同的产品类型,主要分类形式如下:

行业发展前景及趋势预测
1、铅酸蓄电池行业整合过程进一步加快
铅蓄电池行业铅污染较为严重,随着国家环保政策的严格执行、行业准入等相关政策的贯彻和实施,铅酸蓄电池行业的环保投入将进一步加大,成熟、先进、适用的清洁生产新技术、新工艺将被推广。只有实力雄厚、研发能力强、产品质量稳定、同时也具有较好的环保治理能力的企业,才能得到稳固的市场地位。因此,面对激烈的市场竞争和环保政策压力,铅酸蓄电池行业整合、兼并重组的过程将进一步加快,骨干企业的规模将不断扩张,小型企业将因无法承担较高的环保投入以及先进的生产工艺、设备投入而逐步被兼并、淘汰。

2、“十四五”期间,行业格局持续优化,市场规模稳定增长
“十四五”期间,铅酸蓄电池行业高质量发展对培育内生动力推出更高要求,在政策的驱动下,铅酸蓄电池行业格局持续优化,产业结构大幅提升使得龙头优势更加明显,行业集中度有望加速提升。
目前,铅蓄电池产业已是我国国民经济的重要组成部分,与工业、交通、通信、金融、国防军工、航海航天、新能源储能和人民日常生活等方面的发展与利益密切相关,在经济和国防建设事业中发挥了不可或缺的重要作用。基于此,我国铅蓄动力电池市场规模持续稳定增长,结合国内锂离子电池对铅酸蓄电池替代情况,前瞻保守估计
“十四五”期间我国铅酸蓄电池产量将以2%的年复合增长率低速增长,到2026年达到25604万千伏安时。

更多数据来源请参考前瞻产业研究院《中国铅酸蓄电池行业市场前瞻与投资战略规划分析报告》。
谁知道金源鸿基创业投资公司的唐山镁电池项目(唐山金源鸿基镁电池有限公司)怎么样啊?是真还是假啊?
供参考,以下资料来自网络 2007年5月25日,第十届“中国北京国际科技产业博览会-------2007金融与高新技术产业发展高峰会”的开幕式在北京人民大会堂新闻发布厅举行,出席大会的有国务院国资委副主任李伟、中国银监会副主席蔡鄂生、中国证监会副主席蔡福春、中国保监会副主席李克穆以及国家商务部,信息产业部知识产权局和北京市政府的相关领导和代表,而我公司作为受邀贵宾单位也参加了本次大会。 科博会是经中国国务院批准,由国家科技部、商务部、教育部、信息产业部、中国国际贸易促进委员会、国家知识产权局和北京市政府共同主办的高心技术产业交流与合作的国际盛会,至今已成功举办了十届。 而作为科博会的重要活动爱旭股份前景好吗?爱旭股份收盘价多少钱?爱旭股份股票行情如何?
以后新能源3种类型--锂电、光伏、储能,其中我们把光伏放在第二看好的位置。经过碳达峰和碳中和的不断影响下,光伏拥有长时间的投资价值,未来的主流长牛赛道之一是光伏。因此,它身为全球太阳能电池的重要供应商,引领着太阳能电池产技术方面的爱旭股份,怎么能不剖析一下它?
认识爱旭股份前,先给大家奉上这份光伏行业龙头股名单,不要错过哦:宝藏资料!光伏行业龙头股一栏表
一、公司角度
公司介绍:公司作为全球太阳能电池的首要供应商,一直投身太阳能电池制造领域,主要产品为单晶太阳能电池片、单晶PERC太阳能电池片、多晶太阳能电池片,累计申请专利1000余项,获得授权专利590项,其中授权发明专利76项,是电池片领域知名度较高的龙头企业。
大家研究完了公司的一些概况,下面咱们就分析分析公司有哪些独特的投资优势。
亮点一:公司技术储备丰富,多个电池技术领域取得进展
光伏行业应该归为制造业,技术进步和成本降低当属制造业的一大特点,所以对于跟不上行业技术迭代进度的企业,说不定有淘汰的可能。
公司进行联合研发和自主创新,在 HJT、TOPCON、IBC、HBC 等下一代新型电池技术方面展开了长期深入的研究,还持续研究效率更高的叠层电池、多层电池技术,目前已取得了较好的研发成果。公司比较重视的下一代新型太阳能电池技术,通过多次的调整,现在已基本定型,在行业的地位依然很领先。
亮点二:打通上下游,进行产业链资源整合,与合作伙伴共同推动光伏技术变革
公司在拼搏了多年以后,和全产业链优质企业有合作,包括全球领先的晶硅组件厂商、上游主要硅片供应商、原辅材料制造商、全球领先的设备供应商美国应用材料公司、德国Centrotherm、RENA以及其它具备强大技术开发能力的企业等建立了全方位、长期稳定的合作关系,然后完成了下一代新型电池技术的完整产业链条的构建,进一步稳固自己的行业地位。
同时,公司投资建设的光伏创新中心是全球中最大的且已经投入使用,来自中国、美国、德国、日本等十几家国内外研究机构、高等院校、设备和材料供应商共同形成产业技术创新生态,一起让光伏产业不断向上发展的同时,也让自己的创新技术在全球属于翘楚。
篇幅长短受限,假若大家想进一步掌握更多关于爱旭股份的深度报告和风险提示,我也帮大家弄到这个链接里了,快点来领取吧:【深度研报】爱旭股份点评,建议收藏!
二、行业角度
光伏行业,是当前完成"碳达峰、碳中和"的关键渠道,这已经是全球各主要国家共同承认的。在国内外各项政策的鼓动下,如今光伏行业如今身处发展阶段,按照国际能源署在发布的《2050年净零排放:全球能源行业路线图》中预测:在2050年之后,全球的电力几乎90%是来源于可再生能源,其中太阳能和风能就已经接近70%了,可见光伏未来有着非常大的发展空间。
综上所述,恰巧和我们开篇所说的相同,光伏产业将会是未来主流的赛道之一,在业界位于领先地位的是爱旭股份,也将会极其优秀的表现,超级值得大伙们期待。但是文章有着比较明显的滞后性,倘若想更准确地知晓爱旭股份未来行情是否是好的,直接打开下方链接就行了,有专业的投顾帮你诊股,看下爱旭股份估值是高估还是低估:【免费】测一测爱旭股份现在是高估还是低估?
应答时间:2021-11-29,最新业务变化以文中链接内展示的数据为准,请点击查看
锂电池行业发展前景和趋势
2019年,仍然有两个行业依然强势,还在增长:锂电池和光伏。锂电池的生产是日本索尼第一次克服困难,造出了用于汽车工业的18650电池。(18表示直径18mm,65表示长度65mm,0表示圆柱形电池。)真正发展起来的是日本的松下,它为最热门的电动汽车品牌特斯拉提供18650圆柱形电池模块。只是现在逐渐改成21700。未来10年,锂电池将是移动设备无可争议的电源。十年并不遥远。为什么需要锂电池?电池本身的发展经历了很长一段时间。电池有很多种。我们经常接触的干电池,纽扣电池,手机电池,电动自行车都是电池。有多少种电池?粗电池分为七类。铅酸蓄电池是目前电动自行车使用的主要电池。重而低的能量密度。但好处是技术成熟安全一般情况下,只要不是在充电过程中,由于接触不当形成短路,铅酸电池即使变形也不会出现爆炸等安全问题。这主要是由于铅酸蓄电池的结构,主要由铅网隔板和电解液填充物组成。早年拆过walkman手机充电器的人,应该对其结构有所了解。(私自拆卸有风险,不建议儿童操作)铅酸蓄电池最大的特点是能量密度低,放电情况随温度变化不稳定。任何试图在寒风中超载骑电动自行车的人都应该知道,冬天电池很快就会没电。所以在东北,电动车基本都是用来睡地下室的。锂电池是能量密度的选择,也是能量密度的限制器。自铅酸电池发展至今,锂电池的能量密度最高。而且经过多年的努力,价格已经很低了。目前锂电池的能量密度可以满足续航500~750km的电动汽车的需求。目前做的最好的就是特斯拉。那就是整个汽车底盘就是一个汽车电瓶的时候。这个密密麻麻的圆柱形电池底盘,只是一个圆柱形电池,分包出去后组装在一起。所以,如果需要更高的需求容量,达到1000km甚至2000km的续航,就需要提高锂电池的能量密度。因此,三元电池在锂电池细分领域逐渐取代成熟稳定的磷酸铁锂电池。成为新一代的首选。锂电池用在哪里:电动汽车、储能电站、电子产品、光伏电站、通讯设备、基站锂电池的应用场景非常广泛。在我们的手机、笔记本电脑、新型电动自订车、电动汽车(目前消费量最大、市场潜力最大)、储能电站。而且各种通信基站都需要锂电池。(1)动力电池市场:汽车行业动力电池装机量。中国是世界上推动新能源电动汽车发展的主要国家,电动汽车是中国下一步产业转型的筹码。详见文章:微利的中国汽车工业路在何方?新能源汽车可能颠覆汽车产业链格局2.储能电池在通信基站领域的应用,中国将建设640万个5G宏基站。3.储能电站:据中关村储能联盟(CNESA)不完全统计,2000年至2018年底,全球电化学储能累计规模为6.5GW,同比增长121%。其中,2018年新增电化学储能规模3.5GW,同比增长288%。2000年至2018年底,我国电化学储能累计规模1.01GW,同比增长159%。2018年,我国新增电化学储能规模0.6GW,同比增长414%。其中,电网侧储能应用的爆发是最重要的原因。全年累计投产储能规模1.02GW/2.91GWh(规模/容量,不限于电化学),是2017年的2.6倍。目前全球储能市场主要采用水储能。蓄水蓄能本身对地理条件要求极高。所以电化学储能不仅要刻意移动而且要方便组装。中国拥有全球最全的锂电池产业在新一代能源市场,中国唯一抢占和占据强大议价权的就是锂电池。国内锂电池行业比较全面。虽然有些加工设备需要外接设备进行加工,但主要的正负极材料国内极其丰富。锂电池的正负极材料、生产设备、生产企业都是中国市场最大的。对于这样一个优势行业,你认为中国会是主要发展方向吗?国内最具代表性的企业,当代安培科技有限公司和比亚迪,都是锂电池行业的巨头。2018年,统计数据显示,当代安培科技有限公司在全球电动汽车市场排名第一,超过松下。同时中国电池厂商,比亚迪、郭萱高科、富能电池、李绅电池、BIC电池都在前十,有需求就会有发展。需求越大,发展前景越有潜力,尤其是新能源相关产品,比如动力电池。锂电池未来几年的发展前景如何?2015年动力锂电池市场份额为47%,2016年达到52%。消费级锂离子电池市场份额持续下滑,2016年约为42%。储能锂电池在光伏分布式应用和移动通信基站储能电池领域的应用正在扩大。2016年,该比例达到6%从这些数据可以看出。锂电池,其应用领域和比例都在不断变化。未来前景应关注电动工具、新能源汽车、轻型电动汽车和储能系统。这些地区的产业规模在未来几年应该会保持翻番的增长趋势。第一,锂电池的优势导致其持续增长,新能源汽车的蓬勃发展,锂电池行业的深入发展。动力锂电池的比重一直在增加。因为锂电池相比传统电池有很大的优势,在相同体积下容量更大,生产、使用、回收过程更环保。第二,新能源汽车保有量增加导致锂电池短缺。2017年中国电动汽车产量达到65万辆。到2018年,这个数据还会继续上升。这一结果直接导致了锂电池需求的剧增。尤其是动力锂电池,市场潜力巨大。三、集成和利用新技术,提高利用率随着新技术的发展和研究石墨烯纳米材料等一些先进材料和设备不断完善,锂离子电池研发加快。其应用领域也越来越广泛。2019年全球锂离子电池产业规模达450亿美元,同比增长9%,增速仅为2018年的一半,呈现加速下滑态势。全球锂离子电池产业主要集中在中国、日本和韩国。2015年以来,在中国大力发展新能源汽车的推动下,中国锂离子电池产业规模开始快速增长。2015年已经超过韩国和日本跃居世界第一。锂离子电池自上世纪90年代产业化以来,已成功应用于多种便携式电子设备,并以其高能量密度、高输出电压、高输出功率、自放电小、工作温度宽、无记忆效应、环境友好等特点,迅速发展成为3C产品领域的重要电源产品。锂电池是以含锂的材料为电极的可充电电池,由正极、隔膜、负极、电解液和电池壳五部分组成。本项目产品为锂电池电解液有机溶剂,市场需求直接取决于锂电池的产业发展。根据应用领域,锂电池市场可分为三类:小型锂电池、动力锂电池和储能锂电池。锂离子电池行业增速加快2019年,由于中国和美国电动汽车市场发展放缓,全球电动汽车产量仅增长6%至220万辆,动力电池需求增速收窄,全球锂离子电池行业发展进一步放缓。2019年,全球锂离子电池产业规模达450亿美元,同比增长9%,增速仅为2018年的一半,呈现加速下滑态势。容量方面,2019年全球锂离子电池市场规模达到225GWh,同比增长近15%。产能增速高于产值增速,主要是因为锂离子电池产品价格在下降。由于全球电动汽车增长有限,动力电池市场增速明显放缓,而各大品牌智能手机和便携式电脑产品搭载的锂离子电池容量持续小幅增长。2019年,全球锂离子电池市场格局基本与上年持平。从容量来看,2019年消费类锂离子电池(包括手机、便携式电脑等消费电子产品)占比40.0%,比2018年下降0.7个百分点;电动汽车用锂离子电池占比达到46.7%,仅比2018年提高0.2个百分点,继续保持对消费级锂离子电池的优势;储能用锂离子电池古比5.1%,与2018年持平;其他用途(电动工具、电动自行车等)的锂离子电池比例。)为8.2%,较2018年提高0.5个百分点。9电动汽车用锂离子电池虽然仍是全球锂离子电池行业增长的主要动力,但其对2019年全球锂离子电池行业增长的贡献率仅为48.9%,较2018年下降了23.6个百分点。全球锂离子电池产业主要集中在中国、日本和韩国。2015年以来,在中国大力发展新能源汽车的带动下,中国锂离子电池产业规模开始快速增长,并于2015年超越韩国和日本跃居世界第一。2019年,全球动力电池市场需求增长乏力,全球锂离子电池市场格局基本不变,中国仍保持领先,韩国无力追赶,日本趋于落后。日本锂离子电池规模稳步下降虽然特斯拉电动汽车产量快速增长,推动了松下动力电池业务的不断发展,但日本企业在消费电子产品领域的倒闭,使得消费锂离子电池的市场需求不断萎缩。整体来看,日本锂离子电池行业呈现稳中有降的发展态势。日本经济产业省数据显示,2019年日本国内锂离子电池产量为9.3亿,较2018年大幅下降27.9%;容量34.8亿Ah,同比下降23.0%;实现营收4043亿日元,同比下降6.5%。其中,动力锂离子电池产量5.7亿,容量25.1亿Ah,收入2898亿日元,较上年分别下降33.1%、26.8%和7.0%。其他类型锂离子电池产量3.6亿,容量9.7亿Ah,营收1145亿日元,同比分别下降16.9%、11.1%和5.4%。动力锂离子电池下滑趋势更加明显,产量、容量、营收占比分别为61.2%、72.2%、71.8%,较2018年分别下降5.0、3.7、0.2个百分点。韩国锂离子电池行业在经历了两年的高速增长后,2019年增速明显回落。2019年,韩国锂离子电池产业规模约为146亿美元,同比增长14%,增速较2018年下降42%。主要原因是全球对动力电池的需求有限,SDI、LG化学、SKInovation等韩国企业的营收增速明显放缓,其中SDI的锂离子电池业务2019年营收仅增长6%,一定程度上放缓。需要指出的是,虽然2019年SDI、LGChem、SKInovation等企业营业收入均有不同程度的增长,但净利润却大幅下滑,LGChem、SKInovation甚至出现了较大幅度的亏损。——更多数据和分析请参见前瞻产业研究院《中国锂电池行业市场需求预测及投资战略规划分析报告》。石油是不可再生的。你用得越少,它就越少。所以人类必须想办法找到替代品,新能源锂电池,可回收,环保,可循环利用!它是人类智慧的结晶。我觉得应该相信它,使用它,研究它!让它更好的再次服务于人类!你好,我认为锂电池未来的发展前景非常广阔,未来锂电池的技术创新将继续改变我们的生活。科幻应用接下来我会介绍一些未来锂电池技术的新应用,未来可能会大规模进入我们的生活。压电材料在受到机械应力时会产生电荷。基本上,你挤一挤,挤一挤,机械能就会转化为电能。1.SteppingPower研究人员开发了一种由硬币大小的锂离子电池制成的小型设备,可以嵌入跑鞋的鞋底。每一次脚踩在地面上,都会有少量的力作用在器件上,从而压缩中间的压电薄膜,产生电荷,使锂离子从负极移动到正极,就像普通锂离子电池插上外接电源充电时的充电过程一样。这项技术的关键是开发压电电荷产生,它不能提供足够的电力来运行你的手机,但对于GPS跟踪设备来说可能足够了。2.声音驱动氧化锌是一种压电材料。当其微小的纳米棒暴露在声波中时,会发生弯曲,从而产生物理应力,产生电流。将纳米棒放置在金属片之间的电触点上,并与微型锂电池连接,可以吸收弯曲纳米棒产生的电流。利用这项技术,首次制造出声能电池,放在日常噪音中可以产生5伏的电压。3.可穿戴电池体积小,重量轻,柔韧性好,可以从携带它的人的机械能中获取电能。放置在背包或衣服中的发电机将行走或跑步时经历的机械能转化为电能。该电能随后被用于为基于织物的柔性锂电池充电。使用导电织物在所有不同组件之间建立连接,可以设计出一种“灵活的”新型可穿戴技术。将可再生能源(如太阳能、风能)产生的能量充分储存起来,被视为“未来动力”,将其与锂电池技术相结合,储存太阳能或风能,是一个不错的选择。随着大规模锂离子电池价格越来越便宜,未来可以作为家用电池。通过在屋顶安装太阳能电池板,可以在白天持续储存太阳能,转换成电能储存在锂电池中,晚上用于家庭供电。前沿锂电池技术接下来我将介绍几项正在研究的前沿锂电池新技术,这些技术一定会带来未来的技术革新。1.石墨烯包覆硅阳极技术当硅(Si)作为阳极材料时,其储能容量大大提高。与传统的石墨电极相比,硅的容量理论上增加了十倍。但其晶格结构中含有锂离子,会导致体积大幅增加300%以上。当电池放电时,锂离子从硅阳极释放出来,硅收缩。随着时间的推移,这种反复的膨胀和收缩导致硅阳极破裂和断裂,电池的使用寿命很短。解决这个问题的方法是用石墨烯覆盖硅,因为石墨烯片可以相互“滑动”,补偿硅的膨胀和收缩,这几乎使电池的能量密度增加了一倍。2.石墨烯阳极石墨烯还可以替代石墨作为锂离子电池的负极。石墨烯是由碳原子连接在一起形成单原子厚度的薄片。锂离子快速嵌入石墨对于高功率或快速充电应用至关重要,这也可能导致阳极击穿。石墨烯片可以用于高功率应用,锂离子不需要穿过石墨晶体才能到达它们的插入位置。在世界范围内,许多科学家正在研究这种新材料,试图将其开发成一种新的电池电极材料。3.锂空气锂空气电池可以利用周围大气中的氧气作为阴极材料,从稀薄的空气中提取能量,这将使电池变得极其轻便,并使其能量密度比标准锂离子电池高10倍,能量密度可以与汽油相媲美。不过,锂空气电池也有一些挑战。在其纯金属形式中,锂是非常活泼的,并且很难保持由锂制成的阳极的稳定性。寻找能够保持阳极稳定并防止其与空气中的氧气反应的电解质材料是一个挑战。目前有两种尝试:一种是用固体电解质(如玻璃或陶瓷)覆盖电极,防止其与空气反应。其次,高度多孔的石墨烯被用作阴极,碘化锂(LiI)和水(H2O)被添加到电解质混合物中。总结锂电池未来的发展前景会非常光明。各种新技术的突破和应用,一定会让我们的生活更加美好。让我们拭目以待。从资讯上看,未来锂电池仍有发展空间:近日,BloombergNEF将锂离子电池的年度需求预测较之前提高了1/3.彭博预测,到2030年,锂离子电池的年需求将超过2.7TWh,比去年的预测增长35%。乘用车销量将从去年的300万辆增长到2025年的1400万辆,占整个市场的72%。中国将继续其在电池供应链中的主导地位,尤其是在加工和冶炼领域。今年中国新投产的氢氧化锂项目几乎占了世界的半壁江山,占世界硫酸镍市场的55%,占世界硫酸钴市场的80%。中国硫酸锰产量占全球95%,阳极几乎全部采用石墨。虽然主导供应链,但欧洲电动汽车市场将快速发展。到2025年,德国销量将占全球的40%,而中国将占25%。彭博认为,由于担心原材料成本上升,汽车制造商将转向磷酸亚铁锂(LFP)电池,这对制造商来说更便宜,但代价是里程短。这将增加电力交通。“磷酸亚铁锂在固定储能市场的份额将从之前预测的23%增长到53%。”从行业的周期波动逻辑来看,10年新能源汽车的起点是第一个高峰,15年新能源汽车补贴政策是第二个,20年新能源汽车的推广普及和储能行业的开始逐渐形成第三个上升趋势。下游需求增长推动锂电池产能扩张,刺激上游设备需求,进而增加上游材料需求,这是良性的市场逻辑。考虑到材料企业的扩张周期和市场的敏感反应,爬坡可能需要两年左右的时间。为了供应链的健康稳定,下游企业也会选择多个供应商,避免一家独大,从而带动细分领域第二梯队的厂商发展。但正是由于建设周期的爬坡阶段,下游需求无法及时得到上游产能的补充,上游产能扩张无法立即体现在下游需求和价格上,才会导致周期的大起大落。由此带来的产能过剩、恶意低价、龙头企业亏损、产能扩张放缓甚至停滞,都将不利于行业的健康发展。以下为个人观点:中国锂电池行业概况:锂电池:锂电池是以锂金属或锂合金为负极材料,使用非水电解液的一种电池。锂电池在传统领域主要用于数码产品,在新兴领域主要用于动力电池和储能领域。近年来,我国锂电池产量逐年增加。需求:2019年以来,得益于国家政策、新能源汽车的发展以及动力电池需求的不断增加,我国锂电池出货量也逐年增长,2019年达到131.6GWh,产业规模超过1700亿元。目前消费级锂电池领域需求已经饱和。未来随着全球能源产业的发展,电动汽车将逐渐成为锂电池的需求大行业,因此动力锂电池将成为锂电池行业需求增长集中的领域。锂电池的未来发展绝对是极好的。锂电池在能源战略上已经显示出其必要性;与市场相比,规模效应为其建立了壁垒;对于消费者来说,人们已经享受到了锂电池的好处,传统的石油观念正在加速转变,锂电池的概念正在形成。三个层次的相互作用,使得氢能以外的化学体系基本无法冲击锂电池的核心地位。反过来,没有一个化学体系能在短时间内在这三个方面完全超越锂电池。锂离子电池未来发展前景基于目前的形势,下一个战斗点可能在储能战场。储能相当于一个巨型充电宝。风电、光伏发电会受到天气制约,日发电量不稳定。接入实时平衡电网,需要先把电储存在充电宝里,然后持续输出。这种充电宝在断电或限电的情况下也能输出电力。2020年以来,随着双碳和海外需求的扩大,储能的商业模式已经清晰。而储能对应的是中国的双碳国运,有政策环境强的因素。去年底,工信部发布了《锂离子电池行业规范(2021年版)》,对不同类型锂离子电池的能量密度进行了要求,进一步引导了锂离子电池行业的技术进步和规范发展。对锂电池、动力电池等相关内容感兴趣的,请到@京京京京京京京阅读文章《王宁vs王宁:宁德两英雄的恩怨,决战万亿储能之王https://mp.weixin.qq.com/s/eQJ179ENIFiTzO-iHNZ9fQ,》【h/】有需求就会有发展。需求越大,发展前景越有潜力,尤其是新能源相关产品,比如动力电池。锂电池未来几年的发展前景如何?2015年动力锂电池市场份额为47%,2016年达到52%。消费级锂离子电池市场份额持续下滑,2016年约为42%。储能锂电池在光伏分布式应用和移动通信基站储能电池领域的应用正在扩大。2016年,该比例达到6%从这些数据中,我们可以看出锂电池,其应用领域和比例都在不断变化。未来前景应关注电动工具、新能源汽车、轻型电动汽车和储能系统。这些地区的产业规模在未来几年应该会保持翻番的增长趋势。一、锂电池的优势导致其不断成长,新能源汽车的蓬勃发展,锂电池行业的深入发展。动力锂电池在电池中的比重一直在增加。因为锂电池相比传统电池有很大的优势,在相同体积下容量更大,生产、使用、回收过程更环保。第二,新能源汽车保有量的增加导致锂电池的短缺。2017年中国电动汽车产量达到65万辆。到2018年,这个数据还会继续上升。这一结果直接导致了锂电池需求的剧增。尤其是动力锂电池,市场潜力巨大。三、集成和利用新技术,提高利用率随着新技术的发展和研究石墨烯纳米材料等一些先进材料和设备不断完善,锂离子电池研发加快。其应用领域也越来越广泛。










