佳禾食品称咖啡豆收入占比 2023 年会有大的提升,公司目前经营现状如何?
礼品行业的现状与未来?
——预见2023:《2023年中国礼品行业全景图谱》(附市场现状、竞争格局和发展趋势等)
礼品行业主要上市公司:元隆雅图(002878.SZ)、孚日股份(002083.SZ)、小熊电器(002959.SZ)、元祖股份(603886.SH)、哈尔斯(002615.SZ)、劲嘉股份(002191.SZ)、倍轻松(688793.SH)、德力股份(002571.SZ)、德艺文创(300640.SZ)、九阳股份(002242.SZ)、苏泊尔(002032.SZ)、科沃斯(603486.SH)、石头科技(688169.SH)、飞科电器(603868.SH)、茶花股份(603615.SH)、万事利(301066.SZ)等
本文核心数据:中国礼品行业政策情况、中国礼品行业供需情况与价格指数、中国礼品企业区域竞争
行业概况
1、定义
礼品,即是指人们之间互相馈赠的物品。在礼尚往来的中国,一般赠送礼品都带有收到回赠的期待,并不仅仅是指礼品的回赠,更多是在其他的方面,比如委托他人帮忙,促进交易达成等。从本质上来讲,礼品是所有商品的一种用途,任何商品都可以作为礼品。
礼品行业是各类商品用途细分市场的集合,而不是单一行业的存在。从目前市场上礼品的表现形式来看,联创科技、子谷川、清华同方、韩国现代这些企业都各自建立了礼品部门,将礼品作为重要的营销渠道来建设。礼品行业包括了工艺品、皮具、服装、钟表、玩具、小家电、珠宝等产品,而这些礼品的集合最终汇集形成了礼品行业。
中国有文化底蕴多样的礼品,根据对所掌握的礼品资料进行归纳、汇总,礼品的分类方式很多。根据分类的角度,一般有按礼品的材质分类和按满足礼品消费者需求分类两种常用的方法:
2、产业链剖析:礼品制造和礼品服务是礼品行业的两大类公司
中国礼品产业链的上游主要为各种原材料;中游礼品制造企业的经营范围包括礼品设计、礼品制造和礼品进口,而礼品服务企业经营范围包括礼品批发、礼品经销和礼品营销;下游主要是面向企业和消费者的礼品销售环节。上游的原材料供应商有天洋新材、长鸿高科、天山铝业等;中游的礼品设计公司有阳光印易,而不同类别的礼品制造公司则有哈尔斯、美的、小熊电器、元祖礼品、孚日股份等;中游的礼品经销与营销公司有元隆雅图、瑞祥全球购、云中鹤、吉之礼等。
行业发展历程:行业处在以精神型礼品为主阶段
中国的礼品行业发展主要包括四个阶段:以温饱型礼品为主、以实用型礼品为主、以健康型礼品为主、以精神型礼品为主。
行业政策背景:重视文化创意开发和科技创新
我国礼品行业发展已步入成熟期,近年来,国家对于礼品在文化创意开发、产品科技创新等方面的重视程度不断提升,先后出台了《关于促进文化和科技深度融合的指导意见》、《关于推动数字文化产业创新发展的指导意见》、《关于进一步推动文化文物单位文化创意产品开发的若干措施》等政策,推广具备文化创意、品牌内涵、科技创新礼品的发展。
行业发展现状
1、供给:文创/IP礼品爆发式增长,糕点礼品增速亮眼
我国礼品种类众多,所跨行业众多,前瞻选取具有代表性的家居用品礼品企业、小家电礼品企业、食品类礼品企业、文创/IP礼品企业的产量情况,以分析中国礼品行业的供给现状。
2021年,家居用品企业孚日股份的毛巾系列产量为64957吨,同比增长19.05%;床品系列产量为11629吨,同比增长0.51%,可见毛巾系列较床品系列增速更高;小家电企业小熊电器的小家电产量为4075万台,同比下滑10.08%;食品类企业元祖股份的蛋糕产量为559万个,同比增长32.23%,增速高于中西糕点礼盒,但水果和其他产品产量大幅下滑;文创/IP产品企业元隆雅图受益于冬奥会,贵金属及特许商品产量同比大幅增长234.77%,达224万件。
2、需求:冬奥会带动文创/IP礼品需求
我国礼品种类众多,所跨行业众多,前瞻选取具有代表性的家居用品礼品企业、小家电礼品企业、食品类礼品企业、文创/IP礼品企业的销量情况,以分析中国礼品行业的需求现状。
2021年,家居用品企业孚日股份的毛巾系列销量为64211吨,同比增长17.84%;床品系列销量为12054吨,同比下滑3.88%,可见毛巾系列更受消费者欢迎;小家电企业小熊电器的小家电销量为3895万台,同比下滑13.70%;食品类企业元祖股份的蛋糕销量为556万个,同比增长33.45%,增速略高于中西糕点礼盒,但水果和其他产品销量大幅下滑;文创/IP产品企业元隆雅图受益于冬奥会,贵金属及特许商品销量同比大幅增长265.24%,达148万件。
3、产销率:文创/IP礼品存在供过于求现象
从我国具有代表性的家居用品礼品企业、小家电礼品企业、食品类礼品企业、文创/IP礼品企业的产销率情况来看,2021年,家居用品企业孚日股份的毛巾系列产销率为98.85%,同比下滑1.01个百分点;床品系列产销率为103.65%,同比下滑4.73个百分点,可见公司产品销售表现较去年下滑,但仍处于供需平衡状态;小家电企业小熊电器的小家电产销率为95.59%,同比下滑4.01个百分点,可见公司产品销售受阻,库存累积;食品类企业元祖股份的中西糕点礼盒的产销率最高,为101.43%,同比增长4.24个百分点;文创/IP产品企业元隆雅图的贵金属及特许商品产销率为66.15%,为所有行业礼品公司中最低,产品库存较高。
4、价格:2022年玩具类礼品涨幅最高
2019-2021年,各品类商品的义乌小商品价格指数走势相对平稳;2022年,包装类、玩具类、护理及美容用品类、箱包类商品的义乌小商品价格指数波动较大,而体育娱乐用品、工艺品、日用品品类价格走势保持平稳。截至2022年11月16日,玩具类商品价格较2021年底涨幅最高,达5.02%;护理美容类商品价格较2021年底降幅最大,下滑0.63%。
5、销售模式:线下直销与经销并行,线上以B2C模式为主
目前我国礼品行业销售模式多样,线下销售模式中,直销与经销并行,经销具体指特许加盟销售模式,特许加盟就是公司授予符合条件的加盟商在特定的区域内,按照公司要求独家销售品牌产品和公司代理(授权)的其他品牌产品的权利;线上模式主要为B2C模式。
6、市场规模:2021年礼品行业市场规模接近1.4万亿元
随着近几年人们生活水平的提高,中国礼品行业市场规模呈现逐年增长趋势。我国每年会多次举办礼品展览会,有效地带动了国内相关礼品企业间的相互交流,增强了礼品行业的发展活力。沿海的江苏、广东、浙江、福建等地是目前产量最大的礼品生产中心。对于中国礼品制造商来说,树立品牌意识、加强自主创新、不断提升产品档次已成为重中之重。前瞻初步测算,2021年中国礼品行业市场规模约为1.39万亿元。

注:截至2022年11月22日,全国工商联礼品商会尚未发布2021年数据,上表中2021年数据为前瞻根据2017-2020年复合增速测算所得,届时以官方发布数据为准。
行业竞争格局
1、区域竞争:中国礼品企业主要分布在广东和浙江
根据企查猫查询数据,目前中国礼品注册企业主要分布在长三角和珠三角等地,其中广东和浙江是礼品企业主要注册的热土。截至2022年11月,广东共有相关礼品企业数19724家,排名第一;其次是浙江,共有10018家;上海排名第三,共有5668家。
2、企业竞争:参与者众多,竞争激烈
国内礼品行业体量巨大,产品品类众多,呈现参与者众多、单个参与者规模偏小、产业集中度较低的特征。近年来,随着外部环境的变化,营销需求、营销渠道、营销方式变化较快,市场格局竞争较为激烈。
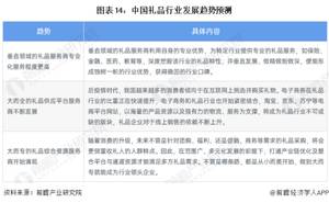
行业发展前景及趋势预测
1、行业发展趋势:三大类型礼品企业不断发展
后疫情时代,垂直领域的礼品服务商专业化服务程度更高,大而全的礼品供应平台服务商不断发展,大而专的礼品综合资源服务商开始涌现。

2、市场规模预测:预计2027年中国礼品市场将超过2万亿元
礼品渠道份额逐渐变化、电商采购优势崛起、礼品消费品类的更新换代、新生代消费习惯的不断改变、渠道供应商的转型调整,这些都驱使着礼品行业往新的方向发展。需求驱动发展,产业相互渗透,在未来,礼品行业的边界将会不断被打破,行业从业者只有迎难而上,看准趋势,不断创新,才能拥抱新生。预计2027年中国礼品行业市场规模将突破2万亿元大关,达2.08万亿元,2022-2027年复合增长率为6.96%。

以上数据参考前瞻产业研究院《中国礼品行业市场前瞻与投资战略规划分析报告》。
大学生创业指导计划书?
大学生创业计划书1 一,运营模式 技术合作形式。结合我们是商务、休闲咖啡专卖店的特点,建议合作者在高档写字楼、CBD商圈、高科技园区、网吧、车站、电影院、码头或其他有市场空隙之处等地域选址;统一装修风格、统一产品;总部提供技术支持(包括人员培训)和产品(咖啡豆、茶)配送。 二,产品和服务 1、产品和服务描述 出售咖啡、茶类、酒水、简餐等商品,并为客人提供优良的环境和服务,让消费者在这里展现一种品位、体验一种文化、寄托一种情感,使咖啡吧成为商务休闲、情侣聚会的好场所。 这些业务与投资场所业主的产业没有冲突。反而可以与投资场所业主的客源优势互补。 2、竞争比较 同行竞争格局对我们有利,能更好的提升实冠食品有限公司的优点和优势是什么?
文/农财宝典-大国渔业记者 孙岁寒
今年一季度以来,预制菜概念股成为市场焦点。随着一系列企业2021年报发布完毕,预制菜行业呈现出多种变化,甚至出现两极分化。预制菜宝典在相关概念股中,选取和水产相关度较高的数家公司,就其年报内容和业务发展进行梳理分析。
1
国联水产
2021年国联水产实现营业总收入44.74亿元,同比下降0.44%;归属于上市公司股东的净利润约-1383.79万元,同比减少94.85%。2019年-2021年,国联水产扣非后净利润连年亏损,亏损额分别为4.63亿元、3.18亿元、1383.79万元,收窄明显,2022年一季度扣非净利润扭亏,结束了连续三年亏损的局面。
预制菜业务期内营收达到8.41亿,相较于2020年对外披露的7.3亿元,增加15.2%,在公司总营收中的占比上升至18.8%。国联水产预制菜品以对虾、小龙虾、鱼类为主,以“小霸龙”品牌构建了完善的预制菜产品体系,涵盖快煮、裹粉、米面、调理、火锅、小龙虾、风味鱼等系列,基本覆盖从餐桌到餐厅的主要消费场景。
2
百洋股份
百洋股份2021年实现营收29.05亿元,同比增长17.03%;归属于上市公司股东的净利润为2683.15万元,同比增长20.51%;基本每股收益0.08元/股。
预制菜品主要由黑鱼、海南鲷鱼为原料加工生产的免浆黑鱼片、免浆脆口鱼片、火锅脆鱼片等产品,另外还有巴沙鱼片、馋嘴一口蟹和三鲜蟹排等产品,品牌主要为贝丰、俏渔家。公司目前在江浙沪、山东、河南等地销售,主要以批发流通渠道为主,亦在积极开展体验式营销。
3
安井食品
年报显示,2021年安井食品2021年度营收为92.72亿元,较上年同比增长33.12%;营业利润为8.60亿元,较上年增长11.05%;归股净利润为6.82亿元,较上年增长13.00%。从产品来看,面米制品营收为20.54亿元,较上年同比增长23.60%;肉制品营收为21.42亿元,较上年同比增长19.16%;鱼糜制品营收为34.78亿元,较上年同比增长23.07%。
今年,安井食品斥资6亿元布局小龙虾业务。安井食品称,公司具备了进军预制菜的先发优势。目前预制菜肴行业进入快速成长期,安井食品将致力打造公司在预制菜行业的知名度和影响力。其中,2021年安井的菜肴制品销量同比大增112.41%至14.29亿元。
4
好当家
2021年实现营业收入12.54亿元,同比增长1.91%;归属于上市公司股东的净利润约6617.61万元,同比增长6.31%;归属于上市公司股东的扣除非经常性损益的净利润约2380.99万元,同比增长51.7%;基本每股收益为0.045元。
公司经营的预制菜包括:海参类、蔬菜类、肉类、面食类及水产类加工产品,分为内销产品和出口产品。
5
大湖股份
实现营业收入12.92亿元,同比增长37.99%;归属于上市公司股东的净利润-1.80亿元,上年同期为盈利417.16万元;归属于上市公司股东的扣除非经常性损益的净利润-8790.95万元,上年同期为亏损2916.96万元;基本每股亏损0.37元,不进行利润分配,也不进行资本公积转增股本。
根据查询公司主页,预制菜产品有酸菜鱼片、水煮鱼片、小龙虾、剁椒鱼头等。
6
海欣食品
报告期内,公司实现营业收入15.5亿元,同比减少3.45%;净亏损3443.45万元,同比下降148.49%。其中,速冻鱼肉制品及肉制品实现收入13.37亿元,同比下降6.84%;常温休闲食品实现收入1.17亿元,同比增长3.03%;速冻米面制品实现收入7268.1万元,同比增长90.73%。
该公司预制菜产品以速冻鱼糜制品系列产品为核心,兼顾速冻肉制品等其他速冻食品。
从上述内容可以看到,虽然各家企业都提出发展预制菜,但有着显著差异:
1、预制菜定位发展不同。以国联水产、安井食品、好当家为例,预制菜已被定位为企业主要发展战略。国联从虾类产品发力,好当家专注海参类高档食品,从这些企业的发展历程可以看出,预制菜发展很好和公司专业特长结合起来,从各方面形成叠加优势。
2、部分企业虽然已经布局预制菜,但短期内,预制菜还无法为业务提供有力支撑,企业暂时无法摆脱过去的主营模式,盈亏状态也主要由主业决定。
3、和多年布局预制菜及掌握网络渠道的企业不同,有相当多公司对于预制菜行业还较为陌生,处于刚起步阶段,目标市场、商业规划、发展策略等很多方面均没做出明晰定位,还处于摸索时期,不排除交学费。
据食品行业媒体分析,预制菜的火爆,固然吸引了众多资本关注,但最重要的还是其后续发展的长期性。目前来看,预制菜行业要实现持续上行,还存在价格、标准化和认可度三个关键点。
一是价格。目前来看,预制菜要想走进千家万户,第一道坎就是价格。据初步观察,当前市场上多数品牌的预制菜定价并不低,很多预制菜产品的毛利率都在50%以上。这样的售价,要取代传统餐食、走上更多老百姓的餐桌,不一定具备显著优势。
二是产品标准化方面。目前,因预制菜缺乏统一行业标准,同样类型的预制菜产品价格甚至可以相差30%以上。这不仅存在食品安全隐患,还不利于产品的进一步推广。随着食品安全监管力度不断加大和行业进一步发展,相关部门行业规范或将陆续出台。
三是认可度方面。中餐文化博大精深,各地口味不一,预制菜企业常常面临众口难调的现实问题。如何兼容不同地区消费者的口味偏好?这是C端市场的重要问题。对热爱中餐文化的人来说,色香味俱全是基本诉求。无论是高档酒店,还是街头小吃,讲究的都是新鲜的烟火气。预制菜通过工厂化的流程生产,怎样满足更多人的胃口,还需要更多研究。
部分水产预制菜企业2021年报营收和利润变化
部分水产预制菜企业产品(水产)
转载声明
本文版权属于农财宝典(ncbd0000),未经授权,谢绝转载。
作者:农财宝典-大国渔业记者 孙岁寒
编辑:俸敏、郑燕云(微信号zhengyyun11,新闻爆料、转载授权请加微信
第二届中国金刚虾王大会
暨首届全国高位池养虾模式升级研讨会
时间:2022年5月下旬
地点:福建·漳浦金仕顿大酒店
组织架构
主办单位:
南方报业传媒集团
承办单位:
南方农村报社、农财宝典、大国渔业
指导单位(拟):
国家虾蟹产业技术体系
中国水产品流通与加工协会
对虾工业化养殖科技创新联盟
福建省水产技术推广总站
海南省对虾养殖协会
湛江市对虾苗种协会
战略合作单位:……
联合承办:
恒兴股份、通威股份
广东粤海饲料集团
特约冠名单位:
福建优晟饲料有限公司
协办单位:
铭治集团
福建海大饲料有限公司
澳华集团
支持单位:
青岛赛格林生物工程有限公司
福建一洲水产种苗有限公司
矿泉水冠名:
厦门艾保生物科技有限公司
直播冠名:
漳州台商投资区角美水麒麟水产养殖场
战略合作单位、联合承办单位、协办单位、支持单位,火热招商中,欢迎优秀企业合作
支持媒体:人民日报、新华网、中新网、凤凰网、南方日报、南方周末、南方都市报、21世纪经济报道、香港商报、大粤网、腾讯新闻……
新闻客户端:网易新闻、今日头条、南方+
直播平台:南方+客户端、抖音、快手、微赞
主要议题
1、中国金刚虾产业现状及未来发展趋势
2、新形势下金刚虾产业模式创新与关键盈利点分析
3、金刚虾育苗关键技术升级与病原检测
4、金刚虾养殖病害及与解决方案
5、斑节对虾育种最新研究进展及推广情况
6、金刚虾养殖模式创新与饲料的配方升级实战分享
7、中国金刚虾消费结构的变化以及未来走势
8、金刚虾产业思想汇:未来五年,金刚虾产业转型升级之路
9、金刚虾苗思想汇:产能过剩价格战打响,苗企如何守正出新?
同期活动
1、2022 中国金刚虾产业链高端品牌风云榜
▶▷ 评选中国品牌饲料企业
(领军企业、新锐企业、品牌力企业、产品力企业、服务力企业)
▶▷ 评选中国饲料产品
(年度金刚虾料先锋产品、年度金刚虾料爆款产品)
▶▷ 评选中国金刚虾苗企业
(年度虾苗品牌、年度新锐品牌、年度领军企业、口碑力企业等等)
▶▷ 评选中国金刚虾苗口碑品牌
▶▷ 评选优秀动保企业
(年度动保品牌、年度技术服务企业、年度动保领军企业、年度新锐企业)
▶▷ 评选年度动保产品
▶▷ 评选优秀经销商TOP30
▶▷ 评选福建虾苗标粗场TOP10
▶▷ 评选中国金刚虾王
(海南虾王、福建虾王、广东虾王、广西虾王、浙江虾王、江苏虾王、山东虾王)
▶▷ 评选中国金刚虾产业“共同富渔”先锋TOP 20
2、打造金刚虾产销对接平台
拟邀请盒马鲜生、永辉超市、朴朴超市、叮咚买菜、美团买菜、钱大妈、京东等采购代表与经销商、养殖户进行产销对接
3、全国高位池养虾模式升级研讨会(会前会)
邀请数十名养虾达人、金刚虾王、优秀经销商共同探讨高位池养殖模式如何升级:
▶▷ 2022全国高位池养虾调研报告
▶▷ 探讨高位池养虾遇到的难题以及解决思路、方法
▶▷ 高位池设计布局以及池塘结构的升级
▶▷ 在线溶氧仪、自动排污系统、自动投料机等设备在高位池的应用
▶▷ 高位池有效病害防控策略
▶▷ 如何选择优质苗种、饲料、动保?
▶▷ 高位池“白+黑”模式如何优化?
参会人员
参会人员包括政府相关部门负责人、业内专家学者、养殖投入品、流通、食品等企业人员、200名大经销商、100个标粗场、300名养殖大户等。
中国餐饮行业发展现状如何?
目前我国餐饮行业已进入成熟阶段,增长势头不减,整体水平逐年提升,综合水平和发展质量不断提高,发展步伐加快。同时经历多年的发展与市场竞争,中国餐饮业发展已经进入了投资主体多元化、经营业态多样化、经营模式连锁化和行业发展产业化的新阶段,中国餐饮业的发展势头持续强劲,发展前景更加看好。
改革开放以来,随着中国经济的快速发展,生产能力和人民收入水平的不断提高,中国从七八十年代的“吃饭难”到九十年代的“吃饱”,再到二十一世纪以来的不断追求吃特色、吃健康、吃营养、吃便捷、吃文化、吃休闲。中国餐饮行业伴随经济发展,不仅成为人民生活水平和消费能力提升的见证,也逐步成为扩内需、促销费、稳增长、惠民生的支柱产业。
同时随着互联网突飞猛进的发展和普及,“互联网+”已成为一个时代趋势,餐饮行业成为线上互联网连接线下的最大入口。整个餐饮行业包括餐饮食材供应领域,互联网餐饮行业一站式交易平台的进入改变了传统的餐饮行业的发展,将传统的线下交易搬到了线上,加快了行业的流通和服务的普及。
餐饮行业飞速发展 行业不断扩张
根据国家统计局数据显示,近年来,中国餐饮业市场规模持续壮大,2011年突破2万亿,2015年突破3万亿,2018年更是突破4万亿,达到4.27万亿,占国民经济产值的4.7%。2019年餐饮行业收入为4.7万亿,同比增长9.4%。尽管近年来增速有所下滑,2019年为9.4%,但仍远高于GDP增速。受疫情影响,2020年我国餐饮行业收入有所下降,为3.95万亿元,同比下降16.6%。

餐饮行业多样化 正餐依旧占据主力
随着我国餐饮行业的不断发展,我国餐饮行业业态逐渐由单一走向多元化。同时为了更好地适应广大消费者的消费需求,餐饮业的业态细分更加精准。有正餐、团餐、快餐、外卖、小吃,以及西餐、日料、东南亚等各国餐饮,乃至烤鱼、小龙虾、茶饮、地方小吃、非遗美食,各地老字号美食产品等,为广大人民群众提供了丰富多样的市场选择。
即便如此,我国餐饮业仍旧以正餐居多,2019年我国餐饮行业中以正餐居多,占比42.39%,西餐休闲餐饮占比19.86%,火锅占比12.06%,团餐占比11.35%,快餐占比7.96%,日料占比6.38%。

餐饮行业较分散 行业集中度低
在竞争格局方面,目前我国国内餐饮市场较为分散,行业集中度较低。根据2020年6月中国烹饪协会发布的《2019年度中国餐饮企业百强和餐饮五百强门店分析报告》数据,2019年,餐饮百强企业总营业收入3273.8亿元,同比增速高达9.6%。
餐饮百强企业营业收入占到全国餐饮收入7%,百强企业集中度虽有所上升但是依旧偏低。随着餐饮市场进行资源整合、餐饮企业不断做大做强,餐饮百强企业内部两极分化仍然比较明显。

餐饮行业消费升级 行业规模持续扩大
未来我国餐饮业将在以人为本、服务民生的基本原则上,从自主创新、信息化经营管理、节能低碳、绿色发展、品牌战略等层面推动发展转型,优化发展结构,创新发展模式,提升服务质量,释放发展新动能。前瞻预计在中国宏观经济放缓的前提下,2020-2026年中国餐饮收入增速将保持在8.0%-9.0%之间,到2026年餐饮收入预计将达到81650亿元左右。

餐饮行业发展转型 未来餐饮行业逐渐向着多重方向发展
目前我国正处于数据化、网络化时代,因此对于餐饮业来说也应当用互联、共享的思维模式考虑企业的发展问题。由此数据的收集、整理、共享变得尤为重要,在未来,建立互利共享的线上线下一站式服务,促进线上线下融合发展将会是餐饮行业主要的发展方向.
同时新技术、互联网的应用也会成为引流新消费、发展新零售的有效方式,未来餐饮行业将会向着联网化、零售化、数字化方向发展。
此外餐饮相关行业的发展也会为餐饮行业带来更多便利,未来餐厅会将更多非核心功能外包,让自己变得更小、更专、更轻、更快。

—— 以上数据来源于前瞻产业研究院《中国餐饮行业发展前景与投资预测分析报告》
市场营销计划书范文
市场营销策划书撰写
1.执行概要和要领
商标/定价/重要促销手段/目标市场等。
2.目前营销状况
(1)市场状况:目前产品市场/规模/广告宣传/市场价格/利润空间等。
(2)产品状况:目前市场上的品种/特点/价格/包装等。
(3)竞争状况:目前市场上的主要竞争对手与基本情况。
(4)分销状况:销售渠道等。
(5)宏观环境状况:消费群体与需求状况。
3.SWOT问题分析
优势:销售、经济、技术、管理、政策等方面的优势力。
劣势:销售、经济、技术、管理、政策(如行业管制等政策限制)等方面的劣势力。
机率:市场机率与把握情况。
威胁:市场竞争上的最大威胁力与风险因素。
综上所述:如何扬长避短,发挥自己的优势力,规避劣势与风险。
4.目标
财务目标:
公司未来3年或5年的销售收入预测(融资成功情况下):
(单位:万元)
年份
第1年
第2年
第3年
第4年
第5年
销售收入
市场份额
营销目标:销售成本毛利率达到多少。
5.营销战略
目标市场:-
定位:-
产品线:-
定价:产品销售成本的构成及销售价格制订的依据等。
分销:分销渠道(包括代理渠道等)。
销售队伍:组建与激励机制等情况。
服务:售后客户服务。
广告:宣传广告形式。
促销:促销方式。
R&D:产品完善与新产品开发举措。
市场调研:主要市场调研手段与举措。
6.行动方案
营销活动(时间)安排。
7.预计的损益表及其他重要财务规划表:-
8.风险控制:风险来源与控制方法。
具体的范文模板
链接:https://pan.baidu.com/s/1zBlEpWIvOW5VoJbToOMQww
?pwd=7uh4 提取码: 7uh4








