博创科技 400G-DR4 模块已实现量产出货,目前该企业经营现状如何?
“企业经营情况分析”包括哪些方面?
企业经营状况包括:公司成立的时间;主营业务;注册资金;目前的销售收入、利润,缴纳税金;主要的业务合作伙伴。

对企业经营情况进行分析:
一、首先要为分析提供内部资料和外部资料。内部资料最主要的是企业财务会计报告,财务报告是反映企业财务状况和经营成果的书面文件,包括会计主表(资产负债表、利润表、现金流量表)、附表、会计报表附注等;外部资料是从企业外部获得的资料,包括行业数据、其他竞争对手的数据等。
二、根据财务报告:按照分析的目的内容分为:财务效益分析、资产运营状况分析、偿债能力状况分析和发展能力分析;按照分析的对象不同分为:资产负债表分析、利润表分析、现金流量表分析。
(一)按照分析的目的内容分析
1、财务效益状况。即企业资产的收益能力。资产收益能力是会计信息使用者关心的重要问题,通过对它的分析为投资者、债权人、企业经营管理者提供决策的依据。分析指标主要有:净资产收益率、资本保值增值率、主营业务利润率、盈余现金保障倍数、成本费用利润率等。
2、资产营运状况。是指企业资产的周转情况,反映企业占用经济资源的利用效率。分析主要指标有:总资产周转率、流动资产周转率、存货周转率、应收帐款周转率、不良资产比率等。
3、偿债能力状况。企业偿还短期债务和长期债务的能力强弱,是企业经济实力和财务状况的重要体现,也是衡量企业是否稳健经营、财务风险大小的重要尺度。分析主要指标有:资产负债率、已获利息倍数、现金流动负债比率、速动比率等。
4、发展能力状况。发展能力是关系到企业的持续生存问题,也关系到投资者未来收益和债权人长期债权的风险程度。分析企业发展能力状况的指标有:销售增长率、资本积累率、三年资本平均增长率、三年销售平均增长率、技术投入比率等。
(二)按照分析的对象不同分析
1、资产负债表分析。主要从资产项目、负债结构、所有者权益结构方面进行分析。
资产主要分析项目有:现金比重、应收帐款比重、存货比重、无形资产比重等。负债结构分析有:短期偿债能力分析、长期偿债能力分析等。所有者权益结构是分析:各项权益占所有者权益总额的比重,说明投资者投入资本的保值增值情况及所有者的权益构成。
2、利润表分析。主要从盈利能力、经营业绩等方面分析。主要分析指标:净资产收益率、总资产报酬率、主营业务利润率、成本费用利润率、销售增长率等。
3、现金流量表分析。主要从现金支付能力、资本支出与投资比率、现金流量收益比率等方面进行分析。分析指标主要有:现金比率、流动负债现金比率、债务现金比率、股利现金比率、资本购置率、销售现金率等。
扩展资料:
企业经营情况效益性分析方法
企业不仅关心投资的报酬,更关心高报酬率的持续性。因此,企业获取高利润的持续性分析成为被关注的另一点。企业的产品成本、宏观经济条件、各种政策规定等竞争环境相同时,企业要在竞争中取胜,只有以提高效益来赚取更多的利润。
企业效益,是指在企业的生产经营中,投入的劳动、资源、设备、材料等各种经营要素,经过经营者和职工有效地运用,产出更高的经济价值和社会贡献。它用来衡量劳动力与资产的有效利用程度。具体指标有:
1.附加价值率
投资者选择投资项目时,最关心的是能否产生高附加价值的问题。附加价值是企业生产活动过程中创造出的新增价值。用公式表示为:
附加价值=税前净利+人工费+资本化利息+租金+费用税金
附加价值的计算,可通过查找损益表、管理费用明细表、制造费用明细表来计算。
附加价值率是附加价值与销售收入的比值。它反映每一元销售收入带来的附加价值。一般来说,越是资本密集的行业,其产品附加价值越高,净利润也随之提高;反之资本密集程度相对较低的行业,产品附加价值较低,净利润也就较低。
2.劳动生产效率
劳动生产效率是附加价值与总人数之比。它反映一人所创造的附加价值。
计算公式为:
劳动生产效率=附加价值/总人数
该指标越高,说明劳动利用效率高,创造了更多的附加价值,因而成为衡量同行业间竞争力的重要指标。
3.附加价值与总资本的比值(总资本投资效益)
该指标反映投资的总资本在一年内创出的附加价值,该指标高说明资本的有效利用程度高,创出的附加价值多,创出的净利润多。
参考资料来源:百度百科-企业经营状况
针对经营管理中存在的问题和潜在的风险,提出解决的措施和建设性的建议
给你一篇教材,请慢慢阅读,取其需要吧: 第十章 会计信息系统内部控制与制度建设 由于会计信息系统软件的功能不完善,覆盖范围狭小,传统会计体系打破而新的系统体系又未建立起来,形成新系统的缺口或断链,甚至是个别软件还存在信息陷阱。在这破旧立新的转折时期,把会计控制系统建设摆在优先位置,具有特别的重要意义。 会计信息系统软件功能的丰富、性能的提高、体系日臻完善是需要逐步解决的。但是,迫切需要提高认识,加以解决的是下面四个问题:一是会计信息系统中的会计控制问题;二是会计作息系统的档案管理系统;三是会计工作运行管理机制问题,包括,安全体系、运行管理、软件硬件的维护等。解决上述三方面问题是学习本章的目的。对企业的经营现状进行分析,应主要从哪些方面开展?
对企业的经营现状进行分析,应主要从哪些方面开展?
1.最重要的应该是财务报表,把过去3年的销售额,税前利润作对比看看企业是上升,下降还是持平,发现问题
2.对公司的产品线进行细化分析
3.确定公司的发展战略,新产品还是新技术,新市场,还是低成本
4,对财务报表的其他专案进行分析,成本,费用,应收等等
在对金融企业的资产进行分析时,需要从企业资产的以下哪些方面进行分析
从企业资产的流动性、安全性、以及盈利性进行分析。
流动性是金融企业可持续发展的基础,也是利用财务能力创造收益的重要途径,所以金融企业如果陷入流动性不足风险,那么金融企业可持续经营的能力会受到硬性。
安全性比如拨备覆盖率,不良率等反应金融 企业不良资产的比例,如果安全性受威胁,金融企业会暴露很多经营上的缺陷比如顾客管理方面、市场战略层面,同时最大的风险可能面临更严的监管。
盈利性最简单,投入产出比,从效益的角度分析企业成长能力。没有盈利的企业如果不是初创企业,那么这个企业是不产生效益的企业,需要进行改革或者存在倒闭的可能。
旅游企业的企业文化需要从哪些方面进行分析?
我认为应该从以下方面分析,旅游企业的企业文化现状,企业文化对企业的影响,如何改进。
股票分析主要从哪些方面进行分析?
这要看楼主的理念了。
如果是价值投资的理念的话:应该从基本面出发,多了解上市公司的财务报表,业绩、行业地位、估值、成长性等。
如果是技术分析流派的话:应该关注个股资金流向(资金是推动股票价格波动的最终因素),而资金流向会通过K线形态与成交量表现出来,当然,还有很多基础的技术指标,比如:MA,KDJ,MACD,BOLL,CCI,DMI等等。
同时,不论炒股还是炒期货,抑或是其他投资/投机渠道,资金管理也很重要。
建议楼主多了解,多看少动。将各种分析模式相互结合应用,摸索出适用自己的投资分析方式。刚开始时一定要轻仓参与。
但原以上回答对楼主有所帮助。祝:投资顺利,财源滚滚~!
一个具体企业的薪酬管理现状分析应该从哪方面开始着手? 又应该从哪些方面进行分析?
薪酬管理?
薪酬制度?
按我理解,你应该是问企业的薪酬管理制度现状是不是合理,是不是具有竞争力,是不是具有公平公正性吧?
暂时分对内和对外
对外,你可以通过各种手段了解一下,同行业的薪酬水平,和自己企业对比一下,看自己企业是属于什么阶段,再做出相应的策略。
对内,可以通过岗位分析得出各岗位的地位,再分成若干个层次,最主要是有公平公正性,一个高新的技术上市公司,请一个专业的人力资源管理经理是必须的。
我说的也只是很片面的,只是一点点思路,如果具体操作会麻烦很多,当然也不只我说的这一丁点。。。
具体的话请追问。
同类网站的对比,主要从哪些方面进行分析
第一,关键词的设定
第二,网站的内容
第三,网站架构的分布
第四,客人的适应性
第五,通过站长平台关键词排名的对比
等等等!
各有各爱!
分析小企业银企合作关系要从哪些方面进行分析
做中小企业财务分析财务报告分析体系应采取的措施有:
1.中小企业会计报表附注分析
(1)中小企业的应收账款分析。应收账款是指在中小企业中一项非常重要的流动资产,如果不实行科学的管理,就很容易形成陈年呆账、坏账给企中小企业造成损失。所以,中小企业必须在财务报告附注中列示应收账款的账龄及坏账政策,以便投资者准确判断中小企业的资产质量及财务状况。这样投资者可以分析应收款增加的原因、应收账款结构是否合理、是否按规定提取坏账准备。
(2)中小企业的存货分析。通过财务报告附注可以清楚地看出存货的结构,这种结构可以看出中小企业的经营状况,如果原材料存货增加,而产成品存货减少或略有增加,说明该中小企业正处于成长期或成熟期,销售量较大,能产生较高毛利润;如果原材料存货减少,而产成品增加,说明该中小企业正处于衰退期,该产品正逐渐被新产品代替,或者这种产品生产过剩。这样的中小企业唯一的出路就是迅速转移新产品的生产。另外,通过财务报告附注还可了解到存货跌价准备的计提情况,如果存货计提的减值准备大,表明可收回金额比成本低很多,存货很可能过时或毁损。
(3)中小企业的营业外收支分析。营业外收支是指与经营活动无直接关系的收支,属于非正常专案,在进行财务指标分析时,应注意是否排除这项非正常专案,这就得根据重要性原则,即相对于净利润的比例,比例较大即为重要,应排除。因为它是偶然性因素,不能长期给中小企业带来收益和损失,不排除就会影响分析结果。
(4)中小企业的关联方交易。会计准则规定,中小企业尤其是上市公司应在附注中披露关联方交易的金额、定价政策、未结算专案的金额或相应比例,关联交易披露最重要的是定价政策和交易金额。关联方为了操纵利润,经常通过关联方来达到某种目标的目的。
2.中小企业的补充财务指标分析
(1)中小企业的主营业务收现率。主营业务收现率是销售商品、提供劳务收到的现金与主营业务收入的比值。(主营业务收入收现率=销售商品、提供劳务收到的现金÷主营业务收入)。此指标可以弥补销售现金比率的不足,当中小企业处于快速发展时期,随业务量的增长销售现金比率一般都较低,但不是收益质量不够好,而是随业务量的增长,存货和应收专案自然增长的结果。该指标接近117%,说明中小企业产品销售形势看好,相对于购买者存在比较优势,或中小企业信用政策合理,催账工作得力,中小企业能够及时收回现金,保证生产经营顺畅周转,收益质量较高。反之,如果该指标较低,说明中小企业销售形势不佳,或可能存在不正常销售和舞弊的可能性,或信用政策制定不合理、收账不力、收益质量较差。尤其在分析该指标时,还应结合资产负债表和损益表中应收账款及营业收入的变化越势,分析该指标在大于117%时,是否是由于中小企业近年来销售萎缩,以前年度的应收账款得到收回而形成的。
(2)中小企业的主营业务付现比。
①主营业务付现比=购买商品、接受劳务支付的现金÷主营业务成本。此指标可以反映中小企业现金支付能力,表明中小企业每发生1元的主营业务成本,实际支付的现金数额。如果该比率约为117%,说明主营业务成本基本是付现成本,中小企业没有因购货而形成对销货方的负债;如果比例大于117%,说明中小企业除了支付了当期主营业务成本以外,还偿付了前期拖欠的购货款,树立了良好的商业信用;如果比例远小于117%,说明存在赊购,对中小企业形成负债压力,可能会影响中小企业的商誉。
②净收益营运指数。净收益营运指数,是指经营净收益与全部净收益的比值。净收益营运指数=经营净收益÷净收益=(净收益-非经营收益)÷净收益。净收益营运指数可以评价一个公司的收益质量。非经营收益多,收益质量就差。因为非经营收益的持续性差,非经营收益主要来源是资产的处置和证券交易收益。资产处置不是中小企业的主要业务,不反映中小企业的核心能力。许多中小企业正是利用“资产置换”达到操纵利润的目的,通过证券交易获利靠的是运气。因此,非经营收益也是收益,但不能代表中小企业的收益“能力”。
(3)中小企业的审计报告分析。随着会计资讯的复杂化,非专业人士利用注册会计师的审计报告对中小企业财务状况进行分析,能够起到事半功倍的效果。
公司的利润表主要从哪些方面进行分析
1.主营业务收入
2.主营业务成本
3.期间费用
4.营业税金
5.所得税
商业建筑设计主要从哪些方面进行分析?
1)、 区域方面: 城市大区域背景,经济水平,气候条件以及地块所处行政区,城市经济发展的趋势等;
2)、交通方面: 大范围的如城市主干道,高速出入口,机场,铁路,地铁站点等与基地的关系;
3)、周边商业方面:商业街,商业节点分布。规模、性质、主要业态以及出租销售价格区间等;
4)、消费时段方面:各类不同业态的主营业时段;
5)、消费目标客群方面:周边居民或更远范围;大众化或精英化;男性或女性以及购买力研究;
6)、视线分析: 专案自身标志性,可识别性,可利用的视觉资源,须避免的视觉污染等。
财务预警分析要从哪些方面进行分析
从企业发展的历史可以发现,多数企业破产倒闭的原因都是因为出现财务危机,现金流断裂,而引发财务危机的原因则各不相同,外部原因主要政治原因、经济原因、社会因素和技术环境等原因,而内部原因主要是由于经营决策不当引起。
现金流动量可以分析企业经营状况嘛?
现金流动量可以分析企业经营状况

情况1
经营活动、投资活动和筹资活动现金流净额均为正。
对于一家盈利状态良好,同时又产生投资收益和发生筹资行为的企业,需要注意的是该企业大量现金流流入的原因及目的。如果企业处于将大量现金流用于更大的投资项目或是经营活动的准备期,可反映该企业管理高层投资意向和企业管理的优势,以及该企业具有的爆发性。反之,企业目的不明确,仅将现金流收回和增大的行为,比较存疑。
情况2
经营活动和投资活动现金流净额为正,筹资活动现金流净额为负。
对于一家盈利状态良好,前期投资产生收益,并将现金流用于归还借款或是股东分配利润的企业,是比较健康且具有稳定性的。但同时意味着该企业在经营上相对平稳,成长性较为一般。
情况3
经营活动现金流净额为正,投资活动和筹资活动现金流净额为负。
对于一家盈利状态良好,并将盈利流入的现金流用于投资项目、归还借款或是股东分红的企业,需要注意的是经营活动现金流净额,是否可以持续大于投资活动现金流金流出数额和筹资活动现金流流出数额之和。如果持续大于,说明该企业是一家较为优秀的企业。特别是那些筹资活动现金流出是用于股东分红的企业,给股东分红的同时还能够支撑新的项目投资,说明企业盈利能力比较强。
情况4
经营活动和筹资活动现金流净额为正,投资活动产生的现金流净额为负。
对于一家盈利状态良好,还通过筹集资金的方式进行投资项目的企业,需要注意的是该投资项目的可行性。
1、项目自身前景如何
需要投资者具有一定的商业理解力及前瞻性,来判断该投资项目。
2、需要考虑企业的资金承受能力
如果筹集资金的方式来源于借贷,意味着以后企业经营利润在投入新项目的同时,还需要支付融资利息,处理不当,可能出现企业资金链断裂的现象。
情况5
经营活动、投资活动、筹资活动现金流净额都为负。
对于一家盈利状态较差,投资处于亏损状态,又需要归还筹集资金的企业,破产倒闭的可能性较大。
情况6
经营活动和投资活动现金流净额为负,筹资活动现金流净额为正。
对于一家盈利状态较差,又需要通过筹集资金的方式投资项目的企业,需要注意的是,投资项目的成功概率。如果该企业的主要经营活动处于亏损状态,需要首先判断该企业管理高层能力。个人认为如果投资这样的企业,有一定的赌运气成分。另外初创型企业现金流也会出现这种情况,但目前a股还不允许不盈利的企业上市,所以在a股发现这样的公司,基本可以归为垃圾公司行列。
情况7
经营活动现金流净额为负,投资活动和筹资活动现金流净额为正。
对于一家盈利状态较差,又产生投资收益和发生筹集资金行为的企业,需要注意的是获得的投资活动收益是投资项目收到的分红,还是变卖资产带来的收入。如果是变卖资产所得,和情况6类似;如果是投资的项目所产生的分红,而且数额较为可观,可以视为经营活动产生的现金流为正,这个时候筹资现金流也为正,和情况4类似。
情况8
经营活动和筹资活动现金流净额为负,投资活动产生的现金流净额为正。
对于一家盈利状态较差,需要归还筹集资金的企业,需要注意的是获得的投资活动收益是投资项目收到的分红,还是变卖资产带来的收入。如果是变卖家产所得,和情况5类似;如果是投资资产分红所得,且数额足以覆盖经营亏损和筹资费用,也有一定的投资价值。
综上所述:
自由现金流量是投资的重要评估指标,如果公司的现金生成是正面的,表明该公司有能力避免过度借贷,扩大业务,分红和面临困难时期,具有充足现金流的公司是优秀企业该有的品质之一。 编辑人:陈 航 陈桂芳 彭银莲
现在国内的电源模块行业发展前景如何?
采用高可靠性小体积的元器件,使用先进的电路、结构、工艺和封装技术,形成一个效率高、体积小、高可靠的电子稳压电源,是可以直接安装(主要为焊接)在印刷电路板上的电源变换器,因外形象个模块,称为模块电源又称电源模块或板上安装式电源。

模块电源行业发展现状
市场规模逐年增长,在电源市场占比不断上升
根据《中国电源行业年鉴2020》,2019年中国模块电源销售额达85.9亿元,同比增长7.38%,根据历年模块电源销售额与电源行业产值对比分析可知,模块电源销售在电源行业产值占比在逐年上涨,从2013年占比2.27%,到2019年占比3.19%,结合2020年与2021年我国电源行业产值规模与增速,再按照3.20%的占比初步测算2020年与2021年我国模块电源行业市场规模为105.2亿元与114.7亿元。

模块电源生产企业数量:企业数量增长放缓,市场由分散向相对集中转变
随着电源行业的发展,电源产品标准化程度不断提高,市场对产品技术水平的要求日益提升,一些缺乏核心技术和开发能力的中小企业生存环境日趋严苛,电源产业显现出由分散向相对集中转变的态势。
2014-2018年,中国电源行业发展平稳,企业数量增长放缓。2019年电源行业企业数量增长较快,据中国电源协会发布的《中国电源行业年鉴2020》统计数据,2019年我国电源行业共有2.22万家企业。截至2022年4月7日,在企查猫搜索得到我国注册资本在1000万元以上的电源企业(经营范围为电源的在业或存续企业),中国电源企业数量约2.35万家。

截至2022年4月,在企查猫搜索得到我国注册资本在1000万元以上的模块电源企业(经营范围为模块电源的在业或存续企业),中国模块电源企业数量约1253家,占电源行业企业数量的5.33%。
模块电源行业市场特点:国有品牌小功率市场具有优势,大功率市场竞争力不足
目前国内模块电源技术含量不高,市场占有率低,尤其是在中大功率领域,在300W以上大功率领域,国产模块电源发展水平低,国内市场上以国外品牌为主导。但随着国内对模块电源需求扩大,促进了国产品牌的发展,在中小功率DC/DC模块电源市场国产品牌正在快速替代外国模块电源产品。

模块电源行业未来趋势:数字化创新与节能减排要求促进模块电源产业飞速发展
数字化建设与节能减排背景
在新基建的大背景下,数字化转型会面临功耗方面非常大的压力,华为官网发布数据显示:预计2025年,通信站点数量将增至7000万个,年耗电量超过6700亿度;数据中心将增至2400万机架,年耗电量超过9500亿度,泛工业场景,仅轨道交通、工业制造行业年耗电量将超过16万亿度;智能终端数达400亿部,年耗电量也将高达2100亿度,其中包含400亿部的移动终端。
全球都在关注节能减排,节能降耗已成为全人类的共同目标。中国承诺2030年达到碳达峰,2060达到碳中和,而日韩也提出了在2050年实现碳中和。全球的能源革命也会驱动各行各业,包括工业领域、IT领域、通信领域以及消费端,大家都会越来越重视绿色的发电、高效地用电。

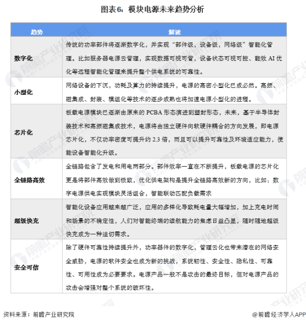
模块电源六大趋势
在数字化背景下,模块电源将朝着数字化、小型化与芯片化发展,贴合未来行业数字化与智能化的发展趋势;在节能减排背景下,在行业需求的驱动下,模块电源发展将追求高效、速度与减少能源损耗。模块电源未来将聚焦泛CT,泛IT,泛工业和消费电子四大行业,行业参与者持续技术投入,打造高密、高效、高可靠及数字化模块电源方案,助力产业升级。

—— 更多本行业研究分析详见前瞻产业研究院《中国模块电源行业发展前景预测与投资战略规划分析报告》









