中国太保称公司房地产行业的投资风险可控,目前该企业经营现状如何?
我国房地产品牌发展的现状及趋势
一、中国房地产业发展现状 1.房地产投资状况 从目前国内房地产的经济来源分析,房地产投资依然呈现出不断增长的态势,占全社会固定资产投资的比重也比较大。这种投资一方面来自国内民间资本的投入,另一方面就是国际投资。其中前者是主要投资来源,占到国内房地产市场投资总额的绝大部分,2011年这一比例约在76%左右,而从增长速度来看,除了2008年有较小回落,2004年至2010年都保持了高速增长状态,2011年随着国内房地产调控政策的出台,这一数据又逐渐开始归落。从投资结构来看,投资对象则逐渐由商业营业用房转向住宅投资。 2.房地产开发状况 根据中国房地产协会的统计数据,国内房地产开发整体呈现出两个特中国房地产目前状况怎样
国内银行贷款占比情况 从国内外情况看,房地产投资资金来源中,银行贷款一般占到60%左右,这是房地产业发展的一个显著特点。在我国,房地产业的银行贷款主要表现为土地储备贷款、房地产开发贷款和销售环节的住房按揭贷款,开发商的自筹资金和工程垫款也大多间接来自银行贷款。具体表现为: 国内银行直接贷款占比明显下降。直接贷款表现为房地产开发贷款和个人购房贷款。2001~2003年,房地产开发贷款在房地产投资中的比重一直保持在20%左右的水平;以个人按揭贷款为主的购房贷款平稳发展,在房地产投资中的比重由25%升至28.3%。2004年,由于国家对房地产用地和贷款实行控制,同时,个人消费信贷不良率开始上升,商业房地产业融资体系的现状与趋势
房地产业融资体系的现状与趋势 房地产业融资体系的现状与趋势 -------------------------------------------------------------------------------- 我国房地产业投资自1998年以来,已连续5年保持年均近20%的增长。1999年以来,房地产开发贷款占金融机构贷款余额的比重呈逐年上升态势。房地产贷款至去年为止已占了贷款余额的20%强。国内房地产开发的资金来源几乎60~80%依赖银行贷款。国外房地产行业的融资结构中,银行债权融资占10~15%,而股权和各种直接融资则占70%。与国外开发模式相比,国内银行所承受的风险明显偏高。因我国房地产的现状是什么
一、中国房地产业现状:财富的巨人与纳税的侏儒 2005年9月10日,中国税务总局第五次公布了“中国纳税500强排行榜”,在本次排行榜中,300名内竟然没有一家房地产企业的名字出现。而与此相对应的是,2005年的“胡润中国富豪榜”中赫然于榜中的房地产企业依旧占据了半壁江山,其数量甚至超过2004年。在该富豪榜中共有48位企业家主营或涉及房地产业,且在“百富榜中”排名较靠前。在前10名富豪中,主营业务中涉及房地产业的富豪就多达5位,身价达140亿元。 在中国十大暴利行业中,房地产企业居首位。一般行业难觅的20%的项目利润已成开发商底线,部分企业取得土地早、土地储备充裕的房地产公司,在一期高于一期商业地产发展现状及前景
商业地产行业产业链全景梳理:轻资产化成为趋势
商业地产行业的产业链主要是上游的地产开发、设备供应;中游的物业和商业地产运营以及商业地产的交易;下游则是个人或者企业租赁或购买后进行居住、商业、办公和其他等等的用途。商业地产行业产业链主要指得往往是上游的地产开发和中游的运营环节,目前随着我国房地产行业的持续发展,行业内部开始整合,大部分的商业地产企业往往都是多元化经营,不仅仅从事商业地产的开发,还涉及运营、交易以及住宅类房地产的开发运营等业务。但随着国家在房地产行业三道红线政策的下台,越来越多的房地产企业开始走向轻资产化运营的道路,开发与运营逐渐开始剥离,轻资产化运营成为行业趋势。

目前,我国房地产行业较为繁荣,行业内的企业数量较多,我国商业地产行业上游房地产开发参与企业主要有保利地产、万科地产和恒大地产等;设备供应商则种类较多,目前商业地产的设备需求逐渐向智能化、自动化发展,因此主要以大华股份、海康威视以及西门子电器等科技公司为主;行业中游物业、运营企业除了房地产开发企业外还包括了亚朵生活、凯德集团等专门的商业物业运营管理企业;交易平台则还有链家、太平洋房屋以及房天下等专门的第三方房屋中介平台企业。

商业地产行业产业链区域热力地图:广东省分布最集中
根据每年商业地产行业发布的行业TOP100名单数据来看,我国商业地产行业产业链优秀企业主要分布在广东省,其次是在上海市、江苏省、北京市等地区。

从代表性企业情况来看,广东省代表企业最多有恒大大地产、碧桂园、保利地产等等,除此之外,上海、江苏、北京等地代表企业也较多。

商业地产行业区域发展分布图:广东省投资规模最大
目前,根据我国各省披露的2020年商业地产(商铺+写字楼)投资规模来看,2020年全国商业地产投资建设活动最活跃的省份前三位是广东省、江苏省和上海市,其中广东省2020年投资额达2991.85亿元,超第二名江苏省一倍多。


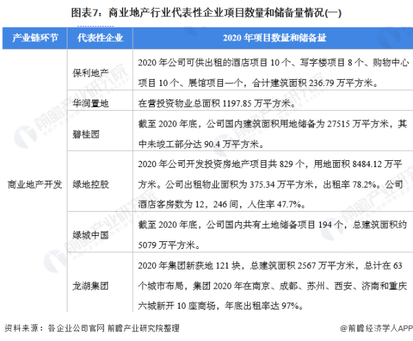
商业地产行业代表性企业项目数量和储备量情况
目前,商业地产行业产业链上的代表性企业2020年商业地产相关项目数量和土地储备等现状情况如下:


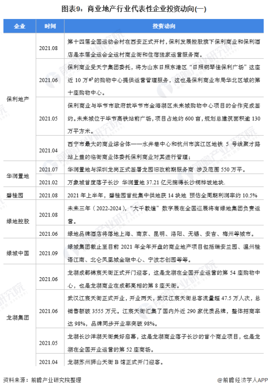
商业地产行业代表性企业最新投资动向
2020年以来,商业地产行业代表性企业的投资动向主要包括新开商业物业、签订新的建设运营项目和拍卖获得土地。商业地产行业代表性企业最新投资动向如下:


—— 以上数据参考前瞻产业研究院《中国商业地产行业市场前瞻与投资战略规划分析报告》










