顺发恒业目前公司正在积极拓展清洁能源项目,该项目未来发展前景如何?
新能源行业发展前景如何
你好,中国新能源光伏发电新能源行业前景非常的好!
在最近召开的十四五计划会议中,明确出要:“推进能源革命”、“构建生态文明体系,促进经济社会发展全面绿色转型”和“加快推动绿色低碳发展”、“全面提高资源利用效率”等要求,为能源产业的持续健康发展指明了方向。
而光伏发电光技术降本空间大、技术进步快、产业化确定性强,是未来主要发展的低成本节能发电方式之一。

未来,我国很多城市农村家庭房屋、建筑的屋顶都会安装光伏电站,来推动清洁能源产业的发展。
按照我国2050年近零排放,深度脱碳的愿景目标,“十四五”能源转型的步伐还需要进一步的加快。大家可以看到,煤电基本要关门了,煤炭提前达峰是大概率的事件。另外,我们要力保非化石能源占比不低于20%的比例,是非常关键的一个指标,风电和光伏就要担当主力了。光伏发电在“十四五”期间,至少要新增2.5亿千瓦,要达到累计装机5亿千瓦。这样我们才能为2030年光伏累计不少于8亿千瓦,实现25%的非化石能源打下基础,进而再一步实现到2030年和2050年非化石能源占到35%和70%的高比例目标。所以我们要坚信并且看见光伏发电将成为未来最重要的发电电源。
所谓,新能源光伏发电的发展前景非常好!

而且,国家在推动光伏发电普及上,每年都会有补贴政策发布。
2020年3月10日,国家能源局发布文件《关于2020年风电、光伏发电项目建设有关事项的通知》,明确了2020年度新建光伏发电项目补贴预算总额度为15亿元。其中:5亿元用于户用光伏,补贴竞价项目(包括集中式光伏电站和工商业分布式光伏项目)按10亿元补贴总额组织项目建设。即是户用补贴总额为5亿元,工商业与地面竞价项目位10亿元。
2020年4月2日,国家发改委共同发布权威文件,明确说明里2020年光伏补贴政策。明确到:纳入2020年财政补贴规模的户用分布式光伏全发电量补贴标准调整为每千瓦时0.08元。即是,户用电站每发一度电的补贴是0.08元。
由这两个政策可以得出,2020年的户用补贴规模为:
按照户用光伏总补贴额度5亿元、年利用小时数1000小时和国家有关价格政策测算,并按照50万千瓦区间向下取整确定。
当户用光伏度电补贴强度为每千瓦时0.08元时,5亿元÷1000小时÷0.08元/千瓦时=625万千瓦。向下取整为600万千瓦。即6GW。即是2020年可纳入补贴的容量为6GW。
根据国家能源局的解读,2020年纳入规模的户用项目为:2020年1月1日~并网截止日。需要重点强调是:国家不允许提前抢户用指标,先建先得的行为。

所以,整个资本市场和社会对新能源发展非常看好,值得期待!
资讯来源:碳银网 碳盈协同
我国将大力实施可再生能源替代行动,前景如何?困难有哪些?
我非常认可国家进行可再生能源的替代行动,但要想大规模普及,不仅要考虑到清洁能源大规模项目所铺设的人力技术和资源成本。相关的法律规定和政策扶持也必须要尽快跟上。
对于清洁能源的替代和可再生能源的使用,不仅可以促进民生生活的秩序和空气的良好,也能够保障我国的现有生活和未来发展。但在现阶段还有更多的技术难关仍需解决和突破,这也是值得注意和考虑的。
可清洁能源的使用将会造福人民群众,并减少环境污染。
我们本身和自身的环境存在着相互影响的情况,通过可清洁能源不仅可以替代燃料燃烧可能产生的有害废物,也可以更好的保护家园,从而避免未来产生极端的频繁灾害天气对生活和出行造成影响。因此清洁环保能源的存在是非常重要的,对于未来国家之间的能源使用甚至外太空的能源使用技术而言都有着非常重要的前景方向。
许多可再生发电项目会受到地理环境以及天气周期的影响,影响了发电技术的运行和改进。
但不可忽视的是,相关的阻力和问题比如说水能,风能太阳能等,这些清洁项目虽然不会产生污染,但其发电规模和其发电设备会受到地理环境以及天气周期的影响,对于维持地区的长久和稳定发电而言,其实只能起到辅助作用。目前类似诸如核能以及其他的清洁煤发电项目,也受到了国家的关注和行业的研究。
针对可清洁能源的市场推进和研发,相关政策和扶持规定也有待完善。
要想真正的促进替代行动的落实和到位,相关法律法规的政策和扶持规定也是有待完善的。针对于某些企业的研发和分析给予一定的支持,并派遣相应的科研人员进行辅助帮助,可以更好的推进这类可再生能源替代项目的落地。
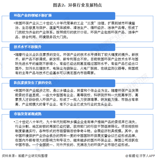
环保行业未来发展趋势如何?
环保产业全景图谱
环保产业的上游主要是包括钢铁、化工、电力、电子、有色金属在内的原材料供应商,这些行业为环保产品的生产及工程实施提供原材料,其价格波动直接影响环保行业的成本,进而对细分行业的利润产生影响。环保产业的下游主要包括市政以及钢铁、电力、水泥、冶金、化工等工业污染行业。政府部门是环保治理的重要需求方,这是因为环保行业具有很强的公益属性,其需求变化在很大程度上取决于产业政策。
环保产业链的鲜明特征是上下游行业存在一定的重叠,即环保行业的需求方同时也是供给方,如钢铁、电力、化工等行业。
环保行业围绕污染处理,从包括污水处理、大气污染控制、固废/危废处置、土壤修复、环卫设备及服务的末端治理,逐步转向包括环境监控等前端控制的全生命周期综合治理。其中,大气污染控制、污水处理已处于成熟阶段;环卫设备及服务、环境监控、固废/危废处置处于成长阶段;土壤修复尚处于起步阶段。

环保产业发展现状
——产业发展特点
环保产业是为环境保护提供物质基础和技术保障的产业,是由环境保护所催生,随环境保护而发展的新兴产业。近年来,我国环保产业工作力度不断加大,环保事业深入发展,有力地拉动了环境保护相关产业的市场需求,带动了环保产业的快速发展。

——市场规模
随着污染防治攻坚战的实施,我国环保产业市场需求进一步释放,环保产业发展的营商环境持续改善,环保产业规模继续保持较快增长,全行业工艺和技术装备水平稳步提升、创新模式深入推进,产业结构不断完善,行业格局逐步优化。尽管受到2018年产业发展流动性危机余波及中美贸易摩擦的影响,2019年一些环保企业依然面临着经营危机,但总体来看,2019年环保产业整体发展态势趋好,持续保持了较快发展。据中国环境保护产业协会测算数据,2019年全国环保产业营业收入约17800亿元,较2018年增长约11.3%。

——经营情况
我国环境保护产业协会统计企业共有11229家,其中共有大型企业385家、中型企业2728家、小型企业3957家、微型企业4159家。其中,大、中型企业数量占比分别为3.4%、24.3%;小、微型企业数量占比为72.2%,可见,我国环保企业仍以小微型企业为主。大型企业数量少,产出贡献大,80%以上的产业营业收入集中于占比约10%的营业收入过亿的企业。92.0%的营业收入、87.6%的环保业务营业收入集中在年营业收入1亿元以上的企业,该部分企业的单位数量占比仅为9.8%,营业收入在2000万元以下的企业单位数量占比高达72.3%,其营业收入占比仅为2.3%、环保业务营业收入占比3.8%。营业收入规模越小的企业,环保业务营业收入在总营业收入中所占比重越高,其环保专业化程度也越高,营业收入超过l00亿元的企业,环保业务营业收入平均占比为44.l%,营业收入小于2000万元的企业,其环保业务营业收入平均占比达98.2%。

——产业分布
据我国环境保护产业协会统计数据,2019年1492家固废处置与资源化企业实现营业收入6591.7亿元,实现营业利润598.3亿元;3372家水污染防治企业实现营业收入5676.3亿元,实现营业利润539.2亿元;1366家大气污染防治企业实现营业收入1904.7亿元,实现营业利润143.1亿元。

据环境保护产业协会统计数据,从领域分布看,11229家企业集中分布在环境监测、水污染防治、固废处置与资源化利用、大气污染防治领域,上述4个领域的企业数量之和占比达91.6%;其中,水、固2个领域企业的营业收入、营业利润占比分别高达76.5%和82.7%。从地域分布看,11229家企业有近半数集聚于东部地区,中、西部和东北三个地区的企业总数占52.6%,仅比东部地区企业占比高5.2个百分点。东部地区环保企业的营业收入、营业利润占比分别为67.4%、67.6%,远远超过中、面部和东北三个地区企业的营业收入、营业利润。长江经济带11省(市)以45.6%的企业数量占比贡献了近一半的产业营业收入。

——产业结构
据环境保护产业协会数据,涉及企业样本包括参加全国环保产业重点企业基本情况调查的3535家企业、参加全国环境服务业财务统计的8943家企业,剔除重复样本,共计11003家企业。上述企业2019年营业收入总额7597.5亿元、营业利润总额689.9亿元,其中,环保业务营业收入6385.7亿元。+
2019年,全国环保产业重点企业基本情况调查的环境保护产品包括水污染防治设备、大气污染防治设备、固体废物处理处置设备、土壤修复设备、噪声与振动控制设备、环境监测仪器设备、环境污染治理配套材料和药剂、资源综合利用设备、环境应急设备等。参与调查的企业中有1335家从事环境保护产品生产。环境保护产品生产各领域企业数量、年产值、年销售收入、年销售利润、年出口合同额详见下表。
从细分领城看,2019年,在环境保护产品生产领域,大气污染防治和水污染防治两大领域从业单位数量集中,设备产销量占据全行业市场的65%以上:在环境服务领域,从业单位主要分布在水污染防治、大气污染防治、固废处置与资源化、环境监测4大服务领域,水污染防治、固废处置与资源化服务分别占据约36.4%,28.4%的市场份额。


环保产业细分市场情况
——环保服务市场
近十几年来,中国环保服务市场发展迅速。“十三五”期间,国家推行了城市污水处理、城市垃圾处理、燃煤电厂烟气脱硫、危险废物和医疗废物处理、重点流域水污染防治等十大重点环境保护工程建设,对钢铁、有色、煤炭、电力、化工、纺织等重点行业进行了大规模的污染减排,环境基础设施建设有了长足的发展,环保服务市场的规模也随之迅速发展壮大。
据环境保护产业协会数据,2019年我国列入统计的环境服务企业共10486个,年收入总额为5281.1亿元,年利润总额为576.7亿元。

——环保设备市场
环保设备行业的发展共有三大特点,分别是政策依赖性较高、区域发展不平衡及市场分散,竞争激烈。具体分析如下:

在《2020环保产业发展状况报告》中,2019年纳入统计的环保设备市场共有1583家企业;年产值为1018.60亿元,销售收入和销售利润分别为949.10亿元和135.80亿元,实现出口合同额51245.60万美元。

我国的环保设备企业市场规模普遍不大,大多数企业为中小型企业。从企业性质来看,在中国环保设备制造行业中占据主导地位的是私营企业。在其环保设备细分行业中,2019年福建龙净环保的营收为109.35亿元,其营收占了前十企业环保设备行业营收的32.52%,其占据着环保设备行业不可撼动的位置;其后依次是龙马环卫、聚光科技、菲达环保,分别占前十企业环保设备营收的12.57%,11.59%和10.16%。
按行业分,营业收入排名前十的企业中,只有聚光科技和创元科技有设计到环境监测专用仪器仪表行业,但没有企业涉及到环境污染处理专用药剂材料行业的业务。

蒲城清洁能源化工有限责任公司发展前景如何??
城清洁能源化工有限责任公司拟采用陕煤集团公司拥有自主知识产权的DMTO-Ⅱ技术和世界先进的8.7Mpa德士古洁净煤气化技术,以陕煤集团公司神南矿区烟煤为原料,组合运用国内外先进成熟的专利技术、生产工艺和装备,实现一次能源产品向资源的深加工和就地转化跃升,高效清洁生产国内紧缺的烯烃产品。项目一期总投资179亿元,拟建年产180万吨甲醇、68万吨烯烃,二、三期项目规划建成500万吨甲醇、200万吨烯烃。该项目已列入陕西省09年重大建设项目。 编辑本段公司项目优势 该项目符合我国“富煤、缺油、少气”的资源现状,有利于推动区域经济的快速发展,促进西部大开发战略的实施,保障国家能源安全。项目采用的DMT建投能源发展有前景吗?建投能源什么价位会止跌?建投能源股市行情如何?
近些时间电力板块特别活跃,利好政策一个接着一个,相关企业也从中得利。建投能源是在电力板块内的,这只股票走势如何,有没有投资机会,紧接着由我为各位分析。在展开对建投能源的解析前,我先让各位看看电力行业龙头股名单,戳一戳便可:宝藏资料!电力行业龙头股一栏表
一、从公司角度来看
公司介绍:河北建投能源投资股份有限公司在河北省能源投资中占据主体地位,投资、建设、运营管理以电力生产为主的能源项目是它的主要工作内容,公司电力的主要工作内容为燃煤火力发电和供热,而且目前还投资了有关核电、风电、水电等新能源方面的项目。建投能源目前拥有控股发电公司10家、售电公司1家,参股发电公司12家,控股供热公司4家,参股供热公司2家。
简单和大家讲解了建投能源的公司情况后,下面从亮点方面进行分析,看看投资建投能源是不是一个明智的选择。
亮点一:大力发展储能业务
目前建投能源子公司售电公司已有73家的代理河北南网购电用户,代理的电量可达到81.81亿千瓦时,用户签订数量及合同电量一直是区域最高的,并积极参与冀北,天津这两个地区电网的直接交易,对域外交易电量进行不断拓展。与此同时,在建投能源会积极的争取国家增量配电网的试点项目,平稳推进微店网项目,大力发展储能业务。而且,宣化储能调频项目已经开始进行了,科林产业园综合能源服务项目平稳进行前期工作。
亮点二:坚持绿色低碳,提升绿色发电水平
在发展理念这一方面,建投能源是坚持绿色低碳发展,以大火电、热电联产和外电送冀大型煤电一体化项目为重要拓展方向。同时也不能忘掉精心打造经营领域,坚持专业化战略,持续带动技术创新,进一步推进节能、降耗和增效,让绿色发电水平不断被提高,全力以赴达到安全稳定、成本更低廉、更高效、利润更高的经营目标。由于篇幅较短,倘若你想了解更多关于建投能源的深度报告和风险提示,这篇研报会告诉大家,点一下就能够领取:【深度研报】建投能源点评,建议收藏!
二、从行业角度看
自2021年以来,国家旨在服务以新能源为主体的新型电力系统建设的多项政策的出台,新能源前景明朗。其中,国家发展改革委、国家能源局发布《关于加快推动新型 储能发展的指导意见》(下称《指导意见》),提出到2025年,实现新型储能从商业化初期向规模化发展转变;新型储能技术创新能力显著提高,装机规模达3000万千瓦以上。
现在政策对于推动清洁能源发电的发展有很大积极作用,近几年风电光伏上涨速度一直都很快,新能源发电板块的总营业收入额达到了871.02亿元的高度,和过去的同期相比增长了23.63%;扣非归母净利润152.61亿元,比上一期提高了61.47%。在未来的时候,我们国家主要是关于能源供给以及改革结合的要求之下,清洁能源发电具有较大的发展潜能。
归根结底,建投能源的地理位置和实力都很令人满意,有望在新能源领域得到高速发展的机会。但是文章多多少少都有点滞后性,假如想更准确地了解建投能源未来有什么样的行情,直接戳开下面的链接,有专业的投顾在诊股方面给你提供帮助,看下建投能源的股票估值是多了还是少了:【免费】测一测建投能源现在是高估还是低估?
应答时间:2021-11-29,最新业务变化以文中链接内展示的数据为准,请点击查看









