中石油预计 2023 年将面临国际原油价格波动可能增加的情况,企业将如何进行发展?
国际油价将在2023年继续保持在100美元上方,怎样才能扭转局面?
国际油价将在2023年继续保持在100美元上方,扭转局面首先是加大沙特地地区石油增产计划,其次是俄罗斯释放更多的石油,再者就是停止世界布局地区的战争,另外就是让国家释放一些福利政策来抗击通货膨胀,还有就是主动加强粮食的出口。需要从以下五方面来阐述分析国际油价将在2023年继续保持在100美元上方,怎样才能扭转局面。
一、加大沙特地地区石油增产计划
首先是加大沙特地地区石油增产计划 ,对于沙特地区而言之所以需要加大对于石油的增产计划就是为了更好地满足世界范围内对于石油的一个需求,这是非常必要的一个手段,可以使得世界范围内有更多的国家获得石油资源。

二、俄罗斯释放更多的石油
其次是俄罗斯释放更多的石油 ,之所以俄罗斯需要释放更多的石油资源就是这样子可以使得石油资源获得一个长期的发展,并且使得石油资源获得一个充分的利用,这事儿非常必要的一个手段。

三、停止世界布局地区的战争
再者就是停止世界布局地区的战争 ,对于世界局部地区而言之所以需要停止对应的战争就是为了更好地满足一些发展的需求,并且使得一些粮食出口保持一个高强度的量,这样子有利于降低国际社会的通货膨胀。

四、让国家释放一些福利政策来抗击通货膨胀
另外就是让国家释放一些福利政策来抗击通货膨胀 ,对于国家而言之所以需要释放一些福利政策来降低通货膨胀就是可以使得对应的国际社会有一个更好的环境来发展,这是非常必要的发展路径。

五、主动加强粮食的出口
之所以需要主动加强粮食的出口就是为了更好地满足一些降低通货膨胀的需求,这是非常必要的一个手段可以使得通货膨胀得到有效的降低,这是非常有利的对于社会的发展而言。

中国应该做到的注意事项:
应该加强一些福利政策的释放,有利于推进社会的发展。
到今年年底石油行业有什么趋势
石油储量连年上升
根据中国自然资源部数据,2009-2018年,中国石油探明储量不断增长,但增速自2011年开始明显下滑,后续多年均保持在低位。根据自然资源部《中国矿产资源报告2020》,与BP的数据,按一桶石油0.137吨的重量计算,2020年我国石油查明储量为35.57亿吨。而根据BP发布的《世界能源报告》中的数据,2020年我国的石油储量已排名全球第八位。

供小于求,对外依赖严重
目前,中国主要对陆地油气资源进行开发,对海上资源开发相对较少。根据国家统计局数据,2012-2020年,中国原油产量波动变化,年产量保持在1.9-2.2亿吨之间。2020年,中国原油产量为1.95亿吨,较上年同期增加1.9%。

总体来看,中国是石油消费大国,石油消费量逐年递增,增速波动变化。根据中国石油和化学工业联合会公布的最新数据显示,2020年,国内原油表观消费量7.36亿吨,比上年增长5.6%,增速较上年回落1.7个百分点,对外依存度73.5%。

疫情后油价缓慢回升
2021年9月1日,布伦特和WTI原油的月均价分别为72.09美元/桶和68.95美元/桶。纵观2020年全年,布伦特原油年均42.59美元/桶,同比下跌33.9%,WTI原油44.87美元/桶,同比下降27.1%。其主要原因是受新冠疫情、世界经济衰退、原油供需失衡等因素影响,国际市场原油价格一度暴跌,后缓慢回升。

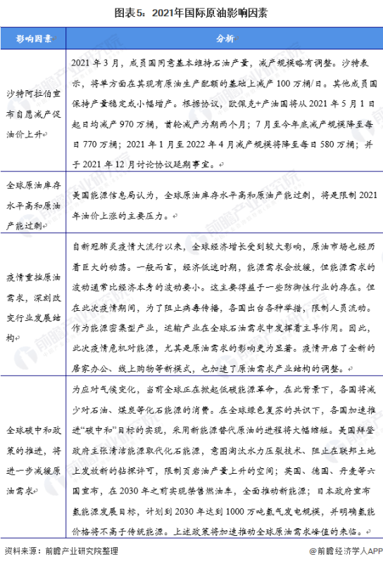
2021年,原油价格存在震荡调整风险,影响因素来源于以下几方面:

综合来看,受制于我国的能源消费结构,在石油的国际贸易中,我国常年扮演石油净进口国的角色,能源对外依赖十分严重,而随着我国已探明石油储量的不断扩大,对外依赖严重的局面有望得到扭转。
以上数据参考前瞻产业研究院《中国石油化工产业发展前景预测与投资战略规划分析报告》
国际油价下跌对中国石油企业的影响
国际油价暴跌确实对中石油的利润造成了一定的影响,但这种影响并不是致命的。尤其是在“地板价”的保护下,国际油价暴跌对中石油的影响微乎其微,甚至可能赚得更多。 中国原油供应构成 目前我国原油供应由进口和自产两部分组成,其中进口部分约占70%,自产部分约占30%。受我国地形和油品质量的影响,国内石油开采成本较高,目前每桶开仓成本在43-55美元之间。中国国内成品油定价是以国际原油价格为基础的。所以,一旦国际原油价格暴跌,比如目前20美元左右一桶,国内自主开采部分也以此价格定价出售,那么自产部分就会亏损。国际油价跌得越多,自产部分亏损越多。 为了保护国产部分,中国对原油设置了“地板价”,即无论国际油价跌多少,国内成品油统一按最低原油成本40美元/桶定价。按照这个规定,虽然国产的部分还是有亏损的,但是亏损不大,也就是一桶最多亏10美元,但是对于进口的部分,就有可能大赚一笔,因为进口的部分可能是20美元/桶,但是定价40美元/桶。更何况中国进口比重高于出口比重,所以国际油价暴跌更厉害。对于中石油和中石化来说,反而会赚更多的钱,根本不会有所谓的生存。 当然,如果国际油价长期在35-40美元范围内徘徊,两桶油确实会亏损,但只要时间不是长期的,其他时期的利润还是可以弥补这一时期的亏损的。这一点从2016年三桶油的利润数据就可以看出来。2016年国际油价持续走低,最低达到26美元/桶。也是在这一年,中国推出了“地板价”保护措施。当年三桶油受低油价影响,营收和利润都有一定程度的下降,但全年没有亏损。这主要是因为2016年的油价起初跌破了40美元。 摘要 在国际油价暴跌的情况下,中石油和中石化还没有到生死存亡的临界点。最多就是少赚钱。再者,就中石油和中石化的地位来说,你以为他们真的经营到生死存亡的时候,国家不会出手相救吗?https://pics0.baidu.com/feed/342ac65c10385343f3339c0b0b782478cb808889.jpeg?token=542cac3211d2d3dc6c1a695804a02e5c&s=FF187081CC8578DA061145C20300E0B2
油价长期低迷
一些政策制定者担心,布伦特原油价格将很快从目前的每桶120美元升至150美元。一些人担心油价会继续上涨,甚至有分析师认为,在新冠肺炎疫情爆发后被压抑的需求和欧洲对俄制裁的推动下,油价将在2023年底达到175美元甚至180美元。这种供需失衡的影响可能不会在今年结束。
当人们普遍担心油价将在今年夏天飙升时,另一场风暴正在逼近:石油危机不会在2023年结束。几乎可以肯定这种情况会持续到明年。
石油需求的增长
当市场在等待国际能源署的预测时,大宗商品交易公司、石油公司、石油输出国组织国家和西方消费国已经在计算自己的数据。他们对2023年石油需求的共识在100万桶/日至250万桶/日之间。根据国际能源署的数据,到2023年,这一数字可能会增加180万桶/日,达到1亿桶/日。通常情况下,如果年需求量以每天100万辆以上的速度增长,就会被视为相当强劲。
供给面看起来也好不到哪里去。石油交易商预计,俄罗斯的石油供应量只能维持目前约1000万桶/日的水平,自俄乌冲突以来已下降约10%。但许多人认为,供应量可能会再下降100万桶,甚至150万桶。在2023年初拥有充足闲置产能的石油输出国组织,也即将达到自己的供应极限。秘书长石油输出国组织穆罕默德巴尔金多上周表示,“除了沙特和阿联酋等2-3个成员国,其他国家的石油产量已经达到极限。”
这可能是继过去18个月全球原油和成品油库存大幅下降后,现有石油库存连续第三年减少。
今年到目前为止,西方政府已经释放了历史上最大的战略石油储备,从而缓解了供应下降的影响。如果不采取进一步行动,石油储备的紧急释放将于11月结束,从而消除市场上最大的缓冲。
炼油工业代表了另一个问题。事实上,世界已经耗尽了将原油转化为汽油和柴油等可用燃料的剩余产能。因此,炼油商的利润率出现了爆炸式增长,这反过来意味着,消费者为加满油箱所支付的费用比油价显示的要高得多。
炼油行业用一种叫做“3-2-1裂解扩散”的粗略计算方法来衡量炼油利润率:三桶WYI原油炼制成两桶汽油和一桶馏分燃料(如柴油)。从1985年到2021年,原油和成品油的平均差价为每桶10.50美元。上周,息差飙升至近61美元的历史高点。未来18个月,几乎不会有新的炼油厂投产,这意味着炼油行业的利润率可能在今年剩余时间和今年之前保持高位。
2023年的前景大多与政府行为有关。每一个都可以改变每天100万至150万桶的供需平衡,足以显著推动价格走势。最重要的一个是对俄石油制裁的持续时间,这与俄乌冲突有关。其他措施包括西方对伊朗和委内瑞拉的制裁,以及释放战略储备。
油价冲击通常因其高油价而被铭记。但这只是问题的一半;另一半是它们的持续时间。这是预测2023年油价前景最重要的地方。
上一次油价飙升是短暂的。在2007年和2008年初价格温和上涨后,2008年5月价格加速上涨,价格攀升至120美元以上。到了7月份,油价达到了147.50美元的峰值,但是到了9月初,油价已经跌破了100美元。到2008年12月,布伦特原油价格已经低于40美元。
上一次和当前石油危机中的油价趋势
迄今为止,2021-22年的油价上涨是2007-08年的翻版。奇怪的是,油价的走势几乎是完全同步的。但是,任何希望石油市场会遵循14年前的模式的想法都是对现实的误读。油价不会崩盘。更好的类比是2011年到2014年这段时间:油价再也没有回到2008年的历史高点,而是一路维持在100美元以上。
2023年布伦特原油平均价格已经达到每桶103美元,高于2008年每桶98.50美元的年平均价格。未来六个月物价可能还会上涨。但更重要的是,油价居高不下的趋势让人暂时看不到尽头。
相关问答:原油价格走势、油价趋势
国际原油价格体系随着世界石油市场的发展和演变而变化,通过分析不同情况下的原油价格走势,可以预测原油的变化趋势。
一、通过底部区间分析
在原油价格走势没有突破前一段时间的底部或顶部时,原油投资者千万不能过早断定大势或小趋势已经出现了变化。在市场看涨的情况下,原油期货的价格下跌不久就将反弹,并且下跌的幅度也不会很大,形成位于底部之上的双重底或多重底。但一旦原油价格跌破原有的底部,就表示在出现一些重要反弹之前,原油价格将要下跌至更低点。织梦内容管理系统
二、通过顶部区间分析
再出现双重顶或者多重顶,但价格并未涨破原有顶部时,即便是牛市也不应该过早进入。一旦价格涨破原有顶部,在其回落之前,价格常常会出现明显的上升迹象,这是进入做多才会更好。
一切以假乱真的价格变动经常出现在牛市或熊市的最后阶段,投资者应该在有明确看涨或看跌信号出现后再进行交易操作。
三、分析狭长波动区间
在原油狭窄的交易区间,如果原油期货价格持续数周或数月后,原油价格突破了原有的底部或顶部,这很大程度上意味着大势已经发生改变。并且原油价格在该狭长区间停留的时间越长,突破该区间后变动的幅度也将越大。
四、分析回落时间长度
时间长度是判断大势是否变化的一个重要途径。其具体规则是,在大行情经过了一段时间后(即到了势头萧条的阶段),萧条阶段出现回落的时间超出了之前最长的回落时间,这时往往是大势开始出现变化。
在原油投资交易中,只有拥有清醒的头脑,才能进行正确的原油价格走势分析,通过分析不同情况下的原油价格走势,来预测原油的变化趋势。
全球原油供求情况有所变好,原油会如何发展?
在未来五年中,原油将大大超越黄金,那么那些激进的投资者需要开始青睐原油而不是黄金了。
Goehring & Rozencwajg的执行合伙人戈林和罗森克瓦奇格说:“相对于黄金,原油的价格从未便宜过,原本黄金和原油之间极高的金油比,将会出现扭转。” “对于积极的投资者而言,现在是时候继续偏爱原油而不是黄金了。”
今年的油价暴跌,给投资者们入手原油提供了难得的机会,在考虑金油比时,它从未被如此低估过。历史上类似低油价只出现过2次,2016年2月和1934年。
在今年3月和4月时,受疫情的影响的,金油比达到了真正的‘黑天鹅’事件的水平。根据西得克萨斯州中质原油油价格(4月份为负),黄金与原油的比率达到了无穷大。而即使比较布伦特原油价格,黄油比率飙升至80倍。
展望未来五年金油比将大幅收缩,这意味着我们将看到原油的表现大大超过黄金。
当黄金的供给增长快于原油的供给的时候,黄金的表现就不如原油,反之,油的表现就不如黄金。
据目前的诸多消息,今年以来,世界各国央行的黄金购买速度显着放缓。甚至,迫于目前全球所有政府预算压力,央行有可能在黄金市场的角色,从原来的买方转变成卖方。
与此相反,非欧佩克的原油供应可能会放缓。一旦美国页岩油产量增长开始下降,我们相信全球非欧佩克产量将大幅下降。
在未来的五年内,我们预期原油供应端的增长将相对缓慢。而黄金这一边,由于世界各国的中央银行都在放缓其购买黄金的速度。相比之下,黄金的供给相对原油来说,将充足很多。展望未来五年金油比将大幅收缩,这意味着我们将看到原油的表现大大超过黄金。

综合考虑来看的话,我们预计会见到金油比收缩。
原油需求最终将在这十年内恢复并回升,主要是受到新兴市场的推动。

我们的分析告诉我们,与石油和石油相关的资产在接下来很多年都会呈现上周态势。即使因为疫情而停工,中国对2020年头8个月的原油需求仍高出2019年水平。电动汽车永远不会达到业界所期待的渗透率,究其原因在于能源效率。










