碧桂园地产拟发行不超过 186 亿元公司债获上交所受理,从商业角度如何解读此举?
房地产公司债监管之下
观点地产网 过去一个月内,包括央行、银保监会等都先后释放维护房地产市场健康发展的声音,引发市场对房地产信贷管理有所放松的期待。
10月20日,中共中央政治局委员、国务院副总理刘鹤表示,目前房地产市场出现了个别问题,但风险总体可控,合理的资金需求正在得到满足,房地产市场健康发展的整体态势不会改变。
证监会主席易会满则表示,要坚决从源头上遏制过度发债融资,同时要加强债券市场统一执法、妥善处理债券市场违约风险。
这或许意味着,在维持房地产健康发展的大前提下,业界过于期待“大放水”并不现实。即便如此,边际放松若能实现,对于房地产而言仍能一定程度上缓解资金链的紧张。
当前的房地产监管体系,已经逐步促使企业融资能力与其杠杆率挂钩,这令不少企业陷入融资困境。不止一位房企高层对观点地产新媒体表示,房地产现在基本属于借新还旧,在交易所、银行间都并未获得额度增加,更何况申报发行额度也不能超过拟偿还债券的85%。
从融资情况看,近期包括远洋、金融街、碧桂园、旭辉等房企仍在发行信用债,但这并不能掩饰行业总体融资走低的趋势。根据市场研究机构统计,今年前三季度房企境内外债券融资约7689亿元,同比降21%,降幅较上半年扩大5个点。
在行业转折信号出现前,房企仍耐心地等待。
审核监管
在房地产直接融资渠道中,公司债券占据了相当大的比重。Wind统计数据显示,截止10月18日,房地产类企业境内发行信用债共计约5302.39亿元,去年全年则为6811.37亿元;其中一般公司债占2091.72亿元,去年全年则为2101.1亿元左右。
上述公司债水平较数年前总体呈现大幅增长,主要得益于公司债券从过往的核准制朝注册制的转变。
比如2017年5月,上交所发布《关于房地产业公司债券的分类监管方案(试行)》,对房企公司债审核提高准入门槛和进行分类管理,包括限定为境内外上市房企,以房地产为主的央企,中房协排名前100的其它民营非上市房企等;设置总资产、营收、扣非净利润、扣除预收账款后的资产负债率等要求。
至2020年3月,公司债实行注册制,公开发行公司债由交易所负责发行上市审核,中国证监会进行发行注册。同时,公司债发行条件删除“最低公司净资产”及“累计债券余额不超过公司净资产的百分之四十”等条件。今年2月,证监会进一步取消了公开发行公司债的强制评级规定。
注册制缩短了发债周期,并简化了审批标准,对于房企而言增加了融资的可行性。Wind统计数据显示,2019年,房地产类企业境内发行的一般公司债约为1611.87亿元左右,仅相当于2020年的77%。
但从企业个体的感受观察,形势或许严峻不少。观点地产新媒体不完全统计,截止10月20日,年内主流房企在证监会申请注册并获批复的公司债总规模大约1780.31亿元,其中上半年逾1580亿元,包括碧桂园139亿元,大连万达商管128亿元;下半年则不足200亿元,规模最大的是世茂股份66.38亿元,审批量出现较大差异。
按照一般规定,房企申请注册公司债可采用分期发行方式,首期发行自同意注册之日起12个月内完成,其余各期则为24个月。
通过该规定,不少房企今年所发行公司债,实际上使用的是2020年所获批的额度。比如阳光城2020年注册80亿元债券,至今年7月已发行至第四期,剩余部分至今仍未发行完毕。
对于发行债券、票据融资,受访的房企高层均对观点地产新媒体表示,整体发债难度都不小。一位不具名的华南房企高层默认了融资渠道收紧的说法;某国有房企于上半年成功发行了公司债,该公司高层表示,尽管当下监管层仍批复房企发债,但审核属于“严格”的级别。
北京房企远洋集团,此前也曾提及房企融资的相关限制性政策。该公司指出,信贷融资方面,商业银行需在房企满足一定前提条件的基础上,方可向其发放贷款,且发放贷款的形式及用途亦需满足相关要求。
其续称,房企在目前阶段通过发行股票、债券等其他渠道进行融资亦需满足相关监管部门的额外审批要求。
以上交所为例,今年4月22日,该交易所发布《上海证券交易所公司债券发行上市审核规则适用指引第3号——审核重点关注事项》。
根据《指引》,上交所将重点关注发行人是否属于“母弱子强”的投资控股型发行人以及是否存在信用评级下调、债务违约记录等需要关注的情形,并对城市建设类企业和房地产企业等特定类型发行人信息披露要求进行了特别明确。
10月20日,证监会主席易会满亦对注册制改革一事表达看法。易会满表示,监管部门始终强调注册制绝不意味着放松审核要求,必须对信息披露的真实准确完整严格把关,从源头上提升上市公司质量。他还强调,必须深刻认识资本的“双重性”,严把资本市场“入口关”。
审批要求
房地产是资金流向的主要目的地之一,过去几年该行业持续处于调控之下。仅从发债端看,2015年证监会放松房企境内融资条件,并原则性同意红筹公司于境内发行中期票据、短期融资券及公司债;次年,交易所则要求将房企分三类监管,并要求公司债募集资金不得用于购置土地。
上述两项政策,再叠加2017年5月对房地产公司债分类监管政策,就已经使房企的直接融资遭遇了先扬后抑的过山车历程。观点地产新媒体曾报道,碧桂园从2016年到2018年间,所申请公开发行的一笔200亿元公司债项目两度中止。
与过往的调控相比,2020年8月住建部、央行明确对重点房企资金监测和融资管理的规则,影响则更为深远。随着“三条红线”政策出台,房企融资限制继续收紧,这被郁亮称为“金融红利时代结束”的标志。
某国有房企高层对观点地产新媒体表示,房企发债早已基本是借新还旧,而“三条红线”以来监管部门的额外审批要求之一,主要跟窗口指导“85折”有关。
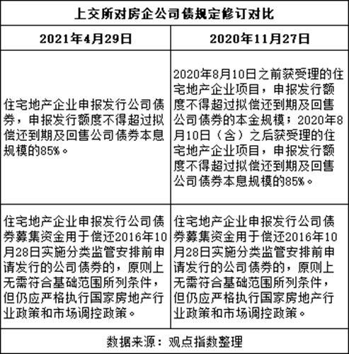
“85折”是对到期债务偿付比例的一种简称。实际上于去年11月27日,上交所已发布《上海证券交易所公司债券发行上市审核规则适用指引第1号——申请文件及编制》,明确以8月10日为节点,在该节点之后受理的房企公司债,申报额度不得超过拟偿还债券本息规模85%。
至今年4月底,上交所对《指引》进行修订,删除以去年8月10日为节点的相关表述,将“85折”的限定范围扩大到房企申报的所有公司债。

在实操中,“85折”上限并不会一定触及。比如阳光城,去年8月下旬发行10亿元新债,拟用于偿还“16阳城02”剩余本金12.89亿元,比例约77.58%;今年7月发行的15亿元新债,主要用于偿还和回售“16阳城01”及“19阳城02”共20.6亿元本金,比例约72.82%。
透过“85折”规则促使房企存量债务平稳下降的同时,受访的房企高层亦强调,现阶段房企包括公司债、中期票据等渠道并没有新增额度。
“现在交易所和银行间融资并没有按'三条红线'来区别对待(房企),就连'绿档'也没有增加额度。”工作于“绿档”国有房企的人士表示,现在连他们也感到融资收紧的压力。
根据外界所提及的说法,“三道红线”按三项指标达标数不同,从低到高归为红、橙、黄、绿四档,对应有息负债规模年增速不超过0、5%、10%、15%。
上述房企高层对观点地产新媒体确认,房地产融资环境的确尚未放松,监管层在发债审批时,严审的重要环节是“募资用途”。该人士解释,这主要是由于监管层担心房企的偿债能力。
上交所于6月披露数据显示,2020年,公司债券发行人平均实现营收增幅2.5%,房地产发行人平均收入上升11.95%;发行人筹资活动现金净流出同比上升13.35%,而房地产企业受“三条红线”等行业政策影响,筹资活动现金流较上年大幅下滑94.43%。
当时上交所回应公司债年报监管工作时重点提及,要聚焦风险导向,关注债券偿付重大事项披露。其中,交易所针对前期风险暴露程度较高、受疫情影响较为严重的企业,以及本年度偿债压力较大、经营状况或偿债能力等财务指标发生重大负面变化的发行人进行了详细分析。
标普信评在近期一份报告中亦指,在监管逐渐加大供给侧调控力度的情况下,过往激进拿地进行规模扩张导致高杠杆的房企或将面临更大的挑战。这主要是由于在当前偏紧的融资环境下,高杠杆房企很难继续借助再融资维持资金滚动,可能催化信用风险事件的发酵。
而观点地产新媒体了解到,相当一部分房企在融资时会设置特殊条款,包括但不限于交叉保护,财务指标承诺,控制权变更,评级承诺等,单一债容易引发蝴蝶效应。花样年创始人曾宝宝此前提及,9月底标普突然下调公司评级,致使公司境内外融资交叉严重受限,流动性出现阶段性紧张。
另一家已经出现债务违约的房企蓝光发展,于去年3月、7月发行共计15.5亿元公司债,仅占2019年11月获批29亿元发行额度的53%,此后鲜有新增公司债发行。按照规定,本次债券发行有效期截止今年11月。
夹缝之间
除了交易所市场,银行间市场常用的中期票据、短期融资券、超短期融资券等工具也并未继续成为房企的“乐土”。尽管继今年2月证监会取消公司债的强制评级后,3月交易商协会同样取消短期融资券的强制评级规定,但房企中期票据基本要受到“85折”等额外审批要求限制。
观点地产新媒体不完全统计,截止10月20日,交易商协会所披露于年内接受主流房企的中期票据注册申请总额度大约935.13亿元左右。
其中,和公司债申请批复数量分布类似,中期票据接受注册绝大部分集中于上半年,约占762亿元,涉及万科、阳光城、大连万达商管、华润置地、保利、金茂、大悦城等;三季度主要集中于9月获批注册,仅涉及天恒置业、首开股份。
接受采访的房企高管表示,行业基本都是借新还旧,票据注册的情况一定程度上只代表这个时间段内相应的企业有存续债到期。“没有太多特殊意义。”
据Wind统计数据显示,“三条红线”亦即2020年8月以来,通过公司债、中期票据、超短期融资债券、ABS等工具融资次数较多的房企是招商蛇口,包括10笔超短期融资券、5笔公司债及3笔中期票据,募资总额达245亿元;其次是华发股份16笔、首开股份14笔、保利发展13笔。
若只观察公司债(不含私募债)一项,这段时期内发行公司债最多的房企则分别是保利发展10笔,万科、中海、龙湖各8笔,金融街7笔。房企发债过程阻力较大,但成功从公开市场募集到资金仍会为它们带来不小的益处。
从直接影响看,今年发行公司债的万科、保利、阳光城等企业,按照既定的募集资金运用计划执行后,它们在合并财务报表所呈现的资产负债率基本增幅不大,流动资产对流动负债的覆盖能力却得到提升,短期偿债能力有所增强。

正常情况下,房企发债所需的偿债资金主要来源于其日常经营收入,这要求企业保持良好的经营状况、财务状况及资产质量。而受到过去几年地价占房价比例升高影响,房企盈利能力总体已较过往水平有所下降。
其次是通过现有的银行授信额度,以及销售回款提供流动性支持。比如截止今年上半年,远洋宣称未使用授信额度596亿元,并共享母公司的授信额度,后者尚未使用的授信额度为2424亿元。大部分房企年内均力图提高销售回款速度,推出包括降价、促销等营销措施。
而在银行贷款“两集中”的限制下,商业银行对房企的信贷融资条件增加,在商品房贷款方面亦陷入按揭额度快用完的局面。
海通证券曾统计,39 家上市银行中,个人住房贷款占比超出警戒线的银行依然为11家,但过线幅度普遍下降,房地产贷款占比超出警戒线的银行从10家下降为9家。
值得一提的是,对于房企而言,它们仍可以通过“住房租赁专项公司债券”公开获取到一部分资金。根据交易所的规则,该融资品种募集资金需有不低于70%用于租赁住房项目,项目涵盖居住用地、集体用地建设,商业办公用房、工业厂房等改造的租赁项目,并不受到“85折”限制。
包括万科、保利、金地、滨江、华润置地、大华集团、华发股份、阳光城等房企,过去一年以来都已获批或正申请住房租赁专项公司债券。从实操情况看,万科、保利等完成发行该品种的企业,除了将不少于70%资金用于租赁项目建设,剩余部分多用于“补充流动资金”。
不过,上述渠道获取的流动资金仍难以止渴。大部分从业者都未曾预料到,“三条红线”以来房地产监管造成的影响如此深远。若针对房企的融资限制性政策延续或进一步加强,这个群体在融资计划和融资成本方面都将面临一个极为艰辛的时刻。
面对这样局面,房企对于融资边际宽松抱有较高期待,监管层的表态则时刻牵动它们的神经。
9月底央行、银保监会对外表示,指导主要银行准确把握和执行好房地产金融审慎管理制度,保持房地产信贷平稳有序投放,维护房地产市场平稳健康发展。
10月中旬,央行金融市场司司长邹澜解释,部分金融机构对于30家试点房企“三线四档”融资管理规则也存在一些误解,将要求“红档”企业有息负债余额不得新增,误解为银行不得新发放开发贷款,企业销售回款偿还贷款后,原本应该合理支持的新开工项目得不到贷款,也一定程度上造成了一些企业资金链紧绷。
10月20日,中共中央政治局委员、国务院副总理刘鹤亦表态,房地产合理的资金需求正在得到满足。同日,央行副行长、国家外汇管理局局长潘功胜指出,在金融管理部门的预期引导下,金融机构和金融市场风险偏好过度收缩的行为逐步得以矫正,融资行为和金融市场价格正逐步恢复正常。
冯小刚起诉碧桂园肖像侵权获赔1万元,如何从法律角度解读此案件?
冯小刚起诉碧桂园肖像侵权获赔1万元,如何从法律角度解读此案件首先是碧桂园侵犯了冯小刚的一个肖像权,其次是碧桂园希望借助冯小刚的名气来销售房产,再者就是碧桂园需要承担对应的民事责任,另外就是碧桂园的名誉会受到损害,还有就是碧桂园需要加强自身的法律意识。需要从以下五方面来阐述分析冯小刚起诉碧桂园肖像侵权获赔1万元,如何从法律角度解读此案件 。
一、碧桂园侵犯了冯小刚的一个肖像权
首先是碧桂园侵犯了冯小刚的一个肖像权 ,之所以碧桂园会侵犯了冯小刚的肖像权就是碧桂园的一些文化策划方面的负责人没有注意到一些特定的信息,这样子会使得他们遭受一些必要的法律追究着责任。

二、碧桂园希望借助冯小刚的名气来销售房产
其次是碧桂园希望借助冯小刚的名气来销售房产 ,碧桂园希望记住冯小刚来完善碧桂园的一个名气,这样子可以使得碧桂园的发展更加有底气,并且所销售的房产也可以有一个更好的发展状态。

三、碧桂园需要承担对应的民事责任
再者就是碧桂园需要承担对应的民事责任 ,碧桂园之所以需要承担对应的民事责任就是这样子可以使得碧桂园认识到自身的错误,并且使其更加认真的处理一些广告策划方面的工作。

四、碧桂园的名誉会受到损害
另外就是碧桂园的名誉会受到损害 ,对于碧桂园而言之所以名誉会收到损害就是碧桂园自身的一个名誉本身是不错的,但是现在需要面临一些名誉的危机,后续的房产销售过程可能没有那么顺利。

五、碧桂园需要加强自身的法律意识
还有就是碧桂园需要加强自身的法律意识,因为如果没有一个足够的法律意识容易使得自身陷入一个不利的局面,这是非常危险的还是应该主动加强一些广告策划方面的监督管理。

碧桂园应该做到的注意事项:
应该加强多渠道的合作,并且主动加强一些广告策划方面的信息核实。
绿地寻求美元债展期,将出售千亿资产,如何从商业角度解读此举?
绿地环球投资有限公司(简称“绿地环球”,为绿地控股全资离岸子公司)发布会议通知,称拟对5亿美元的境外美元债券“GRNLGR6.7506/25/22”进行若干修订以及豁免发起同意征集,内容包括延长到期日、加入发行人在到期前赎回全部或部分票据的赎回权、先行支付原到期日未偿还本金的10%,以及取消维持票据上市状态的契约。

作为头部TOP10房企,同时也是首家美元债申请展期的国资控股房企,绿地控股的流动性紧张不仅仅是受此轮疫情突发的影响,而是由来已久的问题。早在3月穆迪就提示过绿地今年的流动性风险,认为评级在B1或以下的开发商在2022年底前,流动性和融资渠道总体较弱,面临更高的再融资及违约风险。

国资控股房企的债务危机对于早已销售持续低迷、危如纍卵的房地产行业来说,无异于在融资信心层面雪上加霜:国企的地产债也不一定稳了。这或进一步恶化部分房企的融资环境,并加重购房者的观望情绪,延长行业艰难回款的周期,甚至彻底确认了行业转折点。

此次展期的同意征求需超66%的存续债余额参与,超50%参会比例同意则通过。另根据会议通知,为了安抚债权人及引导其同意展期方案,绿地表示,在2022年6月10日下午4时(伦敦时间)或之前授出同意指示的持有人,将获得票据本金1.0%的早鸟同意费;在2022年6月10日下午4时至2022年6月15日下午4时授出同意指示的持有人将获得票据本金0.5%的基础同意费。
我们认为,鱼死网破对债务双方无疑是囚徒困境的结局,大多数债权人预计将统一并在6月10日下午4时之前同意该展期。这就使得绿地将在此前6.75%的基础上增加约1%的融资成本。此外,尽管申请了展期,绿地也将在此次偿还本金的10%,以减少债权人的压力。并加入了期间绿地有提前赎回债券的权利,实际上这种权利大概率是表表态,在回款如此艰难的当下,绿地预计展期届满再还款。绿地预计将于2022年6月21日支付相关同意费,并使修订文件生效。
中国国航拟募资不超150亿元,从商业角度如何解读此举?
中国国航拟募资不超150亿元,从商业角度如何解读此举首先是为了满足国航的长期扩张,其次是满足国航的人员扩招,再者就是需要采购一些特殊型号的飞机,另外就是做一些多方位的投资,需要从以下四方面来阐述分析中国国航拟募资不超150亿元,从商业角度如何解读此举 。
一、为了满足国航的长期扩张
首先是为了满足国航的长期扩张 ,之所以可以满足国航的长期扩张就是一些资金可以用于国航的长期发展,以为国航需要一些资金来建设一些新的场地才可以满足更好地发展需求。

二、满足国航的人员扩招
其次是满足国航的人员扩招 ,对于国航而言他们在扩张之后对应的一些人员也是需要扩招的,这是一个必要的手段可以使得国航在发展过程中更加稳健,并且有一个更好的发展前景。

三、需要采购一些特殊型号的飞机
再者就是需要采购一些特殊型号的飞机 ,之所以需要采购一些特殊型号的飞机就是这样子可以使得对应的一些国航飞行具备多重用途,可以满足一些特殊的飞行任务的执行,这对国航的发展是有好处的。

四、做一些多方位的投资
另外做一些多方位的投资 ,之所以需要做一些多方位的投资就是这样子可以使得国航在发展的过程中有更多的底气,用于发展一些专项性的投资项目,并且可以加强国航的一些商业贸易,给投资者带来不菲的经济收益。

国航应该做到的注意事项:
应该加强长期的战略合作目标,并且加强自身的一些扩张建设,这样子可以满足一些长期的发展需求,并且将一些特殊的飞行任务执行到底。
华润银行拟增资逾170亿,从商业角度如何解读此举?
华润银行大额增资的也反映了一些内部问题,从这次的增资情况就可以知道,这次华润银行大额增资,但是原股东却并没有参与,说明华润银行为了减轻内部银行的压力,已经在对外进行招资缓解,今后原大股东很有可能会失去话语权,不得不说华润银行这一举措的确冒着很大的风险,不过既然他们决定通过这一决策,这也说明他们对此拥有一定的把握和信心,这些年华润银行的效益并不乐观,想要寻求更大的发展就必须不断增资。

华润银行拟增资逾170亿的词条登上热搜后引起了大家的关注,这次募集资金用途在公告中也明确表示补充资本金,逐步优化股权结构,支持未来战略发展,但是原股东没有人参与这次增资计划,再加上这次华润银行对外增资170亿元,说明未来华润银行很有可能会易主,我们不是专业人士,也无法对此进行专业性的解读,华润银行如果经济实力雄厚,也必然无需通过增资的手段,更让人好奇的是这次的增资原股东无人参与,这也反应出华润银行的内生不足的问题。

银行为了扩大发展寻求增资很正常,但是这次华润银行的增资可以说是大手笔,他们也必然做好了相关准备,说不定今后华润银行会开展其他很多的商业板块,所以才需要这么一大笔的资金投入,具体怎么回事我们也无法了解。

此剧对于华润银行来说也算是一次改革,投资方的加入同时,也意味着华润股份的持有比例将会大幅下降,原来的大股东地位不保,同时也会失去一定的话语权,同时也意味着华润银行即将步入新的阶段,不管结果如何,这次对于华润银行来说都至关重要。









