当教育开始翻山越岭,教育平权还远吗?
父母的“压迫式教育”,可能把孩子越推越远,怎么正确教育孩子?
父母的“压迫式教育”,可能把孩子越推越远,怎么正确教育孩子?
一、什么叫“压迫式教育”?
1.教育中父母忽略孩子的心里想法
父母把教育当作自己一个人的爱忧伤,彻底不在意孩子的心里想法。压迫式教育让孩子的念头被忽视和否认。不过这种工作压力看不到也摸不到,但却会使孩子感觉很室息。看不到孩子的念头变成压迫式教育最直观的表达形式。

2.教育中父母缺乏对孩子人格特质尊重
父母给孩子性命,同时对孩子有养育恩,因此有一些父母就会觉得自己的信念能够僭越孩子以上。压迫式教育下,父母缺乏对孩子尊重,父母看不见孩子背上的自觉性及其负罪感。父母的冲击、指责,让孩子无力招架。压迫式教育的本质就是父母缺乏对孩子尊重。

3.父母控制欲太强
操控会让人感觉很有安全感,因此担心孩子方向跑偏的父母就会把控制欲放到了孩子的身上,而且觉得这是对孩子好,这是为了给孩子少栽跟头。父母操控孩子的言谈举止,让父母感觉孩子的教育在可控性范围之内,却忘记了孩子并不是牵线搭桥的玩偶。压迫式教育让孩子压抑感而痛苦。

二、父母的“压迫式教育”,会带来什么不良影响?
重庆的赵女士当晚赶来警察局警报,宣称自已的女儿离家出走了。在公安民警获知孩子仅有8岁那年,赶快应急接警,融合赵女士给的数据进行检索。当日,孩子手里拿着成绩表回家去了。赵女士见到孩子考到成绩差,因此批评了孩子一顿。想不到言语猛烈让孩子萌发了出走的念头。因此孩子留有纸条“母亲有缘再见。”这令赵女士担心孩子的安全,也挺后悔当初的教育出错。庆幸的是最终女生被公安民警找寻,没有意外现象发生。
1.危害亲子间之间的关系解决
父母对孩子推行压迫式教育,孩子会感觉很压力很大而出现不满情绪,父母的压迫超过孩子的承担范畴后,孩子的消极情绪便会暴发。此刻父母和孩子之间情感关系也会受到毁坏,父母和孩子最终站在对立位置以上。
2.危害孩子的性格形成
受习惯了压迫式教育,孩子的个性终会发生不自信的特性。孩子针对个人评价处在相对较低的情况当中,总是认为自身比不过别人好。孩子的个性消沉而消极,甚至是会缺失对生活的热情。
3.危害孩子社交
习惯压迫式教育的孩子难以做到有同情心,孩子对自身严苛,面对别人也多的是苛求。孩子社交在一定程度上被父母错误教育所左右。孩子不可以体会感悟别人的境地,情绪控制能力也较弱。
中国教育的下一步会向着什么方向发展呢?教育均衡真的能实现吗?
智能教育热潮正席卷全球。当前,我国已充分认识到人工智能与教育融合发展的重要性,并出台了相关的政策与规划。纵观国家战略和社会发展需求,智能教育已经成为未来教育发展的大趋势。
但由于我国地大物博,教育资源的不均衡始终存在,其不均衡性重点体现在农村、困境地区学校的硬件条件、师资队伍、教学管理等方面与城市学校存在差距,教育资源并不能得到合理分配。当前随着科技的进步和人工智能的普及,教育资源普惠共享也成了社会的关注点。

个人的均衡发展,就必然要求在共同的教育环境下,能够满足个体均衡发展的各种需求,教育资源需要在不同城市和学校得到合理优化的配置,让每一个受教育的个体得以接受相对均等的教育,并最大限度地发挥自己的特长和学习潜能获得学业成功的平等机会,使得每个受教育个体都能得到合理的自我发展。

人教智能教辅以技术为支撑,以先进教学理念为依托,将加速开启智慧教育领域个性化浪潮,实现优质教育资源向偏远山区的自由流通及均衡发展,推动优质教育向乡村等困境地区下沉,智慧教育成果遍地开花。
作为教育信息化的强大支撑,教育管理也应顺应时代潮流,与城市教育资源配置、创新教学、创新教研、创新家校同步进入智能时代。基于大数据分析科学决策,教育管理者可以更加快速、准确地了解学校情况,并让学校甚至城市教育管理向更智慧的方向发展。

教育是提高全民素养、稳定社会发展的必要手段,个体的全面均衡发展是教育的终极目标,也是教育公平的追求与保障。让任何一个人,在任何时间、任何地点,都能获得适合自己的内容和服务是教育均衡的终极目标,也是实现智慧教育现代化的方向。
当教育变得无力时,究竟谁才是真正的受害者?
现如今多数家庭都是独生子女,在家里都是个宝儿,以致于现在在学校老师管重了不是,管轻了不是,作为教师,教书育人是自己的职责,也是自己的工作。然而在对未成年学生过分保护的今天,教师的教育力度只能停留在口头说教层面。长期这样的局面,最终受害的还是学生。

以前的时候有个新闻,广西的一名学生在上课期间旁若无人地与其他同学讲话,然后被老师批评了,这个学生就当场踹翻课桌并辱骂老师,还拿扫帚柄威胁女老师,甚至说:“出去你碰到我你就死定了!”在学校课堂上都可以这么嚣张,何况在其他地方!教育的现状,老师的尴尬谁都不管!

该视频被传出后,下面的评论真的是太精彩了:“不管学生怎么样,老师曝光了学生的隐私就是不对。”“一个巴掌拍不响,老师首先要反思下自己哪里不对吧”“学生毕竟还小,当老师的干嘛还要跟个学生计较?心眼儿太小了吧!”

可能在部分人的认知里,作为教师无论处于什么原因都不能责骂学生,教师就应该用细心和耐心去教育和感化这个学生,让他明白自己的所作所为是多么错误,及时改正,并努力成为一个对社会有用的人。小的时候经常听人说“没有教不好的学生,只有不会教的老师”,现在想想真的好可笑。
惩戒规则原本是指望它能震慑学生,实际却形同虚设!这样的惩戒不要也罢。孰不知,未成年人一旦踏过边界,就需要“棍棒”敲打,不然他不知道这个世界是有规则的。不痛,就记不住这是一次错误!但是说一千道一万,无论如何,社会就是不容许教师惩戒学生。

老师体罚学生受到处罚的案例,并没有成为促进教师加强师德修养的反面教材,而是成了老师们提高“觉悟”的前车之鉴,因为从老师的角度出发绝非师德败坏,所采取的手段只是为了让学生学习。可是现在,越来越多的老师认识到,相对于学生的学习来说还是先自保要紧,对于不想学习的懒惰的学生,只能略微说说,听不听由他去吧,免得遇到刺儿头家长而自找麻烦。如今,明哲保身已成为教师的群体心态,这直接导致了两种严重的后果:一是学生成绩差的程度深,二是学生成绩差的面积大。

美国公立学校提倡:优秀的人才不用教,因为他们几乎都出身于中产阶级以上阶层家庭,他们父母的素质和经济实力决定了他们不会去公立学校读书,他们会去私立学校接受更好的教育;平凡的人才也不用教,他们进公立学校追求的是自由,学校只需保证他们的自由,让他们快乐就好了。
不是教师想做这样的教师,而是这是全体家长和社会人士共同“努力”的结果,也许这才是他们喜欢和接受的。当学生不再是学生的时候,教师自然也不是教师了。他们漠视教师的呻吟,他们赢了!可是赢了又能如何?赢了老师,输了孩子,毁了教育,最终佛系成为了教育的常态。
孩子的教育问题
在孩子的教育问题上,离不开家长与老师之间的互相支持,在新学期到来之际,一位资深的老班主任有几句话想告诉家长,每一句,都是关于孩子的教育真理! 1 比起成绩更重要的是习惯 先抓习惯,再抓成绩 很多家长疑惑,为什么给孩子报了这么多补习班,自己在孩子的培养上也没少下功夫,怎么孩子的成绩就是不如其他孩子好,不如其他孩子优秀? 说到底,孩子的一切差距都是习惯的差距,要想提高孩子的成绩,要想培养孩子的性格,先从习惯下手。 培养孩子的习惯,主要是靠家长发力。 不妨跟各位家长算一笔账,一年365天,两个学期,每个学期按20周计算,每周5天,在学校200天,每天在学校时间7小时左右。 这样算下来,孩子在家的时间中国当下的教育现状是什么?
“教育兴则国兴,教育强则国强”。回顾“十三五”,我国各级各类教育事业发展取得了新进展。一方面,学校数量总体增长、2019年民办教育学校数量占比达36.13%;另一方面,在线教育火爆、市场竞争激烈。“十四五”时期我国教育产业将如何发展,本文将从发展重点、发展目标两大方面进行分析。
1、“十三五”发展回顾
——学校数量总体增长、2019年民办教育学校数量占比达36.13%
“教育兴则国兴,教育强则国强”。回顾“十三五”,我国各级各类教育事业发展取得了新进展。2019年,全国共有各级各类学校53.01万所,同比增长2.17%。其中,幼儿园、特殊教育学校、高中阶段教育学校、普通高等学校和民办学校数量均有所增长。

注:民办学校数量为2019年数据
在民办教育方面,2019年,全国民办教育学校数量为19.15万所,较2016年增加了2.05万所,占全国比重为36.13%。从在校生结构来看,目前,民办学校的在校生规模以学前教育为主

——在线教育火爆、市场竞争激烈
教育培训产业方面,在信息技术、市场需求和疫情等因素的驱动下,“十三五”期间,我国在线教育市场快速增长,2016-2019年中国在线教育用户规模、市场规模均保持了13%以上的增速增长。

在市场竞争方面,线上教育品牌“你追我赶”,传统线下培训机构转型升级、加速布局线上业务,据中科院《互联网周刊》公布的榜单显示,2020年排名前三的中国教育培训机构分别是好未来(前身是学而思)、中公教育和新东方。

2、“十四五”发展重点解读
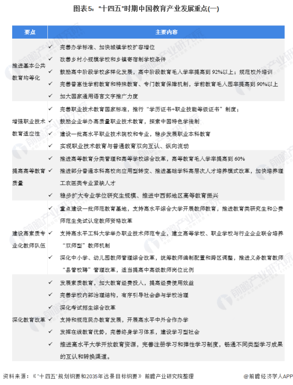
——建设高质量教育体系
根据《“十四五”规划纲要和2035年远景目标纲要》,“十四五”期间,国家坚持优先发展教育事业、建设高质量教育体系,主要从五个方面着手:

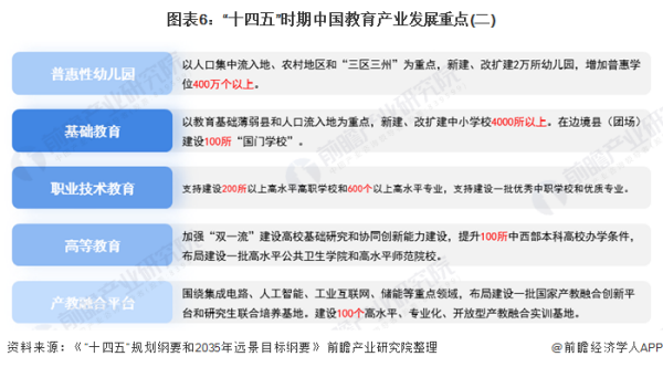
——开展教育提质扩容工程
此外,《“十四五”规划纲要和2035年远景目标纲要》还提出将开展五项教育提质扩容工程,包括普惠性幼儿园、基础教育、职业技术教育、高等教育和产教融合平台:

——2021年全国“两会”声音聚焦
2021年“两会”期间,全国人大代表们纷纷为我国教育事业的发展建言献策,内容涉及:支持自然教育培训行业的发展、为自闭症患儿提供特殊教育机会、运用“互联网+教育评估”的思维、规范社会培训机构和未成年人网络沉迷问题等。

3、“十四五”发展目标解读
——2025年:平均受教育年限将提升至11.3年
根据《“十四五”规划纲要和2035年远景目标纲要》,至2025年,我国劳动年龄人口平均受教育年限将从2020年的10.8年提升至11.3年:

同时,根据《中国教育现代化2035》,至2035年,我国将总体实现教育现代化、迈入教育强国行列。

——各省市发展目标汇总-劳动年龄人口平均受教育年限
根据各省市印发的《“十四五”规划纲要和2035年远景目标纲要》,其中也对劳动年龄人口平均受教育年限提出了发展目标,具体如下。此外,安徽省劳动年龄人口平均受教育年限的发展目标是达到全国平均水平;江西省将按国家下达任务执行。

—— 更多行业相关数据请参考前瞻产业研究院《中国教育培训行业市场前瞻与投资战略规划分析报告》







