迦南智能公告称公司新建的充电桩生产线可满足生产要求和技术条件,该企业发展潜力如何?
充电桩股票有哪些股票?都是什么?
充电桩股票主要有特锐德、和顺电气、科士达、许继电气、奥特迅等。
特锐德:青岛特锐德电气股份有限公司主营以户外箱式电力设备为主、户内开关柜为辅的成套变配电产品,致力于研发设计制造220kV及以下的变配电一二次产品并提供相关技术服务。
和顺电气:营业务为电力成套设备、电力电子设备及充换电设备的研发、制造、销售和服务,并为用户提供全方位综合性电力应用解决方案。
科士达:2019年公司荣获2019中国好光伏分布式光伏逆变器十大品牌、2019中国好光伏逆变器十大供应商、中国充电桩行业十大影响力品牌、中国充电桩行业充电模块品牌、2019中国充电桩行业年度优秀品牌等荣誉称号。
许继电气:从事电力系统二次设备和一次设备的研制、销售。公司产品主要分为智能变配电系统、直流输电系统、智能中压供用电设备、智能电表、电动汽车智能充换电系统、EMS加工服务等六类。
奥特迅:公司产品交付的变电站充电装置市场占有率稳居国网、南网第一。“奥特迅”已成为行业主导品牌。公司是电力自动化电源细分行业的龙头企业。
智能电动汽车充电桩发展前景怎样?
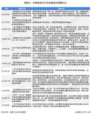
1、电动汽车充电桩建设保持高增长
根据中国电动汽车充电基础设施促进联盟发布数据,截至2020年12月底,全国充电基础设施累计数量为168.1万个。截至2021年7月,联盟内成员单位总计上报公共类充电桩95万个,私人充电桩106.5万个;全国充电基础设施累计数量为201.5万台,同比增加50.2%。

从公共充电桩建设规模来看,自2015年以后,我国电动汽车充电桩数量呈爆发式增长。截至2019年年底,电动汽车公共充电桩数量为51.64万台,同比增长了33.27%。截至2020年底,总计上报公共类充电桩80.72万台,相较2019年同期增长56.31%。

2、交流充电桩已在市场占据主要份额
据中国电动汽车充电基础设施促进联盟(充电联盟)统计,截至2020年12月,联盟内成员单位总计上报公共类充电桩80.7万台。其中,交流充电桩49.8万台、直流充电桩30.9万台、交直流一体充电桩481台,占比分别为61.67%、38.27%以及0.06%。

3、2026年充电桩累计需求或将破千万
按照《电动汽车充电基础设施发展指南(2015-2020年)》,国家能源局规划到2020年,集中式的充换电站将达到1.2万座,分散式充电桩将达到480万个。然而,2020全年,我国仅新建30万个公共充电桩和不到40万个私人充电桩,远远无法匹配新能源汽车同年136.7万辆的产能。可见,为实现国家新能源汽车规划目标,充电基础设施建设将成未来发展重点,未来电动汽车充电行业成长空间巨大。
综合中国新能源汽车保有量及充电桩累计数量来看,2015年至2020年的全国车桩比从6.36:1下降为2.93:1,充电配套有所改善。近四年,中国新能源汽车车桩比在3:1左右的水平波动。

中国汽车技术研究中心有限公司于2020年9月29日在海口参加国是论坛之“能源中国”第三期时表示,未来15年汽车电动化将加速发展,市场占有量会快速提升。预计到2025年,新能源汽车保有量将超过2500万辆,销量占比大致在15%到25%之间;2030年保有量会超过8000万台,销量占比在30%到40%;2035年保有量会超过1.6亿辆,销量占比50%到60%,纯电动车占比在90%以上。国务院办公厅印发的《新能源汽车产业发展规划(2021—2035年)》中也提到,到2025年,中国新能源汽车新车销售量达到汽车新车销售总量的20%左右。
根据推算,2026年,中国新能源汽车的保有量将达到3350万辆左右,前瞻根据车桩比为3:1的比例保守估计,2026年中国电动汽车充电桩累计需求量将超过1116万个,预计2020年至2026年的复合增长将率达到37%左右。

—— 以上数据参考前瞻产业研究院《中国电动汽车充电桩行业发展前景预测与投资战略规划分析报告》
新能源充电桩系列的未来发展前景怎么样?
充电桩作为新基建的重要组成部分,在当前稳增长主线下,其战略地位将得到升级。
至2021年底全国新能源汽车保有量为784万辆,同比增59.3%,全国充电基础设施保有量达261.7万台,同比增长55.7%。而充电桩是新能源汽车发展之基石,快速增长的新能源汽车市场加大了对充电桩的需求,2021年我国充电总电量达到111.5亿kWh,同比增58.0%;月度水平与2020年相比均有显著提升,电动汽车充电需求正在持续快速增长。因此,大批新能源汽车充电平台如雨后春笋般涌现。
汽车充电桩产业链上游为充电桩部件与设备制造环节,中游为充电运营环节,产业链下游参与者为代理商以及充电桩用户等。平台通常会面临以下困扰:①上下游分账方众多,难以提高平台的收款分账效率。②如何解决代收代付的合规性问题,迎合监管,降低企业自身风险,并让资金安全管理赢得上下游信赖。③平台整体交易流水很大,但盈利能力有限,如何合理优化平台方自身税务成本,有效降低税务压力。
充电平台一般分为自身有业务系统与无系统两种,下面通过两张图来分别解释接入分账后的整体业务逻辑。
一、有系统(接口对接模式)
通过调用API接口,实现平台业务交易系统与分账系统的数据交互,将支付订单和分账规则上送到监管机构记账账户体系,就可实现与设备方、运营方、物业方等多方智能分账,一般T1自动结算到实体银行账户。

二、无系统(管理控台模式)
平台方首先在管理控台后台中配置好分账规则,通过管理控台自动生成收款二维码,铺设到充电桩即可,消费者扫码支付后,系统实现自动化分账,自动结算到各方实体银行账户。无需接口对接,轻松实现业务多方分成、实时对账。

综上图所示,充电平台不管自身有无业务系统,都可通过在分账系统后台配置分账规则,实现由分账系统进行全流程自动化分账,提高收款分账效率的同时,因为资金流入央行监管户,而不过平台方账户,因此平台能够规避“二清”风险,符合政策的监管要求,且合理优化税务成本,极大地缓解了平台税务压力。除此以外,分账系统同样能够满足充电平台的免密支付、充值或余额支付、订单补贴等业务场景需求。
最有潜力的充电桩概念股是哪个
充电桩概念股受益股一览: (一)充电机和充电桩设备供应商 充电机、充电桩等直接充电设备是充电站的核心,一般占充电站成本的45%~55%左右。而在目前A股上市公司中,充电机和充电桩设备供应商有国电南瑞(600406)、许继电气(000400)、思源电气(002028)和奥特迅等公司。 [1]奥特迅 电动车充电桩概念股及充电桩上市公司之一,公司是国内最大的直流操作电源制造商,主要产品为直流操作电源可用于高频智能化充电模块,是电动车充电站的首选产品,是国家认定的重点扶持高新技术企业。公司主营的充电站充电机和充电桩,具有明显的技术优势、营销优势和先发优势。公司是最大的直流操作电源制造商, 400V*电动汽车充电桩市场发展如何?
近年来,在政策和市场双重作用下,国内充电基础设施高歌猛进,已形成较好的产业基础。截至2021年3月底,全国共计有850890台公共充电桩,总充电桩(公共+私人)保有量共有178.8万台。在努力实现“碳中和”的背景下,未来我国将会刻不容缓地发展新能源汽车,新能源汽车保有量地稳步增长将会促进充电桩需求地扩大,预计到2060年,我国充电桩新增投资额将达到18.15亿元。
交流充电桩占比最高,体现充电桩应用场景情况
电动汽车充电桩是安装于公共建筑(公共楼宇、商场、公共停车场等)和居民小区停车场或充电站内,根据不同的电压等级为各种型号的电动汽车提供电力保障的充电设备。
电动汽车充电桩按照安装方式分为落地式充电桩、挂壁式充电桩;按照安装地点,可分为公用充电桩和随车配建充电桩;公共充电桩又可分为公用桩和专用桩,公用桩面向社会车辆,专用桩面向专用车辆;按照充电接口的多少可分为一桩一充和一桩多充;按照充电桩充电方式,分为直流充电桩、交流充电桩和交直流一体充电桩。

根据EVCIPA最新的统计数据显示,按充电方式划分,截止2021年3月底,我国交流充电桩数量达到49.5万台。占比为58.17%;直流充电桩数量为35.5万台,占比41.72%;交直流一体充电桩481台,占比0.12%。
而按安装地点划分,截止2021年3月底,我国随车配建充电桩达到93.7万台,占比为52.41%;公共充电桩为85.1万台,占比达到47.59%。

由此来看,目前我国电动汽车充电桩主要为交流充电桩和随车配建充电桩。交流充电桩,俗称就是“慢充”,固定安装在电动汽车外、与交流电网连接,为电动汽车车载充电机(即固定安装在电动汽车上的充电机)提供交流电源的供电装置。
两者结合反映了我国电动汽车充电桩的应用场景,越来越多的多车主也选择更为方便及自由的私人场所进行充电,并且会选择对电池损耗小的慢充桩对车辆进行充电。
中游充电运营成本高,市场集中度高
电动汽车充电桩产业链涉及到上游充电桩及充电站建设及运营所需设备的生产商,包括充电桩和充电站的壳体、底座、线缆等主要材料供应企业和充电设备生产商;
中游为充电运营商,负责充电桩和充电站的搭建和运营;
下游为整体解决方案商,提供充电桩位置服务及预约支付功能或者提供充电桩运营管理平台和解决方案,能够统筹上下游及客户需求,合理布局提供整体的运营方案。

在电动汽车充电桩产业链中,中游充电运营商是行业潜在入局者较难进入的一个环节,原因在于中游的成本大,需要一定的资金实力。据相关数据统计,充电机、充电模块为充电核心设备,占充电设施总成本的45%-55%。
其中,充电模块、充电机占充电系统成本近51.76%。打造一个充电站的投资成本为250万元,配电设施成本在160万元左右。
同时,目前我国电动汽车充电桩市场集中度高。截止2020年底,全国规模化运营商(充电站保有量大于等于100座)仅有25家。截止2021年3月底,无论是在公用充电桩数量、专用充电桩数量、直流桩数量、交流桩数量还是在充电总功率和充电电量方面,前五大运营商均占据了超过79%以上的市场份额。

整体来看,特来电、国家电网和星星充电占据了主要市场份额,公共充电桩数量占比均超过20%,其中特来电公共充电桩数量最多,达到217054台,占比为25.5%。国家电网和星星充电公共充电桩数量分别为196484台和176367台,占比分别为23.1%和20.7%。

下游应用需求扩张,政策红利释放推进
电动汽车充电桩行业的发展离不开下游需求的不断扩大以及国家政策的指引。
——新能源汽车销量攀升
我国新能源汽车产业经过了10多年的发展,消费者对电动车的认可度不断提高。并且,新能源汽车产业由之前完全靠政策推动,转向了由政策和市场双驱动。
根据中国汽车工业协会数据显示,国内新能源汽车产量和销量分别为136.6万辆和136.7万辆,分别同比增长9.98%和13.35%。
2021年1-3月,国内新能源汽车产量和销量分别为53.3万辆和51.5万辆,同比分别增长3.2倍和2.8倍。纯电动汽车产销分别为45.5万辆和43.3万辆,分别同比增长3.6倍和3.1倍。
在保有量方面,截止2020年底,全国共有新能源汽车保有量492万辆,同比增长29.13%。新能源汽车需求量及保有量地进一步增长,对于电动汽车充电桩的需求量也在不断扩张。


——国家政策指导推动
国内充电桩的快速发展更离不开相关政策的大力促进。无论是针对广大消费者的基础设施建设,还是针对机关单位的相关工作展开,近几年的政策都涵盖了充电基础设施建设、电力接入、充电设施运营等方面,对调动全社会相关资源促进充电基础设施发展起到至关重要的作用。
2015年9月国务院办公厅发布《关于加快电动汽车充电基础设施建设的指导意见》,第一次明确了充电桩行业的政策方向。随后,国家相关部门纷纷出台政策推动充电桩在居民区、办公区及公共区域充电桩的建设,在冲击技术水平以及公共交通、公务用车方面做了不少限定,同时也促进了中国电动汽车充电桩的发展。

同时,国家在“十三五”时期中明确规划了充电桩的建设目标:到2020年,中国计划新增集中式充换电站1.2万座以上,分散式充电桩480万个以上,重点建设选址包括居民小区、单位内部停车场、专用停车场、公共停车场和高速公路服务区,以满足500万辆电动汽车的动力补给。
发改委根据骨干高速公路网络与各区域新能源交通的发展情况,提出“桩站先行”、“四纵四横”的城际快充网络建设计划。

在政策和市场双重作用下,国内充电基础设施高歌猛进,已形成较好的产业基础。截至2021年3月底,全国共计有850890台公共充电桩,总充电桩(公共+私人)保有量共有178.8万台。政策的扶持及相关的财政补贴政策极大的促进了政府和企业充电基础设施建设的发展。

各地响应加快布局,未来发展智能化
——部分城市提高补贴力度,广东建设规模第一
地方相应国家号召,各地推出的各项与电动汽车充电配套设施相关的政策与规划,将充电配套设施的发展从中央向地方推进。截至2021年3月底,全国共有30个省份出台了充电配套设施相关政策的规划。
同时,随着充电桩纳入新基建,各市也在设施补贴的基础上加大了对公用充电桩运营的补贴力度,上海对公用充电桩运营补贴由2016年的最高200元/kwh·年提高到2020年最高800元/kwh·年;
北京对2020年5月31日以前投运且未获得建设补助的单位内部公用充电设施给予最高500元/kw的建设补贴,运营部分给予0.1元/kwh补贴,年补贴上限为1500kwh;
成都2020年对公用充电桩运营根据充电量进行分级补贴,1000万kwh以内补贴为0.1元/kwh,1000-2000万kwh以补贴为0.15元/kwh,2000万kwh以上补贴为0.2元/kwh。

截止2021年3月底,广东省拥有最多公共充电桩,共计9039台,遥遥领先于其它省份。入围前十大公共充电桩保有量的省份还包括江苏省、浙江省、北京市、上海市、山东省、河北省、天津市、四川省和湖北省。
其中,江苏省、浙江省、北京市和上海市位于第二梯队,公共充电桩保有量超过5000台。山东省位于第三梯队,充电桩保有量为4510台。河北省、天津市四川省和湖北省位于第四梯队。

——“碳中和”背景下,国家推动新能源汽车发展,未来充电桩需求大
在“十四五”开年之际,国家提出发展碳中和,新能源汽车的推进将有效优化我国能源结构,助力实现碳中和经济。因此,未来国家必将刻不容缓地推进新能源汽车的发展。伴随着未来我国新能源汽车保有量地增长,充电桩需求将会进一步扩大。
假设未来我国车桩比在2030年达到1:1,则2060年充电桩总量将超过5亿个。综合考虑充电桩的新建需求和更换需求,预计新增累计投资将达到18.15万亿元。

——未来将往“四化”方向发展
另外,随着电动汽车的逐步推广和产业化以及电动汽车技术的日益发展,电动汽车对充电桩的技术要求体现了一致的趋势,要求充电桩尽可能向以下目标靠近:
(1)充电快速化
相比发展前景良好的镍氢和锂离子动力蓄电池而言,传统铅酸类蓄电池以其技术成熟、成本低、电池容量大、跟随负荷输出特性好和无记忆效应等优点,但同样存在着比能量低、一次充电续驶里程短的问题。
因此,在目前动力电池不能直接提供更多续驶里程的情况下,如果能够实现电池充电快速化,从某种意义上也就解决了电动汽车续驶里程短这个致命弱点。
(2)充电通用化
在多种类型蓄电池、多种电压等级共存的市场背景下,用于公共场所的充电装置必须具有适应多种类型蓄电池系统和适应各种电压等级的能力,即充电系统需要具有充电广泛性,具备多种类型蓄电池的充电控制算法,可与各类电动汽车上的不同蓄电池系统实现充电特性匹配,能够针对不同的电池进行充电。
因此,在电动汽车商业化的早期,就应该制定相关政策措施,规范公共场所用充电装置与电动汽车的充电接口、充电规范和接口协议等。
(3)充电智能化
制约电动汽车发展及普及的最关键问题之一,是储能电池的性能和应用水平。优化电池智能化充电方法的目标是要实现无损电池的充电,监控电池的放电状态,避免过放电现象,从而达到延长电池的使用寿命和节能的目的。
充电智能化的应用技术发展主要体现在以下方面:优化的、智能充电技术和充电机、充电站;电池电量的计算、指导和智能化管理;电池故障的自动诊断和维护技术等。
(4)电能转换高效化
电动汽车的能耗指标与其运行能源费紧密相关。降低电动汽车的运行能耗,提高其经济性,是推动电动汽车产业化的关键因素之一。对于充电站,从电能转换效率和建造成本上考虑,应优先选择具有电能转换效率高,建造成本低等诸多优点的充电装置。
(5)充电集成化
本着子系统小型化和多功能化的要求,以及电池可靠性和稳定性要求的提高,充电系统将和电动汽车能量管理系统集成为一个整体,集成传输晶体管、电流检测和反向放电保护等功能,无需外部组件即可实现体积更小、集成化更高的充电解决方案,从而为电动汽车其余部件节约出布置空间,大大降低系统成本,并可优化充电效果,延长电池寿命。

—— 以上数据来源于前瞻产业研究院《中国电动汽车充电桩行业发展前景预测与投资战略规划分析报告》










