德联集团与各大汽车厂签订年度框架供应协议,该公司发展前景如何?
请问德联易控科技(北京)有限公司待遇怎么样,公司的发展前景如何?
发展不怎么样,没啥业务,人员很动荡,用高考核标准开人,想安心稳定点儿找个工作的,不建议去,也学不到啥东西汽车行业在未来几年内有发展前景吗目前汽车行业发展前景怎样
①国内汽车市场潜力巨大,乘用车市场仍将继续扩大 未来十年,我国仍将处于工业化和城镇化同步加速发展的阶段,国内生产总值和居民收入将持续增长,国家也将继续出台有利于扩大内需的各项政策,加之二、三线城市及农村市场的汽车需求增加,预计我国汽车消费市场将进一步扩大。 根据中国汽车技术研究中心《中国汽车发动机及变速器零部件行业调查研究报告》对 2012 年至 2015 年中国汽车产量和保有量进行的预测,预计到 2015 年我国汽车产销量将突破 2,500万辆,保有量将达到1.5 亿辆。 2014 年 1-3 月汽车产量为 589.17 万辆,同比增幅达到 9.16%,其中乘用车增幅达到 9.48%,增速高汽车行业前景怎么样?未来的发展趋势怎么样
我国汽车工业的现状和发展的趋势 综观我国汽车工业的现状喜忧参半,展望我国汽车工业的未来风险与机遇并存。 改革开放以来,特别是近几年我国汽车工业发展势头强劲。据中国汽车工业协会统计,去年1至7月,汽车全行业完成工业总产值3723.82亿元,同比增长29.44%:产品销售收入3598.88亿元,同比增长31.05%:利润总额221.90亿元,同比增长51.14%。主要经济指标增长都比较大,实现了增产增收。汽车产业作为国民经济支柱产业的地位越来越突出。去年交通运输设备制造业对工业增长的贡献率首次跃升至40个工业行业之首。以汽车制造业为主的交通运输设备制造业已取代电子信息通信业,成为名副其实的领头羊。未来的汽车市场发展前景怎么样?
行业市场规模
从产业规模看,中国汽车产量从2016年的2812万辆增长至2020年的2523万辆;同期,中国汽车销量从2803万辆增长至2531万辆。2020年初,新冠疫情对汽车行业造成了巨大冲击,汽车产销量都有所下降,自2020年4月以来,汽车销量持续保持增长,全年汽车销量达到2531.万辆,销量蝉联全球第一。
伴随着国民经济的稳定回升,消费需求将加快恢复,根据汽车工业协会发布的《2020年汽车工业经济运行情况》:2020年度或将是中国汽车市场的峰底年份,2021年将实现恢复性正增长,汽车销量有望超过2600万辆,同比增长4%。

数据来源:中国汽车工业协会、中商产业研究院整理

数据来源:中国汽车工业协会、中商产业研究院整理
行业发展前景分析
1.国民经济持续增长,居民消费升级拉动了汽车市场需求
随着国民经济总量的持续增长以及全面建设小康社会的落实,居民收入持续增加将会推动消费结构升级,在此过程中,汽车消费的带动作用依然存在,家庭以便携出行、自驾旅游为目的的购车,都会带动汽车行业的发展。
国务院联防联控机制4月9日召开新闻发布会,发改委产业发展司副司长蔡荣华表示,目前,中国全国汽车保有量大约在2.6亿辆左右,千人汽车保有量从原来不到10辆快速增长到180多辆,达到全球平均水平。目前发达国家千人汽车保有量总体在500-800辆的水平,考虑到人口规模、区域结构和资源环境的国别差异,中国未来随着居民收入不断提高,消费不断升级,城市化逐步推进,中国千人汽车保有量仍然还有较大的增长空间。
2.汽车升级换代周期缩短带来新的市场机遇
随着中国消费者对汽车品质要求的提高以及整体需求的多元化,中国乘用车市场已经进入多元化、个性化的发展阶段。汽车生产商为保持其竞争优势,适应客户需求,不断加快汽车更新换代的速度。全新车型开发周期已由原来的4年左右缩短为1-3年,改款车型由原来的6-24个月缩短至4-15个月。据统计,2019年中国汽车品牌厂商共注册了2881个新车型,汽车车型更新换代速度加快以及新车上市后的持续升级改款需求,为汽车行业提供了市场空间。
3.“节能环保”政策促进了新能源汽车的市场需求
随着全球性能源短缺、气候异常和环境污染等问题日益突出,各国加强了对可再生能源产业发展的重视和扶持。新能源汽车既是解决能源环境制约的重要途径,也是提升国家汽车产业竞争力的着力点。中国将新能源汽车产业列为战略新兴产业之一,出台了全方位激励政策,从研发环节的政府补助、生产环节的双积分,到消费环节的财政补贴、税收减免、再到使用环节的不限牌不限购,运营侧的充电优惠等,几乎覆盖新能源汽车整个生命周期。
2019年8月,工信部表示将支持有条件的地方和领域开展城市公交出租先行替代、设立燃油汽车禁行区等试点,在取得成功的基础上,统筹研究制定燃油汽车退出时间表。2017年4月,工信部等部委出台的《汽车产业中长期发展规划》中预测:“汽车产量仍将保持平稳增长,预计2025年将达到3500万辆左右,到2025年,新能源汽车占汽车产销20%以上”,新能源汽车市场为汽车企业带来了广阔的市场空间。
4.全球化采购策略为中国汽车行业企业提供了广阔空间
在竞争日益激烈的市场环境中,全球化采购、全球化生产、全球化市场的“全球化”策略已成为各大汽车整车厂、跨国大型一级供应商的主流战略。世界各主要汽车制造厂商几乎都已深度涉足中国市场,将中国汽车市场看作其全球战略的重要一环。全球化采购、全球化生产、全球化市场为中国汽车上下游企业融入汽车产业链的全球分工,分享全球市场的红利提供了更多的发展机遇。
更多资料请参考中商产业研究院发布的《中国汽车行业市场前景及投资机会研究报告》,同时中商产业研究院还提供产业大数据、产业情报、产业研究报告、产业规划、园区规划、十四五规划、产业招商引资等服务。
汽车行业发展前景如何?
专用车行业上市公司:福田汽车(600166)、江淮汽车(600418)、长安汽车(000625)、东风汽车(600006)、唐鸿重工(836734)、中联重科(000157)等
本文核心数据:全球专用车行业发展历程 产销量 细分市场格局 区域市场格局等
发展历程:专用车技术快速发展 市场格局基本确立
从全球专用汽车工业发展历程来看,自1896年工程师戴姆勒和迈巴赫将世界上第一辆载货汽车推向市场开始,全球专用汽车发展已有120余年之久。期间,第一次世界大战和第二次世界大战都加速了国家对于载货和运输类专用汽车的需求;战后经济恢复阶段大力发展的公路运输业为专用汽车工业发展提供了大量市场。1965年后世界专用汽车行业的竞争格局逐渐明朗,专用汽车巨头确立行业头部位置,专用汽车开始加速全球化推广。21世纪后,中国的专用汽车工业也随着技术引进而快速发展,如今与美国、欧洲等地区组成了全球专用汽车的主要生产方。

供需现状:产销量在疫情影响下均受到抑制
2020年全球专用车市场受疫情影响严重,产量和需求量都被一定程度地抑制;随着后疫情时代的到来,全球专用车市场逐渐复苏,未来市场需求将逐渐步入正轨。
——供给端:2020年产量受疫情影响大幅下滑
2016-2020年,全球专用车产量呈现先上升后下降的趋势。2020年,受到疫情影响,全球不同程度地进行封城停工措施,使得2020年专用车产量受到影响。2020年全球专用车产量仅有2157万辆。

——需求端:销量先上升后下降
2015-2020年全球专用车销量呈现先增加后减少的趋势。2020年全球专用车销量为2437万辆,同比2019年减少8.69%,这主要是因为疫情到来的消极影响导致的。
综合来看,全球专用车需求受到疫情的影响而被部分抑制,但是在未来,随着后疫情时代的到来,全球专用车的需求将得到释放并进一步增长。

细分市场格局:轻型专用车占据全球专用车主要市场
2019-2020年,专用车竞争格局大致相同,仍然是轻型专用车占主导。2020年,轻型专用车占专用车总产量的78.98%;重型专用车产量占商用车总产量的20.02%。因此,目前看来,全球专用车的生产趋势仍然是以轻型专用车为主;重型专用车为辅。

区域市场格局:全球专用车产能主要集中在北美洲与亚太地区
2018-2020年,全球专用车主要生产地区为北美洲和亚太地区,占据全球专用汽车产量的70%以上。2020年,北美洲产量为1015.37万辆,亚太地区产量为845.26万辆。

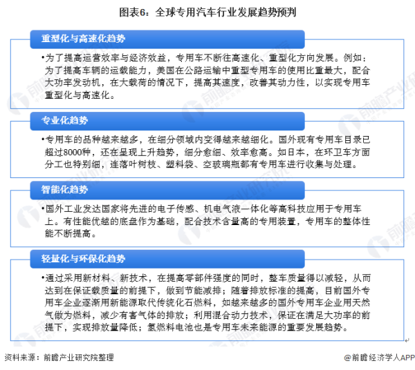
发展趋势:全球专用车向专业化、环保化与智能化等方向发展
专用汽车行业产品大多是面向市场开发,在新的市场需求导向下,促使专用汽车企业开发新产品满足市场需求。未来,全球专用车市场将朝着专业化、重型化和高速化、智能化,以及轻量化和环保化方向发展,这主要是为了满足越来越细致的市场需求,以及智能化和低碳环保发展的大方向。全球专用车制造厂商们应及时进行新车型的研发,以提前抓住发展机会抢占市场。

更多行业相关数据请参考前瞻产业研究院《中国专用汽车行业市场前瞻与投资战略规划分析报告》。










