多地允许提取公积金付首付 支持「一人购房全家帮」,这一现象透露了哪些信息?
多地执行“一人购房全家帮”,父母公积金可提取帮子女付房款还贷
在放开限购、限售、降低首付款等政策外,近日多地出台公积金新政,明确直系亲属可提取住房公积金用于支付购房款以及偿还房贷。
据澎湃新闻不完全统计,仅5月以来,至少包括湖南邵阳、广东潮州、四川资阳、河北秦皇岛、广东珠海、江西赣州、河北沧州、安徽池州、云南楚雄等9城发布公积金贷款新政,多地在政策中提到,实行公积金家庭代际间互助,实行“一人购房全家帮”。


以广东珠海为例,6月1日,珠海市住房公积金管理中心发布《发挥住房公积金作用支持服务“产业第一”工作方案》,《方案》中提及,实行“一人购房全家帮”。珠海市缴存职工可提取账户余额的90%帮助其直系亲属(配偶、父母、子女)购房支付首付款,也可按还贷提取逐月提取公积金用于帮助其直系亲属(配偶、父母、子女)偿还购房贷款。
该政策的出台也引发行业关注。“当前全国房地产领域降低购房成本的动作确实很多,尤其是从降低首付、降低房贷利率等角度出发,但更多还是从商业银行的贷款政策出发的。珠海明确了住房公积金的使用可以用于对家庭成员购房的支持:既可用于购房方面的首付款,也可用于后续的月供贷款,可更好的满足缴存职工住房消费需求。”易居研究院智库中心研究总监严跃进说。
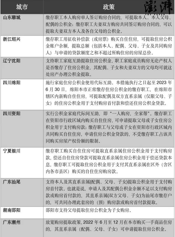
除了珠海,6月7日,广东省潮州市住房公积金管理中心发布《关于住房公积金提取和贷款政策阶段性调整的通知》,推出直系亲属提取公积金用于支付首付政策。新政指出,2022年6月至12月在潮州市购买一手商品住房的,本人及其直系亲属(配偶、父母、子女)可以凭商品房认购协议书、定金支付凭证、直系亲属关系证明、承诺书等材料到住房公积金办事窗口提取住房公积金用于支付购房首付款。
此外,河北省秦皇岛市住房公积金管理中心于6月6日发布关于落实市政府《关于稳定全市经济运行的若干政策措施》的实施细则,《实施细则》提出,发挥家庭成员之间互助功能,秦皇岛市缴存人全款购买本市新建自住住房的,夫妻双方父母可以申请提取住房公积金支持子女购房(只限一次)。
同日,四川省资阳市住房公积金管理中心发布的《<促进房地产市场平稳健康发展政策措施>的通知》中提到,实行公积金家庭代际间互助。缴存职工在本市行政区域内购买自住住房,可申请提取父母或子女住房公积金用于支付购房款;缴存职工与父母或子女在本市行政区域内共同购买自住住房,申请住房公积金贷款的,不受缴存职工占该共同购买房屋产权份额的限制。
诸葛找房数据研究中心分析师梁楠指出,从形式上来看,“一人购房全家帮”政策调整分别从帮还贷、帮提取公积金付首付以及提取亲属公积金用于支付购房款等方面展开,这进一步体现了政策调整的灵活性和形式的多样性,同时也呼应支持居民合理住房需求的政策导向。
梁楠认为,此类政策的出台主要是由于当前楼市修复进程缓慢,加之多地疫情有所反复,导致房地产交易市场走弱,各城因城施策适度调整楼市政策,通过直系亲属的助力来分担购房者的经济压力,从需求端修复居民购买力,助力居民购房情绪的提振,为全国公积金政策的调整提供一个调整范例,具有一定的创新性。预计后续一些楼市景气度不高的城市有望跟进此类政策,促进市场预期修复。
全国21城实施公积金一人购房全家帮,对房地产行业可能会带来哪些影响?
我认为这个措施不利于各个地方的房地产行业,因为这个方式只不过是饮鸩止渴而已。
从某种程度上来说,当越来越多的普通购房者买不起房子的时候,我们最需要做的事情是降低各个城市的房价,通过这种方式来有效降低住房收入比。如果能够做到这一点的话,相信很多地方的房地产问题会迎刃而解。如果做不到这一点的话,不管我们通过任何方式来鼓励大家买房,因为大家的口袋早已经被掏空,所以能够买得起房子的人也会因此而变得越来越少,这些措施也起不到相应的建设性意义,很多措施只不过是把房地产问题延后到了今后几年而已。
全国已经有21个城市开始推出了全家贷的措施。
为了进一步给年轻人降低购房的门槛,全国已经有21个城市开始推出用公积金来买房的措施。这个公积金买房的措施和之前的措施有所不同,在年轻人购房的时候,年轻人不仅可以使用自己的公积金申请个人住房贷款,同时也可以用自己父母的公积金账户来申请贷款,这也意味着年轻人可以让自己的父母帮助自己共同偿还房贷。
这个措施不会有利于各个地方的房地产行业。
由我个人来看,虽然这个措施从表面上让普通人能够得以买房,但因为这个方式会让一个人的家庭直接捆绑到一套房子上,更会让购房者的全家背负相应的债务,所以我觉得这个措施不会有利于各个地方的房地产行业。从某种程度上来讲,这个措施只不过是把各种房地产问题推迟而已。如果我们通过这种方式来消化各个城市的房地产库存的话,这个方式也只不过是把房地产的问题转嫁到普通家庭身上。
超30城支持“一人购房全家帮“全家公积金分担压力
越来越多的城市出台公积金新政,明确直系亲属可提取住房公积金助力购房者支付购房款或者偿还房贷,实行“一人购房全家帮”。
据澎湃新闻不完全统计,今年以来,至少包括湖南邵阳、广东潮州、河北秦皇岛、广东珠海、江西赣州、河北沧州、安徽池州、云南楚雄、河北唐山、湖北咸宁、福建泉州、天津、安徽马鞍山、广东深圳、海南、河南信阳、宁夏吴忠市、浙江湖州、江苏连云港、浙江台州、甘肃定西、四川遂宁、安徽滁州、广东汕尾、宁夏银川、四川资阳、四川绵阳、辽宁沈阳、浙江绍兴、山东聊城等超30个城市发布公积金贷款新政,多地在政策中提到,子女购房可提取父母公积金,实行“一人购房全家帮”。

以四川绵阳为例,9月28日,四川绵阳市发布《绵阳市人民政府办公室关于印发进一步促进绵阳市房地产市场平稳健康发展若干措施的通知》,《通知》提出,施行家庭住房公积金使用代际互助,即“一人购房全家帮”。本措施执行之日起至2023年6月30日,绵阳市正常缴存住房公积金的缴存职工,在绵阳市辖区内新购自住住房,可提取配偶及双方直系亲属(仅限父母、子女)的住房公积金用于支付购房首付款和偿还住房公积金贷款。
辽宁省沈阳市人民政府新闻办公室于9月29日召开了“沈阳市阶段性支持职工家庭互助提取公积金政策发布会”。会上提到,沈阳住房公积金管理中心决定阶段性调整住房公积金提取政策,支持职工家庭互助购房。
按照新政,沈阳市将支持职工家庭互助提取住房公积金,职工家庭成员购房无论产权人是否缴存了住房公积金,其配偶、子女和夫妻双方的父母均可就这处房产办理公积金提取。提取额度方面,全款购房的,职工本人及其配偶、子女、夫妻双方父母合计提取金额不得超过购房全款金额;使用贷款购房的,职工本人及其配偶、子女、夫妻双方父母合计提取金额不得超过购房首付款金额;家庭互助提取优先提取产权人及配偶账户余额,产权人及配偶账户余额不足的方可提取子女、夫妻双方父母账户余额。
四川省资阳市住房和城乡建设局于9月26日发布名为《多措并举促进房地产市场平稳发展》的文章。文章指出,资阳市实行公积金家庭代际间互助。缴存职工在资阳市行政区域内购买自住住房,可申请提取父母或子女住房公积金用于支付购房款;缴存职工与父母或子女在资阳市行政区域内共同购买自住住房,申请住房公积金贷款的,不受缴存职工占该共同购买房屋产权份额的限制。
诸葛找房数据研究中心分析师梁楠指出,从形式上来看,“一人购房全家帮”政策调整分别从帮还贷、帮提取公积金付首付以及提取亲属公积金用于支付购房款等方面展开,这进一步体现了政策调整的灵活性和形式的多样性,同时也呼应支持居民合理住房需求的政策导向。
梁楠认为,此类政策的出台主要是由于当前楼市修复进程缓慢,加之多地疫情有所反复,导致房地产交易市场走弱,各城因城施策适度调整楼市政策,通过直系亲属的助力来分担购房者的经济压力,从需求端修复居民购买力,助力居民购房情绪的提振,为全国公积金政策的调整提供一个调整范例,具有一定的创新性。预计后续一些楼市景气度不高的城市有望跟进此类政策,促进市场预期修复。
21城实施公积金一人购房“全家帮”!对房地产行业有哪些影响?
我认为这个措施会提振当地的房地产行业,但这个措施并非意味着是一件好事儿。
以我个人来看,如果一个城市本身的房地产行业没有问题的话,这个城市根本就不需要推出一人购房全家帮的措施。在这个措施之下,年轻人确实可以主动买到属于自己的房子,但这个方式也会让年轻人的家庭背负相应的债务负担。特别是对于普通家庭来说,我们要知道一套房子的价格已经达到上百万元甚至上千万元,这个方式无异于一家三口全部背负房贷的压力,所以我认为这种方式会严重透支普通家庭的幸福生活。
这个措施是怎么回事?
在部分城市推出一人购房全家帮的措施之后,全国上下已经有21个城市推出了这个措施,这个措施也意味着大家可以用自己父母的公积金账户来申请个人住房贷款。特别是对于一线城市和二线城市的年轻人来说,相关年轻人可以通过这种方式迅速买房,在年轻人也需要让自己的父母共同帮助自己偿还房贷。
这个措施可以提振当地的房地产行业。
从某种程度上来讲,因为很多地方的房价本身就非常贵,如果不进一步推出更多的鼓励买房的措施的话,当地的房地产行业的压力非常大。在这种情况之下,我们会发现很多地方会推出各种没有下限的买房措施,一人购房全家帮的措施便是其中之一。
与此同时,这个措施也可以帮助很多年轻人缓解他们的住房问题,但对于年轻人来讲,如果他们是通过全家背负债务的方式来买房的话,这个方式责任可以解决他们的住房问题,但却会让他们的生活因此而变得更加辛苦,年轻人似乎已经成为了为高房价买单的人群。
多地市开始实行一人购房全家帮,公积金购房有什么好处?
最近各地纷纷推出一人购房全家帮的政策,说的就是配偶和直系亲属的公积金,都可以集中在一个人身上,帮着付首付,且按月还房贷,很多网友都讽刺,这回真要掏出六个钱包了,但其实老齐到认为应该理性看待。

首先,目前各地拯救楼市的心情,确实相当的迫切,8月份的数据来看,目前楼市依旧表现很差,新房销售根本卖不动,房贷估计也好不到哪去。所以社会信用始终放不出来,这就阻碍了经济复苏,目前各地的财政压力也很大,所以非常迫切的希望,刺激大家去买房,以3-4-5线城市,尤为明显,但是大家就是不买账,主要原因很明显,刚需没钱,而非刚需又不缺房,投资收益已经没有了,甚至变成了赔钱的买卖,大家都在争抢着卖房,而不是买房,那么此时就有必要先去解决刚需没钱的问题,那么这种公积金,就是现成的一笔资金,而且把他全家人的公积金集中起来,说不定就真能攒出一笔不小的数目。

其次,公积金本来就是我们自己的钱,之前的条款反而不太合理,凭啥我自己的钱,不让我拿出来,也不让我用?而且放在里面也没啥收益,很多人可能一辈子也用不到公积金了,那么这笔钱,就只能被封印在里面,等着他慢慢贬值。目前允许把他拿出来,或者用到直系亲属身上,这本身也是很合理的事情。

最后,关于吃相,有人说太难看,房子卖不掉了,所以赶紧去找接盘侠。这个意图肯定是有的,但不可否认,确实有些人也还在等着买房,甚至还比较急迫。属于怎么劝也不听的那种,就觉得有个房子,心里踏实,那么趁着市场预期还在,大家也还愿意买房,释放更多的需求出来,也算是周瑜打黄盖,一个愿打一个愿挨了。








