上证 50ETF 放量走高预示着哪些经济信息?
上证50ETF期权会有什么影响
众所周知,期权交易投资的心态尤为重要,良好的心态往往是决定能否盈利的关键,其实期权的出现对资本市场很有意义,也对投资者很有意义,投资50etf期权对于散户来说有什么优势?而入市也是需要谨慎的,投资50etf期权有什么风险?
投资50etf期权对于散户来说有什么优势?
同股票比起来50etf期权有着自己独特的自身优势,越来越多的投资者开始关注或者投入到期权交易市场中来。50ETF期权是指以中国50ETF为标的物的期权合约。买入50ETF期权可以具有以下优势:期权投资可以进行双向交易,投资者也可以选择成为买方或卖方的任何一方。它可以作为投资者的辅助工具
因为50etf期权买方的损失是有限的,理论上利润是无限的。普遍的理解是,尽管期权和期货是杠杆化的,但购买50etf期权不会有做空的概念。与期货相比,50ETF期权同样具备高杆杆的吸引力,杠杆倍数10几倍到上千倍不等,合约的多样性可供投资者选择,遇到多种行情亦有多种策略组合进行获利。

来源百度:财顺期权
投资50etf期权对于散户来说有什么风险?
期权是以合约的形式进行交易,有签订日期也有到期日期。所以期权是具有时间限制的,如果投资者把期权合约一直持有到期不行权的话,那么这张期权合约就会作废,投资者会损失全部权利金。其次我们都知道,期权是有行权日期的,那就是说合约越接近到期日,那合约的价值越低,而导致合约最终盈利少或者亏损,所以选择合约的时候,尽量少买临近到期日的合约。
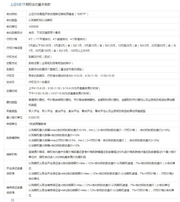
上证50ETF期权合约解读
一、首先理解期权的基本要素
1.期权价格
期权价格又称为权利金、期权费、保险费,是期权买方为获得按约定价格购买或出售标的资产的权利而支付给卖方的费用。
2.标的资产
标的资产又称为标的物,也是期权合约的标的,是期权合约中约定的、买方行使权利时所购买或出售的资产。
期权的标的资产可以是现货资产,也可以是期货资产;可以是实物资产,也可以是金融资产或金融指标(股票价格指数)。
3.行权方向
行权方向指期权买方行权时的操作方向,有买入和卖出两种。
4.行权方式
行权方式也称执行方式,是指期权合约规定的期权多头可以执行期权的时间。
5.执行价格
执行价格又称为履约价格、行权价格,是期权合约中约定的、买方行使权利时购买或出售标的资产的价格。
6.期权到期日和期权到期
期权到期日:指期权买方可以执行期权的最后日期。
期权到期:指期权买方能够行使权利的最后时间。
二、再来读懂50ETF期权合约

首先,这张图是一份上证50的期权合同,它的底层资产是上证50ETF,就是一只追踪上证50指数的交易式开放型基金。
这只基金的交易代码是510050,当前的价格就是这个ETF的价格,是2.738元。

其次,这张图里面有合约的交易代码。
交易代码由两部分组成,上面是底层资产的交易代码,也就是咱们刚才说的510050,然后这个字母C表示期权是看涨的或者是一个认购期权,因为认购期权在英文里面叫做call,所以用一个C开头的。
那么,字母P就是代表这个期权是看跌的,或者是认沽的。
因为在英文里面看跌期权叫做put,所以第一个字母是个P。、

接着看,代码表示该合约到期日是在2020年的4月份。
02350表示行权价格为2.350元,也就是说到期日你行权的话,看涨的话是可以按照每份2.350元的价格来买这个上证50ETF基金的。
那么,到到期日的时候,如果上证50ETF价格高于2.350的话,你就要行权了,然后你付2.350元拿回来一股50ETF。
这个看涨期权它目前的价格是0.3829元。

其他的信息,还有今天的期权的涨跌幅,还有前一日收盘价格等等都在这个图上面。
上证50ETF期权行情要怎么看?
上证50ETF期权行情采用的是“T型报价”显示方式,这样方便投资者能够通过期权合约的要素查找自己想要的合约信息。
一、实时行情

从上图所示,期权整体界面分为左中右三部分:
左边是认购期权,即看涨期权,认为大盘会上涨可买入认购期权。
右边是认沽期权,即看跌期权,认为大盘会下跌可买入认沽期权。
中间是行权价格,即合约执行价格、敲定价格、履约价格,是期权合约规定的、在期权买方行权时标的证券的交易价格,它是根据价差从小到大排列。
行权价格的上方,可以选择查看不同月份的合约。
买价:该合约的即时最高买价
卖价:该合约的即时最低卖价
涨跌:与上一交易日结算价相比涨跌的幅度
持仓:开盘至今的累计未平仓合约量
最新:即时最新成交价格
以50ETF购9月2.600合约为例,这是一个9月到期、行权价为2.600元的认购合约,它的最新价格为0.0209元,即一份合约的价格,如果需要买入此合约则至少10000份=0.0209*10000=209元(这是一张合约的价格)。
二、比值指标

内在价值
也称履约价值,是指期权持有者立即行使该期权合约所赋予的权利时所能获得的收益。期权为实值时,认购期权的内在价值是标的证券价格-行权价,认沽期权的内在价值是行权价-标的证券价格;期权为平值或虚值时,内在价值为0。
时间价值
即外在价值,是指期权合约的购买者为购买期权而支付的权利金超过期权内在价值的那部分价值,它等于期权合约现价减去内在价值。
溢价率
是指标的资产价格需要上涨多少百分比才可让认购期权持有人达到盈亏平衡,或者还要下跌多少百分比才可以让认沽期权持有者达到盈亏平衡的波动百分比。溢价率是用来反映买入期权行权所达到的盈亏平衡点标的的波动值。
杠杆比率
期权杠杆率等于标的价格与期权权利金的比值,也是衡量期权风险的指标。现货上涨1%,期权则上涨1%*杠杆。期权虚值程度严重影响杠杆率,即虚值程度越高,权利金越低,杠杆度越高。
三、风险指标

隐波
即隐含波动率,是指具体标的物上的各档期权交易的隐含波动率加总平均。隐含波动率只与期权有关,是期权市场对标的物在期权生存期内波动率的预测。
当某一合约的隐含波动率显著高于其他合约时,则该合约被高估,反之则被低估。
历波
即历史波动率,是指投资回报率在过去一段时间内所表现出的波动率,它由标的资产市场价格过去一段时间的历史数据反映。
历史波动率的波动通常会大于隐含波动率的波动。由于波动率具有均值回复特性,当历史波动率高于均值时,它很可能会下降;当历史波动率低于均值时,它很有可能会上升。
Delta
Delta衡量期货价格变动对权利金的影响。
看涨期权的Delta为正值,取值范围从0到1;看跌期权Delta为负值,取值范围从-1到0;平值期权Delta的绝对值接近于0.5。
Gamma
Gamma衡量的Delta随期货价格的改变而变化的敏感程度,即期货价格变动一个单位,Delta变动多少个单位。
一般来说,高Gamma值对应着高的风险水平,低Gamma值对应着低的风险水平。
对期权买方来说,Gamma值都是正的,空头的Gamma值与多头符号相反。期权处于平值时,Gamma值最大,随着实值和虚值程度的加深不断递减,期权的Gamma值为零。
Vega
Vega衡量期权价值变化对标的资产价格波动率变化的敏感度。
一般来讲,平值期权的Vega值最高,而实值和虚值期权的Vega值较低。深度实值或深度虚值期权的Vega值接近于0。
Theta
Theta是用来测量时间变化对期权理论价值的影响。提示时间每经过一天,期权价值会损失多少。在其他因素不变的情况下,不论是看涨期权还是看跌期权,到期时间越长,期权的价值越高;随着时间的经过,期权价值则不断下降。时间只能向一个方向变动,即越来越少。
Theta=期权价格的变化/距离到期日时间的变化
一般用负来表示,以提醒期权持有者,时间是敌人。对期权买方来说,Theta为负数表示每天都在损失时间价值;正的Theta 意味着时间的流失对你的部位有利。对期权卖方来说,表示每天都在坐享时间价值的收入。
Rho
Rho指无风险利率变化对期权价格的影响程度。市场无风险利率与认购期权价值为正相关,与认沽期权为负相关。
Rho=期权价格的变化/无风险利率的变化。
一般情况下,在持有期权期间,若期权的利率上升,则看多期权的价值上升,看空期权的价值下降;利率下降,则看多期权价值下降,看空期权价值上升。
上证50etf期权上市有利于哪些股票
上证50ETF期权的上市对于与上证50指数成分股相关的股票有利。上证50ETF是追踪上证50指数的交易型开放式指数基金(ETF),因此上市的期权合约与该指数相关。
上证50指数包含上海证券交易所中市值和流动性较高的50只股票,代表了中国A股市场的蓝筹股。
上证50ETF期权的上市对以下情况有利:
上证50成分股的投资者:持有或关注上证50指数成分股的投资者,特别是那些希望利用期权进行投资组合保护、套利或增加杠杆的投资者,可以通过交易上证50ETF期权来实现这些目标。
期权交易者:期权交易者可以通过上证50ETF期权开展各种期权交易策略,例如买入认购期权、买入认沽期权、组合策略等,以追求收益或对冲风险。对于那些对中国A股市场的大盘走势有见解的交易者,上证50ETF期权的上市为他们提供了更多的交易机会。
市场流动性:上证50ETF期权的上市可以增加市场的流动性,吸引更多的交易者参与到期权市场中。更多的交易量和流动性有助于提高期权市场的效率,并提供更好的交易执行价格。
期权交易涉及风险,并且期权的买方和卖方在交易过程中有不同的利益和风险承担
什么是50ETF期权合约?
想要理解什么是50ETF期权合约,首先理解什么是上证50、上证50ETF再到50ETF期权合约。
什么是上证50?
上证50 指数是根据科学客观的方法,挑选上海证券市场规模大、流动性好的最具代表性的50 只股票组成样本股,以综合反映上海证券市场最具市场影响力的一批龙头企业的整体状况。
上证50 指数,指数简称为上证50,上证50指数自2004 年1 月2 日起正式发布。其目标是建立一个成交活跃、规模较大、主要作为衍生金融工具基础的投资指数。
什么是上证50ETF?
首先了解什么是ETF:
ETF是ExchanGE Traded Fund的缩写,又称“交易型开放式指数基金”。ETF是一种将跟踪指数证券化,并在证券交易所买卖,为投资者提供参与指数表现的开放式基金产品。
上证50ETF是上证市场最具代表性的蓝筹指数之一,上证50ETF的投资目标是紧密跟踪上证50指数,最小化跟踪偏离度和跟踪误差,代码510050。
什么是50ETF期权?
首先来了解一下什么叫期权:
期权本质上是一种合约、合同,这种东西能带来收益,甚至不小的收益。
保险合同可以看做是一种期权,投保者花小钱,就能保障未来意外生病所需要付出的“巨大消费”。
50ETF期权就是在你支付一定额度的权利金后,获得了在未来某个特定时间(期权到期日),以某个特定价格(行权价)买入或卖出上证50ETF指数基金的权利和合约。到期后你可以选择行使该权利,获得差价收益,也可以选择不行使该权利,损失权利金。
对于期权的概念,我们理解就好,实际上在交易50ETF期权中,更多需要的是我们对于大盘行情未来走势的判断。
也很简单:
认为上证50指数会涨就买入认购期权合约;
认为上证50指数会跌就买入认沽期权合约。
50ETF期权合约要素

期权知识@期权酱
50ETF期权是上交所根据50ETF为标的物推出的买卖合约,可以在二级市场进行买涨买跌(认购、认沽)的投资工具
50ETF期权的走势紧跟大盘走势,所以在选择操作50ETF期权时只需分析当天和未来大盘的整体走势即可,看多大盘就买认购合约,看空大盘就买认沽合约。
怎么选择合适的合约进行交易,结合实际操作简单的总结了两点
看大涨大跌,选择虚值合约(权利金较低,杠杆高,大趋势把握准确的话,带来合约涨跌幅度更大)
看小涨小跌,选择轻度实值合约(权利金适中,能更好捕捉50ETF价格小幅变化带来的利润)
如何通过50ETF期权获利
1.未到期时,赚取权利金低买高卖的差价
任意买进一张50ETF认购期权,随后若50ETF市场价格大幅上涨,将带动所有认购期权合约权利金上涨,对已买入的认购期权进行平仓操作,赚取权利金低买高卖的差价。
任意买进一张50ETF认沽期权,随后若50ETF价格大幅下跌,将带动所有认沽期权合约权利金上涨,对已买入的认沽期权进行平仓操作,赚取权利金低买高卖的差价。
备注1:权利金的上涨与下跌除主要受50ETF价格本身涨跌影响外,还受隐含波动率大小、到期时间长短等次要因素所影响。
备注2:买进不同执行价、不同到期的期权合约,其权利金涨跌幅度也将有所不同,通常而言,实值程度越高、且到期时间越短的期权合约,其权利金日内波动的绝对值相对越大。虚值程度越高、到期时间越长的期权合约,其权利金日内波动的绝对值相对越小。
备注3:作为期权买方,买进后如果50ETF价格保持窄幅波动,随着到期日的临近从而导致时间价值缩水,同样会导致权利金逐日下跌,这就好比逆水行舟,不进则退。
2.到期时,赚取期权执行价与市场价的差价
到期时,期权合约时间价值归零,期权合约的执行价与市场价的利润价差即为最终的交易利润。对于认购期权而言,若到期日市场价低于合约的执行价,则该认购期权合约将变得一文不值,而对于认沽期权而言,若到期日市场价高于合约的执行价,则该认沽期权合约将一文不值。








