碧水源称目前没有医疗废品的回收业务,企业未来发展形势会如何?
中国环保现状
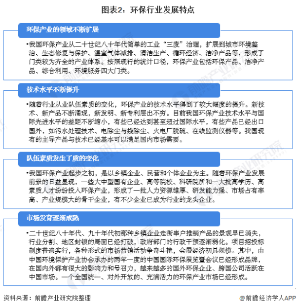
环保产业发展现状
——产业发展特点
环保产业是为环境保护提供物质基础和技术保障的产业,是由环境保护所催生,随环境保护而发展的新兴产业。近年来,我国环保产业工作力度不断加大,环保事业深入发展,有力地拉动了环境保护相关产业的市场需求,带动了环保产业的快速发展。

——市场规模
随着污染防治攻坚战的实施,我国环保产业市场需求进一步释放,环保产业发展的营商环境持续改善,环保产业规模继续保持较快增长,全行业工艺和技术装备水平稳步提升、创新模式深入推进,产业结构不断完善,行业格局逐步优化。尽管受到2018年产业发展流动性危机余波及中美贸易摩擦的影响,2019年一些环保企业依然面临着经营危机,但总体来看,2019年环保产业整体发展态势趋好,持续保持了较快发展。据中国环境保护产业协会测算数据,2019年全国环保产业营业收入约17800亿元,较2018年增长约11.3%。

——经营情况
我国环境保护产业协会统计企业共有11229家,其中共有大型企业385家、中型企业2728家、小型企业3957家、微型企业4159家。其中,大、中型企业数量占比分别为3.4%、24.3%;小、微型企业数量占比为72.2%,可见,我国环保企业仍以小微型企业为主。大型企业数量少,产出贡献大,80%以上的产业营业收入集中于占比约10%的营业收入过亿的企业。92.0%的营业收入、87.6%的环保业务营业收入集中在年营业收入1亿元以上的企业,该部分企业的单位数量占比仅为9.8%,营业收入在2000万元以下的企业单位数量占比高达72.3%,其营业收入占比仅为2.3%、环保业务营业收入占比3.8%。营业收入规模越小的企业,环保业务营业收入在总营业收入中所占比重越高,其环保专业化程度也越高,营业收入超过l00亿元的企业,环保业务营业收入平均占比为44.l%,营业收入小于2000万元的企业,其环保业务营业收入平均占比达98.2%。

——产业分布
据我国环境保护产业协会统计数据,2019年1492家固废处置与资源化企业实现营业收入6591.7亿元,实现营业利润598.3亿元;3372家水污染防治企业实现营业收入5676.3亿元,实现营业利润539.2亿元;1366家大气污染防治企业实现营业收入1904.7亿元,实现营业利润143.1亿元。

据环境保护产业协会统计数据,从领域分布看,11229家企业集中分布在环境监测、水污染防治、固废处置与资源化利用、大气污染防治领域,上述4个领域的企业数量之和占比达91.6%;其中,水、固2个领域企业的营业收入、营业利润占比分别高达76.5%和82.7%。从地域分布看,11229家企业有近半数集聚于东部地区,中、西部和东北三个地区的企业总数占52.6%,仅比东部地区企业占比高5.2个百分点。东部地区环保企业的营业收入、营业利润占比分别为67.4%、67.6%,远远超过中、面部和东北三个地区企业的营业收入、营业利润。长江经济带11省(市)以45.6%的企业数量占比贡献了近一半的产业营业收入。

——产业结构
据环境保护产业协会数据,涉及企业样本包括参加全国环保产业重点企业基本情况调查的3535家企业、参加全国环境服务业财务统计的8943家企业,剔除重复样本,共计11003家企业。上述企业2019年营业收入总额7597.5亿元、营业利润总额689.9亿元,其中,环保业务营业收入6385.7亿元。+
2019年,全国环保产业重点企业基本情况调查的环境保护产品包括水污染防治设备、大气污染防治设备、固体废物处理处置设备、土壤修复设备、噪声与振动控制设备、环境监测仪器设备、环境污染治理配套材料和药剂、资源综合利用设备、环境应急设备等。参与调查的企业中有1335家从事环境保护产品生产。环境保护产品生产各领域企业数量、年产值、年销售收入、年销售利润、年出口合同额详见下表。
从细分领城看,2019年,在环境保护产品生产领域,大气污染防治和水污染防治两大领域从业单位数量集中,设备产销量占据全行业市场的65%以上:在环境服务领域,从业单位主要分布在水污染防治、大气污染防治、固废处置与资源化、环境监测4大服务领域,水污染防治、固废处置与资源化服务分别占据约36.4%,28.4%的市场份额。


环保产业细分市场情况
——环保服务市场
近十几年来,中国环保服务市场发展迅速。“十三五”期间,国家推行了城市污水处理、城市垃圾处理、燃煤电厂烟气脱硫、危险废物和医疗废物处理、重点流域水污染防治等十大重点环境保护工程建设,对钢铁、有色、煤炭、电力、化工、纺织等重点行业进行了大规模的污染减排,环境基础设施建设有了长足的发展,环保服务市场的规模也随之迅速发展壮大。
据环境保护产业协会数据,2019年我国列入统计的环境服务企业共10486个,年收入总额为5281.1亿元,年利润总额为576.7亿元。

——环保设备市场
环保设备行业的发展共有三大特点,分别是政策依赖性较高、区域发展不平衡及市场分散,竞争激烈。具体分析如下:

在《2020环保产业发展状况报告》中,2019年纳入统计的环保设备市场共有1583家企业;年产值为1018.60亿元,销售收入和销售利润分别为949.10亿元和135.80亿元,实现出口合同额51245.60万美元。

我国的环保设备企业市场规模普遍不大,大多数企业为中小型企业。从企业性质来看,在中国环保设备制造行业中占据主导地位的是私营企业。在其环保设备细分行业中,2019年福建龙净环保的营收为109.35亿元,其营收占了前十企业环保设备行业营收的32.52%,其占据着环保设备行业不可撼动的位置;其后依次是龙马环卫、聚光科技、菲达环保,分别占前十企业环保设备营收的12.57%,11.59%和10.16%。
按行业分,营业收入排名前十的企业中,只有聚光科技和创元科技有设计到环境监测专用仪器仪表行业,但没有企业涉及到环境污染处理专用药剂材料行业的业务。

——更多数据请参考前瞻产业研究院《中国环保行业发展前景与投资预测分析报告》。
开废品回收站前景怎么样,资金投入需要多少?要办什么证件?
这个可以给你一点建议,我目前从事电子垃圾这一块八年了,平时和废品站打交道比较多!现在又和别人合伙搞了一个废铁打包站,
就你目前还在网上提问来看,应该是对这块不是很了解,所以就算干的话,开始只能开个小废品店。
小废品店不需要太大的投资,第一,是店铺租金,这个每个城市价钱是不一样的,当然位置好点的地方价钱也高点,还有房租年付还是季付,要不要押金,都是一部分支出!
第二,就是一些固定投资了,像三轮车必须要一个了,大货车就不建议了,还有工具这块,螺丝刀,扳手,氧割等等。
第三,就是收货资金了,刚开始两万资金足够了,尽量做到快进快出,纸壳,废铁够车就出,都是现金交易的,铜铝几百斤就出!新手和场地小的话,真心不建议压货!
最后就是你想知道的利润这块了,也没有网上说的那么高,想靠这个发财是很难的,除非是金字塔顶端的,可以屯货炒现货!否则的话,也只能过个小日子。就目前我们这边的废品店,夫妻两人累死累活的大部分一年都是十万以下(纯利),有大客户的话,或者脑子灵活的,就不一定了,上不封顶!
在干这行之前提醒一下,好好审视一下自己,平时是不是一个喜欢交际和交朋友的人,如果不是的,就放弃吧!不是做生意的料!也坚持不下来,好好上你的班,落个安心!
废品回收给大多数人的印象应该就是在一些老小区,小巷子里骑着三轮车吆喝的大叔们。除非是从事这一行,否则真正去了解这个行业的人不多。那么回收这些废品垃圾到底能做什么?能赚什么钱?能当一个事业来做吗?早前因为工作涉及的一个回收项目,我特别去了解了这个行业,今天有幸看到提问,以下是我个人的一些分享,希望我的这些经验能给你带来些许帮助。
不可否认,废品回收这一行业里,很多从业者都只能勉强维持生计,但是俗话说三百六十行,行行出状元,这其中也有不少靠收废品成为百万富翁的人。这个行业门槛比较低,技能要求也不高,主要是学习辨别回收的材料,然后正确估价就可以了。在资金方面需要有一间20m²左右的店面,然后办理相关的营业资质以及1-2辆电动三轮车(二手也可以),一辆小货车就可以开干了。投入资金大概20万左右,正常情况每月能挣2万元,一年左右就可以收回成本了。当做一项稳定的事业来经营是绝对没问题的。
废品回收的前景如何呢?
首先随着快递行业整体爆发,背靠快递的纸箱生意也随之火热起来,和纸箱生意息息相关的废品回收也应势而起了。为什么这么说呢,当下绿色环保的口号是全球的共识,我们正处于提倡环境保护的时代,作为造纸企业不可能无休止的砍伐树木,何况这种大背景下也不会有那个国家同意这些企业继续破坏生态。于是这些企业就需要大量的废纸回收,再造的需求。像我们国家在疫情前都会进口大量的废旧纸屑,疫情期间考虑到防控形势,废旧纸资源的进口一直在减少,当进口逐渐递减后,国内纸资源的再造就需要本土市场的回收来维持。所以在这方面国家加大了废品回收,再利用的补贴政策。国家政策的倾斜对于一个行业来说重要性不言而喻,这就相当于给了一座金山让大家挖一样。
其次废品回收行业本身的时代机遇,很多传统的废品回收站打着回收再利用,环保的口号参与其中,但是这些回收公司一般都缺少标准化的管理和环保消防机制,很容易对环境造成二次污染,早前违规排污的新闻还记忆犹新,所以国家也正在大力整顿这个行业。加上废品回收的暴力和市场的巨大份额,没有任何行业巨头能做到一家独大,据数据可查,我国的可再生资源回收量超过3万亿吨,回收额约9千亿,多么惊人的数字,而且每年这个数字还在上涨。
从这几点来看,国家有政策扶持、市场也足够大,行业需求也旺盛,如果我们现在入场能占据几个小区或是街区你还说没有机会吗?
如何进入废品回收项目?
废品回收本身是一个持久的产业链,其中包含了不同的层级划分,接下来我简单描述一下这个层级划分,你可以结合自身看看你适合哪个环节。
最低层级就是拾荒者,其次是流动回收者,固定废品回收站,废品打包站及初级加工场所,最后就是利废企业,由下往上越是靠后资金投入也越大,需要的专业知识也越多,当然利润也是越来越高。今天我们就只说废品回收站这一层级。
想要开废品回收站目前常见的两种方式分别是:
1、加盟一家已经在做的废品回收品牌商
废品回收的品牌现在也有不少,加盟条件大同小异,我就不列举哪家品牌了,统一说一下加盟的情况,一般加盟需要按城市等级支付不同的加盟费,比如1万、3万、5万三个层级,以及按照同样费用标准每年支付系统平台的使用费用。加盟成功后品牌方会对你进行系统化的业务培训,同时会在开业前派业务员协助前期的宣传推广,实体培训和营销方案设计。有些还会利用品牌的资源为加盟方线上引流,比如通过小程序让用户下单,你收到信息后安排上门回收就可以了。加盟收益上一般会按公斤给卖方支付费用,同时还可以发展代理区域合作商。
2、自己做一家传统的废品回收站
如果你是一个刚入行的小白,最开始就是先学习废品回收方面的专业知识,最直接的方法就是去当地联系一家废品回收站点去做一段时间的学徒,好好了解一下这个行业。在准备开店营业前你还需要前往工商、公安、消防、环保部门税务部门办理相关手续。特别注意公安和环保部门的手续,因为废品回收属于特种行业,对环境污染是很大的,易影响周边人群的生活。最后还需要联系当地废品打包站,选择一家利润最好的进行合作,以后回收的废品可以出售给他们。
对于新手来说如何选择一定会有些纠结,这里我简单分析一下这两种方式的优劣,你可以参考一下。
加盟的优点:具有品牌效应;业务人员更替更年轻,效率高;管理更规范杜绝缺斤少两的行业乱象。
加盟的缺点:前期开店成本高,需要好几万的加盟费和平台使用费;对下沉市场的线上推广比较难,收集废品的大爷大妈们不会使用小程序等线上产品下单;运营成本高;品牌的规定导致加盟商回收成本变高。
自己建站的优点:节约成本,不需要加盟费和平台使用费;没有区域限制,行动自由;人工成本低。
自己建站的缺点:没有品牌效应,自己联系工厂和商铺定点回收比较难;环保方面不容易达到城市要求,存在一定的风险。
资金投入和收益怎么样?
最后说一下我们最关心的投入产出比。因为废品材料的不同,回收价格也会不一样,具体没有统一的标准,比如废纸类的收益,一吨废纸的纯利润大概在200块钱左右,地区不同价格也有增减。如果回收站的营销做得不错,员工也卖力,一天的收入在600-800块钱左右是没有问题的。现在我们来算一笔账,开废品回收站最大的投入就是前期的店面租金和基本的运输工具成本,按前面我们说的20m²的门店,租金算3000元,一年就是36000元,再加一辆小货车算50000元,两辆电动三轮车大概3000元(如果选二手的会更便宜),按最高城市级别加盟品牌一年费用是1200000元,以加盟模式合计成本209000元。正常的废纸回收纯利润按每天800元每月24000元左右,招聘一个业务员每月4000元,那么每月纯利润就是20000元,基本11个月左右就回本了,适合在一二线城市做。自己建站的模式下,减轻加盟费用投入成本就是90000元左右,月利润在8000元左右,基本运营1年可以收回成本,适合在下沉市场做。
最后,废品回收的工作虽然给我们大多数人的印象不是特别体面,但对于自己来说保持勤奋努力的工作心态,在当下能有一份稳定的收入,有一个靠谱的事业才是最重要的。好了,今天就分享到这,感谢你的观看!
我家里有人是做这一块的,一个词形容,暴利。
当然,前提是你要能吃苦,不怕累。
开废品收购站,其实资金成本很低,只需要找一个偏僻一点的门面,有一辆能做送废品的农用三轮车或小型货车就OK了,投入相当低,一两万的投入就可以开张了。
做废品收购是一种见效非常快的行业,以很低的成本收回来的东西,经过分类,卖给对口的回收机构,是十几倍甚至几十倍的利润,比很多人上班一天挣得多得多。
废品收购站不需要什么繁琐手续,顶多需要去工商局登记注册个公司即可,除此之外,没有其他手续要办,大可放心。
前景很好,不管是在农村还是在城市开,当然前提条件是你不怕苦,不怕累,不怕脏。资金的话根据你开得位置不同而各异,一般也就几万块钱就可以了,具体要办什么证件,在农村基本是不用的,城市的话也可以先把点开起来,以后有查的你在办,要办工商经营许可证和再生资源经营许可证。
因为我就是在废品站拉废铁的,所以我对废品站算是比较了解了,废品站的利润还是比较高的,大概有10%-20%之间的利率。废品回收的种类繁多,主要的几大类是铁,纸,铜,铝,塑料,玻璃制品等,但是这几大类细分下来有很多种类的,比如废铁又分,薄铁(易拉罐)、生活料铁(自行车,铁锅等)、通货类(1-4毫米厚的废铁)、重废等几种。废纸又分花纸,黄板纸,书本纸,报纸等几种,铜分黄铜,电机铜,紫铜,铜板,杂铜等几种...
选址,一定要大,因为种类太多,你都要区分开来,位置的话最好是附近有几个小区或者工厂,这样就不愁废品的来源。前期比较麻烦的是你对各种废品的价格不了解,尤其是同种废品的不同分类的价格都是不同的,就比如现在杂铜的价格也就10多块,紫铜都30了。你最好想办法了解下各种价格。度过一段时间就好办了,从你开张的时候,就会有不少专门像我这样的。拉各种废品的人会主动找你,要拉你的货,那时候你就可以多问问,他们都知道价格的,而且比较详细。
收货的现金准备个2-3万就差不多了,铜铝等值钱的东西,几百斤就可以打电话让专门收货的拉了,纸铁等一两顿货也就可以拉去卖了,所以收货的现金不用太多。
前期需要准备的东西也很少,两三个小地磅,越多越好的零钱,这些基本就够了。不过你开点的地方如果没有厂棚,你需要搭建一个稍微大点的棚子,以便于存放废纸,废纸不能淋雨,湿了是没人要的。其他的就无所谓了。
奉劝你一句,好好考虑,废品站开容易,做事真不好做,又苦又累又脏,而且卖废铁的什么样的人都有,所以你脾气一定要好。
有需要的可以关注下我,我会尽量解答各位的问题。
现在啊,新介入的不好说,靠的是关系或经验和资本。废旧钢材的回收加工!增值税退税0.03,得有发改委批文和环评。到是解决了钢厂的
0.25所得税,0.25减去0.03就是利润奥,自己领会!
废品行业价钱一直都不是很稳定,和炒股一样,看个人经验。说说我的经验吧,我前年在老家县城租里一层百多平米的老房子开废品店,租金也就 四千多一点。交了租金手里还剩下一万多块钱,这钱小大小闹是够了。之前我拜了一个师傅,跟他学了几个月,基本弄清楚了价格和认货。第二天师傅就请了县城里的熟悉的收废品的大佬们吃了一顿饭,相当于拜山门。当时花了我三 四千块钱,不过我认为还是值得的,
第一,零散串街走巷收废品的,他们收的货种类都比较多,如果他们自己没有地方放货的,当天收到的废品,就必须当天出货,只有他们知道你新开的店,出于人情还是价钱的好奇都会来你这里卖一次货,只要你胃口不要太大,都可以挽住着批人 。有时哪里有大货他们吃不下,也会找你合作,有拍卖场也会告诉你。
第二,废品总收购商,他们是单独收一种类废品的,和他们套好关系,还是有好处的,比如价钱跌涨了,他会打电话及时通知你,有时他们会告诉你,那里有货也会叫你去收,当然还会教你认货。
当时开店不知道是没有和给街道办事处封红包还是,因为生意好有人嫉妒,被人举报了,先是街道办事处的人过来了,说我放在外面的废品影响市容,叫我们马上处理,门前面一片空地,一些待切割和大的废品放不进店里,就放在空地上了,我拖了两天没有处理,心里还纳闷这地是我租的,还不能用了,再加上这么偏僻的地方还影响市容,当时选店就故意没有选正街铺面。过了三天城管来了,说了一大堆官话,影响市容,自己围起来都不可以,没有办法只有把外面的废品处理干净,没有了空地的使用权一些大货处理就很麻烦,这给我带来了很多不方便。又过来几天,两个穿便装的人来到我店里,东看看,西看看,在我店里看了一圈,说是公安局的,从怀里拿了证件出来,问我要营业执照,我先生是愣了一下,营业执照关公安局什么事,营业执照不是工商局管的吗?我想大部分人都是这么想的吧!我说我还没有办,他们就说没有办证不可以营业,叫我把称收了,赶紧去办证,说先到公安局办特种行业许可证,再到工商局办经营执照,我当时还是第一次听说《特种行业许可证》,经营执照我知道,很容易办到,但是特种经行业许可证就不了解了,我问了才知道,原来很多行业因为特殊性,需要到公安局备案审核。比如旅社、宾馆、酒店、培训中心、度假村、印刷、排版、刻字、旧货市场、报废机动车(船)、拆解行业、典当行业、拍卖行业、出入境行业,都是需要公安局审核考察的,很难考核通过,收废品不可以开在学校200米内,工厂500 米内。我也是办了很久才通过的。把证办完就可以正常营业了。消防也要做好,消防也有人查的。
收废品一定不要收黑货,偷盗的不收,电信、电力局、公共器材料不收,医疗废料不收,收这些都是违法的,收多了会坐牢的。收废品眼睛要放亮一点,有人会给你假货,也有人会给你下套,敲诈你,自己放聪明一点。
收散货现在保生活还是没有问题的,做熟悉了,再收大货,这样赚的就多了。
做废品回收站也看大小,几万也可以做,几百万也可以做,前提得看你有多少能力,做得大赚得多风险大,做得小赚得少,什么都要自己亲力亲为,一个字累,办证得看当地情况,有些地方很容易,有的地方比登天难,你自己可以去问问,我自己也是开的小型废品回收站,当时5万起步的,养家糊口没问题不高不低状态。
废品生意说难做也不难,关键有货源,投入资金可大可小,必须有自己的场地再去工商局办理营业执照。今年各行各业都不好做呀,搭车回收:大量收废铜电缆线44500一吨,铝电缆线11500吨,旧电池黑白壳8400 电动车9500,废变压器旧电柜二手发电机,珠三角现款上门。地址增城新塘 收移动联通银行通信机房胶体电池。
这个行业看你怎么做,如果不投资,基本可以白手起家,街边都有你的身影,就是比较费时间
小投资,这个要有相应的关系网络,可以去联系一些店铺、小工厂,订好约定后期纸盒、废纸、废塑料回收。
中型投资,回收加工二次销售一条龙,回收一些大型工厂、超市、承包片区(与片区环卫所达成协议)。
开废品收购站,虽然这个行业名字听起来不好,但是如果你把它干好了还是不错的。现在我知道的以前最早开废品收购站的,到现在少说都有个几百万,根据我所了解,开废品收购站,要干那种收废铁金属的那种,其他的纸壳子烂塑料那个不收,收的话只是 捎带主要是收金属的那个。主要是收废铁这块,有的客户好东西当废铁卖了,其实它的价值远比废铁价值高多了,因为你是当废铁收来的,那你就赚了吗,很多收废品的老板就是靠这个发家的。如果现在开一个废品收购站,前期的投资是找场地。光场地这块儿的费用大概是三5万。这只是说在城市的周边,如果在农村的话没有这么高了。再就是配个拉货的车。光有一个车就得10万 8万了,如果你想买个二手的也可以,二手的比较便宜,三两万就解决了。还有流动资金,最少也得5万起步,如果要开个废品收购站,前期的投资最少也得15万左右,。开废品收购站选址很重要,有眼光的老板会选择在人口工业比较发达的地方开。那样的话会收到一些好东西。再就是选择位置的话要选择交通比较方便能出入货车。现在如果开一个废品收购站。前期可能还需要办证。不像以前不需要办什么营业执照,现在许多地方查环保,不让干,不让收。在干以前要了解当地的政策和前期需要办什么证件都要咨询好要不然你前期的投资会打水漂了。你上所说都是我个人了解的,有不足的地方请大家多多批评指正。
中国民营企业面临哪些挑战?
民营企业面临着较大的竞争压力和生存挑战,由于民营企业生存环境趋于恶化,很多民营企业,面临极大的困难,只有想办法活下去,才是最紧迫的,才能求得发展。

当前民营企业面临的挑战和压力非常大,比如各种涨价,成本提高,原材料涨价,工人工资涨价,房租价格上涨,使许多的中小民营企业不堪重负。房租成本涨价,工人工资又要面临涨价压力。而民营企业,特别是中小型企业,在市场竞争中,一些有利条件和利润比较丰富的领域和市场,都分给了国企和央企,而一些风险高,利润薄的行业和领域就让民营企业去竞争,市场容量有限,产能过剩,企业间恶性竞争,相互同质化的商品,相互压价,价格越来越低,甚至销量越大亏本越多。

民营企业融资难,融资贵。尽管有关政策降准,向中小微企业倾斜,各大银行也加大了对中小民营企业的信贷支持力度,但是,民营企业不可能完全由银行,去担保支持,否则面临极大的风险,应该发展一些社会民营,这个小型抵押贷款公司,债券市场,使民营企业直接可以融资,使社会闲散资金能够正常的流向民营企业。

由于全球竞争格局的加剧,民营企业,中低端产品的产能过剩,小型民营企业设备落后,创新能力不足,工艺水平低,甚至很多还是小作坊式的工厂。在激烈的生存竞争中,利润越来越薄,只有想办法,调整产业结构,生产出高端产品,生产出市场稀缺的产品,在高端市场上拼搏,才有出路,企业才能获得正常的利润未来的发展才会有前途,否则永远在低端,将有大批民营企业面临着倒闭和淘汰。
国内口碑最好的净水器排名,上榜前十的有哪些?
国内的净水器品牌众多,看排名只能作为参考,具体看品牌专业实力。安吉尔1987年成立至今已经有33年,一直专注净水行业,如今,安吉尔已为全球超2亿用户提供了优质的净饮水服务,畅销日本、美国等65个国家,为人类提供安全、健康、时尚的饮水方式。家用净水器选择可以参照:1、从使用需求来看,追求直饮、有泡茶、冲咖啡等需求的可选择反渗透净水器;
2、从水质来看,水质偏硬的宜选择软水机,水质较软的宜选择超滤机、反渗透滤;
3、从使用性能和寿命来看,建议大家根据自身预算,尽可能的选择品牌优质的产品,这样产品质量和服务更有保障。
4、了解净水器品牌资质,净水器行业品牌众多,目前品牌已经超过4000多个,但有大量劣质品牌充斥其中。选购净水器一定要选好品牌,消费者可以从大品牌看起。如果是不熟悉的牌子,就要详细查证品牌是否有净水器检验报告、涉水批件等相关资质证明,是否符合国家《生活饮用水质标准》,确保自己买到的产品正规合格。
与传统的单龙头净水器不同,安吉尔A7大水量净水器拥有一大一小两个出水龙头,小龙头可提供直饮纯水,平均12秒可接满一杯200毫升的直饮水。大龙头充分满足厨房中洗菜、洗水果、淘米、炖汤等多种用水需求,确保滴滴入口的水都能净化,解决了厨房用水不能净化的痛点。

作为普通人家的孩子,学什么专业最现实?
作为普通家庭的孩子,我们都想要找到最现实的专业来学习,以获得一个好的职业,让我们能够养家糊口,还能够赚一些钱来改善生活品质。我们需要一个稳定的职业,这意味着我们需要找到一个能够提供稳定就业的专业。这篇文章将讨论一些现实的专业,帮助我们做出最明智的决定。
首先,技术类专业是现实的选项。现在的社会是技术驱动的,因此学习具有技术性的专业可以为我们提供很好的就业机会。这些专业包括计算机科学、软件工程、网络倡导以及人工智能等等。这些专业现在正在经历爆炸式的增长,因为在未来几年里,需求将非常高。这些专业中的许多学生能够获得很高的薪资,因为他们的技能是如此的重要。

另一个现实的专业是商科专业。例如,会计、金融、市场营销、管理等等。这些专业不仅提供了很好的就业前景,而且还可以让我们在不同的领域工作。在商业领域,这些专业被广泛地应用。因此,对于想要找到一个稳定的工作的人来说,学习商科专业是一个非常现实的选择。
此外,医疗保健领域也是一个现实的专业。在医疗保健领域,需要许多不同类型的专业。护士、医生助理、药剂师等等。在这个领域中,有很多不同的职位可以选择,因此这个领域为我们提供了很多机会。从未来的角度来看,人们永远需要医疗保健,因此这个领域的需求将永远存在。
最后,教育领域也是一个很好的选择。有许多不同的教育专业,包括小学教育、中学教育、特殊儿童教育等等。教育领域为我们提供了一个稳定的职业,并且对我们的社会产生了重大的影响。在未来,人们永远需要教育,因此教育领域的需求将永远存在。
总之,作为普通家庭的孩子,我们需要找到一个现实的专业来学习。技术类专业、商科专业、医疗保健领域以及教育领域是一些非常现实的选择。通过选择这些专业,我们可以为自己的未来打下坚实的基础,在找到一个稳定的工作的同时,还可以改善我们的生活品质。因此,我们应该理性分析自己的兴趣和职业规划,选择最适合自己的现实专业。








