中国铁建拟募集 30 亿元资金用于三个地产项目建设,从商业角度如何看待企业此举?
超十城出台措施拯救“烂尾楼”,地产纾困基金加速落地,此举有何利?
此举有利于解决地区烂尾楼问题,有利于促进保交付问题的解决。

超十城出台措施拯救“烂尾楼”,地产纾困基金加速落地。
国内烂尾楼风波在持续发酵,各地房企也已经将保交付作为头等大事来对待。可是对于部分已经出险的房企来说,他们单单依靠自身力量已经很难统筹偿债与交楼这两座大山,这就导致这些企业想稳定交楼很不容易。
国常会指出地方要用好政策工具箱,灵活运用阶段性信贷政策和保交楼专项借款。各地区也开始设立预困纾困基金,试图以这种方式稳定房地产市场发展。其中郑州,南宁,浙江,湖北,陕西等地已明确设立纾困基金,由政府来牵头,联动地方国有资本,共同稳定房地产市场。
当各地基金都参与到推动本地项目逐步减亏过程中,对已出险房地产企业是一件好事,有望解决资金困难,为行业稳定起到支撑作用。

此举有利于促进保交付问题的解决,有助于稳定房地产市场。
烂尾楼风波的出现,标志着国内房地产市场在某种程度上已陷入困境,购房者已经开始对房地产企业失去信心。在这种状况之下,保交付不仅是各房地产企业的关键任务,也是整个房地产市场能保持稳定健康发展的关键。
各地地产纾困基金的加速落地,对于已经出险企业而言是一剂强心剂,企业能更有底气采用各种方式交付楼房,对于解决烂尾楼问题有很大积极作用。
在消费者信心开始丧失的状况下,地产纾困基金能够增强消费者对于房地产市场的信心,有助于稳定房地产市场,有助于促进房地产市场健康有序发展。
对于那些已经购买到烂尾楼的购房者而言,地产纾困基金在一定程度上可以说是希望之光,问题终于有望解决,购房者也愿意等待更长时间,而非通过断供等方式抗议。

各地地产纾困基金在保交房,战斗中肯定能起到重大作用,可是否能真正解决烂尾楼问题,让购房者重新对房地产市场充满信心,这还是一件需要时间来验证的事情。消费者可以选择观望一段时间,在确定自己该采用什么措施维护自身合法权益。
什么叫项目资本金
项目资本金是指在建设项目总投资中,由投资者认缴的出资额,对于建设项目来说是非债务性资金,项目法人不承担这部分资金的任何利息和债务;投资者可按其出资的比例依法享有所有者权益,也可转让其出资及其相应权益,但不得以任何方式抽回。
投资项目资本金,是指在投资项目总投资中,由投资者认缴的出资额,对投资项目来说是非债务性资金,项目法人不承担这部分资金的任何利息和债务;投资者可按其出资的比例依法享有所有者权益,也可转让其出资,但不得以任何方式抽回。

扩展资料
项目资本金与注册资金的主要区别:
项目资本金主要强调的是作为项目实体而不是企业所注册的资金。注册资金是指企业实体在工商行政管理部门登记的注册资金,通常指营业执照登记的资金,即会计上的“实收资本”或“股本”,是企业投资者按比例投入的资金。在我国注册资金又称为企业资本金。因此,项目资本金有别于注册资金。
参考资料来源:百度百科——项目资本金
参考资料来源:百度百科——项目投资
济南国企拟在全市购买三千套商品房,此举对于房地产市场有何影响?
我认为这个方式会对整个房地产市场产生积极影响,同时也能够解决很多城市的房地产问题。
从某种程度上来讲,当一个城市的房子已经开始卖不动的时候,即便这个城市推出各种鼓励买房的措施,我们也会发现买房的人变得越来越少。对于广大购房者来说,并不是大家不想买房子,而是因为很多人的经济实力确实不允许。在这种情况之下,有些地方的商品房便会出现销售滞销的情况,这个问题也会进一步导致整个房地产行业受到相应的影响。如果想要解决这个问题,我们就需要通过国资抄底的方式来缓解各个地方的房地产压力。
这个举动是怎么回事?
这个举动的主角是济南的济南城市发展集团,为了解决当地的楼盘滞销的情况,济南城市发展集团决定将会通过团购的价格来购买3000套商品房,所有的商品房需要尽可能以整栋和整楼优先。在收购了这些商品房之后,商品房将会用于批量租赁,有些商品房也会用于廉租房的建设。
这个举动会对房地产市场产生积极影响。
在这个举动之下,我们可以看到很多房地产开发商的现金的问题得以缓解,这个方式更可以直接帮助相关城市稳住当地的房地产行情。特别是当一个地方的楼盘交易量急速萎缩之后,我们确实需要通过团购的方式来提高当地的房地产交易量。在这些房子被购买了之后,团购的商品房也可以用于租赁给年轻人,所以这个方式可以直接解决年轻人的居住问题。
与此同时,我认为这个方式可以直接提振各个地方的楼市信心,特别是当很多地方的房价居高不下的情况下,愿意买房的人的数量会变得越来越少,这个措施可以直接稳住当地的房价。
中铁建设集团有限公司,,,,,跟中铁集团有什么区别呀?
中铁建设集团有限公司与中铁集团没有区别,中铁建设集团有限公司就是中铁集团。
中铁建设集团有限公司是一家国有大型建筑企业,是中国铁建股份有限公司,国家特大型企业、国家建筑业排头兵、中央在京企业,隶属于国有资产监督管理委员会。世界企业500强第80位、ENR全球225家最大承包商排名第2位、中国企业500强排名第6位,中文简称中国铁建。
旗下唯一一家以房屋建筑施工为主营业务的核心成员企业,全资子公司。集团公司前身是中国人民解放军铁道兵89134部队。经营业务包括工程总承包、房地产开发、物流贸易三大板块,拥有一家建筑甲级设计院-中铁建设集团建筑设计院。

扩展资料:
中铁建设集团成立于1979年,前身是中国人民解放军铁道兵89134部队,是“世界500强”、“中国500强”和“全球250家最大承包商”——中国铁建股份有限公司的全资子公司。
集团公司是建筑工程施工总承包特级、市政公用工程施工总承包特级企业,具备建筑行业九个专业最高等级资质,注册资本金30亿元。
业务涵盖工程总承包、建筑工程设计、装饰装修、市政施工、机电设备安装、地基基础工程施工、商品混凝土生产和输送、机械化吊装和运输、电梯安装及改造、物流贸易、模板架构件租赁和加工、工程机械租赁、房地产开发、投融资经营、物业经营管理等。
集团公司现有员工1万余人,注册建造师1200余人,各类注册人员1400多人。5人获国际杰出项目经理,78人获全国优秀项目经理。在全国设有20个分支机构,在建项目400多个,年施工能力超过5000万平方米,工程遍布全国百余个城市及海外数个国家。
参考资料来源:百度百科-中铁集团
房地产公司债监管之下
观点地产网 过去一个月内,包括央行、银保监会等都先后释放维护房地产市场健康发展的声音,引发市场对房地产信贷管理有所放松的期待。
10月20日,中共中央政治局委员、国务院副总理刘鹤表示,目前房地产市场出现了个别问题,但风险总体可控,合理的资金需求正在得到满足,房地产市场健康发展的整体态势不会改变。
证监会主席易会满则表示,要坚决从源头上遏制过度发债融资,同时要加强债券市场统一执法、妥善处理债券市场违约风险。
这或许意味着,在维持房地产健康发展的大前提下,业界过于期待“大放水”并不现实。即便如此,边际放松若能实现,对于房地产而言仍能一定程度上缓解资金链的紧张。
当前的房地产监管体系,已经逐步促使企业融资能力与其杠杆率挂钩,这令不少企业陷入融资困境。不止一位房企高层对观点地产新媒体表示,房地产现在基本属于借新还旧,在交易所、银行间都并未获得额度增加,更何况申报发行额度也不能超过拟偿还债券的85%。
从融资情况看,近期包括远洋、金融街、碧桂园、旭辉等房企仍在发行信用债,但这并不能掩饰行业总体融资走低的趋势。根据市场研究机构统计,今年前三季度房企境内外债券融资约7689亿元,同比降21%,降幅较上半年扩大5个点。
在行业转折信号出现前,房企仍耐心地等待。
审核监管
在房地产直接融资渠道中,公司债券占据了相当大的比重。Wind统计数据显示,截止10月18日,房地产类企业境内发行信用债共计约5302.39亿元,去年全年则为6811.37亿元;其中一般公司债占2091.72亿元,去年全年则为2101.1亿元左右。
上述公司债水平较数年前总体呈现大幅增长,主要得益于公司债券从过往的核准制朝注册制的转变。
比如2017年5月,上交所发布《关于房地产业公司债券的分类监管方案(试行)》,对房企公司债审核提高准入门槛和进行分类管理,包括限定为境内外上市房企,以房地产为主的央企,中房协排名前100的其它民营非上市房企等;设置总资产、营收、扣非净利润、扣除预收账款后的资产负债率等要求。
至2020年3月,公司债实行注册制,公开发行公司债由交易所负责发行上市审核,中国证监会进行发行注册。同时,公司债发行条件删除“最低公司净资产”及“累计债券余额不超过公司净资产的百分之四十”等条件。今年2月,证监会进一步取消了公开发行公司债的强制评级规定。
注册制缩短了发债周期,并简化了审批标准,对于房企而言增加了融资的可行性。Wind统计数据显示,2019年,房地产类企业境内发行的一般公司债约为1611.87亿元左右,仅相当于2020年的77%。
但从企业个体的感受观察,形势或许严峻不少。观点地产新媒体不完全统计,截止10月20日,年内主流房企在证监会申请注册并获批复的公司债总规模大约1780.31亿元,其中上半年逾1580亿元,包括碧桂园139亿元,大连万达商管128亿元;下半年则不足200亿元,规模最大的是世茂股份66.38亿元,审批量出现较大差异。
按照一般规定,房企申请注册公司债可采用分期发行方式,首期发行自同意注册之日起12个月内完成,其余各期则为24个月。
通过该规定,不少房企今年所发行公司债,实际上使用的是2020年所获批的额度。比如阳光城2020年注册80亿元债券,至今年7月已发行至第四期,剩余部分至今仍未发行完毕。
对于发行债券、票据融资,受访的房企高层均对观点地产新媒体表示,整体发债难度都不小。一位不具名的华南房企高层默认了融资渠道收紧的说法;某国有房企于上半年成功发行了公司债,该公司高层表示,尽管当下监管层仍批复房企发债,但审核属于“严格”的级别。
北京房企远洋集团,此前也曾提及房企融资的相关限制性政策。该公司指出,信贷融资方面,商业银行需在房企满足一定前提条件的基础上,方可向其发放贷款,且发放贷款的形式及用途亦需满足相关要求。
其续称,房企在目前阶段通过发行股票、债券等其他渠道进行融资亦需满足相关监管部门的额外审批要求。
以上交所为例,今年4月22日,该交易所发布《上海证券交易所公司债券发行上市审核规则适用指引第3号——审核重点关注事项》。
根据《指引》,上交所将重点关注发行人是否属于“母弱子强”的投资控股型发行人以及是否存在信用评级下调、债务违约记录等需要关注的情形,并对城市建设类企业和房地产企业等特定类型发行人信息披露要求进行了特别明确。
10月20日,证监会主席易会满亦对注册制改革一事表达看法。易会满表示,监管部门始终强调注册制绝不意味着放松审核要求,必须对信息披露的真实准确完整严格把关,从源头上提升上市公司质量。他还强调,必须深刻认识资本的“双重性”,严把资本市场“入口关”。
审批要求
房地产是资金流向的主要目的地之一,过去几年该行业持续处于调控之下。仅从发债端看,2015年证监会放松房企境内融资条件,并原则性同意红筹公司于境内发行中期票据、短期融资券及公司债;次年,交易所则要求将房企分三类监管,并要求公司债募集资金不得用于购置土地。
上述两项政策,再叠加2017年5月对房地产公司债分类监管政策,就已经使房企的直接融资遭遇了先扬后抑的过山车历程。观点地产新媒体曾报道,碧桂园从2016年到2018年间,所申请公开发行的一笔200亿元公司债项目两度中止。
与过往的调控相比,2020年8月住建部、央行明确对重点房企资金监测和融资管理的规则,影响则更为深远。随着“三条红线”政策出台,房企融资限制继续收紧,这被郁亮称为“金融红利时代结束”的标志。
某国有房企高层对观点地产新媒体表示,房企发债早已基本是借新还旧,而“三条红线”以来监管部门的额外审批要求之一,主要跟窗口指导“85折”有关。
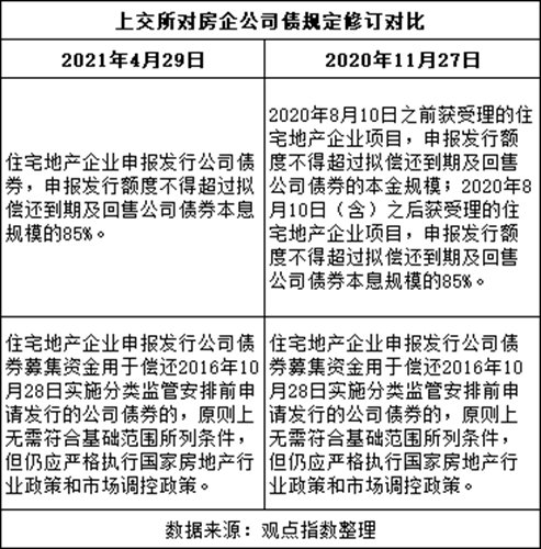
“85折”是对到期债务偿付比例的一种简称。实际上于去年11月27日,上交所已发布《上海证券交易所公司债券发行上市审核规则适用指引第1号——申请文件及编制》,明确以8月10日为节点,在该节点之后受理的房企公司债,申报额度不得超过拟偿还债券本息规模85%。
至今年4月底,上交所对《指引》进行修订,删除以去年8月10日为节点的相关表述,将“85折”的限定范围扩大到房企申报的所有公司债。

在实操中,“85折”上限并不会一定触及。比如阳光城,去年8月下旬发行10亿元新债,拟用于偿还“16阳城02”剩余本金12.89亿元,比例约77.58%;今年7月发行的15亿元新债,主要用于偿还和回售“16阳城01”及“19阳城02”共20.6亿元本金,比例约72.82%。
透过“85折”规则促使房企存量债务平稳下降的同时,受访的房企高层亦强调,现阶段房企包括公司债、中期票据等渠道并没有新增额度。
“现在交易所和银行间融资并没有按'三条红线'来区别对待(房企),就连'绿档'也没有增加额度。”工作于“绿档”国有房企的人士表示,现在连他们也感到融资收紧的压力。
根据外界所提及的说法,“三道红线”按三项指标达标数不同,从低到高归为红、橙、黄、绿四档,对应有息负债规模年增速不超过0、5%、10%、15%。
上述房企高层对观点地产新媒体确认,房地产融资环境的确尚未放松,监管层在发债审批时,严审的重要环节是“募资用途”。该人士解释,这主要是由于监管层担心房企的偿债能力。
上交所于6月披露数据显示,2020年,公司债券发行人平均实现营收增幅2.5%,房地产发行人平均收入上升11.95%;发行人筹资活动现金净流出同比上升13.35%,而房地产企业受“三条红线”等行业政策影响,筹资活动现金流较上年大幅下滑94.43%。
当时上交所回应公司债年报监管工作时重点提及,要聚焦风险导向,关注债券偿付重大事项披露。其中,交易所针对前期风险暴露程度较高、受疫情影响较为严重的企业,以及本年度偿债压力较大、经营状况或偿债能力等财务指标发生重大负面变化的发行人进行了详细分析。
标普信评在近期一份报告中亦指,在监管逐渐加大供给侧调控力度的情况下,过往激进拿地进行规模扩张导致高杠杆的房企或将面临更大的挑战。这主要是由于在当前偏紧的融资环境下,高杠杆房企很难继续借助再融资维持资金滚动,可能催化信用风险事件的发酵。
而观点地产新媒体了解到,相当一部分房企在融资时会设置特殊条款,包括但不限于交叉保护,财务指标承诺,控制权变更,评级承诺等,单一债容易引发蝴蝶效应。花样年创始人曾宝宝此前提及,9月底标普突然下调公司评级,致使公司境内外融资交叉严重受限,流动性出现阶段性紧张。
另一家已经出现债务违约的房企蓝光发展,于去年3月、7月发行共计15.5亿元公司债,仅占2019年11月获批29亿元发行额度的53%,此后鲜有新增公司债发行。按照规定,本次债券发行有效期截止今年11月。
夹缝之间
除了交易所市场,银行间市场常用的中期票据、短期融资券、超短期融资券等工具也并未继续成为房企的“乐土”。尽管继今年2月证监会取消公司债的强制评级后,3月交易商协会同样取消短期融资券的强制评级规定,但房企中期票据基本要受到“85折”等额外审批要求限制。
观点地产新媒体不完全统计,截止10月20日,交易商协会所披露于年内接受主流房企的中期票据注册申请总额度大约935.13亿元左右。
其中,和公司债申请批复数量分布类似,中期票据接受注册绝大部分集中于上半年,约占762亿元,涉及万科、阳光城、大连万达商管、华润置地、保利、金茂、大悦城等;三季度主要集中于9月获批注册,仅涉及天恒置业、首开股份。
接受采访的房企高管表示,行业基本都是借新还旧,票据注册的情况一定程度上只代表这个时间段内相应的企业有存续债到期。“没有太多特殊意义。”
据Wind统计数据显示,“三条红线”亦即2020年8月以来,通过公司债、中期票据、超短期融资债券、ABS等工具融资次数较多的房企是招商蛇口,包括10笔超短期融资券、5笔公司债及3笔中期票据,募资总额达245亿元;其次是华发股份16笔、首开股份14笔、保利发展13笔。
若只观察公司债(不含私募债)一项,这段时期内发行公司债最多的房企则分别是保利发展10笔,万科、中海、龙湖各8笔,金融街7笔。房企发债过程阻力较大,但成功从公开市场募集到资金仍会为它们带来不小的益处。
从直接影响看,今年发行公司债的万科、保利、阳光城等企业,按照既定的募集资金运用计划执行后,它们在合并财务报表所呈现的资产负债率基本增幅不大,流动资产对流动负债的覆盖能力却得到提升,短期偿债能力有所增强。

正常情况下,房企发债所需的偿债资金主要来源于其日常经营收入,这要求企业保持良好的经营状况、财务状况及资产质量。而受到过去几年地价占房价比例升高影响,房企盈利能力总体已较过往水平有所下降。
其次是通过现有的银行授信额度,以及销售回款提供流动性支持。比如截止今年上半年,远洋宣称未使用授信额度596亿元,并共享母公司的授信额度,后者尚未使用的授信额度为2424亿元。大部分房企年内均力图提高销售回款速度,推出包括降价、促销等营销措施。
而在银行贷款“两集中”的限制下,商业银行对房企的信贷融资条件增加,在商品房贷款方面亦陷入按揭额度快用完的局面。
海通证券曾统计,39 家上市银行中,个人住房贷款占比超出警戒线的银行依然为11家,但过线幅度普遍下降,房地产贷款占比超出警戒线的银行从10家下降为9家。
值得一提的是,对于房企而言,它们仍可以通过“住房租赁专项公司债券”公开获取到一部分资金。根据交易所的规则,该融资品种募集资金需有不低于70%用于租赁住房项目,项目涵盖居住用地、集体用地建设,商业办公用房、工业厂房等改造的租赁项目,并不受到“85折”限制。
包括万科、保利、金地、滨江、华润置地、大华集团、华发股份、阳光城等房企,过去一年以来都已获批或正申请住房租赁专项公司债券。从实操情况看,万科、保利等完成发行该品种的企业,除了将不少于70%资金用于租赁项目建设,剩余部分多用于“补充流动资金”。
不过,上述渠道获取的流动资金仍难以止渴。大部分从业者都未曾预料到,“三条红线”以来房地产监管造成的影响如此深远。若针对房企的融资限制性政策延续或进一步加强,这个群体在融资计划和融资成本方面都将面临一个极为艰辛的时刻。
面对这样局面,房企对于融资边际宽松抱有较高期待,监管层的表态则时刻牵动它们的神经。
9月底央行、银保监会对外表示,指导主要银行准确把握和执行好房地产金融审慎管理制度,保持房地产信贷平稳有序投放,维护房地产市场平稳健康发展。
10月中旬,央行金融市场司司长邹澜解释,部分金融机构对于30家试点房企“三线四档”融资管理规则也存在一些误解,将要求“红档”企业有息负债余额不得新增,误解为银行不得新发放开发贷款,企业销售回款偿还贷款后,原本应该合理支持的新开工项目得不到贷款,也一定程度上造成了一些企业资金链紧绷。
10月20日,中共中央政治局委员、国务院副总理刘鹤亦表态,房地产合理的资金需求正在得到满足。同日,央行副行长、国家外汇管理局局长潘功胜指出,在金融管理部门的预期引导下,金融机构和金融市场风险偏好过度收缩的行为逐步得以矫正,融资行为和金融市场价格正逐步恢复正常。









