鹤壁太空星际卫星科技公司成立,注册资本 1000 万,该公司发展前景如何?
请问注册资本为1000万的公司,规模怎样,算不算大公司?
注册资本和公司规模的关系不是太大,注册资本为1000万的公司也许一间小办公室都没有。因此这个不是评判的依据。
判断一个公司是否为大公司,可以从这些方面进行考量:
公司的销售、内部管理制度、公司前景规划及公司出资方(是否国有企业,靠山)、公司人员各方面评价综合等等。
如果一个公司销售2个亿,内部管理制度很混乱,那么不值得去。
如果销售很少,但内部管理制度很完善,前景光明,那么值得去。
拓展资料:
注册资本,是指合营企业在登记管理机构登记的资本总额,是合营各方已经缴纳的或合营者承诺一定要缴纳的出资额的总和。我国法律、法规规定,合营企业成立之前必须在合营企业合同、章程中明确企业的注册资本,合营各方的出资额、出资比例、利润分配和亏损分担的比例,并向登记机构登记。
注册资本与注册资金的概念有很大差异。注册资金是国家授予企业法人经营管理的财产或者企业法人自有财产的数额体现。
公司注册资本多少对于公司而言有哪些意义?
公司注册资本金多少的意义,欢迎关注,点赞,业务办理请私信,公司注册资本是公司作为一个经济主体,对外宣称的能承担的责任大小。 首先普及下,大部分的公司为什么都叫“XX有限公司”或“XX有限责任公司” 这里的有限责任,指的就是公司的股东对公司的债务承担有限的责任,而责任的额度就是公司的注册资本 一、注册资本并不需要一次缴清 我国目前实行认缴制,认缴制是和实缴制相对应的。2014年3月1号之前,我国实行实缴制的时候,写多少注册资本,就要在注册公司的时候往公司账上打多少钱。而现在认缴制只要在一段时间内(具体在公司章程里规定,一般为10-20年,最长50年)缴足就可以了,不要求注册时一次性拿出,极大地降低了公司注册时的资金压力 二、注册资本并不是写越多越好 理论上,除了仍旧实行法定注册资本的行业外(比如银行、保险、证券、融资租赁、建筑施工、典当、外商投资、劳务派遣等十四类行业),注册资本随意设定都是可以的。但作为创业者,应当有比较严谨的法律意识,建议考虑以下几点因素: 1、公司注册资本写多少,要参考所在行业资质要求 例如,互联网公司申请ICP经营许可证时,ICP经营许可证要求公司注册资本在100万以上;天猫、京东也对入驻平台的商家提出了标准:注册资本为200万以上。其他需要资质/资格的,如招投标等,参照行业通行做法就可以了 2、注册资本越大,承担的风险/责任就越大 举个例子,比如一家注册资本为100万的公司,A占70%股权,所以需要出资70万。后来公司经营不善,欠了1000万的外债。那么A最多只需用他70万的出资额来承担责任,超出的部分就和他没关系了。但如果这家公司的注册资本是1000万,A依旧占70%的股权,那么A就要承担700万的责任! 3、一个小的考虑:印花税 每年年底,企业要按实收资本和资本公积缴纳万分之五的印花税。例如一家科技类公司的注册资本是100万元,如果企业完成实缴,那么,企业的印花税将是500元 说个极端的例子,2016年,一家名为安徽玉龙地智慧餐饮的公司注册资本为50,000亿元,(3个腾讯的估值),如完成实缴,印花税将达到25亿元。所以那些想要伪装成亿万富翁的“创业土豪们”要慎重了 所以,注册资本并不是越大越好,大部分互联网创业者走的是股权融资的路子,最重要的是股权比例,而不是注册资本。根据自己的实际情况,设定一个合理的注册资本,才是最理智的选择 三、注册资本怎么确认已缴纳? 公司成立后,需要在银行开设一个企业银行账户。股东个人(或单位)从自己账户向公司账户转入应出的资金即可,转账资金用途里要写上“投资款”即可 之前在实缴制的时候,注册资本是需要验资报告的。现在多数情况下已经不需要了,只有一些招投标项目或者比较大型的合作伙伴,为了确认合作公司的注册资本已经实缴,需要合作公司出具验资报告。验资报告可以在实缴完成后,找会计师事务所来出具即可 一些FAQ: 1、我注册了一家100万注册资本的公司,后来不想经营了,需要补全这100万吗? 这里分两种情况: 1)公司没有外债,不想经营,想注销了 不需要,公司没有外债时,不涉及补偿别人的损失。直接走正常的注销流程即可,不需要把钱补全后再注销 2)公司有外债,不想经营了 需要,需要把欠别人的钱还上。“认缴制“只是不用现在一次性把钱掏出来,但是承担的法律责任是在的。你需要按照你所占的股权比例,承担对应的债务责任 2、注册资本可以使用吗? 当然可以使用 注册资本就是公司的钱,就是公司用来花的。一般应用在以下几个方面:日常经营运作、发放员工工资、进货、购买办公用品,等
卫星通信行业未来发展前景如何?
国家已出台多项政策措施鼓励推动卫星在各行业的规模化应用、商业化服务及国际化拓展,行业面临重大的发展机遇,初步估计2020年,全国卫星通信行业市场规模将超700亿。
技术方面,关键技术发展推动卫星通信发展,卫星通信关键技术有设计和制造技术、发射与回收技术、星座与编队技术、和宽带化与软件化技术等。
政策方面,十三五期间航天领域国家政策密集出台,卫星通信产业发展迎来重大契机;企业方面,卫星国家队、民营企业纷纷布局卫星通信产业。
卫星通信市场规模超700亿
卫星通信是指利用人造地球卫星作为中继站来转发无线电波,从而实现多个地球站、航天器、空间站之间的单向或双向通信。典型的通信形式为音视频广播、数据广播(导航、定位等)、音视频通话、数据传输(遥感、遥测等)、互联网连接等。
2020年4月20日,国家发改委将卫星互联网作为通信网络基础设施的代表之一,纳入新型基础设施—信息基础设施的范畴,这是卫星互联网首次被官方认定为新型基础建设的一部分。
国家已出台多项政策措施鼓励推动卫星在各行业的规模化应用、商业化服务及国际化拓展,行业面临重大的发展机遇。调研数据显示,2019年,我国卫星通信市场规模约为682亿元,预计2020年,全国卫星通信行业市场规模将达到723亿元。

关键技术发展推动卫星通信发展
卫星通信关键技术有设计和制造技术、发射与回收技术、星座与编队技术、和宽带化与软件化技术等。当前,卫星通信的新技术加速发展,卫星系统实际部署效率进一步提高。我国卫星通信关键技术不断发展,通信卫星在卫星制造、火箭发射、单星容量、频谱效率、成本控制等方面均取得一系列进步。
设计和制造技术方面,卫星部件的模块化接口设计为规模化制造提供可能,并使得不同供应商提供的卫星部件之间能够互操作。另外,成熟的3D打印技术也已应用于卫星制造领域,模块化设计、轻小型化、规模标准化、3D打印生产使得卫星研制成本和迭代周期不断降低。
轻型复合材料技术、微电子技术、微光电技术、微型计算机、微型机械及高精尖加工等高新技术的发展和集成化应用为卫星的轻小型化提供了技术基础。2021年1月,我国首条卫星智能生产线试运行,实现从制造到“智造”的蜕变,关键工艺环节全部由机器来替代,生产效率提高40%以上。

发射与回收技术方面,我国一箭多星技术、异轨多星技术不断发展,例如,长征十一号商用火箭以一箭多星的方式完成多次发射,大幅提高了卫星商业发射的效率;远征三号上面级通过与长征二号丁火箭配合使用,实现了21次自主快速轨道机动部署。
2020年12月,中国版猎鹰9号,我国首个可回收版本火箭长征八号发射成功。随着一箭多星、重型火箭和火箭回收技术的革新,卫星发射成本不断下降。
星座与编队技术方面,由于小卫星体积小、功能单一、能力有限,但可使用一箭多星技术一次性发射大量卫星,所以在星座组网方面具有极大的优势。国内在规划和实施中的小卫星数量超过1000颗的规模。我国高通量卫星、星上通信计算载荷的软件化发展迅速
卫星发射方面,我国卫星发射运载实力位于世界前列,我国航天基础设施建设能力逐步提升。以航天发射场为例,当前全球主要航天国家已建成或在建发射场共计25个,中国有4个,数量与俄罗斯并列第二位,仅次于美国。

国家政策推动卫星通信发展
中国高通量卫星的发展离不开政策的大力支持和企业的积极参与。政策方面,十三五期间航天领域国家政策密集出台,卫星通信产业发展迎来重大契机。
《“十三五”国家信息化规划》指出十三五是我国由网络大国向网络强国过渡的关键时期,主要从科学规划和利用卫星频率/轨道资源、统筹推进航天领域军民融合、建设陆海空天一体化信息基础设施等方面着力,同时集中突破低轨卫星通信、空间互联网等前沿关键技术;
2021年3月发布的《中共中央关于制定国民经济和社会发展第十四个五年规划和二〇三五年远景目标纲要》,明确“要把科技自立自强作为国家发展的战略支撑”。
卫星作为重要的空间基础设施是服务于国防建设和经济建设的战略资源,加快加强卫星产业发展是全面加强网络安全保障体系和能力建设的重要依托。
2015年出台的《国家民用空间基础设施中长期发展规划(2015-2025年)》提出的“卫星通信以商业化模式为主,保障公益性发展需求”带动了高通量卫星快速发展,促进了卫星制造发射向商业化模式转变。

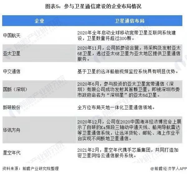
卫星国家队、民营企业纷纷布局
随着我国商业航天市场的逐步开放,卫星国家队和许多民营企业纷纷布局卫星互联网星座产业,将带动通信小卫星研制、火箭发射、卫星通信系统终端设备与软件应用市场爆发式发展。
企业方面不仅有中国航天科技集团与北京中交通信科技公司进行强强联合组建运营公司,而且在2016年7月亚太卫星、中交通信、国新(深圳)等联合发起成立亚太卫星宽带通信(深圳)有限公司(亚太星通),打造集卫星通信系统的建设和运营、网络系统连接和服务于一体的卫星通信巨头。
此外,新研股份、华讯方舟、星空年代等民营企业也都提出了自己的高通量卫星计划,瞄准我国及一带一路沿线国家庞大市场,积极参与高通量卫星系统建设,为高通量卫星产业注入新活力。

—— 更多数据请参考前瞻产业研究院发布的《中国卫星通信行业市场前瞻与投资战略规划分析报告》
注册公司时注册资金填多少,是不是越大越好?
注册公司时,认缴金额真的越大越好吗 欢迎关注,点赞,下次精彩内容推荐,业务办理请私信,不知道小编的一个朋友受了什么刺激,非要给公司增加注册资本,虽然认缴制不用马上缴纳,但却不像很多老板认为的,“认缴不实缴”等于“认而不缴”、“可以不缴”。下面小编就来为大家讲讲注册公司时,认缴金额真的越大越好吗? 一、认缴制是什么意思 认缴制指的工商部门只登记公司认缴的注册资本总额,无需登记实收资本,不再收取验资证明文件,申请企业登记不用再为注册资本发愁 即成立公司的时候你可以一分钱都不拿,这个注册资金等以后几年甚至十几年再缴纳都可以 二、注册资本真的越大越好? 错! 事实上,股东是以注册资本为限承担有限责任的,在股东没有缴纳注册资本前,注册资本就是股东对公司欠的债务 如果公司有外债,股东依然需要在注册资本的范围内承担这些债务。也就是说,注册资本越大,投资人的风险就越高! 举一个例子:假设邹老板的有限责任公司原先注册资本是100万元,根据新公司法规定,公司注册资本变更成3000万,也就是说净增2900万 后期由于公司经营不善,导致企业破产,对外欠债为1500万,根据新公司法的规定,有限责任公司的股东是以认缴出资额为限承担公司责任的 如果按照之前注册资本100万,公司只需要承担100万的责任;但当公司注册资本变更为3000万后,公司则需要承担1500万的责任 三、注册资本越小越好? 不全对! 虽然注册资本越少,股东承担的风险越小,但是别忘了,很多的行业确实会有注册资本准入门槛 如果公司资金实力雄厚,有远大的发展前景,想要承接更大的项目,就需要及时去匹配与自身需求的注册资本。毕竟在大多数人的思维里,跟大公司合作总归比跟小公司合作靠谱
你是如何看待航天这个行业的?
行业主要上市公司:航天科技(000901)、中天火箭(003009)、中国卫星(600118)、中海达(300177)、盟升电子(688311)等。
本文核心数据:中国航天行业市场规模;中国航天行业市场份额;中国卫星发射数量;中国运载货架类型数量
产业概况
1、定义
航天装备制造特指运载火箭及空间运载器、卫星、飞船、空间站、深空探测器、导弹武器以及相关地面保障设备等产品的制造。航天装备作为主要在地面建造但在空间环境中运行的一类特殊产品,具有如下特点:
2、产业链剖析:行业应用领域十分广泛
中国航天行业上游主要分为原材料、电子元器件和配套服务,其中原材料分为新型复合材料、金属合金材料、化学动力推进材料等。中游为航天装备制造,目前中国航天装备制造主要企业为“国家队”,企业规模普遍较大。行业下游应用领域广泛,主要为电子通信、移动定位、科学观测等领域,其中电子通信领域是数字经济的发展基础,应用领域十分广泛。
产业发展历程:行业处于全方位蓬勃发展阶段
中国航天事业始于1956年钱学森的《建立我国国防航空工业意见书》。时至今日,经过66年发展,中国航天事业立于世界之巅,“我们的征途是星辰大海”,航天行业目前处于全方位蓬勃发展阶段。
产业发展现状
1、行业整体情况:航天发展进入“快车道”,规模近150亿元
2016年以来,中国航天进入创新发展“快车道”,空间基础设施建设稳步推进,北斗全球卫星导航系统建成开通,高分辨率对地观测系统基本建成,卫星通信广播服务能力稳步增强,探月工程“三步走”圆满收官,中国空间站建设全面开启,“天问一号”实现从地月系到行星际探测的跨越,取得了举世瞩目的辉煌成就。
总体来看,中国航天行业布局主要可以分为三大部分,即各种类型绕地卫星制造、航空运载火箭制造、其他在天设备研发制造等三大类。
根据Ifind统计数据,2016-2021年中国航天科技市场规模呈现波动上升趋势,2021年中国航天市场规模近150亿元,行业或迎来较好发展。
2、细分市场一:卫星制造
——遥感卫星发射数量最多
我国卫星制造主要依赖国家队,研制周期长、生产成本高。从2021年我国卫星成功发射情况统计表来看,目前我国卫星总装主要由国家队完成,其中2021年中国遥感卫星发射数量最多,超60颗。
——三大类型卫星功能融合优势明显
国内外对卫星通信导航遥感融合展开了研究,相关项目正在推进当中,通信、导航、遥感功能的融合可以大幅满足市场对于卫星体系的需求,具有较强的比较优势,相关优势分析情况如下:
3、细分市场二:运载火箭制造
——长征系列是运载火箭发射任务主要承担者
2016年以来,截至2021年12月,共完成207次发射任务,其中长征系列运载火箭发射共完成183次,总发射次数突破400次。
——中国在役火箭类型有16种
中国运载火箭类型主要有26种细分类型,其中有7种类型火箭已光荣退役,目前在役火箭类型主要有16种,详细占比情况如下:
注:截至2022年8月。
4、细分市场三:其他航天装备制造
——深空探测:主要为探月工程和行星探测工程
中国深空探测主要可以分为探月任务和行星探测任务。1991年,我国航天专家提出开展月球探测工程。2016年1月11日,中国行星探测工程(英语:Planetary
Exploration of China ,缩写:PEC)正式立项,定名“天问”。
中国探月工程规划为“绕、落、回”三期。探月工程一期的任务是实现环绕月球探测。探月工程二期的任务是实现月面软着陆和自动巡视勘察。探月工程三期的任务是实现无人采样返回,于2011年立项。
我国首次火星探测任务于2016年正式批复立项,计划通过一次任务实现火星环绕、着陆和巡视,对火星进行全球性、综合性的环绕探测,在火星表面开展区域巡视探测。天问一号探测器由环绕器和着陆巡视器组成,着陆巡视器包括“祝融号”火星车及进入舱。
——空间站建设:全球第三座大型在轨空间实验平台
天宫空间站(又名中国空间站)是中国从2021年开始建设的一个模块化空间站系统,为人类自1986年的和平号空间站及1998年的国际空间站后所建造的第三座大型在轨空间实验平台。基本构型由天和核心舱、问天实验舱和梦天实验舱三个舱段组成。
5、新兴市场:商业航天行业发展仍旧处在摸索阶段
我国航天装备制造主要采用研制与批量生产混合共线的模式,其批量生产能力不强。在研制和批量生产模式发生冲突时,批量生产能力易受到影响,这也是中国商业航天发展仍旧处于摸索阶段的主要原因。
产业竞争格局
1、区域竞争:北京市为行业主要企业所在地
中国航天行业生产企业数量相对较少,企业注册资本规模相对较大,其中上市公司和央国企为主要生产企业。中国航天行业产业链中存在的上市公司主要分部在北京地区,详细分布如下:
2、企业竞争:中国卫星占比最大
中国航天装备生产企业以国家企业为主,其中中国卫星是国家航天卫星生产主要企业,2021年在中国市场份额占比达到近50%。
产业发展前景及发展趋势
发展前景:2027年市场规模或会超300亿元
目前,航天行业主要生产制造主体为“国家队”,行业发展仍旧主要受国家管控。但国务院发布的《2021中国的航天白皮书》提出,研究制定商业航天发展指导意见,促进商业航天快速发展。2022年7月6日,海南商业航天发射场项目开工仪式在海南文昌举行。这是我国首个开工建设的商业航天发射场。从设施建设和国家导向来看,未来商业航天或将成为行业增长“新引擎”,推动中国航天进一步发展进步。
基于此,前瞻预测2027年中国航天行业市场规模或会超300亿元,2022-2027年年复合增速或达到15%。

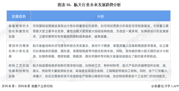
发展趋势:装备重型化、零部件精密化、材料工艺精细化
航天行业未来发展的主要趋势有装备整体的大型化和重型化发展、零部件的精密化和小型化发展和材料工艺的高性能和独特性发展,详细分析情况如下:

更多本行业研究分析详见前瞻产业研究院《中国商业航天行业市场前瞻与投资战略规划分析报告》。








