上海中华保安公司在保安行业的竞争优势是什么?
保安行业的发展前景和优势
在改革的背景下,保安服务业已朝着物业小区、中小学、大型活动保卫、停车场看护、海上等新的服务领域延伸。保安服务企业逐渐参与娱乐场所及网吧等特种行业单位、剧毒爆炸等危险品配送领域、企业事业单位、各类学校、物业小区、金融领域、停车场、保安技防、特种护卫犬、开锁业、商业性大型活动安保工作、交通协管、废品收购、典当等行业拓展,转变经营理念、拓宽服务领域,已成为越来越多的城市大力发展保安服务业的产业化策略。 保安服务行业发展前景分析 保安服务业已经成为吸纳社会就业的重要渠道和第三产业的重要组成部分,保安队伍已经成为协助维护社会治安的一支重要力量。实践证明,保安服务业的产生既是一个国家经济发展到一定程度时的保安公司发展前景
与国外相比既有独特之处 也存在差距
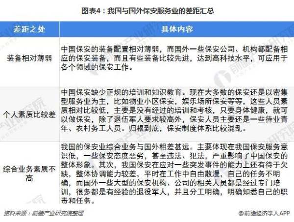
我国保安服务行业在近年来的发展中,独具中国特色,从下文来看我国保安行业主要具有如下三个特点,第一个是以提高社会安全防范能力为目的,把社会效益放在首位;第二个是承担保安服务的特殊服务行业,承担着对社会的责任;第三个特点是接受公安机关的领导,作为协助公安机关打击犯罪的辅助力量。但是与国外相比我国保安服务行业仍然存在一些差距,具体体现在装备、个人素质和综合业务素质等方面,当然这也离不开一个国家的经济发展以及社会状况等原因,我国正处于发展阶段,保安服务行业发展既有严峻的社会治安形势的影响,又有保安人员综合素质较低、工作职权少、工资待遇低、职业保障差等方面的影响。

与国外相比,我国对保安人才的培养较弱,从下图5我们可以看出,目前在保安队伍中,具有大专以上文化程度的仅占0.8%,具有高中以上文化程度的占9%,具有初中文化程度的占89%,而美国有300多所学院、大学开设了有关私人保安业的课程科目,其中约50所大专院校把私人保安业课程列为学士课程,9所大专院校列为硕士课程。
目前美国保安队伍中有超过50%的人员具有大专以上学历,说明我国在保安人才的培养方面还比较落后。目前我国除极少数公安院校开设了保安管理专业,主要培养公安机关准备派遣到保安公司任职的管理人员外,综合性大学中基本上没有开设保安课程,更不用说保安专业。
人才培养是提高保安人员素质的重要一环,也是减少保安风险,确保安全的重要保障。国外保安业比较发达的国家,许多综合性大学中都开设有保安学课程,同时还培养保安专业的本科和硕士人才。例如GROUP4(英国的一家国际性私人保安公司)则雇有3000多名硕士和博士人员。
而我国保安人员主要是初中和高中学历,相比之下我国保安服务行业专业人才供应不足,所以通过对保安服务行业人员的专业培养,提高保安人员的个人素质,提升整体形象,使保安制度体系更为完善,才能满足我国目前保安服务行业对人才的需求,可见保安专业人才培养对行业发展极为重要。所以加强对保安人员的教育培养是重要任务,这样我国的保安服务行业才可以更加快速更加健康的发展。

——以上数据来源参考前瞻产业研究院发布的《中国保安服务行业市场前瞻与投资战略规划分析报告》。
一万多人的保安公司怎么样
一万多人的保安公司是相当有实力的大公司。 1、保安公司越来越多,他们目前面临的趋势就是竞争。竞争讲究的是实力,人脉和关系,其中也包括了保费上的价格战。 2、现在社会讲究的是经济实力,没有经济实力的保安公司,很容易被竞争对手打压,或者是被竞争淘汰出局。 3、目前由于保安公司太多,而竞争让用人单位的保费越压越低。甚至有的保安公司,因为保费过低还在亏损。 4、有很多经济实力比较强大的公司,为了打压同行,宁愿降低保费也要签下新业务,目的就是为了扩大服务范围。 5、一些经济实力不够强大的公司,在竞争中很容易被强大的对手打垮。一旦自己没有新的业务,很容易让自己的公司举步维艰,让自己的公司关门歇业。 6、有保安公司哪家公司比较好?
海豹御盾安全顾问(北京)有限公司、北京国卫铁盾保安服务有限公司、北京振远护卫中心、上海市保安服务总公司、中安保实业有限公司均是安保实力雄厚、口碑良好的保安公司。
1、海豹御盾安全顾问(北京)有限公司:
海豹御盾安全顾问(北京)有限公司系在全球范围内从事高端安保工作的专业机构,公司主要提供专业人身保护、资产保护、武装押运、危机处理、通信加密、私人保镖、保镖培训等安全服务。
海豹御盾立足北京,辐射全球,多次成功地为各行业的影响力人士提供过安保服务,先后在巴基斯坦、伊拉克、安哥拉、迪拜、科威特、利比亚、突尼斯等地执行过高危险的安保任务。
海豹御盾训练基地设于中国北京,成员全部来自特种部队近期退役军人,经严格筛选后进入公司训练基地,通过为期半年的国际标准系统训练,考核合格后派遣服务于全球客户。
2、北京国卫铁盾保安服务有限公司:
北京国卫铁盾保安服务有限公司于2005年11月21日在朝阳分局登记成立。法定代表人路士栋,公司经营范围包括门卫、巡逻、守护;项目投资;技术推广服务等。
经营范围包括门卫、巡逻、守护;劳务派遣(劳务派遣经营许可证有效期至2021年12月20日);项目投资;技术推广服务;机动车公共停车场服务;清洁服务(不含餐具消毒);物业管理;技术咨询。
3、北京振远护卫中心:
北京振远护卫中心成立于1996年5月8日,是我国首家专门从事武装押运的保安服务企业,具有一流的装备和管理体系,是目前国内企业规模最大、综合实力最强、技术水平最高的专业保安押运服务企业之一,主要业务包括特种货物运输服务;守卫服务;安全信息咨询;技术培训;有价证券、贵重物品押运等。
4、上海市保安服务总公司:
上海市保安服务总公司成立于1985年8月,是国内最早组建,现今业界规模最大、业务门类最多、服务范围最广的专业保安公司之一。公司的服务主要涉及金融押运、保管箱库、人力保安、专项护卫、技术防范、安防工程、器材销售、保安培训、交通设施、联网报警及安全咨询等。
公司在业务发展、经营管理、队伍建设等方面不断取得了令人瞩目的成绩,连年被评为“守合同重信用企业”,并先后被授予“首届全国十佳保安服务公司”、“第三届全国优秀保安服务公司”、“全国五一劳动奖状”等荣誉称号。
世博会期间,公司获得了上海世博会人力保安服务指定供应商和上海世博会安全保卫推荐服务供应商资格,使公司的整合服务能力、一站式多元化服务模式获得了检验和提升。
5、中安保实业有限公司:
中安保实业有限公司原名为“中保实业公司”,是由公安部申请并经原国家经贸委批准设立的从事保安服务、金融押运、航空安全、安防系统等专业安全服务的全国性保安公司,1994年1月正式在国家工商行政管理总局登记注册。
中国保安协会、中国安全防范产品行业协会的常务理事单位,拥有国家安防工程企业一级资质,并通过了ISO9001/2000认证,在北京、上海、天津、深圳、东莞、成都、重庆、杭州、香港等地和吉尔吉斯坦、柬埔寨等国设立了分支机构。
公司还在全球同多家世界知名保安机构建立了长期战略合作伙伴关系,拥有一支由国内外资深安保专家组成的顾问团队。客户主要包括政府机构、跨国公司、外国驻华使领馆及国际组织驻华机构、商业银行、机场、高档写字楼、宾馆及商场等。
上海口碑最好的保安公司
上海保安集团,中城卫。
1、根据查询boss直聘官网显示,上海保安集团是一家成立于1985年的保安公司,旗下业务覆盖面广,具备大量丰富经验的保安精英,是行业内规模最大、业务最多的保安公司。
2、中城卫是上海口碑最好的保安公司之一,在上海市设有总部,并设有多个分支机构,服务范围广泛,以其专业的保安服务和高品质的保安标准,在行业内赢得了良好的声誉。








